





所属成套资源:重庆市第一中学2025-2026学年高三上学期12月月考各学科试卷及答案
重庆市第一中学2025-2026学年高三上学期12月月考生物试卷(Word版附解析)
展开 这是一份重庆市第一中学2025-2026学年高三上学期12月月考生物试卷(Word版附解析),文件包含重庆市沙坪坝区重庆市第一中学校2025-2026学年高三上学期12月月考生物试题Word版含解析docx、重庆市沙坪坝区重庆市第一中学校2025-2026学年高三上学期12月月考生物试题Word版无答案docx等2份试卷配套教学资源,其中试卷共36页, 欢迎下载使用。
1.答卷前,考生务必将自己的姓名,准考证号等填写在答题卡和试卷指定位置上。
2.回答选择题时,选出每小题答案后,用铅笔把答题卡上对应题目的答案标号涂黑。如需改动,
用橡皮擦干净后,再选涂其他答案标号。回答非选择题时,将答案写在答题卡上。写在本试卷上
无效。
3.试卷由圈整理排版。考试结束后,将本试卷和答题卡一并交回。
一、单项选择题:本题共 15 小题,每小题 3 分,共 45 分,每题给出的四个选项,只有一项符
合题目要求。
1. 下列关于“骨架,支架,框架”的叙述,正确的是( )
A. 多糖.,蛋白质.,核酸等生物大分子,构成了细胞生命大厦的基本框架
B. DNA 分子中的脱氧核糖和磷脂交替连接,排列在外侧构成基本骨架
C. 磷脂双分子层与蛋白质分子镶嵌结合,共同构成了细胞膜的基本支架
D. 真核细胞中的细胞骨架由蛋白质纤维组成,只含 C,H,O 三种元素
【答案】A
【解析】
【详解】A、生物大分子(多糖、蛋白质、核酸)是细胞的重要组成物质,构成了细胞生命大厦的“基本框
架”,A 正确;
B、DNA 分子的基本骨架由脱氧核糖和磷酸交替连接构成,排列在外侧;磷脂是细胞膜的主要成分,与 DNA
结构无关,B 错误;
C、细胞膜的基本支架是磷脂双分子层,蛋白质分子镶嵌或覆盖在其表面,C 错误;
D、真核细胞的细胞骨架由蛋白质纤维组成,但蛋白质除含 C、H、O 元素外,还必须含 N 等元素(如氨基),
D 不符合题意。
故选 A。
2. DNA 复制起始点大多含丰富的 AT 序列。复制时双链 DNA 从起始点处解开螺旋成两条单链,复制起点呈
现叉子形称为复制叉。其中连续合成的子链称为前导链,由冈崎片段连接而成的子链称为后随链,如图所示
。下列有关叙述错误的是( )
第 1页/共 23页
A. 复制起始点含氢键较少,更容易解旋
B. 后随链中冈崎片段①先于②形成
C. 后随链的形成离不开酶 c 和多种引物
D. 酶 b 可将脱氧核苷酸连接到前导链的 3'端
【答案】B
【解析】
【详解】A、双链 DNA 的碱基 A、T 之间含有 2 个氢键,G、C 之间含有 3 个氢键,故复制起始点含有丰富
的 A、T 序列,氢键少,更容易解旋,A 正确;
B、前导链的合成是连续的,解旋的方向应与前导链的合成方向一致,因此冈崎片段②先于①合成,B 错误;
C、酶 c 表示 DNA 连接酶,后随链的形成离不开多种引物和酶 c 的参与,C 正确;
D、酶 b 表示 DNA 聚合酶,其可以将脱氧核苷酸连接到前导链的 3'端,D 正确。
故选 B。
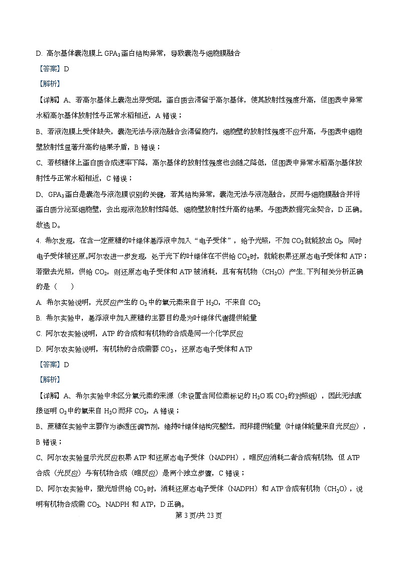
3. 在水稻种子的形成阶段,液泡是蛋白质储存的主要场所。高尔基体形成的囊泡可通过膜上的 GPA3 蛋白
与液泡膜识别,将蛋白质靶向运输到液泡中。某异常水稻胚乳萎缩,蛋白质含量下降。为探究其原因,用
同位素标记法追踪蛋白质合成运输途径,结果如图。下列有关水稻异常原因的分析,最合理的是( )
A. 高尔基体上囊泡出芽受阻,导致蛋白质在细胞内被降解
B. 液泡膜上受体缺失,导致囊泡无法与液泡融合进而滞留在胞内
C. 核糖体上蛋白质合成速率下降,导致液泡中放射性强度降低
第 2页/共 23页
D. 高尔基体囊泡膜上 GPA3 蛋白结构异常,导致囊泡与细胞膜融合
【答案】D
【解析】
【详解】A、若高尔基体上囊泡出芽受阻,蛋白质会滞留于高尔基体,使其放射性强度升高,但图表中异常
水稻高尔基体放射性与正常水稻相近,A 错误;
B、若液泡膜上受体缺失,囊泡无法与液泡融合会滞留胞内,细胞壁的放射性强度不应升高,与图表中细胞
壁放射性显著升高的结果矛盾,B 错误;
C、若核糖体上蛋白质合成速率下降,高尔基体的放射性强度也会随之降低,但图表中异常水稻高尔基体放
射性与正常水稻相近,C 错误;
D、GPA3 蛋白是囊泡与液泡膜识别的关键,若其结构异常,囊泡无法与液泡融合,反而与细胞膜融合并将
蛋白质分泌至细胞壁,会出现液泡放射性降低、细胞壁放射性升高的结果,与图表数据完全契合,D 正确。
故选 D。
4. 希尔发现,在含一定蔗糖的叶绿体悬浮液中加入“电子受体”,给予光照,不加 CO2 就能放出 O2,同时
电子受体被还原。阿尔农进一步发现,处于光下的叶绿体在不供给 CO₂时,就能积累还原态电子受体和 ATP;
若撤去光照,供给 CO2,则还原态电子受体和 ATP 被消耗,且有有机物(CH2O)产生。下列相关分析正确
的是( )
A. 希尔实验说明,光反应产生的 O2 中的氧元素来自于 H2O,不来自 CO2
B. 希尔实验中,悬浮液中加入蔗糖的主要目的是为叶绿体代谢提供能量
C. 阿尔农实验说明,ATP 的合成和有机物的合成是同一个化学反应
D. 阿尔农实验说明,有机物的合成需要 CO2.,还原态电子受体和 ATP
【答案】D
【解析】
【详解】A、希尔实验中未区分氧元素的来源(未设置含同位素标记的 H2O 或 CO2 的对照组),因此无法直
接证明 O2 中的氧来自 H2O 而非 CO2,A 错误;
B、蔗糖在实验中主要作为渗透压调节剂,维持叶绿体结构完整性,而非提供能量(叶绿体能量来自光反应),
B 错误;
C、阿尔农实验显示光反应积累 ATP 和还原态电子受体(NADPH),暗反应消耗二者合成有机物,但 ATP
合成(光反应)与有机物合成(暗反应)是两个独立步骤,C 错误;
D、阿尔农实验中,撤光后供给 CO2 时,消耗还原态电子受体(NADPH)和 ATP 合成有机物(CH2O),说
明有机物合成需 CO2、NADPH 和 ATP,D 正确。
第 3页/共 23页
故选 D。
5. 细胞外囊泡(sEV)是由细胞释放的具膜囊泡结构。将年轻小鼠血浆中提取的 sEV 注射到年老小鼠体内,
后者体力显著改善。为探究机理,以 3 月龄年轻小鼠和 20 月龄年老小鼠为实验材料按图甲进行分组实验,
结果如图乙.,图丙。已知线粒体是细胞衰老过程中受损最频繁的细胞器,线粒体 DNA 含量反映线粒体数量
。下列相关说法不正确的是( )
A. 已受损的线粒体可通过细胞自噬被降解,该过程与溶酶体有关
B. 图甲第 2 组操作为年老小鼠的 sEV 注入到年轻小鼠体内
C. sEV 可促进 P 蛋白表达使线粒体数量增加进而促进 ATP 合成
D. 线粒体受损后,其内部呼吸酶.,DNA 聚合酶等多种酶活性下降
【答案】B
【解析】
【详解】A、细胞自噬降解受损线粒体时,溶酶体中的水解酶会发挥作用,该过程与溶酶体相关,A 正确;
B、图甲中 1 组为空白对照,3 组注射的年轻小鼠的 sEV,为排除无关变量的影响,可以通过向年老小鼠体
内注入年老小鼠的 sEV 排除干扰,不是向年轻小鼠体内注入,B 错误;
C、注射的年轻小鼠的 sEV 后,图乙中显示小鼠体内的 P 蛋白增多,图丙中显示线粒体 DNA 含量(线粒体
数量)增多,因此可以推测 sEV 可促进 P 蛋白表达使线粒体数量增加进而促进 ATP 合成,C 正确;
D、线粒体是有氧呼吸主要场所,也参与自身 DNA 复制,受损后内部呼吸酶(有氧呼吸)、DNA 聚合酶
(DNA 复制)等酶活性会下降,D 正确。
故选 B。
6. 细胞周期检验点对有丝分裂正常进行具有重要作用,其中 SAC(纺锤体组装检验点)的作用是监控染色
体着丝粒与纺锤体的正确连接,并确保所有的染色体都排列在赤道板上。图甲表示 SAC 正常工作状态,图乙
表示 SAC 工作异常。图中染色体仅代表细胞中部分染色体,下列相关叙述正确的是( )
第 4页/共 23页
A. 图甲可表示低等植物细胞分裂过程,细胞 a 中结构 b 的数目已完成加倍
B. 细胞通过 SAC 检验点后,在纺锤丝的牵引下,着丝粒分裂
C. SAC 是实现中期向后期转换的关键点,若出现图乙异常细胞可提前进入后期
D. 若某细胞(2n=18)有丝分裂过程中 SAC 工作异常,则其子细胞中染色体数目为 17 或 19
【答案】C
【解析】
【详解】A、图示胞质分裂时,细胞膜向内凹陷,说明表示的动物细胞分裂过程,A 错误;
B、着丝粒是自动分裂的,不需要纺锤丝牵引,B 错误;
C、据图乙可知,SAC 工作异常的细胞进行有丝分裂时,染色体还未排列在赤道板上,有的染色体着丝粒未
分裂,就已开始移向细胞两极,说明 SAC 工作异常会导致细胞有丝分裂提前进入后期,C 正确;
D、结合乙图可知,SAC 工作异常,有的染色体不发生着丝粒分裂,则其子细胞中染色体数目为 17 或 18,
D 错误。
故选 C。
7. 噬菌体ΦX174 的遗传物质为单链环状 DNA(正链),部分序列如图。该 DNA 共含碱基 5000 个,其中碱
基 A,G,T,C 的比例依次为 10%,30%,20%,40%。该噬菌体感染大肠杆菌时,首先将正链 DNA 注入,
以此单链 DNA 为模板再合成互补链(负链),形成复制型双链 DNA,转录时则以负链 DNA 为模板。下列相
关说法正确的是( )
A. 该噬菌体的遗传物质不存在游离的磷酸基团,且满足 A+G=T+C
第 5页/共 23页
B. D 基因第 61 位氨基酸对应的 tRNA 上的反密码子为 3'-ACC-5'
C. E 基因含 273 个脱氧核苷酸,其编码形成的多肽链含有 90 个肽键
D. 1 个复制型双链 DNA 中共含有腺嘌呤 1500 个
【答案】D
【解析】
【详解】A、由题意可知:噬菌体ΦX174 的遗传物质为单链环状 DNA,因此不存在游离的磷酸基团,且碱
基 A,G,T,C 的比例依次为 10%,30%,20%,40%,因此 A+G≠T+C,A 错误;
B、由题意可知:负链 DNA 与正链 DNA 碱基互补,mRNA 的模板是负链,因此 mRNA 上的密码子与正链
的碱基序列(除 T 换 U 外)一致,且 mRNA 的密码子与 tRNA 上的反密码子碱基互补,因此正链 DNA 的
碱基序列与 tRNA 上的反密码子碱基互补,因此正链 DNA 上第 61 位氨基酸对应的碱基位置为 5'-GGT-3',
则 tRNA 上的反密码子为 3'-CCA-5',B 错误;
C、由图可知:E 基因所对应的氨基酸共 91 个,则根据氨基酸的个数与基因上碱基的个数之比为 1:6 可得出
E 基因含 546 个脱氧核苷酸,C 错误;
D、由题意可知:正链 DNA 上碱基 A,G,T,C 的比例依次为 10%,30%,20%,40%,则反链 DNA 上碱
基 A,G,T,C 的比例依次为 20%,40%,10%,30%,则双链 DNA 上的 A 占比为 30%,个数为 5000×30%
= 1500 个,D 正确。
故选 D。
8. 蜜蜂 雌蜂由受精卵发育而来,雄蜂由卵细胞发育而来。蜂王进行正常的减数分裂,雄蜂则通过“假减数
分裂”产生精子,过程如图,其中①-⑤代表过程,a-f 代表细胞。蜂王 Y 和雄蜂 X 杂交后,让 F1 个体随机
交配产生的 F2 中,雄蜂基因型为 aB 和 ab,雌蜂基因型为 aaBb 和 aabb。不考虑其他变异,下列说法最合理
的是( )
A. 雄蜂在减数分裂Ⅰ过程中形成 0 个四分体,基因重组发生在①-③中
B. 雄蜂的精原细胞与大多数哺乳动物卵原细胞减数分裂中都不存在细胞质均等分裂
C. 与细胞 f 相比,细胞 e 有足够的物质和能量支持其发生“假减数分裂”
第 6页/共 23页
D. 雄蜂 X 产生的精子基因型是 aB.,ab,蜂王 Y 的基因型是 aabb
【答案】B
【解析】
【详解】A、雄蜂是单倍体(由卵细胞发育),无同源染色体,因此减数分裂 Ⅰ 不会形成四分体;基因重
组(交叉互换、自由组合)发生在同源染色体联会 / 分离时,但雄蜂无同源染色体,故基因重组不会发生
在①~③中,A 错误;
B、雄蜂精原细胞的 “假减数分裂”:过程②(减数分裂 Ⅰ)、④(减数分裂 Ⅱ)均为细胞质不均等分裂; 大
多数哺乳动物卵原细胞的减数分裂:初级卵母细胞、次级卵母细胞均为细胞质不均等分裂(仅极体分裂时
均等)。 因此两者减数分裂中都 “不存在(全程)细胞质均等分裂”,B 正确;
C、细胞 e 是 “假减数分裂” 的小细胞(细胞质少),细胞 f 是大细胞(细胞质多);通常细胞质多的细胞
(如 f)才有足够物质和能量支持分裂,因此 e 无法支持 “假减数分裂”,C 错误;
D、F₂雄蜂(卵细胞发育)的基因型(aB、ab),直接反映 F₁雌蜂基因型 aaBb; F₂雌蜂(受精卵发育)的
基因型(aaBb、aabb),是 “F₁雌蜂卵细胞(aB、ab)” 与 “F₁雄蜂精子”ab 结合的结果。则蜂王的基因型为
aabb,所以雄蜂 X 产生的精子基因型是 aB,与 ab 结合,得到 F₁雌蜂基因型 aaBb,D 错误。
故选 B。
9. CD36 是一种转运脂肪酸的膜蛋白,该蛋白与细胞中糖脂代谢有关。为探究 CD36 对机体糖脂代谢的影响,
用高脂饮食饲喂野生型小鼠和 CD36 基因敲除模型鼠,一段时间后,检测相关指标。部分实验结果如下表所
示,下列相关叙述正确的是( )
检测指标 野生型小鼠 CD36 基因敲除模型鼠
肝脏脂肪含量 + +++
血糖水平 ? ?
胰岛素敏感性 + +++
肌细胞膜上 GLUT4 含
+ +++ 量
肝细胞膜上 GLUT4 含
+ + 量
注:GLUT4 是细胞膜上的葡萄糖转运蛋白。表格中“+”越多表示程度越高或含量越多。
A. 胰岛素可抑制肌糖原水解为葡萄糖的过程,从而降低血糖浓度
第 7页/共 23页
B. 据表推测,模型鼠的血糖含量应该高于野生型鼠
C. 小鼠肝脏脂质积累加重,可能与 CD36 缺失导致脂肪酸 肝脏异常聚集有关
D. CD36 基因缺失后会增强各个细胞对葡萄糖的摄取,是治疗异常糖代谢的良好靶点
【答案】C
【解析】
【详解】A、肌糖原一般不直接水解为葡萄糖,A 错误;
B、根据表格,CD36 基因敲除模型鼠的胰岛素敏感性更高(+++),肌细胞膜上 GLUT4(葡萄糖转运蛋白)
含量更高(+++),GLUT4 可促进葡萄糖摄取,结合胰岛素敏感性增强,模型鼠血糖水平应低于野生型鼠,
B 错误;
C、CD36 是转运脂肪酸的膜蛋白,其缺失可能导致脂肪酸转运障碍,使脂肪酸在肝脏异常聚集,这与实验
结果中模型鼠肝脏脂肪含量显著升高(+++)一致,C 正确;
D、CD36 基因缺失后,肌细胞膜上 GLUT4 含量增加,但肝细胞膜上 GLUT4 含量不变(均为+),因此并非
增强所有细胞对葡萄糖的摄取,D 错误。
故选 C。
10. 血液生化指标可作为疾病的诊断依据。某下丘脑或垂体病变的男患者,体温略低。其血液生化报告单部
分结果如下表所示,下列分析正确的是( )
检测项目 测定值 单位 参考值
T4(甲状腺激素) 7 pml/L 9-25
血钠 155 mml/L 137-147
A. 血浆是血细胞直接生活的内环境,血浆渗透压大小主要与钠离子含量有关
B. 体温略低可能与肾上腺髓质分泌的肾上腺素对下丘脑进行负反馈调节有关
C. 该男子血钠略高可能与下丘脑或垂体病变导致血液中抗利尿激素含量过低有关
D. 该男子口服 TRH 后,若血液中 T4 含量仍低于正常值,初步判断是垂体病变
【答案】C
【解析】
【详解】A、血浆渗透压大小主要与无机盐、蛋白质的含量有关,A 错误;
B、体温略低,由检查报告可知是患者 T4 偏低直接导致产热减少,且对下丘脑能进行负反馈调节的激素有
甲状腺激素、糖皮质激素和性激素,B 错误;
第 8页/共 23页
C、抗利尿激素(ADH)由下丘脑合成、垂体释放,能促进肾小管和集合管对水的重吸收。若下丘脑或垂体
病变导致 ADH 分泌不足,则水重吸收减少,会使血液中水分减少,血钠浓度升高,C 正确;
D、TRH(促甲状腺激素释放激素)化学本质为多肽,口服后会被消化道的蛋白酶分解,无法发挥作用,因
此不能通过口服 TRH 的方式判断病变部位,D 错误。
故选 C。
11. 渐冻症是一种由于运动神经元死亡造成四肢.,躯干等肌肉逐渐无力 疾病。下图表示渐冻症患者病变部
位的有关生理变化过程。下列说法正确的是( )
A. 渐冻症患者说话困难的主要原因是大脑皮层言语区的 S 区功能障碍
B. 谷氨酸属于兴奋性神经递质,促进钠离子与 AMPA 结合后进入细胞
C. 通过 NO 的正反馈作用,运动神经元会因渗透压变大,过度吸水死亡
D. 可以开发抑制 NMDA 受体活性和促进精氨酸合成的药物缓解渐冻症
【答案】C
【解析】
【详解】A、渐冻症的病因是运动神经元死亡,说话困难是因为控制咽喉、口腔相关肌肉的运动神经元受损,
并非大脑皮层言语区 S 区本身的功能障碍,A 错误;
B、谷氨酸作为神经递质,会与 AMPA 受体结合,进而使钠离子通道开放,钠离子是顺浓度梯度内流,并
第 9页/共 23页
非与 AMPA 结合后进入细胞,B 错误;
C、从图中能看到,NO 会通过正反馈进一步促进谷氨酸释放,谷氨酸持续作用会让大量钠离子内流,使得
运动神经元内渗透压升高,细胞过度吸水最终死亡,C 正确;
D、精氨酸是合成 NO 的原料,促进精氨酸合成会使 NO 的生成量增加,会加重病症;应该开发抑制 NMDA
受体活性和抑制精氨酸合成的药物来缓解渐冻症,D 错误。
故选 C。
12. 热习服训练是指机体长期.,反复地暴露于热环境中进行训练,经过训练,人体热应激的适应能力会增
强。在 34℃.,相对湿度为 89%的环境下,未热习服和已热习服的人直肠温度和出汗率随运动时间的变化曲
线如图所示,下列说法错误的是( )
A. 训练时肾上腺,汗腺等腺体的分泌会增加
B. 训练时下丘脑通过躯体运动神经使皮肤血管舒张
C. 运动时未热习服的人直肠温度快速上升与出汗少有关
D. 运动时已热习服的人的产热量和散热量都较安静时增加
【答案】B
【解析】
【详解】A、热习服训练时,机体处于热应激状态,肾上腺分泌的肾上腺素会增加(提升代谢),汗腺分泌
的汗液会增加(促进散热),A 正确;
B、皮肤血管舒张的调节属于自主神经调节(交感神经),而非躯体运动神经(躯体运动神经支配骨骼肌,
与血管舒张无关),B 错误;
C、从图中可知,未热习服的人出汗率更低,散热能力弱,因此直肠温度(核心体温)会快速上升,C 正确;
D、运动时,细胞代谢增强,产热量增加;同时为维持体温稳定,散热量也会相应增加(已热习服的人出汗
率更高,散热更明显),D 正确。
第 10页/共 23页
故选 B。
13. 胰液分泌调节路径主要有三条(下图Ⅰ.,Ⅱ.,Ⅲ),下列说法不正确的是( )
A. 食物的形状.,气味都通过非条件反射引起胰腺分泌胰液
B. 途径Ⅰ中,迷走神经通过途径②控制胰液分泌的速度快于①
C. 盐酸可以通过途径Ⅱ促进胰液分泌,胰液经导管注入小肠
D. 途径Ⅱ.,Ⅲ分泌胰液的成分不同,可能与激素作用的靶细胞不同有关
【答案】A
【解析】
【详解】A、食物的形状、气味引起的反射是条件反射(后天形成),并不是非条件反射(先天具备),A 错
误;
B、途径②是神经调节(电信号+化学信号传递),途径①是神经-体液调节(需经过激素分泌、体液运输),
神经调节的速度比体液调节快,B 正确;
C、盐酸会刺激小肠黏膜分泌促胰液素,促胰液素通过体液运输作用于胰腺,促进胰液分泌;胰液由胰腺外
分泌部产生,经导管注入小肠,C 正确;
D、途径Ⅱ的促胰液素和途径Ⅲ的胆囊收缩素(CCK)作用的靶细胞可能不同,会导致胰腺分泌的胰液成分
存在差异,D 正确。
故选 A。
14. SSR 是特殊的 DNA 序列,非同源染色体上,不同品种同源染色体上的 SSR 都不同,因此 SSR 技术常用
于染色体特异性标记。黄瓜的瓜把口感差,其长度直接影响品质。研究者构建了瓜把长度为 6cm(含 SSR1
标记)的品系甲和 3cm(含 SSR2 标记)的品系乙。甲乙杂交后的 F1 所有个体均能检测到两种 SSR 标记;
F1 再自交,F2 中瓜把长度 6cm 的个体占 3/4,3cm 的个体占 1/4。不考虑互换和其他变异,下列叙述错误的
是( )
A. 若 F2 中 6cm 瓜把植株中具有 SSR1 标记的占 2/3,则 6cm 瓜把长度基因与 SSR1 标记位于一对同源染色
体上
第 11页/共 23页
B. 若 F2 中 6cm 瓜把植株中同时具有两种 SSR 标记的个体占 1/2,则 6cm 瓜把长度基因与 SSR1 标记不位于
一对同源染色体上
C. 若 F2 中 3cm 瓜把植株全部具有 SSR2 标记,则 3cm 瓜把长度基因与 SSR2 标记位于一对同源染色体上
D. 若 F2 中 3cm 瓜把植株不含 SSR 标记的个体占 1/16,则瓜把长度基因,SSR1,SSR2 分别位于三对同源染
色体上
【答案】A
【解析】
【详解】A、F2 中 6cm 与 3cm 比例为 3:1,初步判断瓜把长度性状受一对等位基因控制,瓜把长度为 6cm
的为显性性状,设瓜把长度为 6cm 的基因为 A,瓜把长度为 3cm 的基因为 a,若 6cm 瓜把长度基因 A 与 SSR1
标记位于一对同源染色体上,F2 中瓜把长度为 6cm 个体中,基因型为 1AASSR1SSR1、2AaSSR1SSR2,具有
SSR2 标记的占 2/3,具有 SSR1 标记的占 1,A 错误;
B、若 6cm 瓜把长度基因与 SSR1 标记不位于一对同源染色体上,则瓜把长度基因与 SSR 标记自由组合,F2
中 6cm 瓜把植株中 SSR 序列的分离比为 SSR1SSR1:SSR1SSR2:SSR2SSR2=1:2:1,同时具有两种 SSR 标记
的个体占 1/2,B 正确;
C、若 3cm 瓜把长度基因与 SSR2 标记位于一对同源染色体上,F2 中 3cm 瓜把植株基因型为 aaSSR2SSR2,
全部具有 SSR2 标记,C 正确;
D、若瓜把长度基因、SSR1、SSR2 分别位于三对同源染色体上,自由组合,则 F1 的基因型可表示为
AaSSR1OSSR2O,三杂合子,F2 中 3cm 瓜把植株不含 SSR 标记的个体基因型可表示为 aaOOOO,占 1/16,
D 正确。
故选 A。
15. 人类 7 号和 9 号染色体之间可发生易位。若易位后细胞内基因种类和总数量不变(如图甲),则该个体属
于易位携带者,表型正常;若细胞内有三份 R 片段,则表现为痴呆;若细胞内仅有一份 R 片段,则导致早期胚
胎流产。图乙表示某家族与该易位相关的遗传系谱图,Ⅰ-2 为染色体易位携带者,Ⅱ-1 为染色体正常个体。
若不考虑易位对联会和分离的影响,下列相关说法正确的是( )
第 12页/共 23页
A. 个体Ⅰ-1 的 7 号和 9 号染色体上基因的排列顺序和数量未发生改变
B. 个体Ⅱ-2 产生染色体结构和数量完全正常的配子占 1/2
C. 个体Ⅲ-4 为 7 号和 9 号染色体易位携带者的概率为 1/3
D. 可在妊娠期间通过致病基因探针进行基因检测以防止生出痴呆患者
【答案】C
【解析】
【详解】A、个体Ⅰ-1 染色体组成不确定,故其 7 号和 9 号染色体上基因的排列顺序和数量无法确定是否发
生改变,A 错误;
B、已知Ⅱ₁的染色体组成正常,而Ⅱ₁和Ⅱ₂的后代有痴呆患者,说明Ⅱ₂是易位携带者,产生的配子有 4 种:
79、7⁺9、79⁺、7⁺9⁺,染色体结构和数量完全正常的配子占 1/4,B 错误 ;
C、分析可知,Ⅱ₁的染色体组成正常,产生配子为 79;Ⅱ₂是易位携带者,产生的配子有 4 种(79、7⁺9、79
⁺、7⁺9⁺);Ⅲ₃表型正常,Ⅲ₃的染色体组成为 7799 或 77⁺99⁺,两者的比例为 1:1,染色体组成正常的概率为 1/2;
Ⅲ₄已经出生(染色体组成为 7799(正常)、77⁺99⁺(携带者)、77⁺99(痴呆)),Ⅲ₄为易位携带者的概率为 1/3,
C 正确;
D、该病属于染色体异常遗传病,为防止生出患染色体异常遗传病的孩子,建议婚前进行遗传咨询,妊娠期
间进行羊水检查或产前诊断,显微镜(仪器)检验胎儿细胞的染色体(结构和数目)是否异常。无致病基
因,D 错误。
故选 C。
二、非选择题:本题共 5 小题,共 55 分。
16. 小鼠肠道的肠嗜铬细胞在被毒素分子激活后,可诱发小鼠的呕吐现象。当小鼠再次接触毒素分子时,会
出现“恶心”样行为,并伴随着味觉回避反应。部分相关机制如图甲所示。回答下列问题:
(1)毒素分子诱发小鼠出现呕吐反应过程中,rVRG 区产生的兴奋经过_________(填“交感”或“副交感”)
神经造成消化道平滑肌剧烈收缩,引发呕吐现象。小鼠在再次接触毒素分子时,产生味觉回避反应的生物学
第 13页/共 23页
意义是_________。
(2)研究发现,小鼠的“恶心”样行为可被肠抑胃肽(GIP)缓解。某实验小组想要验证上述结论,设计了
如下实验:(注:肠毒素可作为诱导剂引发小鼠的“恶心”样行为)
第一步:选择生长状况相似并已接触过肠毒素 ①小鼠,随机均等分为甲.,乙.,丙三组。
第二步:甲组小鼠饲喂适量生理盐水,乙组和丙组分别②。
第三步:甲组.,乙组和丙组③,记录并观察小鼠的行为。
实验结果:继续出现“恶心”样行为小鼠数量为乙>丙>甲。
①小鼠应选择_________(填“野生型”或“GIP 受体基因敲除型”),③处的三组小鼠处理方式分别为
_________。
(3)进一步研究发现,脑干 AP 区也与“恶心”样行为的产生有关。GIP 可与 AP 区中有 GIP 受体的神经元
N 结合,该神经元可分泌神经递质,影响神经元 M 的电位变化,抑制“恶心”样行为的产生。图乙展示了神
经元 M 在被 GIP 和 GIP+bic 分别刺激后膜电位的变化情况:
由此推测该神经递质是一种_________(填“兴奋性”或“抑制性”)神经递质,单独电刺激神经元 M,
会_________(填“促进”或“抑制”)小鼠产生“恶心”样行为。根据实验结果推测,bic 的功能可能是
_________(答出 1 点)。
【答案】(1) ①. 副交感 ②. 使机体能提前识别有害物质并预先作出反应,有利于个体生存
(2) ①. 野生型 ②. 甲组、乙组注射等量生理盐水,丙组注射等量 GIP
(3) ①. 抑制性 ②. 促进 ③. 阻断神经元 N 分泌的神经递质与神经元 M 结合/阻断 GIP 与 N
神经元上的受体结合
【解析】
【分析】1、与体液调节相比,神经调节速度快、作用范围更准确、作用时间短暂,但作用范围比较局限。
2、神经调节与体液调节 关系:(1)有的内分泌腺受中枢神经系统的调节,体液调节可以看作神经调节的
一个环节。(2)激素也可以影响神经系统的发育和功能,两者常常同时调节生命活动。
【小问 1 详解】
消化道平滑肌收缩(引发呕吐)是 “副交感神经” 的功能(交感神经一般使平滑肌舒张),所以 rVRG 产生
的兴奋经副交感神经传递。味觉回避反应是一种 “学习记忆” 类的防御行为,使机体能提前识别有害物质并
第 14页/共 23页
预先作出反应,有利于个体生存。
【小问 2 详解】
实验目的是 “验证‘恶心’行为可被 GIP 缓解”,需要 GIP 能与受体结合发挥作用,因此小鼠应选野生型(若
选 “GIP 受体基因敲除型”,GIP 无法结合受体,实验无法验证)。实验分组逻辑:甲组是 “生理盐水对照”;
乙组需用 “诱导剂(肠毒素)” 触发 “恶心” 行为;丙组在触发 “恶心” 的基础上注射 GIP,观察是否缓解。
结合实验结果 “继续出现‘恶心’的小鼠数量乙 > 丙 > 甲”,可知:甲组(仅生理盐水,无诱导)“恶心” 最
少;乙组(诱导 + 生理盐水)“恶心” 最多;丙组(诱导 + GIP)“恶心” 减少(GIP 起缓解作用)。
【小问 3 详解】
神经元 M 的静息电位变化显示:GIP 结合神经元 N 的受体后,N 分泌的神经递质使 M 的静息电位 “更
负”(抑制性突触后电位),因此该神经递质是抑制性的。GIP+bic 处理后,神经元 M 的静息电位变化与
“仅 GIP 处理” 不同(抑制作用减弱),说明 bic 的功能可能是阻断神经元 N 分泌的神经递质与神经元 M 结
合/阻断 GIP 与 N 神经元上的受体结合。
17. 近日,某团队研发了一种人工改良胰岛素(NNC),并设计实验比较 NNC 与普通胰岛素的作用效果,
结果如图甲,图乙所示。请分析并回答下列问题:
(1)能影响胰岛 B 细胞分泌胰岛素的物质有_________(答出 2 个)。在胰岛素的早期研究中,科学家直接
将胰腺研磨获得提取物,该提取物并不能有效降低糖尿病模型小鼠的血糖,原因是_________。
(2)研究人员在实验注射胰岛素前,先给小鼠注射生长抑素,从而抑制胰岛素和胰高血糖素的分泌,目的
是_________。图乙中的 NNC 对应图甲中胰岛素_________(填“A”或“B”),理由是_________。
(3)进一步研究发现,NNC 在不同血糖浓度下具有不同胰岛素β链大环分子的空间结构。NNC 分子由传
统胰岛素经改造而成,分子结构如图丙,与传统胰岛素相比,NNC 在β链 N 端引入一个分子 M,在β链 C
端引入一个大环分子。分子 M 能够与 C 端的大环分子结合成环状,导致 NNC 丧失原有空间结构,NNC 不
能与胰岛素受体结合。而当大环分子与另一物质结合时,则能够保持原有结构。
第 15页/共 23页
综合以上信息和实验结果可推测,分子 M 可与_________竞争性结合_________,从而实现 NNC 在不同血
糖浓度下自动调节活性的机制。
【答案】(1) ①. 葡萄糖、神经递质、胰高血糖素 ②. 胰岛素被胰腺中的胰蛋白酶水解
(2) ①. 排除内源胰岛素和胰高血糖素的干扰 ②. A ③. NNC 在低葡萄糖浓度下与胰岛素受体
结合能力弱,血糖下降速率慢;高葡萄糖浓度下与胰岛素受体结合能力强,血糖下降速率快,与图甲中胰
岛素 A 的作用特点相符
(3) ①. 葡萄糖 ②. 大环分子
【解析】
【分析】1、血糖的来源:食物中的糖类的消化吸收、肝糖原的分解、脂肪等非糖物质的转化;去向:血糖
的氧化分解为 CO2、H2O 和能量、合成肝糖原、肌糖原(肌糖原只能合成不能水解)、血糖转化为脂肪、某
些氨基酸。
2、血糖平衡调节:由胰岛 A 细胞分泌胰高血糖素提高血糖浓度,促进血糖来源;由胰岛 B 细胞分泌胰岛素
降低血糖浓度,促进血糖去路,减少血糖来源,两者激素间是拮抗关系。
【小问 1 详解】
影响胰岛 B 细胞分泌胰岛素的物质:葡萄糖是直接信号,血糖升高时会刺激胰岛 B 细胞分泌胰岛素;神经
调节中,下丘脑通过神经递质调控胰岛 B 细胞分泌;胰高血糖素可通过旁分泌方式促进胰岛 B 细胞分泌胰
岛素,三者均为常见影响因素。胰腺研磨提取物无效的原因:胰腺中除胰岛外,还有外分泌部(分泌胰液,
含胰蛋白酶)。胰岛素本质是蛋白质,研磨时会与胰蛋白酶接触,被水解破坏,故无法降低血糖。
【小问 2 详解】
注射生长抑素的目的:实验核心是比较人工改良胰岛素(NNC)与普通胰岛素的作用效果,需排除小鼠自
身分泌的内源胰岛素、胰高血糖素对实验结果的干扰,生长抑素可抑制两者分泌,保证实验中血糖变化仅
由注射的外源胰岛素引起。NNC 对应图甲中胰岛素 A 的理由:图乙显示 NNC 在低葡萄糖浓度下与受体结
合能力弱,高浓度下结合能力强;图甲中胰岛素 A 血糖下降速率 “低浓度慢、高浓度快”,胰岛素 B 下降速
率无明显浓度依赖性,故 NNC 与胰岛素 A 作用特点一致。
【小问 3 详解】
结合题干信息:NNC 低血糖时,分子 M 与大环分子结合导致自身环化,丧失活性(无法结合受体);高血
糖时,大环分子与某物质结合,NNC 保持活性。高血糖时葡萄糖浓度高,可与分子 M 竞争性结合大环分
第 16页/共 23页
子,使分子 M 无法与大环分子形成环化结构,NNC 维持活性并结合受体降血糖;低血糖时葡萄糖浓度低,
分子 M 优先结合大环分子,NNC 失活,从而实现 “血糖浓度依赖的活性调节”。
18. Rubisc 是一种具有双功能的酶,既可催化 C5(RuBP)与 CO2 反应参与卡尔文循环,又可催化 C5 与 O2
反应进行光呼吸( )其催化方向受 CO2 和 O2
的相对浓度影响。回答下列问题:
(1)Rubisc 作为催化剂,具有高效性的原因是_________。强光下,卡尔文循环消耗的 CO2 除从外界吸收
外,还可来源于_________(生理过程)。
(2)卡尔文循环不直接需要光,但受到光的调控。据图Ⅰ分析,光通过影响 Rubisc 的活性进而调控卡尔文
循环的方式有_________。
A. 影响 RCA 的活性
B. 影响 rbcS 和 rbcL 的转录和翻译过程
C. 影响 H+进入类囊体
D. 影响植物叶片的气孔开度
(3)Rubisc 在细胞内具有三种存在状态。非活化态 Rubisc 只有先与 CO2 结合才能进一步形成活化态
Rubisc;若其先与 C5 结合,则形成钝化态复合物 E-RuBP,而 E-RuBP 无法被 CO2 激活。当叶绿体提取液中
存在 RCA 和 Mg2+时,E-RuBP 会被逐步激活。为研究其具体活化路径,研究人员利用叶绿体提取液进行相
关实验,处理方式及结果如图Ⅱ。
第 17页/共 23页
①除提供适宜温度和 pH 以外,本实验还应将叶绿体提取液置于相同且适宜的_________条件下进行。
②图Ⅱ中,丁组的 E-RuBP 含量与_________(填“乙”或“丙”)组的 E-RuBP 含量相近。
③根据实验结果,完善 Rubisc 的激活路径: _________。
【答案】(1) ①. 显著降低化学反应的活化能 ②. 呼吸作用、光呼吸 (2)ACD
( 3) ① . 二 氧 化 碳 浓 度 、 光 照 强 度 ② . 乙 ③ .
【解析】
【分析】光合作用过程包括光反应阶段和暗反应阶段,光反应阶段发生的场所是类囊体薄膜,包括水的光
解和 ATP 的合成;暗反应阶段发生的场所是叶绿体基质,包括二氧化碳的固定和三碳化合物的还原。
【小问 1 详解】
与无机催化剂相比,酶能显著降低反应所需的活化能,故酶具有高效性。据分析题意可知,强光下,卡尔
文循环消耗的 CO2 除从外界吸收外,还可来源于光呼吸(由题干可知,光呼吸会产生 CO2)和呼吸作用(细
胞呼吸分解有机物产生 CO2,为卡尔文循环提供额外 CO2)。
【小问 2 详解】
分析图 I 可知,Rubisc 酶的活性受 RCA、CO2、Mg2+、pH 等活性因子影响,光能影响 RCA(光依赖性 Rubisc
活化酶)酶活性进而间接影响 Rubisc 的活性;光能影响 rbcS 基因的转录过程,影响 rbcL 的翻译过程来间
接影响 Rubisc 的含量;光驱动 H+进入类囊体,影响叶绿体基质 pH,间接影响 Rubisc 活性;光促进气孔
第 18页/共 23页
开放,增加 CO2 的供应量,间接影响 Rubisc 活性,B 错误,ACD 正确。
故选 ACD。
【小问 3 详解】
分析题意可知,细胞内处于活化状态下的 Rubisc 较少,非活化态的 Rubisc(E)只有先与 CO2 结合才能
逐步被激活,形成活化态;若其先与 C5 结合,会形成钝化态复合物 E-RuBP,此时 Rubisc 无法再被 CO2
激活。各组实验都应置于充足的 CO2 条件下,该过程模拟的是暗反应,需要光反应提供一定的条件,该实
验利用叶绿体提取液,需要光照条件,故各组实验都应置于相同且适宜的温度、CO2 以及光照条件下进行。
乙组加入 RCA 抑制剂,(使得 RCA 无法将 E-RuBP 解离成非活化的 Rubisc,E-RuBP 含量增加,故形成的
活化态的 Rubisc 含量减少)抑制 Rubisc 激活酶,会影响二氧化碳的固定,不能形成三碳化合物,C3 含量
减少。丙组加了 Mg2+抑制剂,E-RuBP 含量减少(RCA 将 E-RuBP 解离成非活化的 Rubisc,导致 E-RuBP
含量减少),进而导致活化的 Rubisc 含量减少,会影响二氧化碳的固定,不能形成三碳化合物,C3 含量减
少。丁组既添加了 RCA 抑制剂又添加了 Mg2+抑制剂,故丁组的 E-RuBP 含量与只添加 RCA 抑制剂的一致
(RCA 无法将 E-RuBP 解离成非活化的 Rubisc,E-RuBP 含量增加,故形成的非活化态的 Rubisc 含量减
少,且 Mg2+无法将非活化态的 Rubisc 激活,进而影响 C3 的含量)。已知 Rubisc 有钝化态、非活化态、
活化态三种状态。通过分析实验结果可知,在光照条件下,RCA 使 E-RuBP 解离形成非活化态的 Rubisc,
后者在 CO2 和 Mg2+条件下被激活,形成活化态。即
。
19. 某种鸟类(性别决定类型为 ZW 型)的红眼与朱红眼.,有眼与无眼分别由基因 A(a).,B(b)控制,
其中 B(b)基因位于性染色体上,且存在某一种基因型纯合致死现象。一只红眼雄性个体与一只朱红眼雌性
个体交配,F1 雄性个体中有红眼和无眼,雌性个体全为红眼。让 F1 雌雄个体随机交配得 F2,F2 的表现型及
数量统计如下表。回答下列问题:
红眼 朱红眼 无眼
雄性个体 150 49 90
雌性个体 240 81 0
第 19页/共 23页
(1)A.,a 在基因结构上的本质区别是_________。
(2)无眼对有眼为_________性,B(b)基因位于如图中的_________区段。
(3)据表推测,致死的基因型为_________。若只考虑 A(a)和 B(b)两对等位基因,则雄性个体理论上
最多有_________种基因型。F₂红眼个体中杂合子所占的比例为_________。
(4)为确定 A(a).,B(b)发生的基因突变类型,在定位好的 A(a).,B(b)基因两侧设计 PCR 引物,
引物对①和引物对②分别可扩增 A/a.,B/b 全部序列,扩增后加入 HpaⅡ(一种限制性内切核酸酶)处理。
下图是对 F2 红眼雄性中 4 种不同基因型个体(设为 1.,2.,3.,4)PCR 并酶切后电泳的结果(单位:bp)。
图中 1890bp 的片段代表的是基因_________,A 突变为 a 发生了碱基对的_________。
【答案】(1)脱氧核苷酸(碱基)的排列顺序不同
(2) ①. 隐 ②. Ⅱ
(3) ①. aaZbZb ②. 8 ③. 12/13
(4) ①. a ②. 替换
【解析】
【分析】伴性遗传:在遗传上总是和性别相关联的遗传属于伴性遗传;基因之间的本质区别是碱基的排列
顺序不同;基因突变包括碱基对的替换、增添和缺失。
【小问 1 详解】
第 20页/共 23页
A,a 在基因结构上的本质区别是脱氧核苷酸(碱基)的排列顺序不同。
【小问 2 详解】
根据题目可知,红眼雄性个体与朱红眼雌性个体交配,F1 雄性个体中有红眼和无眼,雌性个体全为红眼,
可知无眼和朱红眼为隐性,且题目中提到 B(b)基因位于性染色体上,则 A(a)在常染色体上。F1 雌雄
个体随机交配得 F2,F2 雌性个体都为有眼,说明亲本基因型为:AAZBZb,aaZbWB。所以 B(b)基因位于
图中Ⅱ同源区段。
【小问 3 详解】
由上第(2)可知,F1 基因型为:AaZBZb,AaZbZb,AaZBWB,AaZbWB,F1 随机交配,F2 中雄性基因型及
比例:A_ZBZ-(3/4×5/8×1/2),aaZBZ-(1/4×5/8×1/2),A_ZbZb(3/4×3/8×1/2),aaZbZb(1/4×
3/8×1/2),分别为 15/64、5/64、9/64、3/64,F2 中雌性基因型及比例:A_Z-WB(3/4×1×1/2),aaZ-WB
(1/4×1×1/2)分别为 24/64、8/64,所以 aaZbZb 致死。雄性个体的基因型有 A_ZBZ-(4 种),aaZBZ-(2
种),A_ZbZb(2 种),共有 8 种;F₂红眼个体中纯合子为:AAZBZB,AAZBWB,占比为 3/39,杂合子所占的
比例为 12/13。
【小问 4 详解】
F2 中雄性基因型:AAZBZB,AaZBZB,AAZBZb,AaZBZb,由题目可知,引物对①可扩增 A/a,1,2,3,4 全
部含有 A 基因,所以 1890bp 的片段代表的是基因 a。A 基因(1890bp)和 a 基因(1280bp+610bp=1890bp)
长短相同,A 突变为 a 发生了碱基对的替换。
20. 多种霉菌都能产生 T-2 毒素并污染饲料,引起家猪中毒。科研人员将 C3A 酶基因导入家猪受精卵内,获
得的转基因家猪肝脏细胞具有降解 T-2 毒素的能力。C3A 酶含有 R.,Q 两个功能区,其对应的 C3A 基因片
段如图甲所示。
载体示意图:
(1)为使目的基因与载体正确连接,科研人员使用 PCR 技术在基因 C3A(Full)的两端加上限制酶识别序
列,扩增目的基因时选用的引物组合是_________。
引物 1:5'-'
引物 2:5'-'
第 21页/共 23页
引物 3:5'-'
引物 4:5'-'
(2)选择_________的启动子,可以实现目的基因仅在家猪的肝脏细胞中表达。已知含有 ner 基因的细胞具
有 G418 抗性,Hsv 基因的产物能把 DHPG 转化成有毒物质使细胞死亡。据此分析,在含_________的培养液
中能存活的细胞为正确整合的受精卵。
(3)成功培育的转基因家猪对 T-2 毒素的解毒效果不佳,科研人员发现家猪体内的 PM 蛋白能抑制 C3A 酶
活性,据此研发了对应的药物 X。为探索药物 X 提高解毒效果的机理,通过 PCR 技术扩增图甲中 3 种不同
长度的蛋白功能区组合所对应 C3A 基因片段,共需要的引物有_________种。将扩增出的 3 种基因片段插入
带有 FLAG 标签序列的质粒中,构建 3 种融合基因;FLAG-C3A(Full).,FLAG-C3A(RΔ).,FLAG-C3A
(QΔ),再将分别含有 3 种融合基因的质粒转染受体细胞。3 种融合蛋白成功表达后,与 PM 蛋白.,药物 X
按照图乙中的组合方式分成 7 组。各组样品混合后分别流经含 FLAG 抗体的介质,分离出与介质结合的物质
再用 PM 抗体检测,结果如图乙所示。对照组①的作用是说明 PM 蛋白不与_________蛋白结合。药物 X 的作
用机理是_________,缓解了 PM 蛋白对 C3A 酶活性的抑制作用。
【答案】(1)引物 1、引物 3
(2) ①. 仅在家猪肝脏细胞中表达的基因 ②. G418 和 DHPG
(3) ①. 4##四 ②. FLAG 抗体 ③. 药物 X 能抑制 PM 蛋白与 C3A 酶的 R 功能区结合
【解析】
【分析】1、基因工程的基本操作程序有四步:(1)目的基因的获取;(2)基因表达载体的构建;(3)将目
的基因导入受体细胞,(4)目的基因的检测与鉴定。
2、基因工程的三种工具:限制性核酸内切酶(限制酶)、DNA 连接酶、载体。
3、标记基因的作用是为了鉴别受体细胞中是否含有目的基因,从而将含有目的基因的细胞筛选出来。
【小问 1 详解】
已知目的基因的模板链,模板链的 3'端需要在启动子一侧,故要在 C3A(Full)两端加上限制酶识别序列: 左
第 22页/共 23页
端需添加 Hind Ⅲ 识别序列(引物 1/2 的 5'端有 AAGCTT,对应 Hind Ⅲ); 右端需添加 EcRⅠ 识别序
列(引物 3/4 的 5' 端有 GAATTC,对应 EcRⅠ)。 同时,引物需与模板链互补:C3A(Full)的左端序列
是 “TCTGTTGAA”,因此左端引物选引物 1(5'-AAGCTTTCTGTTGAA-3');右端序列是 “CTTGGATGA”,
因此右端引物选引物 3(5'-GAATTCCTTGGATGA-3')。
【小问 2 详解】
要使目的基因仅在肝脏细胞中表达,需选择家猪肝脏细胞特异性表达基因(如白蛋白基因)的启动子(启
动子具有组织特异性);含 ne 基因的细胞抗 G418,含 Hsv 基因的细胞在 DHPG 中死亡。正确整合的受精
卵应含目的基因(替换了 Hsv 基因),因此在含 G418 和 DHPG 的培养液中,只有成功整合(含 ne、不含
Hsv)的细胞才能存活。
【小问 3 详解】
扩增 3 种不同片段(Full、ΔR、ΔQ),每种片段需 2 种引物,且部分引物可共用: C3A(Full):引物 1 + 引
物 3; C3A(ΔR):覆 盖 Q 区的引物; C3A(ΔQ):覆 盖 R 区的引物,所以共需要 4 种引物(如 Full 的
两端引物 +ΔR/ΔQ 的内部引物)。对照组①(仅 FLAG-C3A+PM)的作用是说明 PM 蛋白不与 FLAG 抗体
结合(排除标签干扰)。从结果看:药物 X 处理后,PM 与 C3A 的结合减弱;结合功能区分析,药物 X 的
作用机理是与 C3A 酶的 R、Q 功能区结合,抑制 PM 蛋白与 C3A 酶的 R 功能区结合,从而缓解了 PM 蛋
白对 C3A 酶活性的抑制作用。
相关试卷
这是一份重庆市第一中学2025-2026学年高三上学期12月月考生物试卷(Word版附解析),文件包含重庆市沙坪坝区重庆市第一中学校2025-2026学年高三上学期12月月考生物试题Word版含解析docx、重庆市沙坪坝区重庆市第一中学校2025-2026学年高三上学期12月月考生物试题Word版无答案docx等2份试卷配套教学资源,其中试卷共36页, 欢迎下载使用。
这是一份重庆市第一中学2024-2025学年高三上学期12月月考生物试卷(Word版附解析),共24页。试卷主要包含了作答时,务必将答案写在答题卡上,考试结束后,将答题卡交回等内容,欢迎下载使用。
这是一份重庆市第一中学2022-2023学年高三上学期12月月考生物试题(Word版附答案),共10页。试卷主要包含了答卷前,考生务必将自己的姓名,考试结束后,将答题卡交回等内容,欢迎下载使用。
相关试卷 更多
- 1.电子资料成功下载后不支持退换,如发现资料有内容错误问题请联系客服,如若属实,我们会补偿您的损失
- 2.压缩包下载后请先用软件解压,再使用对应软件打开;软件版本较低时请及时更新
- 3.资料下载成功后可在60天以内免费重复下载
免费领取教师福利 





.png)




