搜索
      上传资料 赚现金

      重庆市渝中区重庆复旦中学教共体2025-2026学年高二上学期12月定时作业地理试题(Word版附解析)

      • 1.09 MB
      • 2026-01-20 17:08:46
      • 17
      • 0
      • 教习网3275309
      加入资料篮
      立即下载
      查看完整配套(共2份)
      包含资料(2份) 收起列表
      解析
      重庆市渝中区重庆复旦中学教共体2025-2026学年高二上学期12月定时作业地理试题 Word版含解析.docx
      预览
      原卷
      重庆市渝中区重庆复旦中学教共体2025-2026学年高二上学期12月定时作业地理试题 Word版无答案.docx
      预览
      正在预览:重庆市渝中区重庆复旦中学教共体2025-2026学年高二上学期12月定时作业地理试题 Word版含解析.docx
      重庆市渝中区重庆复旦中学教共体2025-2026学年高二上学期12月定时作业地理试题  Word版含解析第1页
      高清全屏预览
      1/14
      重庆市渝中区重庆复旦中学教共体2025-2026学年高二上学期12月定时作业地理试题  Word版含解析第2页
      高清全屏预览
      2/14
      重庆市渝中区重庆复旦中学教共体2025-2026学年高二上学期12月定时作业地理试题  Word版含解析第3页
      高清全屏预览
      3/14
      重庆市渝中区重庆复旦中学教共体2025-2026学年高二上学期12月定时作业地理试题  Word版无答案第1页
      高清全屏预览
      1/7
      重庆市渝中区重庆复旦中学教共体2025-2026学年高二上学期12月定时作业地理试题  Word版无答案第2页
      高清全屏预览
      2/7
      重庆市渝中区重庆复旦中学教共体2025-2026学年高二上学期12月定时作业地理试题  Word版无答案第3页
      高清全屏预览
      3/7
      还剩11页未读, 继续阅读

      重庆市渝中区重庆复旦中学教共体2025-2026学年高二上学期12月定时作业地理试题(Word版附解析)

      展开

      这是一份重庆市渝中区重庆复旦中学教共体2025-2026学年高二上学期12月定时作业地理试题(Word版附解析),文件包含重庆市渝中区重庆复旦中学教共体2025-2026学年高二上学期12月定时作业地理试题Word版含解析docx、重庆市渝中区重庆复旦中学教共体2025-2026学年高二上学期12月定时作业地理试题Word版无答案docx等2份试卷配套教学资源,其中试卷共21页, 欢迎下载使用。
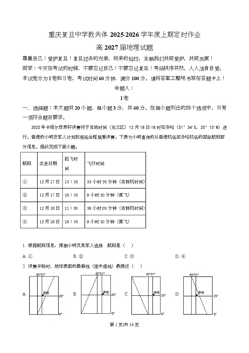
      尊重自己!爱护复旦!复旦过去的光荣,将来的灿烂,全赖我们共同爱护,共同发展!
      同学:今天在考试的时候,不要忘记自己!不要忘记复旦!考场秩序井然,人人洁身自爱。
      本试卷分为 I 卷和Ⅱ卷,考试时间 60 分钟,满分 100 分。请将答案工整地书写在答题卡上!
      命题人:
      I 卷
      一、选择题:本大题共 20 小题,每小题 3 分,共 60 分。在每小题列出的四个选项中,只有
      一项符合题目要求。
      2022 年卡塔尔世界杯决赛将于当地时间(东三区)12 月 18 日 18 时在多哈(51°34'E,25°15'N)进
      行。香港的小明及家人计划到现场全程观看决赛。下表为小明查询的从香港机场至多哈机场的国际航班部
      分信息。据此完成下面小题。
      起飞时
      航班 出发日期 飞行时间

      ① 12 月 l7 日 13:25 33 小时 35 分钟(含转机时间)
      ② 12 月 17 日 16:45 9 小时 20 分钟(直飞)
      ③ 12 月 18 日 11:30 36 小时 05 分钟(含转机时间)
      ④ 12 月 l8 日 16:45 9 小时 20 分钟(直飞)
      1. 根据航班信息,推测小明及其家人选择的航班是( )
      A. ① B. ② C. ③ D. ④
      2. 决赛开始时,地球表面的晨昏线(图中虚线)最接近( )
      A. B. C. D.
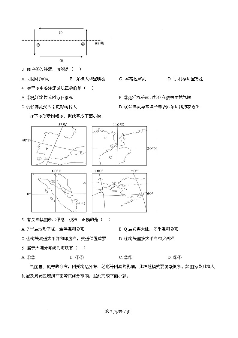
      下图为世界某区域洋流模式示意图,据此完成下面小题。
      第 1页/共 7页
      3. 图中④的洋流,可能是( )
      A. 加那利寒流 B. 东澳大利亚暖流 C. 本格拉寒流 D. 加利福尼亚寒流
      4. 关于图中各洋流说法正确的是( )
      A. ①处洋流的成因为补偿流 B. ②处洋流沿岸可能存在热带雨林气候
      C. ③处洋流受西南风影响较大 D. ④处洋流异常偏冷导致厄尔尼诺现象发生
      读下图所示四幅图,据此完成下面小题。
      5. 有关四幅图所示信息 说法,正确的是( )
      A. P 半岛地形平坦,全年温和多雨 B. Q 岛远离大陆,冬季温和多雨
      C. ③海峡沟通太平洋和印度洋,交通位置重要 D. ④海峡连接太平洋和大西洋
      6. 属于大洲分界线的海峡有( )
      A. ①② B. ①④ C. ②③ D. ②④
      气压带、风带的分布,因受海陆分布、地形等因素的影响,比理想模式要复杂很多。如图为某月澳大
      利亚及周边区域海平面等压线分布图,据此完成下面小题。
      第 2页/共 7页
      7. 图示季节 A 地盛行风向为( )
      A. 东北风 B. 东南风 C. 西北风 D. 西南风
      8. 此季节,下列现象可信的是( )
      A. 亚欧大陆被印度低压控制 B. 哈尔滨正值冰雪旅游旺季 C. 地中海沿岸地区炎
      热干燥 D. 印度盛行西南风,降水多
      9. 下图能大致反映该月气压带风带分布的是( )
      A. 甲 B. 乙 C. 丙 D. 丁
      人们通常用晾晒指数对人们进行晾晒活动的适宜程度进行分级,晾晒指数分为 5 级,级数越低,气象
      条件对人们进行晾晒活动越有利。如图为某年 12 月某时刻某区域海平面等压线分析据此完成下面小题。
      第 3页/共 7页
      10. 甲乙丙丁四地,晾晒指数最高的是( )
      A. 甲 B. 乙 C. 丙 D. 丁
      11. 假设图中天气系统维持不变,某辆汽车从甲地经乙地到丁地,天气变化可能是( )
      A 降雨:晴→雨→晴 B. 气压:低→高→低 C. 气温:暖→冷→暖 D. 风向:东南→西南→西

      新西兰南岛西部沿海有一处著名地质景观——“薄饼岩”。悬崖沟壑断面上,清晰地呈现硬石灰岩和
      软砂岩相间分布的多层岩石,形似层层薄饼,故而得名。下图为“薄饼岩”景观及新西兰位置示意图。据
      此完成下面小题。
      12. 图中新西兰两侧板块的边界及其附近的地貌形态分别是( )
      A. 消亡边界,海沟 B. 生长边界,海岭 C. 消亡边界,海岭 D. 生长边界,海沟
      13. “薄饼岩”地貌的形成过程是( )
      A. 地壳抬升→外力侵蚀→沉积作用 B. 外力侵蚀→沉积作用→地壳抬升
      第 4页/共 7页
      C. 沉积作用→高温变质→地壳抬升 D. 沉积作用→地壳抬升→外力侵蚀
      拉尼娜现象是指赤道附近中东太平洋海面温度异常降低的现象,又称反厄尔尼诺现象,它是大气环流
      系统与洋流系统相互作用的结果,会导致气候异常,气象灾害加剧。读图,完成下面小题。
      14. 从垂直方向上看,赤道太平洋地区 大气流动应为( )
      A. 东部气流上升 B. 西部气流下沉 C. 呈顺时针流动 D. 呈逆时针流动
      15. 拉尼娜现象的出现与洋流变化相关,下列说法可信的是( )
      A. 赤道暖流增强 B. 西风漂流减弱 C. 北太平洋暖流减弱 D. 秘鲁上升流消失
      下图为世界某区域示意图和 M 地区气候资料图,图中山地 M 一侧的山坡为西侧,据此完成下面小题。
      16. 关于图示地区的叙述,正确的是( )
      A. 该海域洋流对沿岸有增温增湿的作用 B. 该山地是由断层作用形成的块状山
      C. M 地区的自然带为亚热带常绿硬叶林 D. 1 月份 M 地受来自海洋气流的影响
      17. 图中非地带性沙漠的形成的主导因素是( )
      A 地形 B. 洋流 C. 海陆分布 D. 降水
      20 世纪 60 年代,东京高速发展,大城市病突出。从 20 世纪 60 年代后期开始,日本“东京都市圈通勤
      ”计划实施,充分挖掘东京 5 条最重要铁路通道的运输能力,满足对外运输和通勤的需求。1966—2010 年,
      东京的就业人口、公司数量和产值都大幅下降,而周边 7 县的比例却保持平稳甚至增长,完成下面小题。
      18. 下列选项中,不是 20 世纪 60 年代大城市病对东京中心城区的影响( )
      A. 交通拥堵和环境污染加剧
      B. 房价飙升,居住条件恶化
      C. 企业用工压力大,成本高
      第 5页/共 7页
      D. 公共服务设施超负荷运转
      19. 属于“东京都市圈通勤”计划对东京及其周边地区影响的是( )
      A. 东京中心城区产业结构以一、二产业为主
      B. 周边地区人口激增,大城市病突出
      C. 东京中心城区人口减少,人口密度降低
      D. 周边地区的自然环境质量显著提高
      20. 依据 1966—2010 年东京与周边 7 县就业人口、公司数量和产值的变化趋势,下列说法最合理的是(

      A. 东京中心城区衰退与周边地区兴起此消彼长
      B. 该时期日本国内经济发展陷入停滞
      C. 人口和产业的扩散必然导致区域均衡发展
      D. 东京的转型与周边地区的崛起是区域协同发展的体现
      Ⅱ卷
      二、非选择题:本大题共 2 小题,共 40 分。
      21. 阅读下列材料,回答下列问题
      材料一新加坡位于赤道附近,地处马六甲海峡东端。该国利用优越的地理位置建设了裕廊工业区,工
      业区工业种类很多,特别是修船、炼油、食品等工业的兴起与地理位置关系密切。
      材料二爪哇岛地形分布图和甲城市年降水量统计图。
      第 6页/共 7页
      (1)根据材料一和材料二,简要评价新加坡的地理位置特点。
      (2)说明爪哇岛的地势特点及判断依据。
      (3)归纳甲城市降水量的主要特点并分析其原因。
      22. 阅读材料,回答下列问题。
      材料:南迦巴瓦峰地处喜马拉雅山脉、念青唐古拉山脉和横断山脉的交汇处。主峰 7782 米,是中国西
      藏林芝市墨脱县境内最高峰,地理学家杨逸畴先生这样描述南迦巴瓦世闻名的大拐弯峡谷。高峰耸峙、峡
      谷幽深,高山构成地形上的巨大屏障。”下图为喜马拉雅山脉东段地层地貌剖面示意图和墨脱县某段山路景
      观图。
      (1)说出那木拉错的构造地貌类型并解释其成因。
      (2)从内、外力作用简述雅鲁藏布江大拐弯峡谷高峰耸峙、峡谷幽深的原因。
      (3)从地质构造的角度,说明隧道选择在多雄拉建设的原因。

      相关试卷

      重庆市渝中区重庆复旦中学教共体2025-2026学年高二上学期12月定时作业地理试题(Word版附解析):

      这是一份重庆市渝中区重庆复旦中学教共体2025-2026学年高二上学期12月定时作业地理试题(Word版附解析),文件包含重庆市渝中区重庆复旦中学教共体2025-2026学年高二上学期12月定时作业地理试题Word版含解析docx、重庆市渝中区重庆复旦中学教共体2025-2026学年高二上学期12月定时作业地理试题Word版无答案docx等2份试卷配套教学资源,其中试卷共21页, 欢迎下载使用。

      重庆市复旦中学教共体2025-2026学年高二上学期12月定时作业地理试题含答案含答案解析:

      这是一份重庆市复旦中学教共体2025-2026学年高二上学期12月定时作业地理试题含答案含答案解析,共8页。

      重庆市复旦中学教共体2025-2026学年高二上学期期中考试地理试卷(Word版附解析):

      这是一份重庆市复旦中学教共体2025-2026学年高二上学期期中考试地理试卷(Word版附解析),文件包含重庆市复旦中学教共体2025-2026学年高二上学期期中考试地理试题原卷版docx、重庆市复旦中学教共体2025-2026学年高二上学期期中考试地理试题Word版含解析docx等2份试卷配套教学资源,其中试卷共18页, 欢迎下载使用。

      资料下载及使用帮助
      版权申诉
      • 1.电子资料成功下载后不支持退换,如发现资料有内容错误问题请联系客服,如若属实,我们会补偿您的损失
      • 2.压缩包下载后请先用软件解压,再使用对应软件打开;软件版本较低时请及时更新
      • 3.资料下载成功后可在60天以内免费重复下载
      版权申诉
      若您为此资料的原创作者,认为该资料内容侵犯了您的知识产权,请扫码添加我们的相关工作人员,我们尽可能的保护您的合法权益。
      入驻教习网,可获得资源免费推广曝光,还可获得多重现金奖励,申请 精品资源制作, 工作室入驻。
      版权申诉二维码
      欢迎来到教习网
      • 900万优选资源,让备课更轻松
      • 600万优选试题,支持自由组卷
      • 高质量可编辑,日均更新2000+
      • 百万教师选择,专业更值得信赖
      微信扫码注册
      手机号注册
      手机号码

      手机号格式错误

      手机验证码 获取验证码 获取验证码

      手机验证码已经成功发送,5分钟内有效

      设置密码

      6-20个字符,数字、字母或符号

      注册即视为同意教习网「注册协议」「隐私条款」
      QQ注册
      手机号注册
      微信注册

      注册成功

      返回
      顶部
      学业水平 高考一轮 高考二轮 高考真题 精选专题 初中月考 教师福利
      添加客服微信 获取1对1服务
      微信扫描添加客服
      Baidu
      map