





重庆市七校联盟2025-2026学年高二上学期期中考试生物试题(Word版附解析)
展开 这是一份重庆市七校联盟2025-2026学年高二上学期期中考试生物试题(Word版附解析),文件包含重庆市七校联盟2025-2026学年高二上学期半期考试生物试题Word版含解析docx、重庆市七校联盟2025-2026学年高二上学期半期考试生物试题Word版无答案docx等2份试卷配套教学资源,其中试卷共31页, 欢迎下载使用。
本试卷分第Ⅰ卷(选择题)和第Ⅱ卷(非选择题)两部分。满分 100 分,考试时间 75 分钟。
注意事项:
1.答题前,务必将自己的姓名、准考证号等填写在答题卡规定的位置上。
2.答选择题时,必须使用 2B 铅笔将答题卡上对应题目的答案标号涂黑。
3.答非选择题时,必须使用 0.5 毫米黑色签字笔,将答案书写在答题卡规定的位置上。
4.考试结束后,将答题卷交回。
第Ⅰ卷(选择题 共 45 分)
一、选择题(本题共 20 小题,1—15 每小题 2 分,16—20 每小题 3 分,共 45 分。在每小题
给出的四个选项中,只有一项是符合题目要求的。)
1. 中国境内生存着四川大熊猫和陕西大熊猫两个亚种,前者更像熊,后者更像猫。两者虽然是近亲,但它
们近 30 万年来一直处于地理隔离状态。下列叙述错误的是( )
A. 两地区大熊猫的形态差异体现了基因多样性和物种多样性两个层次
B. 两地区大熊猫的形态差异是长期自然选择作用下种群基因频率定向改变的结果
C. 可通过检测两地大熊猫分子水平上的差异,如蛋白质、核酸种类上的差异来比较它们的亲缘关系
D. 两地区大熊猫在形态方面的适应性特征是环境选择下有利变异逐代积累形成的
【答案】A
【解析】
【详解】A、两地区大熊猫属于同一物种,其形态差异体现的是基因多样性,而非物种的多样性,A 错误;
B、在自然选择的作用下,种群的基因频率会发生定向改变,导致生物朝着一定的方向不断进化,所以两地
区大熊猫的形态差异是长期自然选择作用下种群基因频率定向改变的结果,B 正确;
C、亲缘关系可通过分子生物学证据(如蛋白质的氨基酸序列、DNA 序列差异)比较,两地大熊猫在核酸
或蛋白质种类上的差异能反映遗传距离,C 正确;
D、有利变异通过逐代积累形成显著的适应性特征,是适者生存的表现,自然选择的不断进行使两地区大熊
猫形成适应性特征,D 正确。
故选 A。
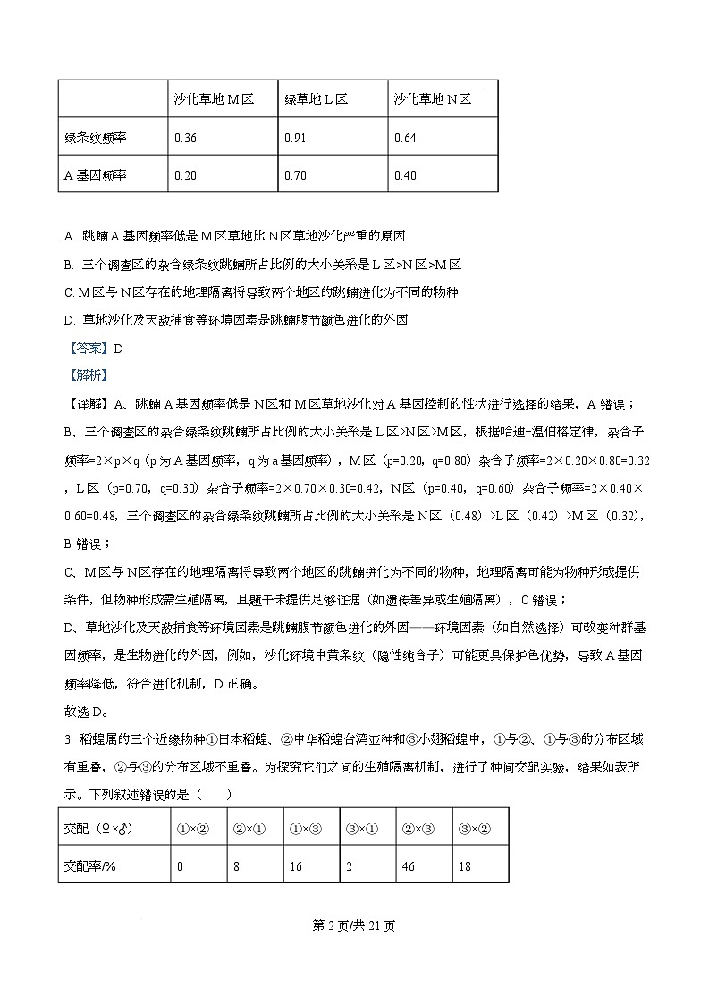
2. 跳蝻腹节绿条纹对黄条纹为显性,由基因 A、a 控制。生物兴趣小组的同学调查了某沙化草原不同区域
的跳蝻腹节表型,并计算了 A 基因频率,结果如下表所示。下列分析正确的是( )
第 1页/共 21页
沙化草地 M 区 绿草地 L 区 沙化草地 N 区
绿条纹频率 0.36 0.91 0.64
A 基因频率 0.20 0.70 0.40
A. 跳蝻 A 基因频率低是 M 区草地比 N 区草地沙化严重的原因
B. 三个调查区的杂合绿条纹跳蝻所占比例的大小关系是 L 区>N 区>M 区
C. M 区与 N 区存在的地理隔离将导致两个地区的跳蝻进化为不同的物种
D. 草地沙化及天敌捕食等环境因素是跳蝻腹节颜色进化的外因
【答案】D
【解析】
【详解】A、跳蝻 A 基因频率低是 N 区和 M 区草地沙化对 A 基因控制的性状进行选择的结果,A 错误;
B、三个调查区的杂合绿条纹跳蝻所占比例的大小关系是 L 区>N 区>M 区,根据哈迪-温伯格定律,杂合子
频率=2×p×q(p 为 A 基因频率,q 为 a 基因频率),M 区(p=0.20,q=0.80)杂合子频率=2×0.20×0.80=0.32
,L 区(p=0.70,q=0.30)杂合子频率=2×0.70×0.30=0.42,N 区(p=0.40,q=0.60)杂合子频率=2×0.40×
0.60=0.48,三个调查区的杂合绿条纹跳蝻所占比例的大小关系是 N 区(0.48)>L 区(0.42)>M 区(0.32),
B 错误;
C、M 区与 N 区存在的地理隔离将导致两个地区的跳蝻进化为不同的物种,地理隔离可能为物种形成提供
条件,但物种形成需生殖隔离,且题干未提供足够证据(如遗传差异或生殖隔离),C 错误;
D、草地沙化及天敌捕食等环境因素是跳蝻腹节颜色进化的外因——环境因素(如自然选择)可改变种群基
因频率,是生物进化的外因,例如,沙化环境中黄条纹(隐性纯合子)可能更具保护色优势,导致 A 基因
频率降低,符合进化机制,D 正确。
故选 D。
3. 稻蝗属的三个近缘物种①日本稻蝗、②中华稻蝗台湾亚种和③小翅稻蝗中,①与②、①与③的分布区域
有重叠,②与③的分布区域不重叠。为探究它们之间的生殖隔离机制,进行了种间交配实验,结果如表所
示。下列叙述错误的是( )
交配(♀×♂) ①×② ②×① ①×③ ③×① ②×③ ③×②
交配率/% 0 8 16 2 46 18
第 2页/共 21页
精子传送率/% 0 0 0 0 100 100
注:精子传送率是指受精囊中有精子的雌虫占确认交配雌虫的百分比。
A. 实验结果表明近缘物种之间也可进行交配,但交配成功率存在差异
B. 生殖隔离与物种 分布区域是否重叠无关
C. ②和③之间的精子传送率达 100%,说明两者之间可进行基因交流
D. 隔离是物种形成的必要条件
【答案】C
【解析】
【详解】A、实验数据中,不同种间交配组合(如②×①交配率 8%、①×③交配率 16%)均存在非零交配
率,表明近缘物种间可发生交配行为,但交配成功率(交配率)差异显著,A 正确;
B、生殖隔离表现为交配障碍或后代不育,分布区域重叠的①与②、①与③组合交配率和精子传送率均低(部
分为 0),存在生殖隔离,分布区域不重叠的②与③组合交配率虽较高(46%和 18%),但非 100%,且精子
传送后受精情况未知,仍存在行为隔离等生殖隔离机制,说明生殖隔离与分布区域是否重叠无直接关联,B
正确;
C、②与③的精子传送率达 100%,仅说明精子可进入雌虫受精囊,但未提供受精率或后代可育性数据,基
因交流需满足产生可育后代的条件,而精子传送不保证受精成功(可能存在配子隔离),因此不能推断两者
可进行基因交流,C 错误;
D、隔离(包括生殖隔离和地理隔离)是物种形成的必要条件,可阻止基因交流并促进种群分化,该观点符
合现代生物进化理论,D 正确。
故选 C。
4. 脑卒中又称中风,是一类突发且发展迅速的脑缺血性或脑出血性疾病,其发病率及死亡率均较高,并发
症多样,是严重威胁人类生命安全和生活质量的三大疾病之一。研究表明脑卒中出现血浆渗透压升高、呼
吸性碱中毒和代谢性酸中毒的患者死亡率明显升高,机体内环境稳态失调是脑卒中的主要死因。下列相关
表述错误的是( )
A. 机体酸碱平衡的维持与血浆中的缓冲物质相关
B. 血液中含氧不足可能会引起机体呼吸加深加快,CO2 大量排出,血浆 pH 升高,从而导致呼吸性碱中毒
C. 脑卒中引发的血浆渗透压升高,会刺激大脑皮层的渗透压感受器,进而引起抗利尿激素分泌增加
D. 脑卒中导致的代谢性酸中毒,可能会影响细胞内酶的活性,干扰细胞正常代谢
【答案】C
第 3页/共 21页
【解析】
【详解】A、血浆中的缓冲物质(如 HCO3-/H2CO3)能中和酸碱物质,维持 pH 稳定,故机体酸碱平衡的维
持与血浆中的缓冲物质相关,A 正确;
B、血液含氧不足时,机体通过呼吸加深加快代偿性增加氧气摄入,同时过度排出 CO2 导致血浆 CO2 浓度
下降,H+减少,pH 升高引发呼吸性碱中毒,B 正确;
C、血浆渗透压升高时,刺激的是下丘脑渗透压感受器,通过促进抗利尿激素分泌维持水盐平衡,C 错误;
D、代谢性酸中毒使血浆 pH 降低,影响酶的最适 pH 环境,导致酶活性下降,细胞代谢紊乱,D 正确。
故选 C。
5. 如图为血液流经人体某器官的模式图。①表示进器官的血液,②表示出器官的血液,甲、乙为两种体液。
下列分析错误的是( )
A. 甲、乙均可以是毛细血管壁细胞生活的内环境
B. 若该器官是肺,则运动状态下的 O2 浓度②处高于①处
C. 若该器官是胰腺,则饥饿状态下胰高血糖素浓度②处高于①处
D. 若该器官是肾脏,则正常人尿素的浓度②处高于①处
【答案】D
【解析】
【详解】A、毛细血管壁细胞生活的内环境有组织液(甲)、血浆(乙),A 正确;
B、血液与肺进行气体交换,吸收 O2 排出 CO2,因此 O2 浓度②处高于①处,B 正确;
C、胰腺中的胰岛 A 细胞分泌胰高血糖素,饥饿状态下胰高血糖素分泌增加,因此胰高血糖素浓度②处高
于①处,C 正确;
D、血浆经过肾脏形成尿液,血浆中的尿素等废物进入肾小管,因此正常人尿素的浓度①处高于②处,D 错
误。
故选 D。
6. 生活中,训练小狗趴下的过程是这样的:先给小狗下命令“趴下”,并用手施力让小狗趴下;当小狗完成
第 4页/共 21页
这一动作时就要给予狗粮奖励,经过反复训练,小狗就能按照命令完成趴下的动作。下列有关这一训练过
程中小狗的叙述正确的是( )
A. 施力让小狗趴下和命令引起小狗趴下的过程中,涉及的效应器不同
B. 命令“趴下”引起小狗产生听觉属于条件反射
C. 命令引起小狗趴下和吃狗粮引起唾液分泌属于不同类型的反射
D. 大脑皮层没有参与命令引起小狗趴下的过程
【答案】C
【解析】
【详解】A、施力让小狗趴下和命令引起小狗趴下的过程中,涉及的效应器相同,均为与趴下动作相关的肌
肉,A 错误;
B、命令趴下引起小狗产生听觉,只是兴奋传到了大脑皮层,没有经过完整的反射弧,不属于反射,B 错误;
C、由命令引起小狗趴下需经大脑皮层的分析,属于条件反射;给狗粮引起的唾液分泌属于非条件反射,二
者属于不同类型的反射,C 正确;
D、命令刺激引起小狗趴下属于条件反射,需要大脑皮层的参与,D 错误。
故选 C。
7. 图 1 是测量神经纤维膜内外电位的装置,图 2 是测得的膜电位变化。下列有关叙述错误的是( )
A. 图 1 中装置 A 测得的电位相当于图 2 中 A 点的电位
B. 神经纤维的状态由图 2 中的 A 转变为 B 的过程中,膜对 的通透性增大
C. 若细胞外液 浓度适当升高,在适宜刺激下图 2 中 C 点下移
D. 图 2 中 C 点后膜电位下降的原因是大量 进入神经细胞
【答案】CD
【解析】
【详解】A、静息时膜电位表现为外正内负,所以图 1 中 A 能测出静息电位的大小,相当于图 2 中 A 点的
第 5页/共 21页
电位,A 正确;
B、神经纤维从图 2 中 A(静息电位)转变为 B(动作电位上升支)的过程,膜对 Na+的通透性增大, Na
+大量内流,B 正确;
C、图 2 中 C 点表示动作电位峰值,是 Na+内流所致,所以若细胞外 Na+浓度适当升高,则动作电位会增大,
图 2 中 C 点上移,C 错误;
D、图 2 中 C 点后膜电位下降(复极化)的原因是 K+外流( K+从神经细胞内流出到细胞外),而非 “大量
K+进入神经细胞”,D 错误。
故选 CD。
8. 阿尔茨海默病是一种多发于老年人群的神经系统退行性疾病,又称老年性痴呆。患者的大脑皮层弥漫性
萎缩,沟回增宽,神经元大量减少。同时患者脑组织中β-淀粉样蛋白沉积和神经元纤维缠结,使其表现为记
忆和认知功能障碍。下列相关叙述错误的是( )
A. 中央前回的右半球底部沟回增宽,神经元大量减少,可能导致左侧脸表情僵硬
B. 阿尔茨海默病患者通常语言无法清楚表达,这与大脑右半球萎缩有关
C. 神经元纤维缠结可能会导致兴奋在突触处的传递受阻
D. 阿尔茨海默病患者出现大便失禁可能是因为大脑某一区域受损,对排便的控制减弱
【答案】B
【解析】
【详解】A、中央前回(躯体运动中枢)控制对侧躯体运动,右半球底部受损会导致左侧面部运动障碍,A
正确;
B、语言表达中枢(如运动性语言中枢)位于大脑左半球,患者语言障碍应与左半球萎缩相关,B 错误;
C、神经元纤维缠结会破坏突触结构,影响神经递质(如乙酰胆碱)的释放和传递,导致兴奋在突触传递受
阻,C 正确;
D、排便反射受大脑皮层的高级中枢控制,该区域受损可导致对脊髓初级排便中枢的抑制减弱,引发大便失
禁,D 正确。
故选 B。
9. 下图是人体甲状腺分泌相应激素及其相关调控关系的模式图,图中 X、Y 表示相应内分泌器官,序号表
示相应激素。下列说法正确的是( )
第 6页/共 21页
A. X、Y 代表的内分泌器官分别是垂体、下丘脑
B. ①②代表的激素分别是促甲状腺激素、促甲状腺激素释放激素
C. 胰高血糖素也有图示调节特点
D. 激素④的靶器官是肾小管、集合管
【答案】D
【解析】
【详解】A、根据甲状腺激素分级调节, X是下丘脑(分泌促甲状腺激素释放激素), Y 是垂体(分泌促
甲状腺激素),A 错误;
B、①是下丘脑(X)分泌的促甲状腺激素释放激素,②是垂体(Y)分泌的促甲状腺激素,B 错误;
C、图示显示了甲状腺激素有分级和反馈调节,而胰高血糖素的分泌只有反馈调节,没有分级调节,C 错误;
D、④应该是下丘脑产生、垂体释放的抗利尿激素,抗利尿激素的靶器官是肾小管、集合管,可促进水的重
吸收,D 正确。
故选 D。
10. 国家卫健委提出全民健康体重管理,将持续推进“体重管理年”3 年行动。在能量过剩的情况下,为维持
能量平衡,机体会产生三个不同阶段的代偿性反应:第一阶段,能量过剩驱动脂肪合成和脂肪组织能量储
存,增加体重;第二阶段,机体为了控制体重过快增长,产生胰岛素抵抗;第三阶段,胰岛 B 细胞衰竭后,
引发 2 型糖尿病。下列说法错误的是( )
A. 正常人进食后胰岛素分泌增加与交感神经兴奋有关
B. 胰岛素信号通路可促进第一阶段中脂肪的合成
C. 胰岛素抵抗的原因可能是胰岛素受体含量减少
D. 控制高糖高脂食物摄入有助于预防 2 型糖尿病
【答案】A
【解析】
【详解】A、进食后胰岛素分泌增加主要受副交感神经兴奋和血糖浓度升高的双重调节,交感神经兴奋会抑
制胰岛素分泌(促进胰高血糖素分泌),A 符合题意;
第 7页/共 21页
B、胰岛素通过激活胰岛素受体信号通路,促进葡萄糖进入脂肪细胞并转化为脂肪,与题干第一阶段“脂肪
合成增加”一致,B 不符合题意;
C、胰岛素抵抗指靶细胞对胰岛素敏感性下降,常见原因包括胰岛素受体数量减少或功能异常,与题干第二
阶段描述相符,C 不符合题意;
D、高糖高脂食物摄入加剧能量过剩,加速胰岛素抵抗和胰岛 B 细胞衰竭过程,控制摄入可降低 2 型糖尿病
风险,D 不符合题意。
故选 A。
11. 人体正常生命活动离不开神经调节和体液调节,下列叙述错误 是( )
A. 部分体液调节可以看作是神经调节 一个环节
B. 神经调节和体液调节过程中都有传递信息的信息分子
C. 体液调节的反应速度比神经调节慢,作用时间也比神经调节短
D. 能进行体液调节的动物不一定都能进行神经调节
【答案】C
【解析】
【详解】A、部分体液调节受神经系统控制,如下丘脑通过分泌促激素释放激素调控垂体,属于神经调节的
延伸环节,A 正确;
B、神经调节通过神经递质传递信息,体液调节通过激素等化学物质传递信息,两者均依赖信息分子,B 正
确;
C、体液调节通过体液运输,反应速度较神经调节慢,但激素作用后需代谢分解,作用时间通常比神经调节
更长,C 错误;
D、低等动物(如单细胞动物)可通过体液调节(如化学物质调节生命活动),但无神经系统,不能进行神
经调节,D 正确。
故选 C。
12. 自然杀伤(NK)细胞是机体重要的免疫细胞,不仅与抗肿瘤、抗病毒感染和免疫调节有关,而且在某
些情况下参与过敏反应和自身免疫性疾病的发生,能够非特异性地识别靶细胞,并通过其内溶细胞颗粒释
放的颗粒酶和穿孔素等溶细胞蛋白迅速杀死靶细胞。下列叙述错误的是( )
A. 免疫细胞识别和清除衰老或损伤的细胞属于免疫自稳功能
B. 颗粒酶的本质为蛋白质,属于免疫活性物质
C. NK 细胞、巨噬细胞和辅助性 T 细胞都是免疫细胞
D. NK 细胞识别并杀死靶细胞属于第三道防线
第 8页/共 21页
【答案】D
【解析】
【详解】A、免疫自稳是指机体清除衰老或损伤的细胞,进行自身调节,维持内环境稳态的功能,所以免疫
细胞识别和清除衰老或损伤的细胞属于免疫自稳功能,A 正确;
B、颗粒酶是 NK 细胞内溶细胞颗粒释放的溶细胞蛋白,其本质为蛋白质,属于免疫活性物质,B 正确;
C、免疫细胞包括淋巴细胞和树突状细胞、巨噬细胞等,淋巴细胞包括 T 淋巴细胞和 B 淋巴细胞,自然杀
伤(NK)细胞是机体重要的免疫细胞,辅助性 T 细胞属于 T 淋巴细胞,所以 NK 细胞、巨噬细胞和辅助性 T
细胞都是免疫细胞,C 正确;
D、第三道防线为特异性免疫,NK 细胞通过非特异性方式杀伤靶细胞,应属于第二道防线(非特异性免疫),
D 错误。
故选 D。
13. 干扰素具有抗病毒、抑制细胞增殖、调节免疫及抗肿瘤的作用。T 细胞的受体蛋白 PD-1 有调控 T 细胞
的增殖和活化、细胞免疫等功能。某些肿瘤细胞表面的 PD-L1 蛋白与 T 细胞的受体蛋白 PD-1 结合,会抑
制 T 细胞的杀伤作用,从而引起肿瘤细胞的免疫逃逸,如图所示。下列分析错误的是( )
A. PD-1 和 PD-L1 结合体现了细胞膜进行细胞间信息交流的功能
B. 肿瘤细胞表达 PD-L1 蛋白会提高免疫系统的防御功能
C. 注射 PD-L1 抗体有助于对肿瘤的免疫治疗
D. 若敲除肿瘤细胞 PD-L1 基因,可降低肿瘤细胞的免疫逃逸
【答案】B
【解析】
【详解】A、某些肿瘤细胞表面的 PD-L1 蛋白与 T 细胞的受体蛋白 PD-1 结合,会抑制 T 细胞的杀伤作用,
体现了细胞膜进行细胞间信息交流的功能,A 正确;
B、肿瘤细胞表达 PD-L1 蛋白会抑制 T 细胞的杀伤作用,从而降低免疫系统的防御功能,B 错误;
C、PD-L1 抗体与肿瘤细胞膜上的 PD-L1 蛋白结合时,肿瘤细胞膜上的 PD-L1 蛋白与 T 细胞的受体 PD-1
就不能结合,T 细胞可以对肿瘤细胞起免疫作用,因此注射 PD-L1 抗体有助于对肿瘤的免疫治疗,C 正确;
D、若敲除肿瘤细胞 PD-L1 基因,可减少肿瘤细胞膜上的 PD-L1 蛋白,避免肿瘤细胞产生的 PD-L1 蛋白与
T 细胞上的 PD-1 结合,可降低该细胞的免疫逃逸,D 正确。
第 9页/共 21页
故选 B。
14. 临床上通常用活细胞染色法检测细胞毒性 T 细胞的功能。Calcein-AM 是一种活细胞荧光染色试剂,其
本身无荧光,穿透细胞膜进入细胞质后,酯酶可将其水解为绿色荧光物质。某同学提取同一小鼠体内的细
胞毒性 T 细胞与用 Calcein-AM 染色被 LCM 病毒感染的细胞(宿主细胞)一起进行培养,一段时间后将培
养液离心并检测上清液中荧光强度,从而测定细胞毒性 T 细胞的活性。下列相关叙述错误的是( )
A. 通常需要从感染 LCM 病毒的小鼠体内提取所需的细胞毒性 T 细胞
B. 被感染的宿主细胞膜表面的某些分子改变可被细胞毒性 T 细胞识别
C. 上清液中出现荧光可能是宿主细胞被细胞毒性 T 细胞裂解所致
D. 上清液中荧光强度越低,细胞毒性 T 细胞活性越强
【答案】D
【解析】
【详解】A、细胞毒性 T 细胞对病原体的识别具有特异性,若想获得能裂解被 LCM 病毒感染的宿主细胞的
细胞毒性 T 细胞,通常需要从感染 LCM 病毒的小鼠体内提取所需的细胞毒性 T 细胞,A 正确;
B、被感染的宿主细胞膜表面的某些分子改变可以被细胞毒性 T 细胞识别,B 正确;
C、一段时间后上清液中会出现荧光可能是因为宿主细胞被细胞毒性 T 细胞裂解,使绿色荧光物质释放到培
养液中,C 正确;
D、宿主细胞裂解越多,释放的荧光物质越多,上清液荧光强度越强,说明细胞毒性 T 细胞活性越强,因此
荧光强度越低表明活性越弱,D 错误。
故选 D。
15. 当异体组织器官被移植到体内某些特定部位(如眼、睾丸、脑)后不被排斥而可长期存活,这种现象称
为“免疫赦免”,这些部位称“免疫赦免区”。下列有关说法错误的是( )
A. 器官移植需要供者和受者的主要 HLA 有一半以上相同
B. T 细胞中免疫赦免基因的程序性表达可能是导致“免疫赦免”产生的原因
C. “免疫赦免”说明人体的免疫系统存在进化缺陷,不利于人类适应环境
D. 利用药物使人体免疫系统变得不敏感,使移植器官获得“免疫赦免”
【答案】C
【解析】
【详解】A、器官移植成功的关键是供者和受者主要组织相容性复合体(HLA)匹配度高,通常需一半以上
相同以减少排斥反应,A 正确;
B、人体产生免疫排斥与 T 细胞有关,T 细胞中免疫赦免基因的程序性表达可能是导致“免疫赦免”产生的
第 10页/共 21页
原因,B 正确;
C、“免疫赦免”现象不能说明人体的免疫系统存在一定的缺陷,这是自然选择的结果,C 错误;
D、临床中常用免疫抑制剂降低免疫系统敏感性,减少移植器官的排斥反应,相当于人工使移植器官获得
“免疫赦免”,D 正确。
故选 C。
16. 100 多年前,达尔文乘坐“多格尔号”游历,对加拉帕克斯群岛上的 13 种地雀进行研究,发现其中一个小
岛上的尖嘴地雀以叶子、花朵、仙人掌果肉和昆虫等为食,其羽毛有两种颜色,黑色基因(A)对棕色基因
(a)为显性,这对基因位于常染色体上,且 A 基因纯合时会导致胚胎死亡。某小岛的尖嘴地雀中黑色个体
占 80%,棕色个体占 20%,随机交配得到 F1,F1 雌、雄个体随机交配得到 F2。下列分析正确的是( )
A. F1 中黑色个体的比例为 16/25
B. F2 中 A 基因频率为 2/9
C. 该小岛上的尖嘴地雀种群因基因型频率逐代改变,发生了进化
D. 该小岛上的尖嘴地雀种群的羽毛颜色差异是长期种群内个体间、生物与环境间协同进化的结果
【答案】B
【解析】
【详解】A、F1 中黑色个体均为杂合子 Aa。初始种群中,黑色个体(Aa)占 80%,棕色个体(aa)占 20%,
A 基因频率为 0.4,a 基因频率为 0.6。随机交配后,F1 代基因型频率:AA 为(0.4)²=0.16(致死),Aa 为 2×
0.4×0.6=0.48,aa 为(0.6)²=0.36。其中 A 基因纯合时会导致胚胎死亡,故存活个体(Aa 和 aa)中,Aa 比例
为 0.48/(0.48+0.36)=48/84=4/7,A 错误;
B、F1 存活个体中 Aa 占 4/7,aa 占 3/7,A 基因频率为 2/7。F1 随机交配,配子频率 2/7A、5/7a。F2 代基因
型:AA 为(2/7)²=4/49(致死),Aa 为 2×(2/7)×(5/7)=20/49,aa 为(5/7)²=25/49,存活个体(Aa 和 aa)中 Aa:aa=4:5,
A 基因频率为 4/9×1/2=2/9,B 正确;
C、生物进化的实质是种群基因频率的改变。从初始种群到 F1,A 基因频率由 0.4 降至 2/7≈0.286;到 F2,
降至 2/9≈0.222,基因频率改变,故发生了进化,但基因型频率改变不一定导致进化,C 错误;
D、协同进化发生在不同物种之间或生物与无机环境之间,羽毛颜色差异是该种群内遗传变异(A/a 基因)
和自然选择(AA 致死)的结果,属于种内进化,不属于协同进化范畴,D 错误。
故选 B。
17. “人有两件宝,双手和大脑”。下列关于神经系统的分级调节及人脑的高级功能的叙述错误的是( )
①人脑的高级功能是指大脑皮层具有语言、学习、记忆和情绪等功能
②维持身体平衡的中枢在小脑,维持生命的呼吸中枢在下丘脑
第 11页/共 21页
③人脑的高级中枢可对脊髓中相应低级中枢进行调控
④当你专心作答试题时,参与的高级中枢主要有大脑皮层 H 区和 S 区
⑤患者若大脑皮层的 W 区受损则看不懂文字,若视觉中枢发生障碍则看不见
⑥婴儿不能有意识地控制排尿与大脑皮层发育不完善有关
A. ①②④ B. ②③④ C. ①③⑤ D. ②④⑤
【答案】D
【解析】
【详解】①大脑皮层的高级功能包括语言、学习、记忆、情绪等,①正确;
②呼吸中枢位于脑干(而非下丘脑),②错误;
③大脑皮层高级中枢可调控脊髓中的低级中枢(如排尿反射中枢),③正确;
④专心作答试题时,主要参与的是 V 区(阅读)和 W 区(书写)(而非 H 区(听觉性语言中枢)和 S 区
(运动性语言中枢)),④错误;
⑤W 区受损会导致不能书写,而非看不懂文字,看不懂文字是 V 区受损,⑤错误;
⑥婴儿大脑皮层发育不完善,无法有意识控制脊髓的排尿中枢,⑥正确。
综上,错误的叙述是②④⑤,D 正确,ABC 错误。
故选 D。
18. 下列关于人体生命活动调节的叙述,正确的是( )
A. 当食用了过咸食物的时候,机体醛固酮的分泌量会减少
B. 炎热环境中,相同机体的散热比在寒冷环境中更快、更多
C. 寒冷环境中,细胞中葡萄糖分解成丙酮酸的速度加快,机体产热大于散热
D. 寒冷环境中,人体肾上腺素和甲状腺激素的分泌增加都是下丘脑神经调节的结果
【答案】A
【解析】
【详解】A、醛固酮的作用是促进机体吸收钠、排出钾,当食用了过咸食物的时候,即摄入 Na+过多,机体
醛固酮的分泌量会减少,A 正确;
B、在寒冷环境中,散热更快、更多,在炎热环境中,散热更慢、更少,B 错误;
C、寒冷环境中,人体的体温仍保持稳定,产热等于散热,C 错误;
D、寒冷环境中,人体肾上腺素分泌增加是下丘脑神经调节的结果,甲状腺激素分泌增加是下丘脑通过下丘
脑-垂体-甲状腺轴分级调节的结果,其调节方式为神经-体液调节,D 错误。
故选 A。
第 12页/共 21页
19. 细菌的脂多糖(LPS)能引起小鼠强烈的免疫反应——炎症反应,此过程中若抑制小鼠脑干 N 区的兴奋
性,会导致促炎因子(白细胞介素-6)显著减少,抗炎因子(白细胞介素-10)显著增加。用 LPS 分别刺激
野生型小鼠(WT)和免疫细胞中 LPS 受体缺失的小鼠(KO),检测小鼠 N 区神经元的兴奋性,结果如下
图所示。下列说法正确的是( )
A. 用提纯后的细菌脂多糖刺激小鼠会引发相关的细胞免疫和体液免疫
B. 小鼠脑干 N 区细胞的兴奋可以引起炎症反应的发生
C. 由图可知细菌脂多糖 LPS 主要直接作用于 N 区神经元使其兴奋性提高
D. 上述过程中神经系统和免疫系统以神经递质作为相互通讯的信号
【答案】B
【解析】
【详解】A、用提纯后的细菌脂多糖(LPS)刺激小鼠,LPS 作为抗原,不会进入细胞内,会引发机体的体
液免疫,A 错误;
B、题干明确 “抑制脑干 N 区神经元兴奋性,炎症反应会减轻”,反推可知 N 区细胞兴奋可促进炎症反应
发生;同时,WT(野生型)小鼠加 LPS 后 N 区兴奋性显著升高(伴随炎症反应),KO(免疫细胞 LPS 受
体缺失)小鼠加 LPS 后 N 区兴奋性无升高(炎症反应减弱),进一步支持 “N 区兴奋与炎症反应相关”,
B 正确;
C、题干只是表明细菌脂多糖(LPS)能引起炎症反应且抑制小鼠脑干 N 区的兴奋性,但并没有明确指出
LPS 主要直接作用于 N 区,C 错误;
D、从题干信息可知,细菌脂多糖(LPS)引起炎症反应过程中涉及到对小鼠脑干 N 区神经元兴奋性的调节,
以及促炎因子和抗炎因子含量的变化,这体现了神经系统和免疫系统之间通过神经递质、细胞因子等信号
分子相互作用,D 错误。
故选 B。
20. 弥漫性毒性甲状腺肿(GD)是一种自身免疫病,患者体内产生的抗体可特异性结合促甲状腺激素受体
第 13页/共 21页
(TSHR),导致其临床表现主要为甲状腺功能亢进,下图表示其发病机制。图中罗马数字表示不同细胞,a、
b、c 表示三种分子。下列说法正确的是( )
A. 细胞Ⅲ和细胞Ⅴ均可特异性识别抗原,并在二次免疫中发挥重要作用
B. c 的分泌量增加时,对下丘脑细胞和垂体细胞的抑制作用属于反馈调节
C. GD 患者体内促甲状腺激素释放激素和促甲状腺激素的含量均高于常人
D. a、b 等免疫活性物质都是由免疫细胞产生
【答案】B
【解析】
【详解】A、细胞Ⅲ是辅助性 T 细胞,可特异性识别抗原;细胞Ⅴ能够分泌抗体,属于浆细胞,浆细胞不具
有识别抗原的能力,且在二次免疫中发挥重要作用的是细胞Ⅵ(记忆 B 细胞),辅助性 T 细胞主要在初次免
疫中起作用,A 错误;
B、促甲状腺激素受体在甲状腺细胞上,c 是甲状腺分泌的甲状腺激素,其分泌量增加时,会通过负反馈调
节抑制下丘脑分泌促甲状腺激素释放激素、抑制垂体分泌促甲状腺激素,B 正确;
C、GD 患者体内甲状腺激素(c)含量过高,会通过负反馈调节抑制下丘脑和垂体分泌相关激素,因此 GD
患者体内促甲状腺激素释放激素和促甲状腺激素的含量均低于常人,C 错误;
D、免疫活性物质包括细胞因子、抗体、溶菌酶等。图中 a(细胞因子)由辅助性 T 细胞产生,b(抗体)
由浆细胞产生,但是免疫活性物质还包括溶菌酶,溶菌酶可由唾液腺细胞等非免疫细胞产生,D 错误。
故选 B。
第Ⅱ卷(非选择题共 55 分)
二、非选择题(本题共 5 小题,共 55 分。)
21. 科学家发现 DDT 具有良好的杀虫效果,但随着 DDT 的使用,发现害虫具有 DDT 抗性。对害虫抗性的
形成人们提出两种假说:①是 DDT 诱导基因突变的结果;②是 DDT 对抗性害虫进行选择的结果。为此科
研人员利用果蝇进行了以下实验,请分析回答:
实验一在果蝇群体繁殖过程中,每代都用 DDT 处理,且逐代增加 DDT 剂量,10 代后检测果蝇的 DDT 抗性。
实验二取 20 个培养瓶,标记为 1-20 组,每瓶中饲养一对雌雄果蝇,繁殖一代后随机选取一半检测 DDT 抗
性,然后选取抗性最强组留下的一半果蝇再重复实验,共重复 9 次,重复实验中逐代增加 DDT 剂量检测
第 14页/共 21页
DDT 抗性,实验二的具体过程如下图所示。
(1)在果蝇种群中不同果蝇的 DDT 抗性存在差异,体现了生物的变异具有______性。
(2)上述两个实验在 10 代后检测果蝇的 DDT 抗性基本一致,这一结果支持假说_______成立(填“①”或“
②”)。
(3)根据现代生物进化理论对实验过程进行分析:
①不同培养瓶中的果蝇存在______隔离。
②经过 10 代后获得的 DDT 抗性较强的果蝇______(填“是”或“否”)发生了进化,简要说明理由:_______。
【答案】(1)不定向 (2)②
(3) ①. 地理 ②. 是 ③. 因为果蝇种群的 DDT 抗性基因频率不断增加
【解析】
【分析】现代生物进化理论的基本观点种群是生物进化的基本单位,生物进化的实质在于种群基因频率的
改变。突变和基因重组、自然选择及隔离是物种形成过程的三个基本环节,通过它们的综合作用,种群产
生分化,最终导致新物种的形成。其中突变和基因重组产生生物进化的原材料,自然选择使种群的基因频
率发生定向的改变并决定生物进化的方向,隔离是新物种形成的必要条件。
【小问 1 详解】
如果变异是定向的,那么果蝇的 DDT 抗性应该朝着同一个方向发展,而不会出现不同的抗性差异,所以在
果蝇种群中不同果蝇的 DDT 抗性存在差异,体现了生物的变异具有不定向性。
【小问 2 详解】
假说①认为果蝇的 DDT 抗性是 DDT 诱导基因突变的结果;假说②认为果蝇的 DDT 抗性是 DDT 对抗性害
第 15页/共 21页
虫进行选择的结果。两个实验在 10 代后检测果蝇的 DDT 抗性基本一致,说明即使实验方式有所不同,但
最终抗性结果相似,这更符合 DDT 对抗性果蝇进行选择的结果,因为如果是 DDT 诱导基因突变,不同的
实验处理可能会导致不同的基因突变情况,抗性结果可能差异较大,所以支持假说②果蝇具有 DDT 抗性是
DDT 对抗性害虫进行选择的结果。
【小问 3 详解】
①不同培养瓶中的果蝇由于空间的分隔,存在地理隔离。
②生物进化的实质是种群基因频率的改变。在实验过程中,每代都用 DDT 处理且逐代增加剂量,具有 DDT
抗性的果蝇更容易生存和繁殖,这样就会使种群中控制 DDT 抗性的基因频率不断增加,所以果蝇发生了进
化。所以,经过 10 代后获得的 DDT 抗性较强的果蝇发生了进化,因为种群的抗药性基因频率发生改变。
而生物进化的实质是种群基因频率的改变。
22. 研究人员发现,当以弱刺激施加于海兔的喷水管皮肤时,海兔的鳃很快缩入外套腔内,这是海兔的缩鳃
反射。若每隔 1 分钟重复此种弱刺激,海兔的缩鳃反射将逐渐减弱甚至消失,这种现象称为习惯化。图 1
表示海兔缩鳃反射习惯化的神经环路示意图,图 2 表示习惯化前后轴突末梢模型。请回答下列问题:
(1)图 1 中反射弧的效应器为______。若给 a 处一个刺激,受刺激部位神经元膜外电位变化是______。
(2)若在图 1 中 b 处给予有效刺激,还可在图中______(填字母)处检测到电位变化;若刺激喷水管皮肤,
c 点处的兴奋传导方向是______(填“双向”或“单向”)。
(3)利用图 1 中的 a 和 b 两实验位点及自选实验器材来验证兴奋在突触位置的传递具有单向性(简要写出
设计思路即可):________。
(4)由图 2 可知,习惯化产生的原因是:轴突末梢处______内流减少,导致______释放量减少,突触后膜
所在的运动神经元兴奋性降低。
【答案】(1) ①. 传出(运动)神经末梢及其支配的鳃 ②. 正电位→负电位
(2) ① d ②. 单向
(3)刺激 a 点,检测 b 点有膜电位变化;刺激 b 点,检测 a 点无膜电位变化
(4) ① ②. (兴奋性)神经递质
第 16页/共 21页
【解析】
【分析】由图 1 可知,此反射弧包含了感觉神经元、中间神经元和运动神经元三种神经元,效应器指传出
神经末梢和它所支配的肌肉或腺体等,即效应器是传出神经末梢及其所支配的鳃。
【小问 1 详解】
效应器是传出神经末梢及其所支配的肌肉或腺体,图中运动神经元支配鳃,故效应器为传出(运动)神经
末梢及其支配的鳃。静息时膜外为正电位,受刺激后 Na⁺内流,膜外变为负电位。
【小问 2 详解】
突触间兴奋的传递是单向的(或神经递质只能由突触前膜释放作用于突触后膜), 所以刺激 b 点只有 d 点能
检测到电位变化。刺激喷水管皮肤,兴奋经感觉神经元→中间神经元→c,而突触处兴奋单向传递,故 c 点
兴奋只能单向传导。
【小问 3 详解】
a 和 b 点之间存在突触结构,若要验证兴奋在突触位置的传递具有单向性,可以刺激 a 点,检测 b 点有膜电
位变化;刺激 b 点,检测 a 点无膜电位变化。
【小问 4 详解】
从图上看,习惯化产生的原因是 Ca2+内流减少,导致神经递质释放量减少,突触后膜所在的运动神经元兴
奋性降低。
23. 糖尿病是一种严重危害健康的常见病。1 型糖尿病由胰岛 B 细胞功能减退所致;2 型糖尿病常因肥胖、
焦虑和长期处于应激状态而导致胰岛素抵抗(对胰岛素敏感性降低)。下图表示正常人和两种糖尿病患者摄
入葡萄糖后胰岛素含量变化情况,回答下列问题:
(1)人体内有多种激素参与血糖浓度的调节,其中能使血糖升高的激素有______(至少写出 2 种)。
(2)C 的胰岛素含量明显高于 A、B 的原因是_______。
(3)胰高血糖素样肽 1(GIP-1)是由小肠 L 细胞分泌的多肽类激素,在血糖浓度升高时其可通过______
第 17页/共 21页
(填“促进”或“抑制”)肝细胞分泌 FGF21,后者能够抑制非糖物质转化为葡萄糖,从而起到降低血糖的作用。
GLP-1 受体激动剂 GLP1RAs(能激活 GLP-1 受体)是新型降糖药,为了证明该药物具有明显的降糖效果,
可将患病小鼠随机均分为 A、B 两组,等量正常小鼠为 C 组,每天测量小鼠的血糖并计算平均值,每天向 A
组小鼠注射一定量的 GLPIRAs,每天向 B 组、C 组小鼠分别注射等量______、等量______,连续处理数天,
每天测量小鼠的血糖,计算平均值。若结果为________,则可证明 GLPIRAs 有明显的降血糖的作用。
【答案】(1)胰高血糖素、肾上腺素、甲状腺激素、糖皮质激素等
(2)C 的组织细胞对胰岛素敏感性较低,摄取葡萄糖的速率降低,血糖浓度较高,刺激胰岛 B 细胞分泌更
多的胰岛素
(3) ①. 促进 ②. 生理盐水 ③. 生理盐水 ④. A 组血糖浓度明显降低且与 C 组相近,B 组
血糖浓度几乎不变且明显高于 C 组
【解析】
【分析】血糖来源:食物中糖类的消化吸收;肝糖原分解;脂肪等非糖类物质转化;血糖去向:氧化分解;
合成糖原;转化为脂肪、某些氨基酸等。胰岛素和胰高血糖素可共同调控血糖平衡。
【小问 1 详解】
人体内有多种激素参与血糖浓度的调节,其中能使血糖升高的激素有胰高血糖素、肾上腺素、甲状腺激素、
糖皮质激素等。
【小问 2 详解】
1 型糖尿病胰岛素含量很低且摄食后含量变化不明显,可推测 B 为 1 型糖尿病患者;2 型糖尿病患者存在胰
岛素抵抗,胰岛素含量不会低于正常人,但血糖浓度较高,故 A 可代表正常人、C 代表 2 型糖尿病患者。C
的组织细胞对胰岛素敏感性较低,摄取葡萄糖的速率降低,血糖浓度较高,刺激胰岛 B 细胞分泌更多的胰
岛素。
【小问 3 详解】
FGF21 能够抑制非糖物质转化为葡萄糖,从而起到降低血糖的作用,而胰高血糖素样肽 1(GLP-1)是由小
肠 L 细胞分泌的多肽类激素,具有降低血糖的作用,据此可推测,胰高血糖素样肽 1(GLP-1)对肝细胞分
泌 FGF21 能起到抑制作用,为了证明 GLP1RAs 具有明显的降糖效果,根据实验目的可知,本实验中的自
变量为是否使用 GLP1RAs,因此,实验组小鼠应注射一定量的 GLP1RAs,而两个对照组(患病鼠和正常鼠)
需要注射等量的生理盐水,若实验组血糖浓度显著降低且接近于正常组,而患病鼠对照组的血糖浓度几乎
不变且明显高于正常鼠,则可证明 GLP1RAs 有明显的降血糖的作用。
24. 重庆属于亚热带湿润气候,常年湿度较大(尤其是冬季多雾),为尘螨、霉菌等生物提供了理想的繁殖
环境,增加了过敏性鼻炎的发病率,图 1 为引发过敏性鼻炎机制的示意图,请据图回答问题:
第 18页/共 21页
(1)引发鼻炎的物质 A 被称为______;当人体首次接触物质 A______(选填“会”或“不会”)产生抗体;TH2
细胞分泌的 IL-4 的功能是_______。
(2)在过敏反应中,肥大细胞释放的物质 B______(填名称)和嗜酸性粒细胞释放的碱性蛋白等引起血管
通透性增加,从而导致组织液增多,使得鼻腔通道变窄,导致鼻塞。
(3)糠酸莫米松是糖皮质激素类药物,常用于治疗鼻炎。图 2 是临床实验结果,结合图 1 推测糠酸莫米松
通过______缓解鼻炎症状。据此推测,糠酸莫米松可能______(选填“促进”或“抑制”)TReg 细胞的功能。
【答案】(1) ①. 过敏原 ②. 会 ③. 促进 B 细胞分裂分化成浆细胞
(2)组胺 (3) ①. 抑制 TH2 细胞的活动,减少 IL-4、IL-5 的分泌,进而抑制免疫应答 ②. 促
进
【解析】
【分析】过敏反应是由于接触过敏原后产生抗体,抗体和肥大细胞结合,当过敏原再次刺激机体时,肥大
细胞释放组胺,并与受体结合,导致的炎症反应。
【小问 1 详解】
过敏反应是由于接触过敏原后导致的免疫反应,引发鼻炎的物质 A 被称为过敏原,当人体首次接触物质 A
会产生抗体,引发免疫反应,浆细胞分泌的抗体首先主要吸附在肥大细胞的表面,过敏原再次进入时会起
作用;TH2 细胞分泌的 IL-4 是一种细胞因子,功能是促进 B 细胞的分裂分化过程,发挥重要作用。
【小问 2 详解】
肥大细胞释放的物质 B 组胺引起血管通透性增加,血浆中的物质进入组织液,组织液渗透压升高,组织液
增多,使得鼻腔通道变窄,导致鼻塞。
【小问 3 详解】
第 19页/共 21页
图 2 中对照组没有使用糠酸莫米松,实验组使用了糠酸莫米松,从图中看出,实验组 IL-4 和 IL-5 含量比对
照组低,说明了糠酸莫米松抑制 TH2 细胞的活动,减少 IL-4,IL-5 的分泌,进而抑制免疫应答,糠酸莫米
松可以促进 TReg 细胞(由图可知,该细胞可以抑制 TH2)的功能,进而抑制 TH2 细胞的活动。
25. 某科研团队采用脂质纳米颗粒(LNP)包被经工程化改造的流感病毒血凝素(HA)mRNA 疫苗,实现
精准靶向输送与高效表达,作用机制如下图所示。请回答相关问题:
(1)纳米脂质颗粒 LNP 能使 mRNA 疫苗在体内以非侵入性方式进行靶向递送抗原,mRNA 包裹在 LNP 的
磷脂双分子层中,通过______(方式)进入靶细胞形成内体小泡。
(2)若内体小泡内的 mRNA 未实现逃逸,则会被______识别,使该外来 mRNA 降解;若逃逸成功也需逃
避______的识别,以免被降解。
(3)再次接种流感 mRNA 疫苗后,机体免疫水平迅速增强的主要过程是_______。
(4)DNA 疫苗通过抗原蛋白基因在动物细胞中的表达,引起机体免疫应答。与 DNA 疫苗相比,mRNA 疫
苗安全性优势体现在_______。
【答案】(1)胞吞 (2) ①. TLR3 和 TLR7/8 ②. NLRs
(3)初次免疫形成记忆细胞,二次接种时记忆细胞迅速增殖分化,快速生成大量抗体与新的细胞毒性 T 细
胞
(4)mRNA 仅在细胞质表达,不需要进入细胞核,无整合到宿主细胞染色体基因组中的风险
【解析】
【分析】题意分析,mRNA 疫苗在纳米脂质颗粒(LNP)的作用下,以胞吞的方式进入细胞形成内体小泡。
mRNA 从内体小泡逃逸后利用宿主细胞的核糖体翻译出抗原蛋白,经高尔基体发挥作用分泌到细胞外,激
活宿主的免疫应答,产生相应的抗体和记忆细胞,从而获得对流感病毒的免疫力。若内体小泡内的 mRNA
未实现逃逸,则会被 TLR3 和 TLR7/8 识别,使该外来 mRNA 降解。若逃逸成功也需逃避 NLRs 识别,以免
被降解。
第 20页/共 21页
【小问 1 详解】
mRNA 包裹在 LNP 的磷脂双分子层中,以胞吞的方式进入细胞(颗粒性物质 / 大分子进入细胞的典型方式),
进而形成内体小泡。
【小问 2 详解】
从图中可知,内体小泡内未逃逸的外来 mRNA,会被 TLR3 和 TLR7/8(内体中的模式识别受体)识别,进
而被降解;若 mRNA 成功逃逸到细胞质,需躲避 NLRs(胞质中的模式识别受体)的识别,避免被胞质中
的免疫机制降解。
【小问 3 详解】
初次接种流感 mRNA 疫苗后,机体会产生记忆 B 细胞和记忆 T 细胞(完成初次免疫);再次接种时,记忆
细胞会迅速增殖分化:记忆 B 细胞分化为浆细胞,快速产生大量抗体;记忆 T 细胞分化为新的细胞毒性 T
细胞,从而使机体免疫水平迅速增强(二次免疫的快速应答效应)。
【小问 4 详解】
DNA 疫苗需要进入细胞核,可能整合到宿主细胞的染色体基因组中,存在基因组突变的风险;而 mRNA 仅
在细胞质中完成翻译表达,不需要进入细胞核,因此无整合到宿主细胞染色体基因组中的风险,这是其安
全性优势的核心体现。
相关试卷
这是一份重庆市七校联盟2025-2026学年高二上学期期中考试生物试题(Word版附解析),文件包含重庆市七校联盟2025-2026学年高二上学期半期考试生物试题Word版含解析docx、重庆市七校联盟2025-2026学年高二上学期半期考试生物试题Word版无答案docx等2份试卷配套教学资源,其中试卷共31页, 欢迎下载使用。
这是一份重庆市七校2024-2025学年高二上学期期末联考生物试题(Word版附解析),共26页。试卷主要包含了答非选择题时,必须使用0,考试结束后,将答题卷交回等内容,欢迎下载使用。
这是一份重庆市七校2023-2024学年高二上学期期末联考生物试题(Word版附解析),共20页。试卷主要包含了考试结束后,将答题卷交回等内容,欢迎下载使用。
相关试卷 更多
- 1.电子资料成功下载后不支持退换,如发现资料有内容错误问题请联系客服,如若属实,我们会补偿您的损失
- 2.压缩包下载后请先用软件解压,再使用对应软件打开;软件版本较低时请及时更新
- 3.资料下载成功后可在60天以内免费重复下载
免费领取教师福利 







