





重庆市南开中学2025-2026学年高一上学期物理期末模拟卷(一)试题(Word版附解析)
展开 这是一份重庆市南开中学2025-2026学年高一上学期物理期末模拟卷(一)试题(Word版附解析),文件包含重庆市南开中学2025-2026学年高一上学期物理期末模拟卷一Word版含解析docx、重庆市南开中学2025-2026学年高一上学期物理期末模拟卷一Word版无答案docx等2份试卷配套教学资源,其中试卷共22页, 欢迎下载使用。
1. 一篮球从距离地面 1.5m 处竖直下落,竖直反弹后上升 0.6m,整个过程的路程和位移大小分别是( )
A. 2.1m 0.6m B. 2.1m 0.9m C. 1.5m 0.6m D. 1.5m 0.9m
2. 2019 南京马拉松比赛中,某跑友在其中一段直线跑道上运动时,其速度方向与加速度方向相同,加速度
a 的值不断减小直至为零,该跑友在该段直线跑道上的( )
A 速度不断减小,位移不断减小
B. 速度不断减小,位移不断增大
C 速度不断减小,当 a=0 时,位移达到最大值
D. 速度不断增大,位移不断增大,当 a=0 时,速度达到最大
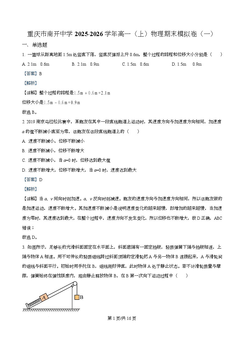
3. 如图所示,足够长的光滑斜面固定在水平面上,斜面底端有一固定挡板,轻质弹簧下端与挡板相连,上
端与物体 A 相连。用不可伸长的轻质细线跨过斜面顶端的定滑轮把 A 与另一物体 B 连接起来,A 与滑轮间
的细线与斜面平行。初始时用手托住 B,细线刚好伸直,此时物体 A 处于静止状态。若不计滑轮质量与摩
擦,弹簧始终在弹性限度内,现由静止释放物体 B,在 B 第一次向下运动过程中( )
A. 轻绳对物体 B 做的功等于物体 B 重力势能的变化量
B. 物体 B 的重力做功等于物体 B 机械能的变化量
C. 轻绳对物体 A 做的功等于物体 A 的动能与弹簧弹性势能的变化量之和
D. 两物体与轻绳组成系统机械能变化量的绝对值等于弹簧弹性势能变化量的绝对值
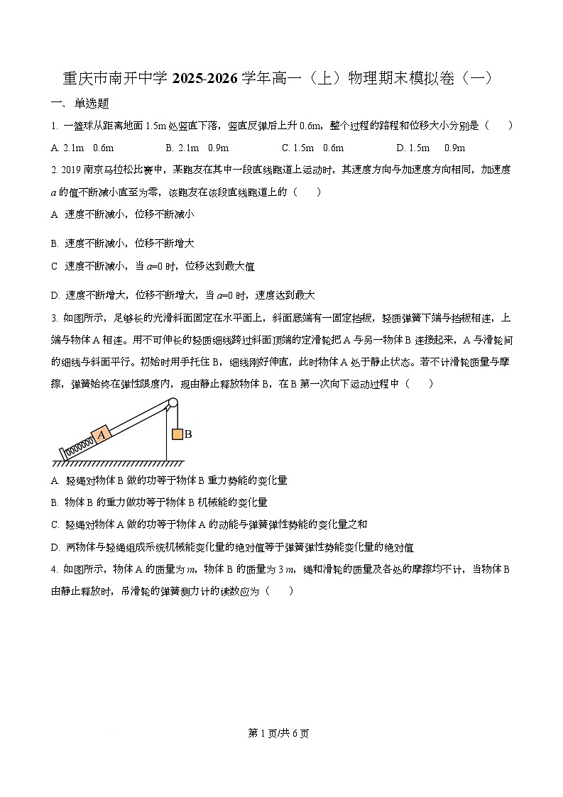
4. 如图所示,物体 A 的质量为 m,物体 B 的质量为 3 m,绳和滑轮的质量及各处的摩擦均不计,当物体 B
由静止释放时,吊滑轮的弹簧测力计的读数应为( )
第 1页/共 6页
A. 2 mg B. 1.5 mg C. 3 mg D. 0.5 mg
5. 如图所示,将一斜面体固定在水平地面上,两个小球 P、Q 分别从图示位置以大小相同的速度水平抛出,
两个小球落到斜面上时,其速度方向均与斜面垂直。下列说法正确的是( )
A. P、Q 两球在空中运动的时间之比为 3∶4
B. P、Q 两球在空中运动的时间之比为 4∶3
C. P、Q 两球在水平方向通过 距离之比为 9∶16
D. P、Q 两球在竖直方向下落的距离之比为 9∶16
6. 一物体以初速 加速度 a 作匀加速直线运动,a 和 同向,当 a 的大小逐渐减小时,则( )
A. 速度和总位移都减小 B. 速度减小总位移增大
C. 速度增大总位移减小 D. 速度和总位移仍都增大
7. 如图所示,倾角为 、质量为 M 的斜面体 A 置于水平面上,在斜面体和竖直墙面之间放置一质量为 m
的光滑球 B,斜面体受到水平向右的外力 F,系统始终处于静止状态。已知斜面体与水平面间的动摩擦因数
,最大静摩擦力等于滑动摩擦力,重力加速度为 g,下列说法正确的是( )
第 2页/共 6页
A. 球 B 受到斜面体的弹力大小为
B. 球 B 受到墙面的弹力大小 mg
C. 为了使系统处于静止状态,水平向右的外力 F 最大为
D. 为了使系统处于静止状态,水平向右的外力 F 可能为
二、多选题
8. 子弹在枪管内的运动可近似看作是匀加速直线运动.下列说法中正确的是( )
A. 步枪的枪管较长,主要目的是增大射程
B. 并不是因为要增大射程,才把步枪 枪管做得较长
C. 手枪的枪管较短,所以射程也短
D. 手枪的枪管短,射程却可能比步枪远
9. 赛龙舟是端午节的传统活动。下列 和 图像描述了五条相同的龙舟从同一起点线同时出发、沿长
直河道划向同一终点线的运动全过程,其中能反映龙舟甲与其它龙舟在途中出现船头并齐的有( )
A. B.
第 3页/共 6页
C. D.
10. 如图所示,质量分别为 M 和 m 的物体 A、B 用不可伸长的轻质细线连接,悬挂在定滑轮上,定滑轮固
定在天花板上,已知 M>m,滑轮质量及摩擦均不计.A、B 由静止释放后,在空中自由运动的过程中,下列
说法正确的是( )
A. 细线上的拉力一定大于 mg B. 细线上的拉力一定小于 Mg
C. 细线上的拉力等于 g D. 天花板对定滑轮的拉力等于(M+m)g
三、实验题
11. 在做“研究平抛物体的运动”实验时,有如下实验要求与实验操作:
(1)实验中,下列说法正确的是______
A.应使小球每次从斜槽上相同的位置由静止滑下
B.斜槽轨道必须光滑
C.斜槽轨道末端的切线要水平
D.要使描出的轨迹更好地反映真实运动,记录的点应适当多一些
E.为了比较准确地描出小球运动 轨迹,应该用一条曲线把所有的点连接起来
(2)在分组《研究平抛运动》实验中,用一张印有小方格的纸记录小球运动轨迹,小方格边长 L=2.5cm,
第 4页/共 6页
若小球在平抛运动途中的几个位置如图所示,取 g=10m/s2,则小球由 A 到 B 位置的时间间隔为______ s,
平抛的初速度大小为______ m/s,在 B 位置时的速度大小为______ m/s.
12. 某探究小组为了研究小车在桌面上的直线运动,用自制“滴水计时器”计量时间。实验前,将该计时器
固定在小车旁,如图(a)所示。实验时,保持桌面水平,用手轻推一下小车。在小车运动过程中,滴水计
时器等时间间隔地滴下小水滴,图(b)记录了桌面上连续的 6 个水滴的位置。 (已知滴水计时器每 30 s
内共滴下 91 个小水滴)
(1)由 图(b)可知,小车在桌面上是______(填“从右向左”或“从左向右”)运动的;
(2)该小组同学根据图(b)的数据判断出小车做匀变速运动。小车运动到图(b)中 A 点位置时的速度大小
为______ m/s,加速度大小为______ m/s2。(结果均保留 2 位有效数字)
四、解答题
13. 探究弹力和弹簧伸长量的关系时,在弹性限度内,悬挂 15N 重物时,弹簧长度为 0.16m,悬挂 20N 重
物时,弹簧长度为 0.18m,求:
(1)弹簧的原长 L0;
(2)弹簧的劲度系数 k。
14. 一质量 m=2kg 的木块放在倾角θ=30°的斜面上时,木块恰好能沿斜面匀速下滑.现用与斜面夹角α=30°
的力 F 拉着木块使木块沿斜面匀速上滑,如图.已知重力加速度大小 g=10m/s2.求拉力 F 的大小.
15. 时,静止在笔直公路上相距 101m 的甲、乙两辆汽车同时开始相向行驶。甲车加速度大小为
,乙车加速度大小为 。行驶 3s 后,乙车减速,速度减为零时掉头行驶,减速及掉头时的加
第 5页/共 6页
速度大小相同为 ,忽略乙车掉头所用时间。甲车允许行驶的最大速度为 20m/s,乙车允许行驶的最
大速度为 15m/s,两车达到最大速度后开始以最大速度匀速行驶。求:
(1)乙车减速至速度为零时,两车间的距离;
(2)甲车追上乙车时,甲车的位移;
(3)若甲车以最大速度行驶 10s 时,两车都开始减速,甲减速的加速度为 ,乙减速的加速度为
,判断两车是否会再相遇,若不可以请给出分析过程;若可以,求从开始运动到再次相遇时甲运动
的时间。
相关试卷
这是一份重庆市南开中学2025-2026学年高一上学期物理期末模拟卷(一)试题(Word版附解析),文件包含重庆市南开中学2025-2026学年高一上学期物理期末模拟卷一Word版含解析docx、重庆市南开中学2025-2026学年高一上学期物理期末模拟卷一Word版无答案docx等2份试卷配套教学资源,其中试卷共22页, 欢迎下载使用。
这是一份2025-2026学年重庆市南开中学高一(上)期末物理模拟试卷(一)(含答案),共9页。试卷主要包含了单选题,多选题,填空题,实验题,计算题等内容,欢迎下载使用。
这是一份重庆市南开中学2025-2026学年高一上学期期中测试物理试卷(Word版附解析),文件包含重庆市南开中学2025-2026学年高一上学期期中测试物理试卷原卷版docx、重庆市南开中学2025-2026学年高一上学期期中测试物理试卷Word版含解析docx等2份试卷配套教学资源,其中试卷共23页, 欢迎下载使用。
相关试卷 更多
- 1.电子资料成功下载后不支持退换,如发现资料有内容错误问题请联系客服,如若属实,我们会补偿您的损失
- 2.压缩包下载后请先用软件解压,再使用对应软件打开;软件版本较低时请及时更新
- 3.资料下载成功后可在60天以内免费重复下载
免费领取教师福利 




.png)




