若您为此资料的原创作者,认为该资料内容侵犯了您的知识产权,请扫码添加我们的相关工作人员,我们尽可能的保护您的合法权益。

1/12

2/12

3/12
还剩9页未读, 继续阅读
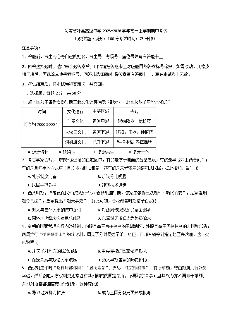
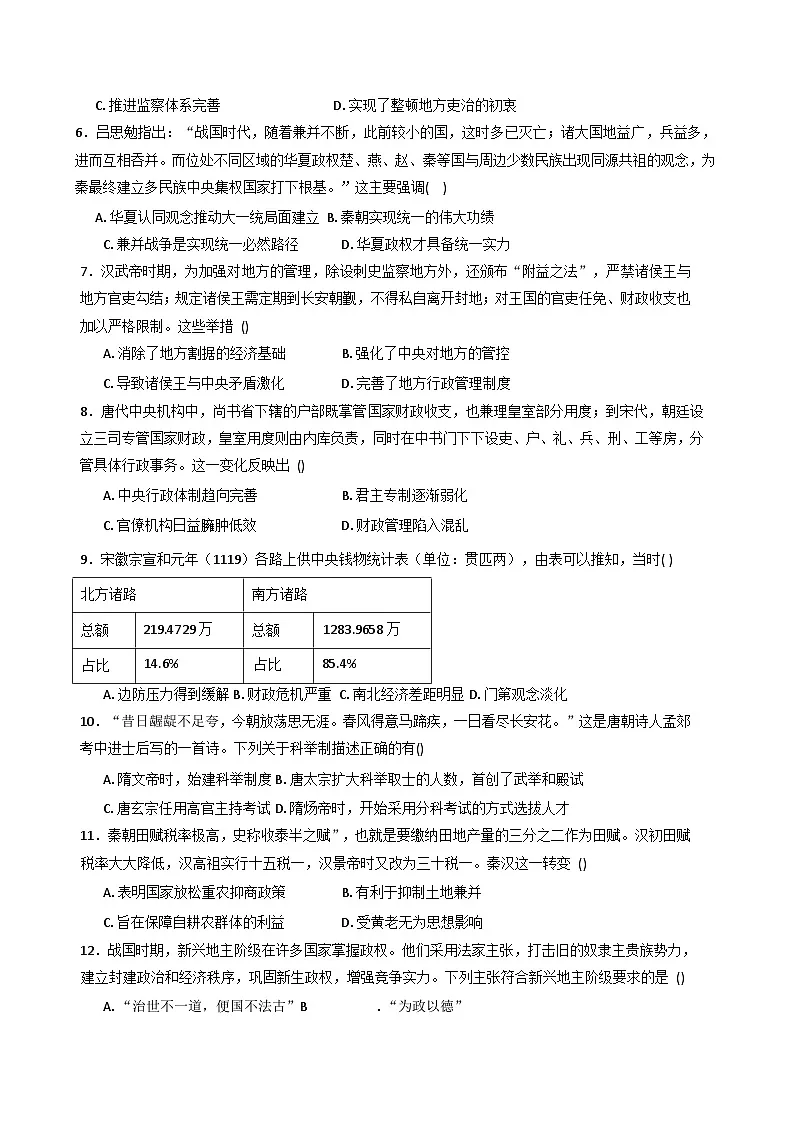
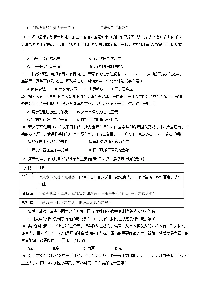
2025-2026学年度河南省叶县高级中学高一上学期期中考试历史试卷(含解析)
展开相关试卷
2025-2026学年度河南省叶县高级中学高一上学期期中考试历史试卷(含解析):
这是一份2025-2026学年度河南省叶县高级中学高一上学期期中考试历史试卷(含解析),共12页。试卷主要包含了吕思勉指出等内容,欢迎下载使用。
河南省叶县高级中学2024-2025学年高一上学期期中预考历史试题(解析版):
这是一份河南省叶县高级中学2024-2025学年高一上学期期中预考历史试题(解析版),共19页。试卷主要包含了选择题,材料分析题等内容,欢迎下载使用。
河南省叶县高级中学2024-2025学年高一上学期期中预考历史试卷:
这是一份河南省叶县高级中学2024-2025学年高一上学期期中预考历史试卷,共15页。试卷主要包含了 选择题,材料分析题等内容,欢迎下载使用。
相关试卷 更多
资料下载及使用帮助
版权申诉
- 1.电子资料成功下载后不支持退换,如发现资料有内容错误问题请联系客服,如若属实,我们会补偿您的损失
- 2.压缩包下载后请先用软件解压,再使用对应软件打开;软件版本较低时请及时更新
- 3.资料下载成功后可在60天以内免费重复下载
版权申诉
免费领取教师福利 





