


2026届浙江省绍兴市高三上学期12月一模生物试卷(学生版)
展开 这是一份2026届浙江省绍兴市高三上学期12月一模生物试卷(学生版),共10页。试卷主要包含了选择题,非选择题等内容,欢迎下载使用。
1. 水是生命的源泉。下列有关水在生命活动中的作用,错误的是( )
A. 是酶促反应的环境
B. 参与细胞的构建
C. 作为维生素D等物质的溶剂
D. 保持植物枝叶挺立
2. 用磷脂分子特异性染料处理洋葱表皮细胞,细胞内没有被标记的细胞器是( )
A. 中心体B. 核糖体C. 内质网D. 高尔基体
3. 第十五届全运会于2025年11月在广东、香港、澳门联合举办,在运动员的科学训练和比赛期间需要监测一些相关指标。下列指标中不属于内环境组成成分的是( )
A. 血红蛋白B. 血糖
C. 肾上腺素D. 睾酮
4. 为了解决粮食生产和环境保护问题,实现农业可持续发展,下列途径不合理的是( )
A. 合理开发海洋,寻找新的粮食资源
B. 增加化肥和农药的使用,提高作物产量
C. 发展生态农业,实现物质和能量的多级利用
D. 利用现代生物技术,培育具有较高光合效率的作物品种
5. R1基因变异,其编码序列的第193位碱基由C变成T,导致其控制合成的R1蛋白翻译提前终止,功能异常。推测R1基因的变异可引起( )
A. R1基因的甲基化水平升高
B. R1基因转录的mRNA变短
C. R1蛋白合成时前64个氨基酸序列改变
D. R1蛋白的空间结构改变
6. 在家畜优良品种培育过程中常涉及胚胎工程的相关技术。下列叙述正确的是( )
A. 人工体外受精,对提供精液的公畜无需筛选
B. 受精卵发育至桑葚胚阶段,细胞数量和胚胎总体积均增加
C. 采用胚胎分割技术克隆动物常选用囊胚,此时期的细胞未发生分化
D. 胚胎移植前可采集滋养层细胞进行遗传学检测
7. 蝾螈肢体再生是脊椎动物中罕见的完全再生现象,其再生过程涉及多种细胞的脱分化和再分化。下列叙述正确的是( )
A. 肢体再生体现了细胞的全能性
B. 再分化前后细胞中含有的核酸相同
C. 肢体再生过程中也有细胞的衰老和死亡
D. 肢体再生过程中受损细胞的清除与溶酶体内合成的多种水解酶有关
8. 丹顶鹤是我国珍稀濒危鸟类,主要栖息于湿地生态系统。近年来,通过一系列保护措施,其野生种群数量逐渐恢复。下列措施中,对提高丹顶鹤环境容纳量作用最不显著的是( )
A. 人工孵化丹顶鹤雏鸟并进行野化训练后放归自然
B. 建立跨区域湿地生态廊道,促进种群间基因交流
C. 严格管控湿地周边农业化肥使用,减少水体污染
D. 划定永久性湿地保护区,禁止大规模围垦和开发
9. 下图为植物组织培养流程图,①~③表示相应过程。下列相关叙述正确的是( )
A. 组织培养过程也可无明显过程①,直接形成胚状体结构
B. 过程②形成的胚状体可用隔绝空气的材料包裹形成人工种子
C. 过程③形成的试管苗经炼苗后需移栽到含有多种植物激素的基质上
D. 用同一植株体细胞组织块培养获得的试管苗不会出现变异
10. 唐氏综合征为染色体异常遗传病,青少年型糖尿病为多基因遗传病,抗维生素D佝偻病为伴X染色体显性遗传病,红绿色盲为伴X染色体隐性遗传病。下列关于这四种遗传病特征的叙述,错误的是( )
A. 适龄生育有利于降低后代唐氏综合征发病风险
B. 饮食结构会影响青少年型糖尿病的发病率
C. 抗维生素D佝偻病的发病率男性高于女性
D. 红绿色盲女性患者的父亲是该病的患者
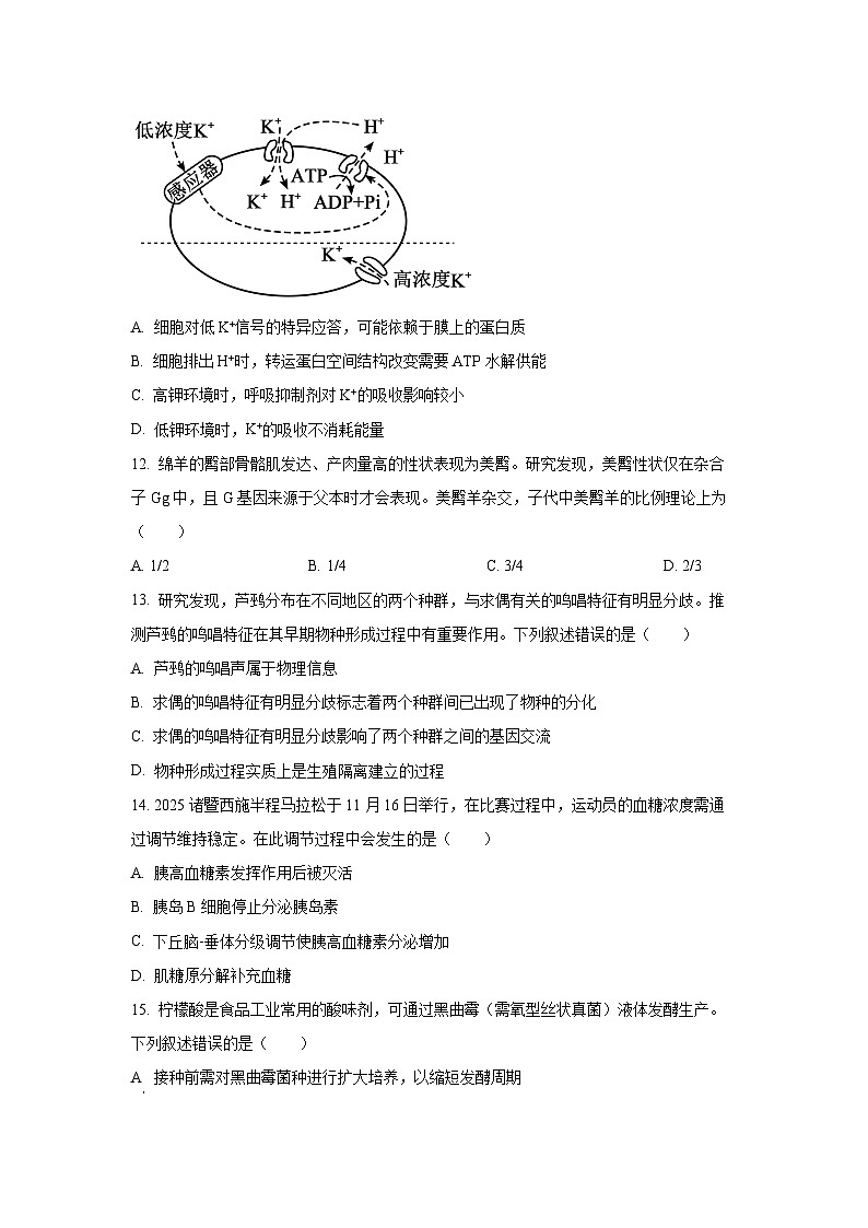
11. 某植物根细胞吸收K+存在下图所示的两种跨膜运输方式,下列叙述错误的是( )
A. 细胞对低K+信号的特异应答,可能依赖于膜上的蛋白质
B. 细胞排出H+时,转运蛋白空间结构改变需要ATP水解供能
C. 高钾环境时,呼吸抑制剂对K+的吸收影响较小
D. 低钾环境时,K+的吸收不消耗能量
12. 绵羊的臀部骨骼肌发达、产肉量高的性状表现为美臀。研究发现,美臀性状仅在杂合子Gg中,且G基因来源于父本时才会表现。美臀羊杂交,子代中美臀羊的比例理论上为( )
A. 1/2B. 1/4C. 3/4D. 2/3
13. 研究发现,芦鹀分布在不同地区的两个种群,与求偶有关的鸣唱特征有明显分歧。推测芦鹀的鸣唱特征在其早期物种形成过程中有重要作用。下列叙述错误的是( )
A. 芦鹀的鸣唱声属于物理信息
B. 求偶的鸣唱特征有明显分歧标志着两个种群间已出现了物种的分化
C. 求偶的鸣唱特征有明显分歧影响了两个种群之间的基因交流
D. 物种形成过程实质上是生殖隔离建立的过程
14. 2025诸暨西施半程马拉松于11月16日举行,在比赛过程中,运动员的血糖浓度需通过调节维持稳定。在此调节过程中会发生的是( )
A. 胰高血糖素发挥作用后被灭活
B. 胰岛B细胞停止分泌胰岛素
C. 下丘脑-垂体分级调节使胰高血糖素分泌增加
D. 肌糖原分解补充血糖
15. 柠檬酸是食品工业常用的酸味剂,可通过黑曲霉(需氧型丝状真菌)液体发酵生产。下列叙述错误的是( )
A 接种前需对黑曲霉菌种进行扩大培养,以缩短发酵周期
B. 发酵过程中需持续通入无菌空气并搅拌,以保证溶解氧充足
C. 通过检测发酵液中柠檬酸积累量,判断发酵进程
D. 将发酵液滴加在血细胞计数板上置于显微镜下观察,实时监测活菌数量
16. 科研人员利用生长素(IAA)和油菜素内酯(BL)处理油菜萌发的种子,观察二者对主根伸长的影响,结果如图所示。下列叙述正确的是()
A. IAA浓度为10~100nml时,BL对主根伸长抑制逐渐减弱
B. 单独用100nml/LBL处理时促进主根伸长
C. 单独用IAA处理时,当浓度大于100nml/L时抑制主根伸长
D. 由图可知,BL和IAA对主根伸长的作用都既有促进又有抑制
17. 正常情况下,刺激神经元,当兴奋传导至轴突末梢时,Ca2+通道被激活,Ca2+内流触发神经递质的释放。下图为神经—肌肉标本示意图,刺激a处,电表偏转,肌肉收缩。若去除细胞外液中的Ca2+,最可能出现的实验现象是( )
A. 刺激a处,电表偏转,肌肉收缩
B. 刺激a处,电表偏转,肌肉不收缩
C. 刺激b处,电表偏转,肌肉收缩
D. 刺激b处,电表不偏转,肌肉不收缩
18. 一个生态系统的总初级生产量与总呼吸量的比值是表征生态系统成熟度的重要指标,比值越小,生态系统成熟度越高。下表是某海洋生态系统相关数据,下列叙述正确的是( )
某海洋生态系统特征[t/(km²·a)]
A. 总初级生产量是所有生产者用于生长发育繁殖的能量
B. 总呼吸量是所有消费者呼吸作用散失的能量
C. 比值趋向于1时,生态系统的生物量趋于稳定
D. 该海洋生态系统当前成熟度较高,可利用的多余生产量增多,海洋渔业发展趋势良好
19. 多酚氧化酶(PPO)催化酚形成黑色素是引起果蔬储存和运输过程中发生褐变的主要原因。为探究不同温度条件下两种PPO活性的大小,某同学设计并完成了实验,结果如下图所示。下列叙述正确的是( )
A. 两种酶在最适温度条件下,催化底物的活性相同
B. 50℃长时间存放后,酶A的活性不变
C. 若实验温度为45℃,酶B组酚剩余量为30%-50%
D. 零上低温的冷链运输,可以有效抑制果蔬的褐变现象
20. 基因型为AaBb的雄性动物(2n=44),体内一个精原细胞进行有丝分裂时,一对同源染色体在染色体复制后发生了图示行为。该精原细胞此次有丝分裂产生的子细胞均进入减数分裂,若此过程中未发生任何异常,下列叙述错误的是( )
A. 图示时期,细胞中有2个染色体组
B. 图中非姐妹染色单体发生交换,最终导致配子种类增多
C. 有丝分裂结束时形成的子细胞的基因型为AABb和aaBb
D. 减数分裂结束时形成的子细胞中基因型为Ab的占1/4
二、非选择题(本大题共5小题,共60分)
21. 科研人员诱变得到一种小麦的黄绿叶突变体,其呼吸特性与野生型植株无差异,但光合特性有明显不同。回答下列问题:
(1)小麦突变体的出现增加了生物多样性中的______多样性,叶绿素使叶片呈现绿色的原因是_______,推测叶绿素与类胡萝卜素的______大幅下降可导致突变体的叶片发黄。
(2)对两种小麦叶片光合作用相关指标进行测定,结果如下表。
注:光饱和点、光补偿点和最大净光合速率在大气CO2浓度和适宜温度下测定,CO2饱和点和CO2补偿点在光照强度1200μml·m-2·s-1和适宜温度下测定。
①据表可知,______对强光环境的适应性更强,依据是_______。
②在光强为37.65μml·m-2·s-1、大气CO2浓度和适宜温度条件下培养一段时间后,野生型小麦植株的有机物总量______(填“增多”、“不变”或“减少”),原因是_______。
③叶绿体中CO2与______结合,产物经过一系列反应后形成三碳糖,这一过程中能量转换是______,研究发现,突变体对照射在叶面上的光能吸收率低,但吸收的光能转化为化学能的效率较高。据表推测,光能转化率高的原因是突变体具有更高的______能力。
22. 废弃矿山因长期开采,往往存在土壤重金属超标、植被消失、水土流失严重等问题。2025年,自然资源部发布了全国第二批共30个矿区生态修复典型案例,浙江省入选数量位于全国前列。回答下列问题:
(1)多年的矿物开采使得原有植被很难恢复,说明生态系统的______是有限的。废弃矿区修复的关键在于植被的恢复,以及其所必需的土壤微生物______(填“种群”或“群落”)的重建。
(2)“客土改良”是生态修复中常用的土壤改良技术,指从修复区域外搬运符合生态需求的优质土壤,覆盖在土壤表层为植物生长创造适宜条件的过程。“客土”宜选择质地疏松和有机质含量高的土壤,其目的是为植物根系提供充足的______,一般优先选取______(填“周边山林”或“外来土壤”)的表层腐殖土作为“客土”,以防止“客土改良”过程中可能带来的______的生态风险。
(3)在治理过程中,种植多种植物比选择一种树种进行全覆盖造林有利于控制虫害的爆发。选择植物种类时,应选择生态位重叠程度______的品种,这样既避免竞争排斥,实现共存,又利于_______(答出两点)。
(4)矿山修复前后的变化,说明人类活动会改变群落演替的______,对矿山修复效果进行评估除了监测植被覆盖率,还可以_______(答出两点)等方面。
23. 某双链DNA病毒,可引起急性传染病。基因A编码该病毒的主要结构蛋白A,其在病毒侵入宿主细胞和诱导机体免疫应答过程中发挥重要作用。为了该急性传染病的早期诊断进行了下列研究,回答下列问题:
(1)制备特定抗原
①获取基因A,构建重组质粒。PCR扩增目的基因时,退火的温度主要取决于________(答出两点)。PCR过程中因参与合成反应不断消耗而浓度下降的组分有______。对基因A的PCR扩增产物和质粒(该质粒的部分结构和限制酶切割位点如下图所示,三种限制酶切割后形成的黏性末端不同)进行双酶切,随后用DNA连接酶连接。为保证连接准确性和效率,A基因转录模板链的5'端最好含有______酶切位点。
②将DNA测序正确的重组质粒转入用______处理的大肠杆菌,培养重组菌,诱导蛋白A合成。收集重组菌发酵液进行离心,发现上清液中无蛋白A,可能的原因是_______(答出两点)。若成功制备得到蛋白A,但重组菌在实验室多次培养后,提取的目的基因产物结构出现异常,可能的原因是_______。
(2)制备抗蛋白A单克隆抗体
用蛋白A对小鼠进行免疫后,将免疫小鼠B淋巴细胞与骨髓瘤细胞融合。与植物体细胞杂交相比,诱导B淋巴细胞与骨髓瘤细胞融合的特有方式是______。杂交瘤细胞进行克隆化培养和筛选时,可通过______操作确保一个培养孔中接种一个细胞。取培养孔中的______(填“细胞”或“上清液”)进行抗体检测,筛选获得能分泌所需抗体的细胞。大量培养这些细胞,产生的抗体就可以用于该急性传染病的早期诊断。
24. T-DNA插入失活是研究植物基因功能的常用方法。研究者将带有卡那霉素抗性基因的T-DNA插入拟南芥2号染色体的A基因内,使其突变为a基因(图1),花粉中A基因功能的缺失会造成其不育。回答下列问题:
(1)A基因内插入一段序列使其发生突变,除此之外基因内碱基的______都可导致基因突变。
(2)以卡那霉素抗性为观察指标,写出Aa个体自交的遗传图解______。
(3)为进一步验证基因A的功能,将另一个A基因插入Aa植株的染色体。
①仅考虑基因A和a,若A基因插入a基因所在的染色体,则该植株(植株甲)产生的花粉可育的比例为______。若A基因插入3号染色体,则该植株(植株乙)会产生______种基因型的可育花粉,可育花粉中具有a基因的占比为______。
②植株乙自交得到F1,利用图1所示3条引物(P1~P3,→表示引物5'→3'方向),使用不同引物组合,以F1每个植株的DNA为模板进行PCR扩增,琼脂糖凝胶电泳结果分别为图2-A和2-B(不考虑PCR结果异常)。图2-A和2-B中使用的引物组合分别是______;根据电泳结果F1植株分为Ⅰ型和Ⅱ型,其中Ⅱ型植株可能的基因型有______种,F1植株中Ⅰ型和Ⅱ型比例为______。
25. 心率为心脏每分钟搏动的次数。心肌P细胞可自动产生节律性动作电位以控制心脏搏动。同时,P细胞也受交感神经和副交感神经的双重支配。回答下列问题:
(1)交感神经和副交感神经属于周围神经系统中的______(填“传入”或“传出”)神经。交感神经兴奋通过______(填结构)将兴奋传递给P细胞引起心跳加快,副交感神经的作用相反。它们对同一器官具有不同的调节作用,其意义是______,使机体更好地适应环境的变化。
(2)为了系统地量化交感神经和副交感神经对安静状态下人体心率的影响,揭示心肌P细胞自身的固有节律。有研究团队用药物普萘洛尔(交感神经受体阻断剂)、阿托品(副交感神经受体阻断剂)进行了相关研究,这些药物通过与______竞争受体的结合位点,阻断了兴奋的传递。
①补充实验思路(药物具体使用方法不作要求):
健康的人类志愿者随机均分为______组。
对照组:注射生理盐水
实验组:一组注射普萘洛尔,其余组分别注射_______。
检测受试者安静状态下的心率,并对数据统计分析。
②自主神经被完全阻断时的心率为固有心率,实验中测得固有心率为100(次/分),受试者在正常安静状态下的心率为65(次/分),以柱状图的形式预测实验结果______。
③分析实验结果:正常安静状态下的心率受交感神经的影响______(填“大于”或“小于”)副交感神经。系统特征
十年前
当前
总初级生产量
2636
1624
总呼吸量
260
186
株系
光饱和点(μml·m-2·s-1)
光补偿点(μml·m-2·s-1)
CO2饱和点(μml·ml-1)
CO2补偿点(μml·ml-1)
最大净光合速率(μml·m-2·s-1)
野生型
1619
37.65
610.93
56.51
29.47
突变体
1873
56.84
890.14
51.66
45.96
相关试卷
这是一份2026届浙江省绍兴市高三上学期12月一模生物试卷(学生版),共10页。试卷主要包含了选择题,非选择题等内容,欢迎下载使用。
这是一份浙江省绍兴市2026届高三上一模考试生物试卷(学生版),共11页。
这是一份浙江省绍兴市诸暨市2026届高三上学期12月一模生物试卷(PDF版附答案),文件包含2026届浙江省绍兴市诸暨市高三上学期12月一模生物试题pdf、生物答案pdf等2份试卷配套教学资源,其中试卷共9页, 欢迎下载使用。
相关试卷 更多
- 1.电子资料成功下载后不支持退换,如发现资料有内容错误问题请联系客服,如若属实,我们会补偿您的损失
- 2.压缩包下载后请先用软件解压,再使用对应软件打开;软件版本较低时请及时更新
- 3.资料下载成功后可在60天以内免费重复下载
免费领取教师福利 




.png)




