搜索
      上传资料 赚现金

      2025-2026学年浙江省绍兴市高三一模考试生物试卷(无答案)

      • 751.18 KB
      • 2025-11-09 22:50:45
      • 21
      • 0
      • 教辅之家
      加入资料篮
      立即下载
      2025-2026学年浙江省绍兴市高三一模考试生物试卷(无答案)第1页
      1/11
      2025-2026学年浙江省绍兴市高三一模考试生物试卷(无答案)第2页
      2/11
      2025-2026学年浙江省绍兴市高三一模考试生物试卷(无答案)第3页
      3/11
      还剩8页未读, 继续阅读

      2025-2026学年浙江省绍兴市高三一模考试生物试卷(无答案)

      展开

      这是一份2025-2026学年浙江省绍兴市高三一模考试生物试卷(无答案),共11页。试卷主要包含了未知等内容,欢迎下载使用。

      一、未知
      1.下列参与细胞生命活动的物质或结构中,一定含有C、H、O、N四种元素的是( )
      A.细胞骨架B.纤维素C.肝糖原D.油脂
      2.酶是活细胞产生的具有催化能力的有机物,具有高效性和专一性。下列关于酶的叙述,正确的是( )
      A.酶分子的基本单位均是氨基酸B.酶作用的最适温度均在37℃左右
      C.酶只能在细胞内发挥催化作用D.一种酶可催化一种或几种相似底物的反应
      3.大多数动物中存在有功能的GULO基因,故能自行合成维生素C,但人类和猿类都因为GULO基因发生了相同的失活突变而无法合成维生素C。这为“人类与猿类来源于共同祖先”提供了证据,此类证据的研究属于( )
      A.分子生物学B.细胞生物学C.比较解剖学D.胚胎学
      4.人体内不同类型细胞的更新周期差异显著,肠道上皮细胞约1-2天更新一次,皮肤表层细胞约28天完成更替,而神经细胞和心肌细胞通常伴随终身。下列叙述错误的是( )
      A.细胞更新周期的差异与细胞所处部位及功能密切相关
      B.肠道中被更替的上皮细胞自动结束生命属于细胞凋亡
      C.皮肤表层组织更新过程中常伴随细胞的增殖、分化
      D.神经细胞和心肌细胞几乎不更替与其遗传物质不同有关
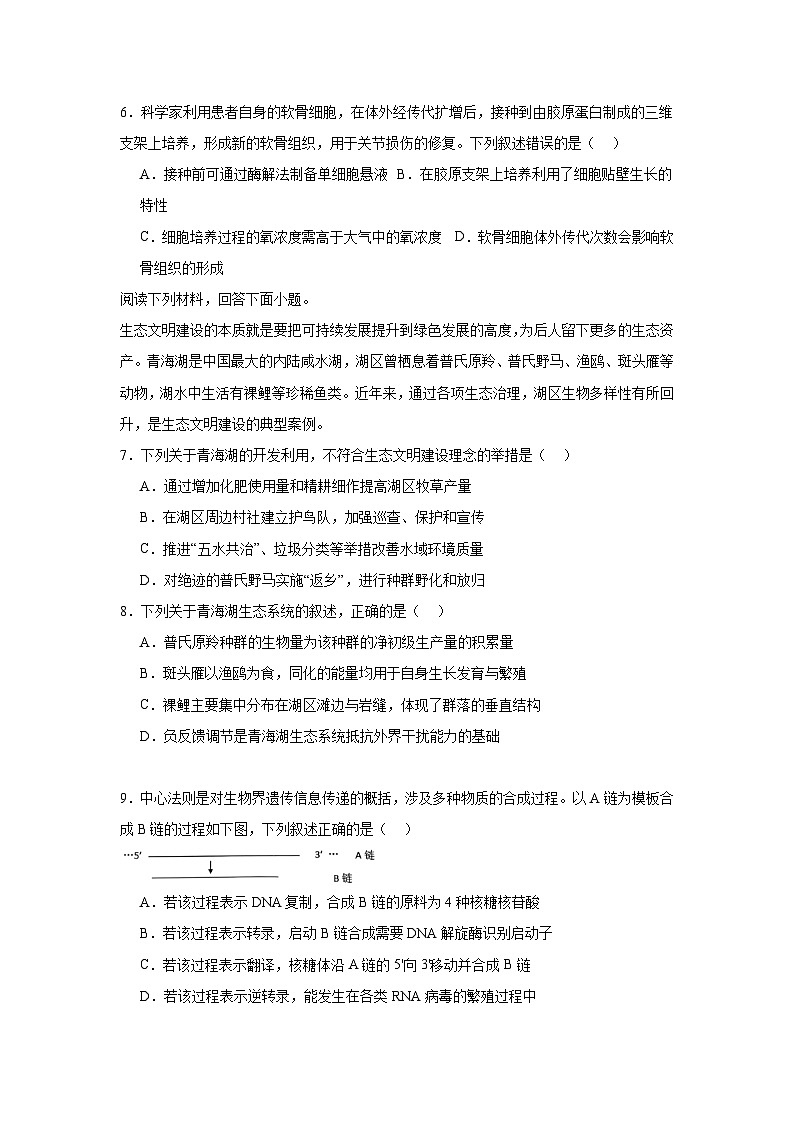
      5.利用洋葱根尖制作并观察植物细胞有丝分裂的临时装片,某个视野如图,其中N、M、K代表3个不同细胞。下列叙述正确的是( )
      A.解离时间越长,视野中分裂期细胞所占比例越高
      B.解离后用清水充分漂洗,有利于碱性染料着色
      C.N含有的染色体数和核DNA数都是K的两倍
      D.继续观察可看到N比M先分裂成两个子细胞
      6.科学家利用患者自身的软骨细胞,在体外经传代扩增后,接种到由胶原蛋白制成的三维支架上培养,形成新的软骨组织,用于关节损伤的修复。下列叙述错误的是( )
      A.接种前可通过酶解法制备单细胞悬液B.在胶原支架上培养利用了细胞贴壁生长的特性
      C.细胞培养过程的氧浓度需高于大气中的氧浓度D.软骨细胞体外传代次数会影响软骨组织的形成
      阅读下列材料,回答下面小题。
      生态文明建设的本质就是要把可持续发展提升到绿色发展的高度,为后人留下更多的生态资产。青海湖是中国最大的内陆咸水湖,湖区曾栖息着普氏原羚、普氏野马、渔鸥、斑头雁等动物,湖水中生活有裸鲤等珍稀鱼类。近年来,通过各项生态治理,湖区生物多样性有所回升,是生态文明建设的典型案例。
      7.下列关于青海湖的开发利用,不符合生态文明建设理念的举措是( )
      A.通过增加化肥使用量和精耕细作提高湖区牧草产量
      B.在湖区周边村社建立护鸟队,加强巡查、保护和宣传
      C.推进“五水共治”、垃圾分类等举措改善水域环境质量
      D.对绝迹的普氏野马实施“返乡”,进行种群野化和放归
      8.下列关于青海湖生态系统的叙述,正确的是( )
      A.普氏原羚种群的生物量为该种群的净初级生产量的积累量
      B.斑头雁以渔鸥为食,同化的能量均用于自身生长发育与繁殖
      C.裸鲤主要集中分布在湖区滩边与岩缝,体现了群落的垂直结构
      D.负反馈调节是青海湖生态系统抵抗外界干扰能力的基础
      9.中心法则是对生物界遗传信息传递的概括,涉及多种物质的合成过程。以A链为模板合成B链的过程如下图,下列叙述正确的是( )
      A.若该过程表示DNA复制,合成B链的原料为4种核糖核苷酸
      B.若该过程表示转录,启动B链合成需要DNA解旋酶识别启动子
      C.若该过程表示翻译,核糖体沿A链的5'向3'移动并合成B链
      D.若该过程表示逆转录,能发生在各类RNA病毒的繁殖过程中
      10.细胞中糖类、油脂、蛋白质均可作为能源,经分解或转化后进入需氧呼吸的不同阶段,最终氧化分解并为细胞提供能量,过程如图,其中甲、乙、丙、丁代表4种不同物质。下列叙述正确的是( )
      A.物质甲是甘油,能在线粒体基质中参与糖酵解过程
      B.物质乙是氨基酸,需经脱氨基作用后才能参与氧化分解
      C.物质丙是氧气,将丙酮酸中的碳彻底氧化生成CO2
      D.物质丁参与第三阶段释放大量能量,大部分用于合成ATP
      11.转基因植物的基因漂移现象会引发许多环境安全问题。下列措施,无法防控基因漂移的是( )
      A.将外源基因整合到染色体DNA上B.错开转基因植物与普通植物的花期
      C.培育雄性不育株,使花粉失去活性D.培育严格闭花授粉的转基因植物
      12.干暖河谷地区在冬季十分容易发生火灾,每隔数年,人们会对枯落物进行计划烧除以防止火灾发生。科研人员在计划烧除后调查了该地区云南松种群的年龄结构,结果如图(Ⅰ、Ⅱ为幼年期,Ⅲ、Ⅳ、Ⅴ为成年期,Ⅵ、Ⅶ、Ⅷ为老年期)。下列叙述错误的是( )
      A.该地区云南松种群呈现增长趋势B.短期内,云南松种群内竞争会不断增强
      C.计划烧除对云南松幼苗有极大杀伤作用D.前几年间,云南松种群呈“J”形增长
      13.结构X是一种位于内质网膜上的蛋白质复合体,中心有一个直径大约2纳米的通道,能引导新合成的多肽链进入内质网。若多肽链在内质网中未正确折叠,则会通过X运回细胞溶胶。下列叙述错误的是( )
      A.新合成的多肽链进入内质网时未直接穿过磷脂双分子层
      B.经内质网加工运输的蛋白质也通过X进入高尔基体
      C.未正确折叠的多肽运回细胞溶胶体现了X运输具有选择性
      D.新生多肽链进入内质网和运回细胞溶胶的过程均需要消耗能量
      14.科研人员用不同浓度GA3(赤霉素类激素)和IAA(生长素类激素)对野牛草种子进行浸种,萌发后的幼苗生长情况如图,其中CK代表空白对照组。下列叙述错误的是( )
      A.GA₃对野牛草根伸长的作用不明显
      B.IAA对野牛草根伸长的作用具有两重性
      C.GA3促进野牛草茎的伸长,作用大小与浓度有关
      D.IAA促进野牛草茎的伸长,作用大小与浓度关系不明显
      15.“T₂噬菌体侵染大肠杆菌实验”证明了DNA是遗传物质。下列叙述错误的是( )
      A.32P和35S具有放射性,可用于区分DNA和蛋白质
      B.32P标记组产生的子代噬菌体中,含32P标记的只占少数
      C.经密度梯度离心后,35S标记组的放射性主要位于悬浮液中
      D.若搅拌不充分,35S标记组沉淀中的放射性强度显著增加
      16.噻虫啉是杀虫剂的有效成分,是一种含氮有机物,在环境中残留对生态环境造成污染。研究人员筛选噻虫啉高效降解菌的流程如图,其中甲、乙、丙培养基均以噻虫啉为唯一氮源。下列叙述正确的是( )
      A.噻虫啉污染使菌株出现噻虫啉降解能力B.甲培养基可增加培养液中目标菌的比例
      C.乙培养基上生长的单菌落均为目标菌株D.丙1、2、3是重复实验,以减少实验误差
      17.HPV是一种双链环状DNA病毒,会引发扁平疣、尖锐湿疣、宫颈癌等多种疾病。下列叙述错误的是( )
      A.HPV感染的细胞表面糖蛋白改变,继而易发展成肿瘤
      B.清除机体内的HPV病毒常常需要细胞免疫和体液免疫共同参与
      C.感染HPV后经处理的抗原只能呈递在吞噬细胞表面MHC分子上
      D.注射HPV病毒蛋白疫苗来预防感染属于主动免疫
      18.坐骨神经中不同纤维的兴奋传导速度不同。用足够大强度的电流刺激坐骨神经中枢端,分别在靠近中枢端和外周端测量并记录坐骨神经的动作电位变化,如图1,靠近中枢端的电表显示屏记录电位变化如图2。下列选项中最符合外周端电表显示屏记录的电位变化的是( )
      A.B.C.D.
      19.肾上腺脑白质营养不良是一种单基因遗传病,男性发病率显著高于女性。该遗传病的某家系如图,为确保Ⅱ-3和Ⅱ-4生育的孩子不含致病基因,现取Ⅱ-3的4个卵母细胞(编号a、b、c、d)进行培养、受精并选取相关细胞进行检测,结果如下表,其中检测的第二极体由次级卵母细胞分裂而来。下列叙述错误的是( )
      (注:“+”代表含有这个基因,“—”代表不含这个基因)
      A.检测极体细胞,可减少对卵细胞的伤害
      B.细胞a的产生可能是由于非姐妹染色单体发生交叉互换
      C.优先选择b和d对应的受精卵进行胚胎体外培养
      D.为避免后代患病,需对Ⅱ-4的相关基因进行测序
      20.某基因型为AaBb的雄性动物进行减数分裂时,一细胞所处分裂时期及其染色体与基因组成如下图所示。下列叙述正确的是( )
      A.移向细胞每一极的染色体组成一个染色体组
      B.细胞中含基因A或a的染色体均为同源染色体
      C.该细胞分裂过程中发生了基因重组和染色体畸变
      D.该细胞分裂后形成的精子参与受精,后代为三倍体
      21.长江口九段沙湿地是重要的河口型潮汐滩涂湿地,是中华鲟、江豚等珍稀水生生物及众多候鸟的关键栖息地。近年来,由于上游来沙减少、水体富营养化及外来物种互花米草入侵,湿地生态系统出现退化。为修复湿地生态,当地实施了“促淤造滩—水文连通—物种替代”的综合性生态工程:通过促淤造滩修复基底,建设生态堤坝和水道调控水文情态,人工刈割互花米草并补种本地植物等措施,目前已取得理想效果。回答下列问题:
      (1)促淤造滩能使鸟类和昆虫等动物的种类与数量显著回升,这是由于滩涂陆地为它们提供了更多的 ,湿地中某种鸟类主要以昆虫为食,偶食植物种子,从生态系统成分来看,该鸟属于 。鸟类看到食物时,其体内会分泌一种激素,促使其快速完成捕食,这种激素的作用是否属于生态系统的信息传递? ,理由是 。
      (2)建设生态堤坝和水道,可有效促进水文连通,避免物质聚集在局部水域,有效减轻水体的 污染。同时从生态系统功能角度分析,水生动植物在不同水体间转移,也加快了N、P等矿质元素的 。
      (3)互花米草被清除后,其原有的 地位会被本地物种替代。补种本地植物而非引进植物的生态学原理是 (写出1点)。
      (4)在评估修复效果时,可采用 法调查潮间带底栖动物(如泥螺、河蚬)的丰富度,采用 法追踪中华鲟的种群数量变动,采用无线电或卫星定位研究江豚的活动领域。调查发现中华鲟、江豚等水生生物分布在相对稳定的不同水层中,以降低竞争强度而共存,这种分层现象属于 ,是生物对环境长期适应以及自然选择的结果。
      22.为探究不同比例红光(R)、蓝光(B)对马铃薯生长特性和光合作用的影响,科研人员进行了相关实验,部分实验结果如下表。
      (注:S1代表块茎形成期,S2代表块茎膨大期;W表示白光处理,1R7B表示高蓝光比例处理组即红光与蓝光比例1∶7,7R1B表示高红光比例处理组即红光与蓝光比例为7∶1。)
      回答下列问题:
      (1)本实验自变量是 。叶片叶绿素总量测定时,可选择乙醇作提取液进行色素提取的依据是 。
      (2)据表分析,无论S1期还是S2期,高蓝光比例处理组的光合速率显著提升,其主要原因是 。相比白光和蓝光,红光更有利于 的合成与积累,但高红光比例下的光合速率却不如其他两组。分析其原因:除对气孔影响外,红光也能抑制光合产物 从叶绿体运出,直接使卡尔文循环的 过程受阻,同时过多的产物在基质中形成大量的淀粉粒,这些淀粉粒会挤压损伤 结构,从而使光能吸收效率下降。
      (3)光不仅为植物光合作用提供能量,还可作为 调节植物的生长发育过程。不同红蓝光比例处理下马铃薯地下部分(块茎、匍匐茎、根系)、地上部分(地上茎、叶)干物质积累量如下图。
      据图分析,高比例蓝光处理和高比例红光处理能 马铃薯光合产物向地下部的分配比例,但高比例蓝光下马铃薯块茎产量仍能显著增加,其原因是 。
      23.外源双链RNA(dsRNA)分子会诱导具有相同序列的mRNA持续降解,以阻碍特定基因的表达。褐飞虱是危害水稻的重要害虫,糖运输蛋白基因6(Nlst6基因)对褐飞虱生长发育有重要作用。研究人员利用转基因技术培育能表达Nlst6基因dsRNA的转基因水稻来防治褐飞虱。褐飞虱取食水稻时,Nlst6基因的dsRNA经处理后进入褐飞虱体内,干扰褐飞虱的生长发育。表达载体的构建及作用机理如下图。
      注:正义序列是指能转录出正常mRNA的基因序列,反义序列指能转录出与mRNA序列互补RNA的基因序列。intrn为连接序列,便于形成具有发夹结构的dsRNA。HindⅢ的识别序列为5'-A↓AGCTT-3';XhⅠ的识别序列为5'-C↓TCGAG-3';PstⅠ的识别序列为5'-CTGCA↓G-3';KpnⅠ的识别序列为5'-GGTAC↓C-3'。
      回答下列问题:
      (1)获取目的基因。随着测序技术的发展,从 中获取Nlst6基因序列来设计引物,从褐飞虱的基因组DNA中扩增出Nlst6基因。为方便目的基因与Ti质粒正确连接,需要在引物的 端添加限制酶的识别序列。PCR1反应体系中使用的引物1添加的碱基序列为5'-AAGCTT-3',则PCR2反应体系中使用的引物1添加的碱基序列为5' 3'。随着PCR反应的进行,体系中的dNTP和引物分别在 步骤中被大量消耗。
      (2)转化水稻细胞。将Nlst6基因的正义序列、反义序列和Ti质粒先后经限制性内切核酸酶和 处理后,形成重组Ti质粒。使用 法将目的基因导入并整合到水稻愈伤组织细胞的染色体上。培养基中添加 进行初步筛选,再利用 技术检测愈伤组织细胞是否表达目标产物。
      (3)再生转基因植株。转化成功的愈伤组织细胞通过 途径或器官发生途径再生成转基因植株,这些过程的技术关键是调节培养基中的营养物质和 。除培养条件外,再生成功率与愈伤组织的基因型、 等因素密切相关。
      (4)检测防治效果。取生长发育情况一致的褐飞虱若虫随机均分为2组,实验组褐飞虱饲喂转基因水稻,对照组饲喂等量 。结果显示,实验组褐飞虱若虫体内糖运输蛋白的含量显著降低,说明dsRNA在信息传递的 阶段上成功干扰Nlst6基因的表达。此过程没有改变褐飞虱的遗传物质,属于 遗传现象。
      24.某二倍体雌雄同花植物的豆荚颜色通常表现为黑色(野生型),由基因B控制。研究人员偶然发现3株黄色豆荚的突变株,为确定这3株突变株的变异来源,依据基因B及上下游的碱基序列,设计相关引物,进行PCR与电泳实验,结果如下图。
      注:无条带说明未扩增出目标产物。
      回答下列问题:
      (1)与野生型相比,突变株1的出现是由于基因B内部发生碱基对的 ,产生新的等位基因B₁,这种变化导致mRNA上 ,使编码的异常蛋白的氨基酸数目变多。
      (2)研究表明,基因B表达的产物能催化黄色前体物质转化为黑色素,这体现了基因通过控制 ,间接控制性状。为进一步了解B基因与B1基因的显隐性关系,将突变株1与野生型植株进行杂交实验,结果发现F1表型为两者的中间类型,即棕色豆荚,这种显性现象的表现形式为 。用遗传图解预测F1自交产生F2的表型及比例 。
      (3)突变株2由一种染色体结构变异导致,根据电泳结果推测,这种变异类型最可能为 。突变株3的电泳结果与野生型完全相同,则突变株3性状改变的原因可能有 (答出2点即可)。
      (4)与黄色、棕色豆荚相比,黑色豆荚拥有更高的表面温度,更易出现豆荚炸裂、弹射籽粒的现象,这有利于 ,使后代植株间竞争减弱,提高存活率和繁殖成功率。但在人工栽培时,这一表型不利于收获。所以为培育抗病优良品种,研究人员将一个抗病基因定向插入到野生型植株的B基因中,获得一抗病植株,让该植株自交后,F1的表型及比例为 ,对F1进行筛选的具体方案是 。
      25.正常人体中同时存在雌激素和雄激素,女性体内雌激素占优势。过高的雄激素会诱导女性多囊卵巢综合征(PCOS)的发生,该病是一种集内分泌、代谢、细胞免疫等相关生殖功能异常的疾病,表现为卵巢颗粒细胞的细胞焦亡蛋白水平提高,卵泡多但不成熟,无排卵或稀发排卵等症状。
      回答下列问题:
      (1)雄激素通过与细胞 (填“膜上”或“膜内”)的雄激素受体(简称AR)结合,改变AR的构象,促进AR进入 ,调控相关基因的转录。雄激素不仅在体液调节中发挥重要作用,浓度过高时还会使胸腺的质量小于正常个体从而影响免疫调节,据此推测高浓度雄激素是通过抑制 而影响细胞免疫。
      (2)为探究过高浓度雄激素对雌性个体生育力的影响,研究人员进行了下列实验并通过比较卵巢颗粒细胞焦亡蛋白水平及产仔数量来揭示雄激素的相关作用。完善实验思路、预测实验结果并进行分析。
      实验材料:某品系生长状态相同的雌性小鼠27只,雄性小鼠12只,蓖麻油,DHEA(雄激素类似物),Cya(醋酸环丙孕酮,一种抗雄激素制剂)等。
      ①实验思路:
      a.实验分组及处理:
      将相同生长状态的27只雌性小鼠随机均分为甲、乙、丙3组。
      甲组:每只小鼠皮下注射 ,持续21d,作为正常生理对照组。
      乙组:每只小鼠皮下注射适量等量的 ,持续21d。
      丙组:每只小鼠皮下注射适量等量的用蓖麻油溶解的适宜浓度的DHEA+Cya溶液,持续21d。
      b.相同适宜条件下饲养,每组选5只小鼠用于检测血清及卵巢组织细胞焦亡蛋白水平;另4只与 合笼,目的是 。
      c.统计分析相关数据。
      ②设计一个坐标系,并用柱形图预测实验结果 。
      ③分析与讨论:
      注射Cya一方面会负反馈抑制下丘脑与垂体的分泌,使垂体分泌的 激素减少,从而使雄激素水平下降。另一方面,Cya可以竞争性结合 ,从而抑制雄激素的生物学效应。故临床上用Cya来治疗PCOS。
      极体类型
      a的第一极体
      b的第一极体
      c的第二极体
      d的第二极体
      正常基因
      +


      +
      致病基因
      +
      +
      +

      生育时期
      处理
      总叶绿素含量(mg/g)
      表观光合速率
      μml/(m2·s)
      胞间CO₂浓度
      (μml/ml)
      气孔导度
      mml/(m2·s)
      S1
      W
      2.12
      6.98
      334.86
      294.36
      1R7B
      1.96
      7.72
      344.05
      334.29
      7R1B
      2.22
      5.49
      337.85
      192.42
      S2
      w
      2.30
      9.97
      328.36
      343.50
      1R7B
      2.53
      15.38
      335.69
      892.30
      7R1B
      2.69
      7.37
      305.53
      166.38

      相关试卷 更多

      资料下载及使用帮助
      版权申诉
      • 1.电子资料成功下载后不支持退换,如发现资料有内容错误问题请联系客服,如若属实,我们会补偿您的损失
      • 2.压缩包下载后请先用软件解压,再使用对应软件打开;软件版本较低时请及时更新
      • 3.资料下载成功后可在60天以内免费重复下载
      版权申诉
      若您为此资料的原创作者,认为该资料内容侵犯了您的知识产权,请扫码添加我们的相关工作人员,我们尽可能的保护您的合法权益。
      入驻教习网,可获得资源免费推广曝光,还可获得多重现金奖励,申请 精品资源制作, 工作室入驻。
      版权申诉二维码
      欢迎来到教习网
      • 900万优选资源,让备课更轻松
      • 600万优选试题,支持自由组卷
      • 高质量可编辑,日均更新2000+
      • 百万教师选择,专业更值得信赖
      微信扫码注册
      手机号注册
      手机号码

      手机号格式错误

      手机验证码 获取验证码 获取验证码

      手机验证码已经成功发送,5分钟内有效

      设置密码

      6-20个字符,数字、字母或符号

      注册即视为同意教习网「注册协议」「隐私条款」
      QQ注册
      手机号注册
      微信注册

      注册成功

      返回
      顶部
      学业水平 高考一轮 高考二轮 高考真题 精选专题 初中月考 教师福利
      添加客服微信 获取1对1服务
      微信扫描添加客服
      Baidu
      map