搜索
      上传资料 赚现金

      第六单元 学海遨游 第11课 把压力当早餐【心灵松绑——考前压力管理】教学设计 2025-2026学年北师大版(2015)初中心理健康九年级全一册

      • 32.84 KB
      • 2026-01-15 09:46:10
      • 16
      • 0
      • 湄立
      加入资料篮
      立即下载
      第六单元 学海遨游 第11课 把压力当早餐【心灵松绑——考前压力管理】教学设计 2025-2026学年北师大版(2015)初中心理健康九年级全一册第1页
      1/4
      第六单元 学海遨游 第11课 把压力当早餐【心灵松绑——考前压力管理】教学设计 2025-2026学年北师大版(2015)初中心理健康九年级全一册第2页
      2/4
      还剩2页未读, 继续阅读

      北师大版(2015)九年级全册把压力当早餐教案设计

      展开

      这是一份北师大版(2015)九年级全册把压力当早餐教案设计,共4页。教案主要包含了破冰导入,知识建构,体验式活动 1,小组任务,技能演练,认知重构,拒绝精神内耗,升华等内容,欢迎下载使用。
      课程基本信息
      课题
      心灵松绑——考前压力管理
      课型
      主题新授心理活动课(融合认知调整、体验式训练与 AI 互动)
      学科
      心理健康教育
      年级
      九年级
      学段
      义务教育中段
      版本章节
      校本课程“学习心理”单元第 3 课
      教学目标:
      认知:能说出“焦虑的倒 U 曲线”,辨别适度焦虑与过度焦虑的区别。
      情感:体验“可控感”带来的安全感,愿意接纳而非对抗焦虑情绪。
      技能:掌握 3 种“60 秒快速松绑技巧”(呼吸+正念+运动微习惯);会用 AI 情绪日记小程序记录并追踪焦虑值。
      价值:树立“成长型考试观”——考试是诊断而非审判,减少完美主义内耗。
      教学难点:
      重点:把“不可控”转化为“可控”清单,并匹配对应行动。
      难点:识别并修正“灾难化”自动化思维,学会与“不确定性”共处。
      学情分析:
      本周刚结束期中考试,期末倒计时 30 天,学生普遍出现睡眠减少、复习效率波动。
      前期问卷(GAD-7 简化版)显示:38% 学生焦虑值≥8 分,>50% 存在“复习拖延+自责”循环。
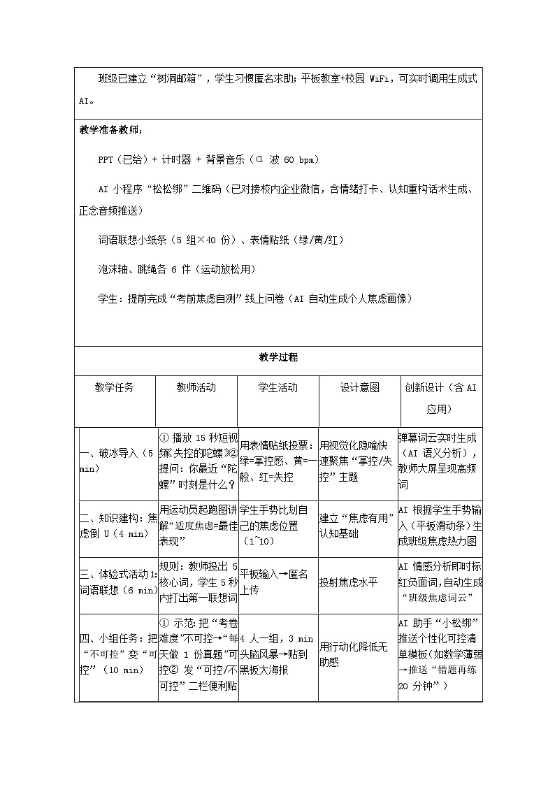
      班级已建立“树洞邮箱”,学生习惯匿名求助;平板教室+校园 WiFi,可实时调用生成式 AI。
      教学准备教师:
      PPT(已给)+ 计时器 + 背景音乐(α 波 60 bpm)
      AI 小程序“松松绑”二维码(已对接校内企业微信,含情绪打卡、认知重构话术生成、正念音频推送)
      词语联想小纸条(5 组×40 份)、表情贴纸(绿/黄/红)
      泡沫轴、跳绳各 6 件(运动放松用)
      学生:提前完成“考前焦虑自测”线上问卷(AI 自动生成个人焦虑画像)

      教学过程
      教学任务
      教师活动
      学生活动
      设计意图
      创新设计(含AI应用)
      一、破冰导入(5 min)
      ① 播放 15 秒短视频《失控的陀螺》② 提问:你最近“陀螺”时刻是什么?
      用表情贴纸投票:绿=掌控感、黄=一般、红=失控
      用视觉化隐喻快速聚焦“掌控/失控”主题
      弹幕词云实时生成(AI 语义分析),教师大屏呈现高频词
      二、知识建构:焦虑倒 U(4 min)
      用运动员起跑图讲解“适度焦虑=最佳表现”
      学生手势比划自己的焦虑位置(1~10)
      建立“焦虑有用”认知基础
      AI 根据学生手势输入(平板滑动条)生成班级焦虑热力图
      三、体验式活动 1:词语联想(6 min)
      规则:教师投出 5 核心词,学生 5 秒内打出第一联想词
      平板输入→匿名上传
      投射焦虑水平
      AI 情感分析即时标红负面词,自动生成“班级焦虑词云”
      四、小组任务:把“不可控”变“可控”(10 min)
      ① 示范:把“考卷难度”不可控→“每天做 1 份真题”可控② 发“可控/不可控”二栏便利贴
      4 人一组,3 min 头脑风暴→贴到黑板大海报
      用行动化降低无助感
      AI 助手“小松绑”推送个性化可控清单模板(如数学薄弱→推送“错题再练 20 分钟”)
      五、技能演练:60 秒快速松绑(8 min)
      ① 腹式呼吸 4-7-8×3 轮② 正念“手掌葡萄干”③ 1 min 跳绳/拉伸
      学生跟做,平板心率插件实时记录
      生理-心理双通道快速降焦
      AI 读取手环数据,生成“放松前后心率差”排行榜(仅自己可见)
      六、认知重构:灾难化思维审判(7 min)
      出示例句:“考不好人生就完了”→引导写“证据/反证/替代想法”
      使用“小松绑”AI 对话,输入自动获得 3 条温和回应
      学会苏格拉底式提问
      AI 生成“认知重构卡片”可一键保存为锁屏壁纸
      七、拒绝精神内耗(3 min)
      讲“量子测不准”故事,小结:完美≠圆满
      学生用 1 词回复“我想对完美主义说___”
      用科学隐喻松动绝对化
      AI 把 40 条回复做成“告别完美”明信片,课后打印分发
      八、升华:学做小孩—睡前三件小确幸(2 min)
      示范:把今天 3 件小确幸发给“小松绑”,它会拼成晚安漫画
      现场扫码体验
      把期待感带回生活
      AI 每晚 22:30 自动推送个人化晚安漫画,形成 21 天习惯
      作业设计:
      A 基础:连续 7 天用“小松绑”打卡情绪+睡眠,系统会自动给出周报告。
      B 提高:录制 1 条“我的松绑技巧”60 秒短视频,上传班级群,点赞前 3 名获得“免值日券”。
      C 拓展:采访 1 位毕业学长,整理“TA 如何与高考焦虑共处”故事,AI 语音转文字后 300 字推文,发校公众号。
      课堂小结:(教师金句,学生齐读)
      “焦虑不是敌人,是信使;
      掌控不是完美,是下一步可行;
      愿我们把不可控交给呼吸,
      把可控写进今晚的 t-d,
      然后——像孩子一样,
      带着好奇入梦。”
      教学反思:
      技术维度:AI 情绪词云是否造成“标签效应”?需补充课后说明“数据仅用于自我成长”。
      时间维度:运动放松环节超时 2 min,下节课可改 4 轮呼吸→3 轮。
      效果维度:课后 24 h 抽样访谈 8 人,7 人表示“知道怎么把大目标拆小”,但仅 3 人真正行动,后续需在第 3 天推送提醒并配导师跟进。

      相关教案

      北师大版(2015)九年级全册把压力当早餐教案设计:

      这是一份北师大版(2015)九年级全册把压力当早餐教案设计,共4页。教案主要包含了破冰导入,知识建构,体验式活动 1,小组任务,技能演练,认知重构,拒绝精神内耗,升华等内容,欢迎下载使用。

      北师大版(2015)九年级全册把压力当早餐教案:

      这是一份北师大版(2015)九年级全册把压力当早餐教案,共8页。教案主要包含了12分钟,15分钟,答案解析等内容,欢迎下载使用。

      资料下载及使用帮助
      版权申诉
      • 1.电子资料成功下载后不支持退换,如发现资料有内容错误问题请联系客服,如若属实,我们会补偿您的损失
      • 2.压缩包下载后请先用软件解压,再使用对应软件打开;软件版本较低时请及时更新
      • 3.资料下载成功后可在60天以内免费重复下载
      版权申诉
      若您为此资料的原创作者,认为该资料内容侵犯了您的知识产权,请扫码添加我们的相关工作人员,我们尽可能的保护您的合法权益。
      入驻教习网,可获得资源免费推广曝光,还可获得多重现金奖励,申请 精品资源制作, 工作室入驻。
      版权申诉二维码
      初中心理健康北师大版(2015)九年级全册电子课本

      第十一课 把压力当早餐

      版本: 北师大版(2015)

      年级: 九年级全册

      切换课文
      • 同课精品
      • 所属专辑47份
      欢迎来到教习网
      • 900万优选资源,让备课更轻松
      • 600万优选试题,支持自由组卷
      • 高质量可编辑,日均更新2000+
      • 百万教师选择,专业更值得信赖
      微信扫码注册
      手机号注册
      手机号码

      手机号格式错误

      手机验证码 获取验证码 获取验证码

      手机验证码已经成功发送,5分钟内有效

      设置密码

      6-20个字符,数字、字母或符号

      注册即视为同意教习网「注册协议」「隐私条款」
      QQ注册
      手机号注册
      微信注册

      注册成功

      返回
      顶部
      中考一轮 精选专题 初中月考 教师福利
      添加客服微信 获取1对1服务
      微信扫描添加客服
      Baidu
      map