搜索
      上传资料 赚现金

      2026届河南省郑州一〇六中学高三第二次联考物理试卷含解析

      • 595.5 KB
      • 2026-01-14 23:59:05
      • 29
      • 0
      • 教习网用户9316150
      加入资料篮
      立即下载
      2026届河南省郑州一〇六中学高三第二次联考物理试卷含解析第1页
      高清全屏预览
      1/15
      2026届河南省郑州一〇六中学高三第二次联考物理试卷含解析第2页
      高清全屏预览
      2/15
      2026届河南省郑州一〇六中学高三第二次联考物理试卷含解析第3页
      高清全屏预览
      3/15
      还剩12页未读, 继续阅读

      2026届河南省郑州一〇六中学高三第二次联考物理试卷含解析

      展开

      这是一份2026届河南省郑州一〇六中学高三第二次联考物理试卷含解析,共15页。
      2.答题前,请务必将自己的姓名、准考证号用0.5毫米黑色墨水的签字笔填写在试卷及答题卡的规定位置.
      3.请认真核对监考员在答题卡上所粘贴的条形码上的姓名、准考证号与本人是否相符.
      4.作答选择题,必须用2B铅笔将答题卡上对应选项的方框涂满、涂黑;如需改动,请用橡皮擦干净后,再选涂其他答案.作答非选择题,必须用05毫米黑色墨水的签字笔在答题卡上的指定位置作答,在其他位置作答一律无效.
      5.如需作图,须用2B铅笔绘、写清楚,线条、符号等须加黑、加粗.
      一、单项选择题:本题共6小题,每小题4分,共24分。在每小题给出的四个选项中,只有一项是符合题目要求的。
      1、一个质点做简谐运动的图象如图所示,下列说法不正确的是( )
      A.质点振动的频率为4 Hz
      B.在10s内质点经过的路程是20 cm
      C.在5s末,质点的速度为零,加速度最大
      D.t=1.5 s和t=4.5 s两时刻质点的位移大小相等,都是cm
      2、目前,我国在人工智能和无人驾驶技术方面已取得较大突破.为早日实现无人驾驶,某公司对汽车性能进行了一项测试,让质量为m的汽车沿一山坡直线行驶.测试中发现,下坡时若关掉油门,则汽车的速度保持不变;若以恒定的功率P上坡,则从静止启动做加速运动,发生位移s时速度刚好达到最大值vm.设汽车在上坡和下坡过程中所受阻力的大小分别保持不变,下列说法正确的是
      A.关掉油门后的下坡过程,汽车的机械能守恒
      B.关掉油门后的下坡过程,坡面对汽车的支持力的冲量为零
      C.上坡过程中,汽车速度由增至,所用的时间可能等于
      D.上坡过程中,汽车从静止启动到刚好达到最大速度vm,所用时间一定小于
      3、如图所示,内壁光滑的圆管形轨道竖直放置在光滑水平地面上,且恰好处在两固定光滑挡板M、N之间,圆轨道半径为1 m,其质量为1 kg,一质量也为1 kg的小球(视为质点)能在管内运动,管的内径可不计。当小球运动到轨道最高点时,圆轨道对地面的压力刚好为零,取g=10 m/s2。则小球运动到最低点时对轨道的压力大小为
      A.70 NB.50 NC.30 ND.10 N
      4、如图所示,质量相同的两物体a、b,用不可伸长的轻绳跨接在同一光滑的 轻质定滑轮两侧,a在水平桌面的上方,b在水平粗糙桌面上.初始时用力压住b使a、b静止,撤去此压力后,a开始运动,在a下降的过程中,b始终未离开桌面.在此过程中
      A.a的动能一定小于b的动能
      B.两物体机械能的变化量相等
      C.a的重力势能的减小量等于两物体总动能的增加量
      D.绳的拉力对a所做的功与对b所做的功的代数和为正
      5、有人做过这样一个实验∶将一锡块和一个磁性很强的小永久磁铁叠放在一起,放入一个浅平的塑料容器中。往塑料容器中倒入液态氮,降低温度,使锡出现超导性。这时可以看到,小磁铁竟然离开锡块表面,飘然升起,与锡块保持一定距离后,便悬空不动了。产生该现象的原因是∶磁场中的超导体能将磁场完全排斥在超导体外,即超导体内部没有磁通量(迈斯纳效应)。如果外界有一个磁场要通过超导体内部,那么在磁场作用下,超导体表面就会产生一个无损耗感应电流。这个电流产生的磁场恰恰与外加磁场大小相等、方向相反,这就形成了一个斥力。当磁铁受到的向上的斥力大小刚好等于它重力大小的时候,磁铁就可以悬浮在空中。根据以上材料可知( )
      A.超导体处在恒定的磁场中时它的表面不会产生感应电流
      B.超导体处在均匀变化的磁场中时它的表面将产生恒定的感应电流
      C.将磁铁靠近超导体,超导体表面的感应电流增大,超导体和磁铁间的斥力就会增大
      D.将悬空在超导体上面的磁铁翻转,超导体和磁铁间的作用力将变成引力
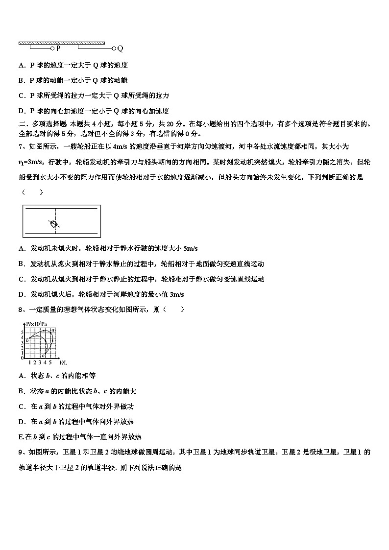
      6、小球P和Q用不可伸长的轻绳悬挂在天花板上,P球的质量大于Q球的质量,悬挂P球的绳比悬挂Q球的绳短.将两球拉起,使两绳均被水平拉直,如图所示,将两球由静止释放,在各自轨迹的最低点( )
      A.P球的速度一定大于Q球的速度
      B.P球的动能一定小于Q球的动能
      C.P球所受绳的拉力一定大于Q球所受绳的拉力
      D.P球的向心加速度一定小于Q球的向心加速度
      二、多项选择题:本题共4小题,每小题5分,共20分。在每小题给出的四个选项中,有多个选项是符合题目要求的。全部选对的得5分,选对但不全的得3分,有选错的得0分。
      7、如图所示,一艘轮船正在以4m/s的速度沿垂直于河岸方向匀速渡河,河中各处水流速度都相同,其大小为v1=3m/s,行驶中,轮船发动机的牵引力与船头朝向的方向相同。某时刻发动机突然熄火,轮船牵引力随之消失,但轮船受到水大小不变的阻力作用而使轮船相对于水的速度逐渐减小,但船头方向始终未发生变化。下列判断正确的是( )
      A.发动机未熄火时,轮船相对于静水行驶的速度大小5m/s
      B.发动机从熄火到相对于静水静止的过程中,轮船相对于地面做匀变速直线运动
      C.发动机从熄火到相对于静水静止的过程中,轮船相对于静水做匀变速直线运动
      D.发动机熄火后,轮船相对于河岸速度的最小值3m/s
      8、一定质量的理想气体状态变化如图所示,则( )
      A.状态b、c的内能相等
      B.状态a的内能比状态b、c的内能大
      C.在a到b的过程中气体对外界做功
      D.在a到b的过程中气体向外界放热
      E.在b到c的过程中气体一直向外界放热
      9、如图所示,卫星1和卫星2均绕地球做圆周运动,其中卫星1为地球同步轨道卫星,卫星2是极地卫星,卫星1的轨道半径大于卫星2的轨道半径. 则下列说法正确的是
      A.卫星1和卫星2做圆周运动的圆心均为地心
      B.卫星2的运行周期小于24h
      C.卫星1的向心加速度大于卫星2的向心加速度
      D.卫星2的线速度小于静止在赤道上某物体的线速度
      10、如图所示,有两列沿z轴方向传播的横波,振幅均为5cm,其中实线波甲向右传播且周期为0.5s、虚线波乙向左传播,t =0时刻的波形如图所示。则下列说法正确的是( )
      A.乙波传播的频率大小为1Hz
      B.甲乙两列波的速度之2:3
      C.两列波相遇时,能形成稳定的干涉现象
      D.t=0时,x=4cm处的质点沿y轴的负方向振动
      E.t=0.25s时,x=6cm处的质点处在平衡位置
      三、实验题:本题共2小题,共18分。把答案写在答题卡中指定的答题处,不要求写出演算过程。
      11.(6分)在没有电压表的情况下,某物理小组借助于一个阻值R0=15 Ω,最大阻值50Ω的滑动变阻器和两个电流表及一个不计内阻、电动势E=6V的电源,成功测出了一个阻值大约为几十欧姆的电阻阻值,实验电路如图甲所示,若你为该小组成员,请完善探究步骤:
      (1)现有四只可供你选择的电流表:
      A.电流表(0~0.3 A,内阻为5.0 Ω) B.电流表(0~3 mA,内阻为2.0 Ω)
      C.电流表(0~3 mA,内阻未知) D.电流表(0~0.6 A,内阻未知)
      则电流表A1你会选________;电流表A2你会选________。(填器材前的字母)
      (2)滑动变阻器的阻值变化则电流表A2的示数也随之发生变化,表示接入电路的滑动变阻器长度,表示电流表A2的示数,则下列四个选项中能正确反映这种变化关系的是________。
      (3)该课外活动小组利用图甲所示的电路,通过改变滑动变阻器接入电路中的阻值,得到了若干组电流表A1、A2的示数I1、I2,然后在坐标纸上描点、连线,得到的I1-I2图线如图乙所示,由图可知,该待测电阻Rx的阻值为________Ω(结果保留三位有效数字)。这样测得的Rx的阻值有无系统误差________。(填有或无)
      12.(12分)某同学想要描绘标有“3.8 V,0.3 A”字样小灯泡L的伏安特性曲线,要求测量数据尽量精确,绘制曲线完整,可供该同学选用的器材除了开关、导线外,还有:
      电压表V1(量程0~3 V,内阻等于3 kΩ)
      电压表V2(量程0~15 V,内阻等于15 kΩ)
      电流表A1(量程0~200 mA,内阻等于10 Ω)
      电流表A2(量程0~3 A,内阻等于0.1 Ω)
      滑动变阻器R1(0~10 Ω,额定电流2 A)
      滑动变阻器R2(0~1 kΩ,额定电流0.5 A)
      定值电阻R3(阻值等于1 Ω)
      定值电阻R4(阻值等于10 Ω)
      定值电阻R5(阻值等于1 kΩ)
      电源E(E=6 V,内阻不计)
      (1)请画出实验电路图,并将各元件字母代码标在该元件的符号旁__________.
      (2)该同学描绘出的I–U图象应是下图中的___________.
      四、计算题:本题共2小题,共26分。把答案写在答题卡中指定的答题处,要求写出必要的文字说明、方程式和演算步骤。
      13.(10分)一组同学设计了如图所示的玩具轨道,轨道光滑且固定在竖直面内,由竖直部分AB和半径为R的圆弧BCD组成,B与圆心O等高,C为最低点,OD与OC的夹角为。让质量为m的小球(可视为质点)从A点由静止开始运动,运动过程中始终受到大小为mg的水平向左的恒力作用。小球经D点时对轨道的压力大小为2mg。求
      (1)A、B间的距离h;
      (2)小球离开D点后再经过多长时间才能再回到轨道上?
      14.(16分)如图所示,竖直放置、上端开口的绝热气缸底部固定一电热丝(图中未画出),面积为S的绝热活塞位于气缸内(质量不计),下端封闭一定质量的某种理想气体,绝热活塞上放置一质量为M的重物并保持平衡,此时气缸内理想气体的温度为T0,活塞距气缸底部的高度为h,现用电热丝缓慢给气缸内的理想气体加热,活塞上升了,封闭理想气体吸收的热量为Q。已知大气压强为p0,重力加速度为g。求:
      (1)活塞上升了时,理想气体的温度是多少
      (2)理想气体内能的变化量
      15.(12分)同学设计出如图所示实验装置.将一质量为0.2kg的小球(可视为质点)放置于水平弹射器内,压缩弹簧并锁定,此时小球恰好在弹射口,弹射口与水平面AB相切于A点,AB为粗糙水平面,小球与水平面间动摩擦因数,弹射器可沿水平方向左右移动,BC为一段光滑圆弧轨道.(O′为圆心,半径 ,与O′B之间夹角为,以C为原点,在C的右侧空间建立竖直平面内的坐标xOy,在该平面内有一水平放置开口向左且直径稍大于小球的接收器D, ,
      (1)某次实验中该同学使弹射口距离B处处固定,解开锁定释放小球,小球刚好到达C处,求弹射器释放的弹性势能;
      (2)把小球放回弹射器原处并锁定,将弹射器水平向右移动至离B处L2=0.8m处固定弹射器并解开锁定释放小球,小球将从C处射出,恰好水平进入接收器D,求D处坐标;
      (3)每次小球放回弹射器原处并锁定,水平移动弹射器固定于不同位置释放小球,要求小球从C处飞出恰好水平进入接收器D,求D位置坐标y与x的函数关系式.
      参考答案
      一、单项选择题:本题共6小题,每小题4分,共24分。在每小题给出的四个选项中,只有一项是符合题目要求的。
      1、A
      【解析】
      A.由题图图象可知,质点振动的周期为T=4s,故频率
      f==0.25Hz
      故A符合题意;
      B.在10 s内质点振动了2.5个周期,经过的路程是
      10A=20cm
      故B不符合题意;
      C.在5s末,质点处于正向最大位移处,速度为零,加速度最大,故C不符合题意;
      D.由题图图象可得振动方程是
      x=2sincm
      将t=1.5s和t=4.5s代入振动方程得
      x=cm
      故D不符合题意。
      故选A。
      2、D
      【解析】
      A、关掉油门后的下坡过程,汽车的速度不变、动能不变,重力势能减小,则汽车的机械能减小,故A错误;
      B、关掉油门后的下坡过程,坡面对汽车的支持力大小不为零,时间不为零,则冲量不为零,故B错误;
      C、上坡过程中,汽车速度由增至,所用的时间为t,根据动能定理可得:,解得,故C错误;
      D、上坡过程中,汽车从静止启动到刚好达到最大速度,功率不变,则速度增大、加速度减小,所用时间为,则,解得,故D正确.
      3、A
      【解析】
      抓住小球运动到最高点时,圆轨道对地面的压力为零,求出最高点的速度,根据动能定理求出小球在最低点的速度,从而结合牛顿第二定律求出轨道对小球的支持力,根据牛顿第三定律得出小球对圆轨道的最大压力.
      【详解】
      当小球运动到最高点时速度最小,此时圆轨道对地面的压力为零,可知小球对圆轨道的弹力等于圆轨道的重力,根据牛顿第二定律得,mg+N=m,N=mg,解得最高点的速度v1= ;小球从最高点到最低点,根据动能定理得,mg⋅2R=,解得v2= ;根据牛顿第二定律得,N′−mg=m,联立解得N′=7mg=70N,根据牛顿第三定律,小球对轨道的最大压力N′=7mg=70N,故A正确,BCD错误;
      故选:A.
      4、A
      【解析】
      A.轻绳两端沿绳方向的速度分量大小相等,故可知a的速度等于b的速度沿绳方向的分量,a的动能比b的动能小,A正确;
      BC.因为b与地面有摩擦力,运动时有热量产生,所以该系统机械能减少,而B、C 两项的说法均为系统机械能守恒的表现,故B、C错误;
      D.轻绳不可伸长,两端分别对a、b做功大小相等,一负一正,D错误.
      故选A。
      5、C
      【解析】
      A.由题意可知,超导体处在磁场中,磁场要通过超导体内部,超导体表面就会产生一个无损耗感应电流,故A错误;
      B.超导体处在均匀变化的磁场中时,超导体表面就会产生感应电流,但由材料无法确定感应电流是否恒定,故B错误;
      C.由材料可知,将磁铁靠近超导体,磁场要通过超导体的磁通量增大,超导体表面的感应电流增大,电流产生的磁场增大,则超导体和磁铁间的斥力就会增大,故C正确;
      D.由材料可知,超导体在外界磁场作用下,磁铁和超导体之间相互排斥,则将悬空在超导体上面的磁铁翻转,超导体和磁铁间的作用力仍为斥力,故D错误。
      故选C。
      6、C
      【解析】
      从静止释放至最低点,由机械能守恒得:mgR=mv2,解得:,在最低点的速度只与半径有关,可知vP<vQ;动能与质量和半径有关,由于P球的质量大于Q球的质量,悬挂P球的绳比悬挂Q球的绳短,所以不能比较动能的大小.故AB错误;在最低点,拉力和重力的合力提供向心力,由牛顿第二定律得:F-mg=m,解得,F=mg+m=3mg,,所以P球所受绳的拉力一定大于Q球所受绳的拉力,向心加速度两者相等.故C正确,D错误.故选C.
      点睛:求最低的速度、动能时,也可以使用动能定理求解;在比较一个物理量时,应该找出影响它的所有因素,全面的分析才能正确的解题.
      二、多项选择题:本题共4小题,每小题5分,共20分。在每小题给出的四个选项中,有多个选项是符合题目要求的。全部选对的得5分,选对但不全的得3分,有选错的得0分。
      7、AC
      【解析】
      A.发动机未熄火时,轮船实际运动速度与水流速度方向垂直,如图所示:
      故此时船相对于静水的速度的大小为
      设v与的夹角为,则
      A正确;
      B.发动机从熄火到相对于静水静止的过程中,相对于地面初速度为图中的v,而因受阻力作用,其加速度沿图中的反方向,所以轮船相对于地面做类斜上抛运动,即做匀变速曲线运动,B错误;
      C.发动机从熄火到相对于静水静止的过程中,相对于静水初速度为图中的,而因受阻力作用,其加速度沿图中的反方向,所以轮船相对于静水做匀变速直线运动,C正确;
      D.熄火前,船的牵引力沿的方向,水的阻力与的方向相反,熄火后,牵引力消失,在阻力作用下,逐渐减小,但其方向不变,当与的矢量和与垂直时轮船的合速度最小,如图所示,则
      D错误。
      故选AC。
      8、ABD
      【解析】
      A.根据理想气体状态方程结合图象可知,状态b、c的温度相同,故内能相等,故A正确;
      B.根据理想气体状态方程结合图象可知,状态a的温度比状态b、c的温度高,故状态a的内能比状态b、c的内能大,故B正确;
      C.在a到b的过程中,体积减小,外界对气体做功,故C错误;
      D.a到b的过程,温度降低,内能减小,气体体积减小,外界对气体做功,根据热力学第一定律可知气体应从外界放热,故D正确;
      E.状态b、c的内能相等,由b到c的过程气体体积增大,气体对外界做功,根据热力学第一定律可知,整个过程气体吸热,由a到b的过程气体放热,故在c到a的过程中气体应吸热;故E错误.
      9、AB
      【解析】
      A.由万有引力提供向心力,卫星1和卫星2的做圆周运动的圆心均为地心,A正确;
      B.卫星1的周期为24h,根据:
      可得:
      因为卫星2的轨道半径小于卫星1的轨道半径,所以卫星2的运行周期小于卫星1的周期,即小于24h,故B正确;
      C.根据:
      可得:
      卫星1的向心加速度小于卫星2的向心加速度,故C错误;
      D.由:
      可得:
      可知卫星1的线速度小于卫星2的线速度,由知赤道上物体的线速度小于卫星1的线速度,所以卫星2的线速度大于静止在赤道上某物体的线速度,故D错误.
      10、ADE
      【解析】
      B.由于两列波在同一介质中传播,因此两列波传播速度大小相同,故B错误;
      A.由图可知,甲波的波长λ1=4cm,乙波的波长λ2=8cm,由v=λf可知,甲波和乙波的频率之比为2∶1,又甲波的频率为2Hz,所以乙波的频率为1Hz,故A正确;
      C.由于两列波的频率不相等,因此两列波在相遇区域不会发生稳定的干涉现象,故C错误;
      D.由质点的振动方向与波的传播方向的关系可知,两列波在平衡位置为x=4cm处的质点引起的振动都是向下的,根据叠加原理可知该质点的振动方向沿y轴的负方向,故D正确;
      E.从t=0时刻起再经过0.25s,甲波在平衡位置为x=6cm处的位移为零,乙波在平衡位置为x=6cm处的位移也为零,根据叠加原理可知该质点处在平衡位置,故E正确。
      故选ADE。
      三、实验题:本题共2小题,共18分。把答案写在答题卡中指定的答题处,不要求写出演算过程。
      11、A D D 46.6Ω(45.0-50.0Ω均可) 无
      【解析】
      (1)[1][2].由于在该实验电路中没有电压表,所以要将定值电阻R0和电流表改装成电压表使用,因此电流表A1的内阻应已知,通过该电流表的最大电流约为:
      A1应选用A电流表.由于电流表A2的内阻不是必须要知道的,其量程要大于电流表A1的量程,所以电流表A2应选择D电流表.
      (2)[3].流经电流表A2的电流为电路中的总电流,设滑动变阻器单位长度的电阻为r,则有
      又因为R0、Rx、RA1、RA2等均为定值,令,则上式可变为
      由数学关系可知,D正确,故选D.
      (3)[4][5].根据图示电路图,由欧姆定律可知
      (R0+RA1)I1=Rx(I2-I1)
      整理可得
      而即题图中I1-I2图线的斜率,由图可知
      解得
      Rx=46.6Ω.
      由于实验中考虑到了电流表内阻,则这样测得的Rx的阻值无系统误差。
      12、 B
      【解析】
      ①用电压表V1和R5串联,可改装成量程为的电压表;用电流表A1与R4并联可改装为量程为的电流表;待测小灯泡的阻值较小,故采用电流表外接法;为使曲线完整,滑动变阻器应采用分压接法,故选择总阻值小的R1,电路如图:
      ②小灯泡灯丝的电阻随温度升高而变大,故该同学描绘出的I–U图线应该是B.
      【点睛】
      此题考查了探究小灯泡的伏安特性曲线的实验;此题的难点在于题中所给的电表量程都不适合,所以不管是电流表还是电压表都需要改装,所以要知道电表的改装方法;改装成电压表要串联分压电阻;改装成电流表要并联分流电阻;其他部分基本和课本实验一样.
      四、计算题:本题共2小题,共26分。把答案写在答题卡中指定的答题处,要求写出必要的文字说明、方程式和演算步骤。
      13、(1)2R(2)2
      【解析】
      (1)小球经过D点时,受到水平力mg与重力mg的合力,方向沿D点的切线方向。轨道对小球的支持力提供向心力:
      小球从A到D过程,根据动能定理:
      解得:
      h=2R
      (2)小球离开D点后,做匀变速直线运动。根据牛顿第二定律:
      根据匀变速直线运动规律,小球再次回到D点经历的时间:
      可得:
      14、 (1);(2)
      【解析】
      (1)封闭理想气体初始状态

      封闭理想气体末状态
      用电热丝缓慢给气缸内的理想气体加热,理想气体做等压变化,设末状态的温度为,由盖吕萨克定律得
      解得
      (2) 理想气体做等压变化,根据受力平衡可得
      理想气体对外做功为
      由热力学第一定律可知
      联立解得
      15、(1)1.8J(2)(,)(3)y=x
      【解析】
      (1)从A到C的过程中,由定能定理得:
      W弹-μmgL1-mgR(1-csθ)=0,
      解得:W弹=1.8J.
      根据能量守恒定律得:EP=W弹=1.8J;
      (2)小球从C处飞出后,由动能定理得:
      W弹-μmgL2-mgR(1-csθ)=mvC2-0,
      解得:vC=2m/s,方向与水平方向成37°角,
      由于小球刚好被D接收,其在空中的运动可看成从D点平抛运动的逆过程,
      vCx=vCcs37°=m/s,vCy=vCsin37°= m/s,
      则D点的坐标:,,解得:x=m,y=m,
      即D处坐标为:(m,).
      (3)由于小球每次从C处射出vC方向一定与水平方向成37°角,则:,
      根据平抛运动规律可知:抛出点D与落地点C的连线与x方向夹角α的正切值:,
      故D的位置坐标y与x的函数关系式为:y=x.
      点睛:本题考查了动能定理的应用,小球的运动过程较复杂,分析清楚小球的运动过程是解题的前提与关键,分析清楚小球的运动过程后,应用动能定理、平抛运动规律可以解题.

      相关试卷

      2026届河南省郑州一〇六中学高三第二次联考物理试卷含解析:

      这是一份2026届河南省郑州一〇六中学高三第二次联考物理试卷含解析,共15页。

      2026届河南省普通高中高三第二次联考物理试卷含解析:

      这是一份2026届河南省普通高中高三第二次联考物理试卷含解析,共15页。

      2026届河南省郑州市郑州一中高三六校第一次联考物理试卷含解析:

      这是一份2026届河南省郑州市郑州一中高三六校第一次联考物理试卷含解析,共15页。试卷主要包含了考生必须保证答题卡的整洁等内容,欢迎下载使用。

      资料下载及使用帮助
      版权申诉
      • 1.电子资料成功下载后不支持退换,如发现资料有内容错误问题请联系客服,如若属实,我们会补偿您的损失
      • 2.压缩包下载后请先用软件解压,再使用对应软件打开;软件版本较低时请及时更新
      • 3.资料下载成功后可在60天以内免费重复下载
      版权申诉
      若您为此资料的原创作者,认为该资料内容侵犯了您的知识产权,请扫码添加我们的相关工作人员,我们尽可能的保护您的合法权益。
      入驻教习网,可获得资源免费推广曝光,还可获得多重现金奖励,申请 精品资源制作, 工作室入驻。
      版权申诉二维码
      欢迎来到教习网
      • 900万优选资源,让备课更轻松
      • 600万优选试题,支持自由组卷
      • 高质量可编辑,日均更新2000+
      • 百万教师选择,专业更值得信赖
      微信扫码注册
      手机号注册
      手机号码

      手机号格式错误

      手机验证码 获取验证码 获取验证码

      手机验证码已经成功发送,5分钟内有效

      设置密码

      6-20个字符,数字、字母或符号

      注册即视为同意教习网「注册协议」「隐私条款」
      QQ注册
      手机号注册
      微信注册

      注册成功

      返回
      顶部
      学业水平 高考一轮 高考二轮 高考真题 精选专题 初中月考 教师福利
      添加客服微信 获取1对1服务
      微信扫描添加客服
      Baidu
      map