搜索
      上传资料 赚现金

      2026届河南省淮阳县第一高级中学高考物理一模试卷含解析

      • 730 KB
      • 2026-01-13 21:14:47
      • 12
      • 0
      • 教习网用户4821646
      加入资料篮
      立即下载
      2026届河南省淮阳县第一高级中学高考物理一模试卷含解析第1页
      高清全屏预览
      1/16
      2026届河南省淮阳县第一高级中学高考物理一模试卷含解析第2页
      高清全屏预览
      2/16
      2026届河南省淮阳县第一高级中学高考物理一模试卷含解析第3页
      高清全屏预览
      3/16
      还剩13页未读, 继续阅读

      2026届河南省淮阳县第一高级中学高考物理一模试卷含解析

      展开

      这是一份2026届河南省淮阳县第一高级中学高考物理一模试卷含解析,共16页。
      2.回答选择题时,选出每小题答案后,用铅笔把答题卡上对应题目的答案标号涂黑,如需改动,用橡皮擦干净后,再选涂其它答案标号。回答非选择题时,将答案写在答题卡上,写在本试卷上无效。
      3.考试结束后,将本试卷和答题卡一并交回。
      一、单项选择题:本题共6小题,每小题4分,共24分。在每小题给出的四个选项中,只有一项是符合题目要求的。
      1、如图所示,在电场强度大小为E0的水平匀强电场中,a、b两点电荷分别固定在光滑水平面上,两者之间的距离为l.当a、b的电量均为+Q时,水平面内与两点电荷距离均为l的O点处有一电量为+q的点电荷恰好处于平衡状态.如果仅让点电荷a带负电,电量大小不变,其他条件都不变,则O点处电荷的受力变为( )
      A.B.C.D.
      2、 “太极球”运动是一项较流行的健身运动。做该项运动时,健身者半马步站立,手持太极球拍,拍上放一橡胶太极球,健身者舞动球拍时,太极球却不会掉到地上。现将太极球拍和球简化成如图所示的平板和小球,熟练的健身者让小球在竖直面内始终不脱离平板且做匀速圆周运动,则 ( )
      A.小球的机械能保持不变
      B.平板对小球的弹力在B处最小,在D处最大
      C.在B、D两处小球一定受到沿平板向上的摩擦力
      D.只要平板与水平面的夹角合适,小球在B、D两处就有可能不受平板的摩擦力作用
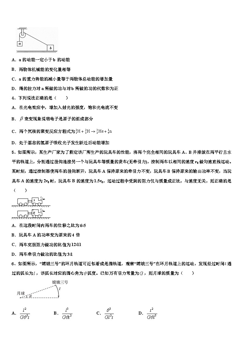
      3、如图所示,质量相同的两物体a、b,用不可伸长的轻绳跨接在同一光滑的 轻质定滑轮两侧,a在水平桌面的上方,b在水平粗糙桌面上.初始时用力压住b使a、b静止,撤去此压力后,a开始运动,在a下降的过程中,b始终未离开桌面.在此过程中
      A.a的动能一定小于b的动能
      B.两物体机械能的变化量相等
      C.a的重力势能的减小量等于两物体总动能的增加量
      D.绳的拉力对a所做的功与对b所做的功的代数和为正
      4、下列说法正确的是( )
      A.在光电效应中,增加入射光的强度,饱和光电流不变
      B.衰变现象说明电子是原子的组成部分
      C.两个氘核的聚变反应方程式为
      D.处于基态的氢原子吸收光子发生跃迁后动能增加
      5、如图所示,某生产厂家为了测定该厂所生产的玩具车的性能,将两个完全相同的玩具车A、B并排放在两平行且水平的轨道上,分别通过挂钩连接另一个与玩具车等质量的货车(无牵引力),控制两车以相同的速度v0做匀速直线运动。某时刻,通过控制器使两车的挂钩断开,玩具车A保持原来的牵引力不变,玩具车B保持原来的输出功率不变,当玩具车A的速度为2v0时,玩具车B的速度为1.5v0,运动过程中受到的阻力仅与质量成正比,与速度无关,则正确的是( )
      A.在这段时间内两车的位移之比为6∶5
      B.玩具车A的功率变为原来的4倍
      C.两车克服阻力做功的比值为12∶11
      D.两车牵引力做功的比值为3∶1
      6、如图所示,“嫦娥三号”的环月轨道可近似看成是圆轨道,观察“嫦娥三号”在环月轨道上的运动,发现经过时间通过的弧长为,该弧长对应的圆心角为弧度。已知万有引力常量为,则月球的质量为( )
      A.B.C.D.
      二、多项选择题:本题共4小题,每小题5分,共20分。在每小题给出的四个选项中,有多个选项是符合题目要求的。全部选对的得5分,选对但不全的得3分,有选错的得0分。
      7、如图所示,质量均为的物块放在倾角为的光滑斜面上,斜面底端有一垂直于斜面的固定挡板,与挡板接触,间用劲度系数为的轻弹簧连接,均处于静止状态。现对物块施加沿斜面向上、大小恒定的拉力,使物块沿斜面向上运动,当向上运动到速度最大时,对挡板的压力恰好为零,重力加速度为,则在此过程中,下列说法正确的是( )
      A.拉力等于
      B.物块的加速度一直减小
      C.物块向上移动的距离为
      D.物块的加速度大小为时,物块对挡板的压力为
      8、在大型物流货场,广泛的应用传送带搬运货物.如图甲所示,与水平面倾斜的传送带以恒定的速率运动,皮带始终是绷紧的,将m=1kg的货物放在传送带上的A端,经过1.2s到达传送带的B端.用速度传感器测得货物与传送带的速度v随时间t变化的图象如图乙所示.已知重力加速度g=10m/s2,则可知( )
      A.货物与传送带间的动摩擦因数为0.5
      B.A、B两点的距离为2.4m
      C.货物从A运动到B过程中,传送带对货物做功的大小为12.8J
      D.货物从A运动到B过程中,货物与传送带摩擦产生的热量为4.8J
      9、一列简谐横波,某时刻的波形如图甲所示,从该时刻开始计时,波上A质点的振动图像如图乙所示,下列说法正确的是________.
      A.该波沿x轴正向传播
      B.该波的波速大小为1 m/s
      C.经过0.3 s,A质点通过的路程为0.3 m
      D.A、B两点的速度有可能相同
      E.若此波遇到另一列简谐横波并发生稳定的干涉现象,则所遇到的波的频率为0.4 Hz
      10、如图所示,a、b、c、d、e、f是以O为球心的球面上的点,平面aecf与平面bedf垂直,分别在a、c两个点处放等量异种电荷+Q和-Q,取无穷远处电势为0,则下列说法正确的是( )
      A.b、f两点电场强度大小相等,方向相同
      B.e、d两点电势不同
      C.电子沿曲线运动过程中,电场力做正功
      D.若将+Q从a点移动到b点,移动前后球心O处的电势不变
      三、实验题:本题共2小题,共18分。把答案写在答题卡中指定的答题处,不要求写出演算过程。
      11.(6分)如图甲所示,在“探究功与速度变化的关系”的实验中,主要过程如下:
      A.设法让橡皮筋对小车做的功分别为W、2W、3W、……;
      B.分析纸带,求出橡皮筋做功使小车获得的速度v1、v2、v3、……;
      C.作出W-v图象;
      D.分析W- v图象.如果W-v图象是一条直线,表明W∝v;如果不是直线,可考虑是否存在W∝v2、W∝v3、W∝等关系.
      (1)实验中得到的一条如图乙所示的纸带,求小车获得的速度应选______________(选填“AB”或“CD”)段来计算.
      (2)关于该实验,下列说法正确的有_______________
      A.通过增加橡皮筋的条数可以使橡皮筋对小车做的功成整数倍增加
      B.通过改变小车质量可以改变橡皮筋对小车做的功
      C.每次实验中,橡皮筋拉伸的长度必需保持一致
      D.先接通电源,再让小车在橡皮筋的作用下弹出
      (3)在该实验中,打点计时器正常工作,纸带足够长,点迹清晰的纸带上并没有出现一段等间距的点,造成这种情况的原因可能是___________.(写出一条即可)
      12.(12分)LED灯的核心部件是发光二极管,某同学欲测量一只工作电压为2.9V的发光极管的正向伏安特性曲线,所用器材有:电压表(量程3V,内阻约3k),电流表(用多用电表的直流25mA挡替代,内阻约为5),滑动变阻器(0-20),电池组(内阻不计),电键和导线若干,他设计的电路如图(a)所示,回答下列问题:

      (1)根据图(a),在实物图(b)上完成连线________;
      (2)调节变阻器的滑片至最________端(填“左”或“右”),将多用电表选择开关拔至直流25mA挡,闭合电键;
      (3)某次测量中,多用电表示数如图(c),则通过二极管的电流为________mA;
      (4)该同学得到的正向伏安特性曲线如图(d)所示,由曲线可知,随着两端电压增加,二极管的正向电阻________(填“增大、“减小”或“不变”);当电流为15.0mA时,正向电阻为________(结果取三位有数字)。
      四、计算题:本题共2小题,共26分。把答案写在答题卡中指定的答题处,要求写出必要的文字说明、方程式和演算步骤。
      13.(10分)如图所示,一定质量的理想气体从状态A开始经状态B到达状态C,已知气体在状态C时的压强为,该理气体的内能与温度关系满足U=kT.求:
      (i)气体在A点的压强大小;
      (ii)气体从A变化到B再变化到C吸收的热量.
      14.(16分)在电磁感应现象中,感应电动势分为动生电动势和感生电动势两种。产生感应电动势的那部分导体就相当于“电源”,在“电源”内部非静电力做功将其它形式的能转化为电能。
      (1)利用图甲所示的电路可以产生动生电动势。设匀强磁场的磁感应强度为B,金属棒ab的长度为L,在外力作用下以速度v水平向右匀速运动。此时金属棒中电子所受洛仑兹力f沿棒方向的分力f1即为“电源”内部的非静电力。设电子的电荷量为e,求电子从棒的一端运动到另一端的过程中f1做的功。
      (2)均匀变化的磁场会在空间激发感生电场,该电场为涡旋电场,其电场线是一系列同心圆,单个圆上的电场强度大小处处相等,如图乙所示。在某均匀变化的磁场中,将一个半径为r的金属圆环置于相同半径的电场线位置处。从圆环的两端点a、b引出两根导线,与阻值为R的电阻和内阻不计的电流表串接起来,如图丙所示。金属圆环的电阻为R0,圆环两端点a、b间的距离可忽略不计,除金属圆环外其他部分均在磁场外。此时金属圆环中的自由电子受到的感生电场力F即为非静电力。若电路中电流表显示的示数为I,电子的电荷量为e,求∶
      a.金属环中感应电动势E感大小;
      b.金属圆环中自由电子受到的感生电场力F的大小。
      (3)直流电动机的工作原理可以简化为如图丁所示的情景。在竖直向下的磁感应强度为B的匀强磁场中,两根光滑平行金属轨道MN、PQ固定在水平面内,相距为L,电阻不计。电阻为R的金属杆ab垂直于MN、PQ放在轨道上,与轨道接触良好。轨道端点MP间接有内阻不计、电动势为E的直流电源。杆ab的中点O用水平绳系一个静置在地面上、质量为m的物块,最初细绳处于伸直状态(细绳足够长)。闭合电键S后,杆ab拉着物块由静止开始做加速运动。由于杆ab切割磁感线,因而产生感应电动势E',且E'同电路中的电流方向相反,称为反电动势,这时电路中的总电动势等于直流电源电动势E和反电动势E'之差。
      a.请分析杆ab在加速的过程中所受安培力F如何变化,并求杆的最终速度vm;
      b.当电路中的电流为I时,请证明电源的电能转化为机械能的功率为。
      15.(12分)如图所示,在水平地面上固定一倾角为θ的光滑斜面,一劲度系数为k的轻质弹簧的一端固定在斜面底端,弹簧处于自然状态。一质量为m的滑块从距离弹簧上端s处由静止释放,设滑块与弹簧接触过程中没有能量损失,弹簧始终处于弹性限度内,重力加速度为g。
      (1)求滑块与弹簧上端接触瞬间速度v0的大小;
      (2)若滑块在沿斜面向下运动的整个过程中最大速度为vm,求滑块从释放到速度为vm的过程中弹簧的弹力所做的功W。
      参考答案
      一、单项选择题:本题共6小题,每小题4分,共24分。在每小题给出的四个选项中,只有一项是符合题目要求的。
      1、D
      【解析】
      开始时,对放在O点的点电荷由平衡知识可知: ;当让点电荷a带负电时,则a、b对O点点电荷的库仑力竖直向上在,则O点处电荷的受力变为,故选D.
      2、D
      【解析】
      小球做匀速圆周运动,动能不变,重力势能不断改变,所以小球的机械能不断变化,故A错误;小球做匀速圆周运动,向心力大小不变,而在最高点和最低点时,弹力和重力共线且合力提供向心力,最高点失重,最低点超重,所以平板对小球的弹力在A处最小,在C处最大,故B错误;小球在BD处可以不受摩擦力作用,即重力和健身者对球作用力F的合力提供向心力受力分析如图所示。
      此时满足,故C错误,D正确;
      3、A
      【解析】
      A.轻绳两端沿绳方向的速度分量大小相等,故可知a的速度等于b的速度沿绳方向的分量,a的动能比b的动能小,A正确;
      BC.因为b与地面有摩擦力,运动时有热量产生,所以该系统机械能减少,而B、C 两项的说法均为系统机械能守恒的表现,故B、C错误;
      D.轻绳不可伸长,两端分别对a、b做功大小相等,一负一正,D错误.
      故选A。
      4、C
      【解析】
      A.根据光子假设,当入射光的强度增加时,单位时间内通过金属表面的光子数增多,单位时间内从金属表面逸出的光电子增多,饱和光电流随之增大,选项A错误;
      B.β衰变释放的电子是原子核内的中子转化来的,选项B错误;
      C.两个氘核的聚变反应方程式为,选项C正确;
      D.处于基态的氢原子吸收光子后向高能级跃迁,轨道半径增大,根据可知,速度随轨道半径的增大而减小,所以动能减小,选项D错误。
      故选C。
      5、C
      【解析】
      B.设玩具车、货车质量都为m,动摩擦因数为μ,那么两车的挂钩断开与货车分离,玩具车的速度为v0,牵引力F=2μmg,加速度为a=μg,电机输出功率
      P=Fv0=2μmgv0
      变为原来的2倍,则B错误;
      A.玩具车A保持原来的牵引力不变前进,那么加速度不变,那么当玩具车A的速度为2v0时,位移
      功率
      PA′=F•2v0=2PA
      克服摩擦力做的功
      牵引力做的功:
      WFA=FsA=3mv02;
      玩具车B保持原来的输出功率不变前进,当玩具车A的速度为2v0时,玩具车B的速度为1.5v0,由动能定理可得:

      所以位移
      所以
      sA:sB=12:11;
      则A错误
      CD.克服摩擦力做的功:
      所以
      WfA:WfB=12:11;
      牵引力做的功:

      所以
      WFA:WFB=3:2
      故C正确,D错误;
      故选C。
      6、B
      【解析】
      卫星的线速度为
      角速度为
      可得卫星的运行半径为
      由万有引力定律及牛顿第二定律得
      故月球的质量
      故B正确,ACD错误。
      故选B。
      二、多项选择题:本题共4小题,每小题5分,共20分。在每小题给出的四个选项中,有多个选项是符合题目要求的。全部选对的得5分,选对但不全的得3分,有选错的得0分。
      7、ABD
      【解析】
      AB.由分析,可知物块A沿斜面向上做加速度不断减小的加速运动,当物块速度最大时,加速度为零,此时物块刚要离开挡板,由受力分析得弹簧的弹力为
      对物块A分析,有
      故AB正确;
      C.开始时,弹簧的压缩量为
      同理,当物块速度最大时,弹簧的伸长量为
      因此物块向上移动的距离为
      故C错误;
      D.由分析得知,当物块的加速度为时,根据牛顿第二定律有
      解得弹簧的弹力
      即弹簧处于原长,对物块B分析,则有
      故物块B对挡板压力为,故D正确。
      故选ABD。
      8、AD
      【解析】
      A、在时间内,货物的速度小于传送带速度,货物受到沿斜面向下的滑动摩擦力作用,由牛顿第二定律有,由图乙可得,货物加速到与传送带速度相等后,在时间内,货物速度大于传送带速度,故有,由图乙可得,联立解得,,故A正确;
      B、v–t图象与t轴所围的面积表示位移,货物的位移等于传送带的长度,由图乙可知传送带的长度为,B错误;
      C、货物受到的摩擦力为,时间内的位移为,对货物受力分析知摩擦力沿传送带向下,摩擦力对货物做正功,,同理 时间内,货物的位移为,摩擦力沿传送带向上,对货物做的负功为,所以整个过程,传送带对货物做功的大小为12 J–0.8 J=11.2 J,C错误;
      D、货物与传送带摩擦产生的热量等于摩擦力乘以相对路程,时间内,传送带的位移为,时间内,传送带的位移为,总相对路程为,货物与传送带摩擦产生的热量为,故D正确.
      点睛:本题一方面要分析工件的运动情况,由图象结合求解加速度,再结合牛顿第二定律分两个过程列式求解摩擦因数及斜面倾角是关键,求摩擦产生的热量注意找两物体的相对位移.
      9、ABC
      【解析】
      A.由A质点的振动图象读出该时刻质点A的振动方向沿y轴负方向,由质点的振动方向与波传播方向的关系,可知波沿x轴正向传播,故A正确.
      B.由题图甲可知波长为 λ=0.4m,由题图乙可知周期为 T=0.4s,则波速为 v==1m/s;故B正确.
      C.经过0.3s=T,则A质点通过的路程为s=3A=0.3m;故C正确.
      D.A、B两点间距为半个波长,振动情况始终相反,速度不可能相同;故D错误.
      E.发生稳定的干涉现象需要频率相同,则所遇到的波的频率 f==2.5Hz时才能产生的稳定干涉.故E错误.
      故选ABC.
      点睛:根据振动图象读出各时刻质点的振动方向,由质点的振动方向判断波的传播方向是基本功,要熟练掌握.
      10、AD
      【解析】
      AB.等量异种电荷的电场线和等势线都是关于连线、中垂线对称的,由等量异号电荷的电场的特点,结合题目的图可知,图中bdef所在的平面是两个点电荷连线的垂直平分面,所以该平面上各点的电势都是相等的,各点的电场强度的方向都与该平面垂直,由于b、c、d、e各点到该平面与两个点电荷的连线的交点O的距离是相等的,结合该电场的特点可知,b、c、d、e各点的场强大小也相等,由以上的分析可知,b、d、e、f各点的电势相等且均为零,电场强度大小相等,方向相同,故A正确,B错误;
      C.由于b、e、d各点的电势相同,故电子移动过程中,电场力不做功,故C错误;
      D.将+Q从a点移动到b点,球心O仍位于等量异种电荷的中垂线位置,电势为零,故其电势不变,故D正确。
      故选AD。
      三、实验题:本题共2小题,共18分。把答案写在答题卡中指定的答题处,不要求写出演算过程。
      11、CD ACD 没有平衡摩擦力或木板的倾角过大或过小
      【解析】
      (1)由图知:在AB之间,由于相邻计数间的距离不断增大,而打点计时器每隔0.02s打一个点,所以小车做加速运动.在CD之间相邻计数间距相等,说明小车做匀速运动.小车离开橡皮筋后做匀速运动,应选用CD段纸带来计算小车的速度v.求小车获得的速度应选CD段来计算;
      (2)该实验中利用相同橡皮筋形变量相同时对小车做功相同,通过增加橡皮筋的条数可以使橡皮筋对小车做的功成整数倍增加.故A正确,B错误;为保证每根橡皮条对小车做功一样多每次实验中,橡皮筋拉伸的长度必需保持一致,故C正确;在中学阶段,用打点计时器测量时间时,为有效利用纸带,总是先接通电源后释放纸带,故D正确;故选ACD.
      (3)在该实验中,打点计时器正常工作,纸带足够长,点迹清晰的纸带上并没有出现一段等间距的点,造成这种情况的原因可能是没有平衡摩擦力或木板的倾角过大或过小.
      【点睛】
      明确了该实验的实验原理以及实验目的,即可了解具体操作的含义,以及如何进行数据处理;数据处理时注意数学知识的应用,本题是考查实验操作及数据处理的方法等问题.
      12、 左 19.0 减小 181-184
      【解析】
      (1)[1].根据图示电路图连接实物电路图,实物电路图如图所示:
      (2)[2].滑动变阻器采用分压接法,为保护电路闭合开关前滑片应置于左端。
      (3)[3].电流表量程为25mA,读量程为250mA的挡,示数为190mA,则通过二极管的电流为19.0mA;
      (4)[4].由图示图象可知,随着二极管两端电压增加,通过二极管的电流增大,电压与电流的比值减小,则二极管的正向电阻随电压增加而减小;
      [5].由图示图象可知,当电流I=15.0mA=0.015A时,U=2.72V
      电阻阻值
      四、计算题:本题共2小题,共26分。把答案写在答题卡中指定的答题处,要求写出必要的文字说明、方程式和演算步骤。
      13、(i);(ii)V0 +
      【解析】
      (i )已知气体在状态C时的压强为p0,设气体在A点时的压强为pA,根据几何关系可知,气体在状态A时的温度为
      根据理想气体状态方程有
      得:
      pA=
      (ii)由于气体从A到B发生的是等压变化,此过程气体对外做功
      W=pA△V=×(2V0-V0)=V0
      气体从A变化到B再变化到C,气体的内能增量:
      △U=k(2T0-)=
      根据热力学第一定律可知:
      △U=Q-W
      气体吸收的热量:
      Q=V0 +
      14、 (1);(2)a.;b.(3)a. ;b.见解析
      【解析】
      (1)金属棒中电子所受洛仑兹力f沿棒方向的分力f1=evB,棒方向的分力f1做的功
      W1=f1L

      W1=evBL
      (2)a.金属环中感应电动势
      E感=I(R0+R)
      b.金属环中电子从a沿环运动b的过程中,感生电场力F做的功
      WF=F•2πr
      由电动势的定义式

      (3)a.杆ab在加速的过程中,杆切割磁感线的速度v增大,杆切割磁感线产生的感应电动势E′=BLv,故E′增大,由
      可知,电路中的电流I减小,杆所受安培力F=BIL故F减小,设细绳的拉力为T,杆的质量为m0,根据牛顿第二定律
      F-T=m0a
      物块以相同的加速度大小向上做加速运动,根据牛顿第二定律
      T-mg=ma

      F-mg=(m+m0)a
      F减小,杆的加速度a减小,当F=mg时,a为零,此时,杆达到最终速度vm。此时杆上产生的感应电动势E′=BLvm,得
      b.由

      IR=E-E′
      两边同乘以I,经整理得
      EI=I2R+E′I
      由上式可以看出,电源提供的电能(功率为EI),一部分转化为了电路中产生的焦耳热(热功率为I2R),另一部分即为克服反电动势做功(功率为E′I)消耗的电能,这部分能量通过电磁感应转化为了杆和物块的机械能。
      15、(1);(2)-mgsin
      【解析】
      (1)由
      mgsinθ=ma①
      v02=2as②
      由①②式解得:

      (2)滑块速度最大时,有
      mgsinθ=kx④
      滑块从释放到速度达到最大的过程中,有
      mgsinθ(s+x)+W=⑤
      由④⑤解得:
      W=-mgsinθ⑥

      相关试卷

      2026届河南省淮阳县第一高级中学高考物理一模试卷含解析:

      这是一份2026届河南省淮阳县第一高级中学高考物理一模试卷含解析,共16页。

      2026届河南省淮阳县第一高级中学高考压轴卷物理试卷含解析:

      这是一份2026届河南省淮阳县第一高级中学高考压轴卷物理试卷含解析,共15页。试卷主要包含了考生必须保证答题卡的整洁等内容,欢迎下载使用。

      2026届河南省淮阳县第一高级中学高考物理必刷试卷含解析:

      这是一份2026届河南省淮阳县第一高级中学高考物理必刷试卷含解析,共17页。

      资料下载及使用帮助
      版权申诉
      • 1.电子资料成功下载后不支持退换,如发现资料有内容错误问题请联系客服,如若属实,我们会补偿您的损失
      • 2.压缩包下载后请先用软件解压,再使用对应软件打开;软件版本较低时请及时更新
      • 3.资料下载成功后可在60天以内免费重复下载
      版权申诉
      若您为此资料的原创作者,认为该资料内容侵犯了您的知识产权,请扫码添加我们的相关工作人员,我们尽可能的保护您的合法权益。
      入驻教习网,可获得资源免费推广曝光,还可获得多重现金奖励,申请 精品资源制作, 工作室入驻。
      版权申诉二维码
      欢迎来到教习网
      • 900万优选资源,让备课更轻松
      • 600万优选试题,支持自由组卷
      • 高质量可编辑,日均更新2000+
      • 百万教师选择,专业更值得信赖
      微信扫码注册
      手机号注册
      手机号码

      手机号格式错误

      手机验证码 获取验证码 获取验证码

      手机验证码已经成功发送,5分钟内有效

      设置密码

      6-20个字符,数字、字母或符号

      注册即视为同意教习网「注册协议」「隐私条款」
      QQ注册
      手机号注册
      微信注册

      注册成功

      返回
      顶部
      学业水平 高考一轮 高考二轮 高考真题 精选专题 初中月考 教师福利
      添加客服微信 获取1对1服务
      微信扫描添加客服
      Baidu
      map