


2026届河南省信阳第一高级中学高考物理五模试卷含解析
展开 这是一份2026届河南省信阳第一高级中学高考物理五模试卷含解析,共15页。试卷主要包含了考生必须保证答题卡的整洁等内容,欢迎下载使用。
1.答卷前,考生务必将自己的姓名、准考证号、考场号和座位号填写在试题卷和答题卡上。用2B铅笔将试卷类型(B)填涂在答题卡相应位置上。将条形码粘贴在答题卡右上角"条形码粘贴处"。
2.作答选择题时,选出每小题答案后,用2B铅笔把答题卡上对应题目选项的答案信息点涂黑;如需改动,用橡皮擦干净后,再选涂其他答案。答案不能答在试题卷上。
3.非选择题必须用黑色字迹的钢笔或签字笔作答,答案必须写在答题卡各题目指定区域内相应位置上;如需改动,先划掉原来的答案,然后再写上新答案;不准使用铅笔和涂改液。不按以上要求作答无效。
4.考生必须保证答题卡的整洁。考试结束后,请将本试卷和答题卡一并交回。
一、单项选择题:本题共6小题,每小题4分,共24分。在每小题给出的四个选项中,只有一项是符合题目要求的。
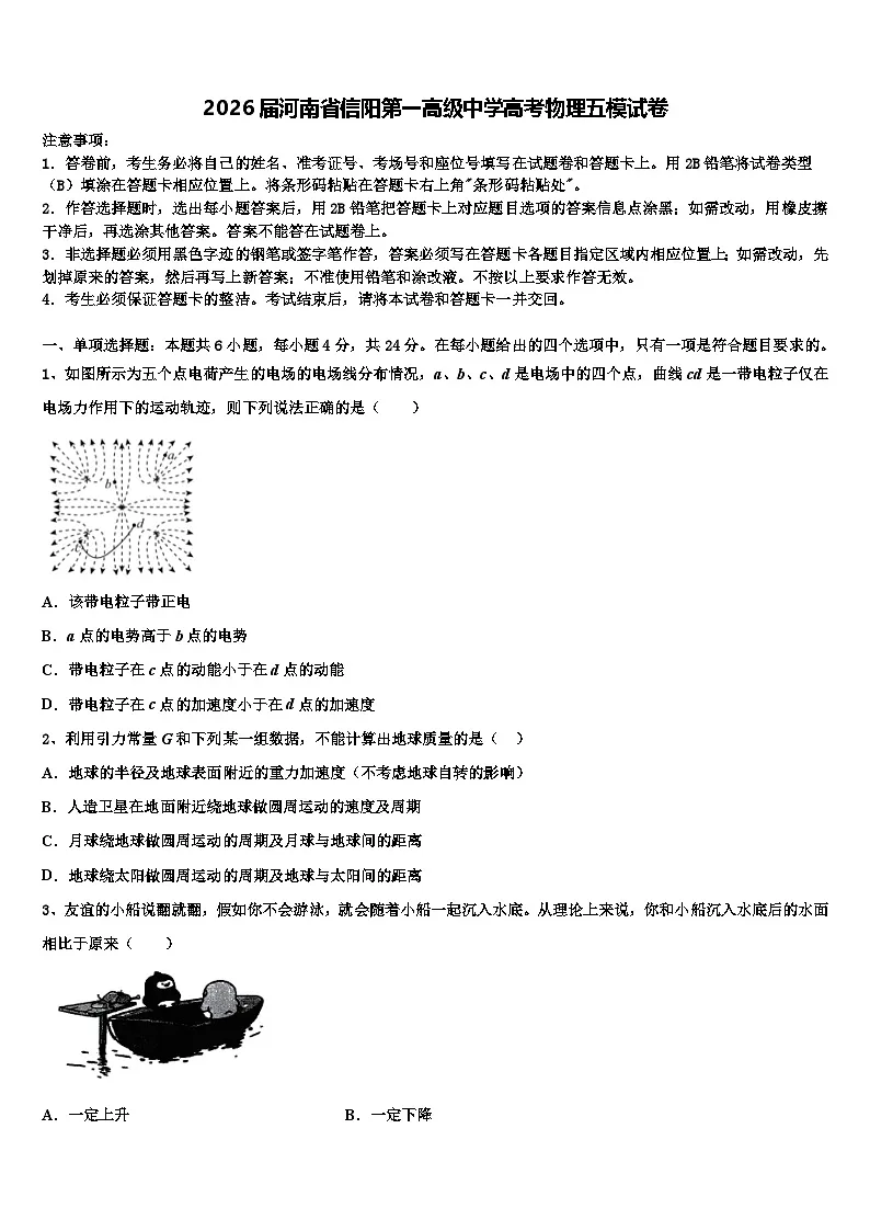
1、如图所示为五个点电荷产生的电场的电场线分布情况,a、b、c、d是电场中的四个点,曲线cd是一带电粒子仅在电场力作用下的运动轨迹,则下列说法正确的是( )
A.该带电粒子带正电
B.a点的电势高于b点的电势
C.带电粒子在c点的动能小于在d点的动能
D.带电粒子在c点的加速度小于在d点的加速度
2、利用引力常量G和下列某一组数据,不能计算出地球质量的是( )
A.地球的半径及地球表面附近的重力加速度(不考虑地球自转的影响)
B.人造卫星在地面附近绕地球做圆周运动的速度及周期
C.月球绕地球做圆周运动的周期及月球与地球间的距离
D.地球绕太阳做圆周运动的周期及地球与太阳间的距离
3、友谊的小船说翻就翻,假如你不会游泳,就会随着小船一起沉入水底。从理论上来说,你和小船沉入水底后的水面相比于原来( )
A.一定上升B.一定下降
C.一定相等D.条件不足,无法判断
4、意大利科学家伽利略在研究物体变速运动规律时,做了著名的“斜面实验”,他测量了铜球在较小倾角斜面上的运动情况,发现铜球做的是匀变速直线运动,且铜球加速度随斜面倾角的增大而增大,于是他对大倾角情况进行了合理的外推,由此得出的结论是( )
A.自由落体运动是一种匀变速直线运动
B.力是使物体产生加速度的原因
C.力不是维持物体运动的原因
D.物体都具有保持原来运动状态的属性,即惯性
5、在平直公路上行驶的车和车,其位移--时间图象分别为图中直线和曲线,已知b车的加速度恒定且等于时,直线和曲线刚好相切,则( )
A.车做匀速运动且其速度为
B.时,车和车的距离
C.时,车和车相遇,但此时速度不等
D.时,b车的速度为10m/s
6、卫星绕某一行星的运动轨道可近似看成是圆轨道,观察发现每经过时间t,卫星运动所通过的弧长为l,该弧长对应的圆心角为。已知引力常量为G,由此可计算该行星的质量为( )
A.B.
C.D.
二、多项选择题:本题共4小题,每小题5分,共20分。在每小题给出的四个选项中,有多个选项是符合题目要求的。全部选对的得5分,选对但不全的得3分,有选错的得0分。
7、如图甲所示,一木块沿固定斜面由静止开始下滑,下滑过程中木块的机械能和动能随位移变化的关系图线如图乙所示,则下列说法正确的是( )
A.在位移从0增大到的过程中,木块的重力势能减少了
B.在位移从0增大到的过程中,木块的重力势能减少了
C.图线斜率的绝对值表示木块所受的合力大小
D.图线斜率的绝对值表示木块所受的合力大小
8、如图所示,一定质量的理想气体从状态A依次经过状态B、C和D后再回到状态A.其中,A→B和C→D为等温过程,B→C和D→A为绝热过程.该循环过程中,下列说法正确的是__________.
A.A→B过程中,气体对外界做功,吸热
B.B→C过程中,气体分子的平均动能增加
C.C→D过程中,单位时间内碰撞单位面积器壁的分子数减少
D.D→A过程中,气体分子的速率分布曲线发生变化
E.该循环过程中,气体吸热
9、如图所示,在水平面上固定有两根相距0.5m的足够长的平行光滑金属导轨MN和PQ,它们的电阻可忽略不计,在M和P之间接有阻值为R=3Ω的定值电阻,导体棒ab长l=0.5m,其电阻为r=1.0Ω,质量m=1kg,与导轨接触良好。整个装置处于方向竖直向上的匀强磁场中,磁感应强度B=0.4T。现使ab棒在水平拉力作用下以v=10m/s的速度向右做匀速运动,以下判断正确的是( )
A.ab中电流的方向为从a向b
B.ab棒两端的电压为1.5V
C.拉力突然消失,到棒最终静止,定值电阻R产生热量为75J
D.拉力突然消失,到棒最终静止,电路中产生的总热量为50J
10、粗细均匀的正方形金属线框abcd静止在光滑绝缘的水平面上,整个装置处在垂直水平面的匀强磁场中,ab边与磁场边界MN重合,如图所示。现用水平向左的外力F将线框拉出磁场,且外力与时间的函数关系为F=b+kt,b和k均为常数。在拉出线框的过程中,用i表示线框中的电流,Q表示流过线框某截面的电荷量,下列描述电流与时间及电荷量与时间变化关系的图象可能正确的是( )
A.B.C.D.
三、实验题:本题共2小题,共18分。把答案写在答题卡中指定的答题处,不要求写出演算过程。
11.(6分)如图所示,将打点计时器固定在铁架台上,用重物带动纸带从静止开始自由下落,利用此装置可验证机械能守恒定律.
(1)已准备的器材有打点计时器(带导线)、纸带、复写纸、带铁夹的铁架台和带夹子的重物,此外还需要的器材是______(填字母代号).
A.直流电源、天平及砝码 B.直流电源、毫米刻度尺
C.交流电源、天平及砝码 D.交流电源、毫米刻度尺
(2)实验中需要测量物体由静止开始自由下落到某点时的瞬时速度v和下落高度h.某同学对实验得到的纸带,设计了以下四种测量方案,这些方案中合理的是__________(填字母代号).
A.用刻度尺测出物体下落的高度h,由打点间隔数算出下落的时间t,通过v=gt算出瞬时速度v
B.用刻度尺测出物体下落的高度h,并通过计算出瞬时速度v
C.根据做匀变速直线运动时,纸带上某点的瞬时速度等于这点前后相邻两点间的平均速度,测算出瞬时速度v,并通过计算得出高度h
D.用刻度尺测出物体下落的高度h,根据做匀变速直线运动时,纸带上某点的瞬时速度等于这点前后相邻两点间的平均速度,测算出瞬时速度v
(3)实验结果往往是重力势能的减少量略大于动能的增加量,关于这个误差下列说法正确的是_________(填字母代号).
A.该误差属于偶然误差
B.该误差属于系统误差
C.可以通过多次测量取平均值的方法来减小该误差
D.可以通过减小空气阻力和摩擦阻力的影响来减小该误差
12.(12分)小明所在的课外活动小组在实验室测量导线的电阻率,他们在实验室选取了一段金属丝,经过讨论他们进行了如下操作。
(1)先用刻度尺测量其长度如图l所示,该段金属丝的长度为___ cm。
(2)接着他们使用多用电表粗测金属丝的电阻,操作过程分以下三个步骤:(请填写第②步操作)
①将红、黑表笔分别插入多用电表的“+”“-”插孔,选择电阻挡“×l”;
②____,调整欧姆调零旋钮,____;
③把红、黑表笔分别与金属丝的两端相接,多用电表的示数如图2所示。
(3)根据多用电表示数,为了减小实验误差,并在实验中获得较大的电压调节范围,应从图3中的四个电路中选择___电路来测量金属丝电阻,闭合开关前应将滑动变阻器的滑片P移至最__(填“左”或“右”)端,多次测量求平均值后测得该金属丝的电阻为5.2Ω。
A. B. C. D.
(4)他们使用千分尺测量金属丝的直径,示数如图4所示,金属丝的直径为___mm。
(5)根据以上数据可以计算出该金属丝的电阻率为=____(结果保留两位有效数字)。
四、计算题:本题共2小题,共26分。把答案写在答题卡中指定的答题处,要求写出必要的文字说明、方程式和演算步骤。
13.(10分)有一个推矿泉水瓶的游戏节目,规则是:选手们从起点开始用力推瓶一段时间后,放手让瓶向前滑动,若瓶最后停在桌上有效区域内,视为成功;若瓶最后末停在桌上有效区域内或在滑行过程中倒下,均视为失败。其简化模型如图所示,AC是长度为L1=5m的水平桌面,选手们可将瓶子放在A点,从A点开始用一恒定不变的水平推力推瓶,BC为有效区域。已知BC长度L2=1m,瓶子质量m=1kg,瓶子与桌面间的动摩擦因数μ=0.2.某选手作用在瓶子上的水平推力F=10N,瓶子沿AC做直线运动,假设瓶子可视为质点,滑行过程中未倒下,g取10m/s2,那么该选手要想游戏获得成功,试问:
(1)推力作用在瓶子上的时间最长不得超过多少?
(2)推力作用在瓶子上的距离最小为多少?
14.(16分)一列简谐横波沿轴正向传播,时的波动图像如图,此时P、Q两质点的振动位移相同。介质中P质点由图像位置回到平衡位置的最短时间为,Q质点由图像位置回到平衡位置的最短时间为。求:
(i)时刻P质点相对平衡位置的位移
(ii)此简谐横波传播速度的大小
15.(12分)如图所示,上表面光滑、下表面粗糙的木板放置于水平地面上,可视为质点的滑块静止放在木板的上表面。t=0时刻,给木板一个水平向右的初速度v0,同时对木板施加一个水平向左的恒力F,经一段时间,滑块从木板上掉下来。已知木板质量M=3kg,高h=0.2m,与地面间的动摩擦因数μ=0.2;滑块质量m=0.5kg,初始位置距木板左端L1=0.46m,距木板右端L2=0.14m;初速度v0=2m/s,恒力F=8N,重力加速度g=10m/s2。求:
(1)滑块从离开木板开始到落至地面所用时间;
(2)滑块离开木板时,木板的速度大小。
参考答案
一、单项选择题:本题共6小题,每小题4分,共24分。在每小题给出的四个选项中,只有一项是符合题目要求的。
1、C
【解析】
A.带电粒子做曲线运动,所受的合力指向轨迹凹侧,分析可知该带电粒子带负电,A错误;
BC.根据等势面与电场线垂直,画出过a点的等势面如图所示。
则
根据沿电场线方向电势逐渐降低知
所以
同理可得
由于带电粒子带负电,则粒子的电势能
根据能量守恒定律知,带电粒子的动能
B错误,C正确;
D.电场线的疏密程度表示电场强度的大小
则带电粒子受到的电场力
由牛顿第二定律知带电粒子的加速度
D错误。
故选C。
2、D
【解析】
A.根据地球表面物体重力等于万有引力可得:
所以地球质量
故A能计算出地球质量,A项正确;
B.由万有引力做向心力可得:
故可根据v,T求得R,进而求得地球质量,故B可计算,B项正确;
CD.根据万有引力做向心力可得:
故可根据T,r求得中心天体的质量M,而运动天体的质量m无法求解,故C可求解出中心天体地球的质量,D无法求解环绕天体地球的质量;故C项正确,D项错误;
本题选择不可能的,故选D。
3、B
【解析】
小船所受的浮力
翻船前浮力与重力相等;翻船后沉入水底,所受浮力小于重力,船的排水量减少,所以水面一定下降,故B正确,ACD错误。
故选B。
4、A
【解析】
A.铜球在较小倾角斜面上的运动情况,发现铜球做的是匀变速直线运动,且铜球加速度随斜面倾角的增大而增大,倾角最大的情况就是90°时,这时物体做自由落体运动,由此得出的结论是自由落体运动是一种匀变速直线运动。故A正确;
B.该实验不能得出力是使物体产生加速度的原因这个结论,故B错误。
C.物体的运动不需要力来维持,但是该实验不能得出该结论,故C错误。
D.该实验不能得出惯性这一结论,故D错误。
故选A。
5、B
【解析】
A.a车图像是倾斜直线,所以该车作匀速直线运动,该车速度为
故A错误;
C.时,直线和曲线刚好相切,则b车此时速度为,故C错误;
B.由得,b车的初速度为
b车在第一秒内位移为
则时,车和车的距离
故B正确;
D.时,b车的速度为,故D错误。
故选B。
6、B
【解析】
设卫星的质量为m,卫星做匀速圆周运动的轨道半径为r,则
其中
,
联立可得
故B正确,ACD错误。
故选B。
二、多项选择题:本题共4小题,每小题5分,共20分。在每小题给出的四个选项中,有多个选项是符合题目要求的。全部选对的得5分,选对但不全的得3分,有选错的得0分。
7、BD
【解析】
AB.木块沿斜面下滑过程中,动能增大,则图线为木块的动能随位移变化的关系。由机械能的变化量等于动能的变化量与重力势能变化量之和,有
得,即木块的重力势能减少了,故A错误,B正确;
C.由功能关系可知图线斜率的绝对值表示木块所受的除重力之外的合力大小,故C错误;
D.由功能关系可知图线斜率的绝对值表示木块所受的合力大小,故D正确。
故选BD。
8、ADE
【解析】
过程中,体积增大,气体对外界做功,过程中,绝热膨胀,气体对外做功,温度降低,过程中,等温压缩,过程中,绝热压缩,外界对气体做功,温度升高.
【详解】
A.过程中,体积增大,气体对外界做功,温度不变,内能不变,气体吸热,故A正确;
B.过程中,绝热膨胀,气体对外做功,内能减小,温度降低,气体分子的平均动能减小,故B错误;
C.过程中,等温压缩,体积变小,分子数密度变大,单位时间内碰撞单位面积器壁的分子数增多,故C错误;
D.过程中,绝热压缩,外界对气体做功,内能增加,温度升高,分子平均动能增大,气体分子的速率分布曲线发生变化,故D正确;
E.该循环中,气体对外做功大于外界对气体做功,即;一个循环,内能不变,,根据热力学第一定律,,即气体吸热,故E正确;
故选ADE
【点睛】
本题考查了理想气体状态方程的应用,根据图象判断出气体体积如何变化,从而判断出外界对气体做功情况,再应用热力学第一定律与题目所给条件即可正确解题;要知道:温度是分子平均动能的标志,理想气体内能由问题温度决定.
9、BD
【解析】
A.由右手定则判断可知ab中电流的方向为从b向a,故A错误;
B.由法拉第电磁感应定律得ab棒产生的感应电动势为
由欧姆定律棒两端的电压
故B正确;
CD.对于棒减速运动过程,根据能量守恒定律得,回路中产生的总热量为
定值电阻R的发出热量为
故C错误,D正确。
故选BD。
10、AC
【解析】
A.根据牛顿第二定律可得
b+kt-BIL=ma
当b=ma时,线框匀加速离开磁场,电流与时间成正比,故A正确;
B.由于i最后恒定,即速度恒定,而外力在增加,不可能实现,故B错误;
C.电流可以与时间成正比,而由A图象可知电流与时间包围的面积为电荷量,因此Q可以与t2成正比,图象可以是曲线,故C正确;
D.若Q与t成正比,则电流为恒量,不可能实现,故D错误。
故选AC。
三、实验题:本题共2小题,共18分。把答案写在答题卡中指定的答题处,不要求写出演算过程。
11、D D BD
【解析】
(1)打点计时器需接交流电源.机械能守恒中前后都有质量,所以不要天平和砝码.计算速度需要测相邻计数的距离,需要刻度尺,故选D.
(2)在验证机械能守恒时不能用有关g值来计算速度,利用 、 ,在计算高度时直接测量距离,在计算速度时利用中点时刻的速度等于平均速度求解,故ABC错误;D正确
(3)由于系统内不可避免的存在阻碍运动的力,比如空气阻力,纸带与限位孔之间的摩擦力等系统误差导致重力势能的减小量与动能的增加量不相等,可以通过减小空气阻力和摩擦阻力的影响来减小该误差,故BD正确
12、60.50(60.48~60.52均可) 将红、黑表笔短接 使指针指向电阻刻度“0”刻线 D 左 0.200
【解析】
(1)[1]毫米刻度尺的分度值为,所以读数为:70.50cm-10.00cm=60.50cm;
(2)[2][3]②将红、黑表笔短接,调节欧姆调零旋钮,使指针指向表盘右侧的“0”刻度线,即表盘中电阻刻度“0”刻线;
(3)[4][5]电阻为,电流表的分压相对较为明显,所以电流表应采用外接法;为获得较大的电压调节范围,滑动变阻器应选用分压式接法,所以选择电路D,滑片P开始应调节至左端,使电压从0开始调节;
(4)[6]螺旋测微器的精度为,所以读数为:
;
(5)[7]根据电阻定律:
金属丝的横截面积:
所以电阻率:
。
四、计算题:本题共2小题,共26分。把答案写在答题卡中指定的答题处,要求写出必要的文字说明、方程式和演算步骤。
13、(1)0.5s;(2)0.8m
【解析】
(1)要想获得游戏成功,瓶滑到C点速度正好为0,力作用时间最长,设最长作用时间为t1,有力作用时瓶的加速度为a1,t1时刻瓶的速度为v,力停止后加速度为a2,由牛顿第二定律得
加速运动过程中的位移
减速运动过程中的位移
位移关系满足
由以上各式解得
(2)要想游戏获得成功,瓶滑到B 点速度正好为零,力作用距离最小,设最小距离为d,
联立解得
14、 (i)-10cm(ii)
【解析】
(i)读取图像信息知,振幅
波沿轴正向传播,由同侧原理知向下运动,至平衡位置的时间为。向上运动至波峰后又回到平衡位置,时间为。由振动的对称性知周期
质点在时第一次到平衡位置,之后又沿轴负方向运动了
恰至波谷处。则位移为
(ii)读取图像信息知,则
15、 (1)0.2s(2)0.6m/s
【解析】
(1)设滑块从离开木板开始到落到地面所用时间为t0,以地面为参考系,滑块离开木板后做自由落体运动,根据运动学公式知,得
t0==0.2s
(2)以木板为研究对象,向右做匀减速直线运动,由牛顿第二定律
F+μ(m+M)g=Ma1
得
a1=5m/s2
则木板减速到零所经历的时间
t1==0.4s
所经过的位移
s1==0.4m
由于s1
相关试卷
这是一份2026届河南省信阳第一高级中学高考物理五模试卷含解析,共15页。试卷主要包含了考生必须保证答题卡的整洁等内容,欢迎下载使用。
这是一份2026届河南省信阳市息县一中高考物理五模试卷含解析,共15页。
这是一份2026届河南省南阳、信阳等六市高考物理一模试卷含解析,共15页。
相关试卷 更多
- 1.电子资料成功下载后不支持退换,如发现资料有内容错误问题请联系客服,如若属实,我们会补偿您的损失
- 2.压缩包下载后请先用软件解压,再使用对应软件打开;软件版本较低时请及时更新
- 3.资料下载成功后可在60天以内免费重复下载
免费领取教师福利 




.png)




