


四川省遂宁市2025_2026学年高二地理上学期期中测试试题含解析
展开 这是一份四川省遂宁市2025_2026学年高二地理上学期期中测试试题含解析,共12页。试卷主要包含了请将答案正确填写在答题卡上等内容,欢迎下载使用。
考试时间:75 分钟 满分:100 分
注意事项:
1.答题前填写好自己的姓名、班级、考号等信息。
2.请将答案正确填写在答题卡上。
第 I 卷(选择题)
一、单选题(每小题 3 分,共 48 分)
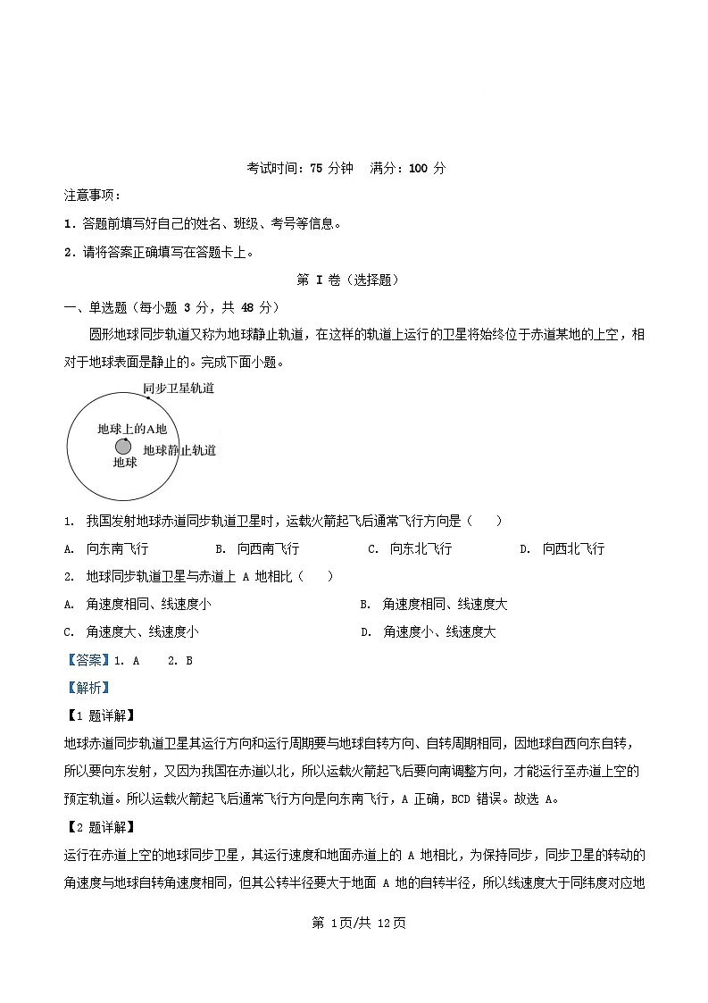
圆形地球同步轨道又称为地球静止轨道,在这样的轨道上运行的卫星将始终位于赤道某地的上空,相
对于地球表面是静止的。完成下面小题。
1. 我国发射地球赤道同步轨道卫星时,运载火箭起飞后通常飞行方向是( )
A. 向东南飞行 B. 向西南飞行 C. 向东北飞行 D. 向西北飞行
2. 地球同步轨道卫星与赤道上 A 地相比( )
A. 角速度相同、线速度小 B. 角速度相同、线速度大
C. 角速度大、线速度小 D. 角速度小、线速度大
【答案】1. A 2. B
【解析】
【1 题详解】
地球赤道同步轨道卫星其运行方向和运行周期要与地球自转方向、自转周期相同,因地球自西向东自转,
所以要向东发射,又因为我国在赤道以北,所以运载火箭起飞后要向南调整方向,才能运行至赤道上空的
预定轨道。所以运载火箭起飞后通常飞行方向是向东南飞行,A 正确,BCD 错误。故选 A。
【2 题详解】
运行在赤道上空的地球同步卫星,其运行速度和地面赤道上的 A 地相比,为保持同步,同步卫星的转动的
角速度与地球自转角速度相同,但其公转半径要大于地面 A 地的自转半径,所以线速度大于同纬度对应地
第 1页/共 12页
球上的 A 点,综上所述,B 正确,ACD 错误。故选 B。
【点睛】按地面观测点所见卫星运动状况可分为一般轨道、太阳同步轨道和对地静止轨道。注意地球静止
轨道是相对于地球上某地是静止的,不是绝对静止。人造卫星要达到同步静止,需要卫星公转角速度和地
球自转角速度相同。
墨西哥有一座羽蛇神金字塔(20.6°N,89.4°W),九层的塔座共有阶梯 18 部分,正好是玛雅哈布历
法一年中的月数;四面环绕共 364 级台阶,再加上塔顶平台,正好是地球绕太阳一周的时间。哈布历以一
年中当地正午影子最长之日为新年第一天。每年哈布历法 5 月 10 日前后,当日落偏西到某个角度时,金字
塔台阶形成弯曲的阴影与蛇头浑然一体,形成年内第一次“光影蛇形”奇景。下图为羽蛇神金字塔“光影
蛇形”图。完成下面小题。
3. 哈布历法体现了玛雅人对( )
A. 太阳活动的观测 B. 月相变化的观测
C. 地球公转的观测 D. 地球自转的观测
4. 哈布历年内第二次出现“光影蛇形”奇景的日期最接近( )
A. 14 月 10 日前后 B. 9 月 23 日前后 C. 11 月 1 日前后 D. 8 月 10 日前后
【答案】3. C 4. A
【解析】
【3 题详解】
哈布历法相关内容未体现对太阳活动(如黑子、耀斑等)的观测,A 错误。虽然提到塔座阶梯部分数是一
年中的月数,但核心是地球绕太阳一周的时间,不是主要体现对月相变化的观测,B 错误。材料中“四面
环绕共 364 级台阶,再加上塔顶平台,正好是地球绕太阳一周的时间”,体现了玛雅人对地球公转的观测,
C 正确。地球自转相关的是昼夜交替等现象,哈布历法体现的是地球公转的周期等,D 错误。故选 C。
【4 题详解】
据材料可知,当地纬度为 20.6°N,一年中当地正午影子最长之日为冬至日,即玛雅哈布历法 1 月 1 日;哈
布历法一年分为 18 个月,每月大约 20 天,即哈布历法 5 月 10 日相当于春分日左右。既然春分日是年内第
一次看到“光影蛇形”奇景,年内第二次看到该景观应该是秋分日。将秋分日(9 月 23 日)换算成哈布历
第 2页/共 12页
就是 14 月 10 日,A 正确,排除 B、C、D。故选 A。
【点睛】哈布历法是玛雅文明中使用的一种太阳历,主要用于记录农业周期和日常事务,体现了玛雅人对
地球公转的观测与认知。哈布历一年有 18 个月,每个月 20 天,再加上年末 5 天的“无名日”(这些日子
被认为是不吉利的,玛雅人会进行祭祀等活动来避邪),全年共 365 天,与地球绕太阳公转的周期相契合,
反映出玛雅人对太阳年的精准把握。
“夏九九”是以夏至那一天为起点,每九天为一个九。有人记载了民间流传的《夏至九九歌》:“夏至
入头九,羽扇握在手;二九一十八,脱冠着罗纱;三九二十七,出门汗欲滴;四九三十六,卷席露天宿;
五九四十五,炎秋似老虎;六九五十四,乘凉进庙祠;七九六十三,床头摸被单;八九七十二,子夜寻棉
被;九九八十一,开柜拿棉衣。”下图为二分二至日位置示意图。据此完成下面小题。
5. “卷席露天宿”时,地球运行至公转轨道的( )
A. 乙、甲之间 B. 丙、乙之间 C. 丙、丁之间 D. 甲、丁之间
6. 下列时间中,地球公转速度最慢的是( )
A. “脱冠着罗纱”时 B. “出门汗欲滴”时 C. “乘凉进庙祠”时 D. “开柜拿棉衣”时
【答案】5. B 6. A
【解析】
【5 题详解】
根据地轴偏向与太阳的位置关系,结合地球公转方向与自转方向相同可知,甲处为冬至(12 月 22 日前后),
丁处为春分(3 月 21 日前后),丙处为夏至(6 月 22 日前后),乙处为秋分(9 月 23 日前后)。根据材料可
知,数九从每年夏至开始,每九天算一个九,6 月 22 日向后数 28-36 天就是“卷席露天宿”时(四九),此
时大致为 7 月 20 日-7 月 28 日,地球应位于丙夏至和乙秋分之间。B 正确,ACD 错误,故选 B。
【6 题详解】
根据所学知识可知,7月初,地球位于远日点附近,公转速度最慢。“夏九九”以夏至为起点(约 6 月 22 日),
第 3页/共 12页
每 9 天为一 “九”。“脱冠着罗纱”是二九(夏至后 10-18 天,最接近 7 月初);“出门汗欲滴”是三九
(夏至后 19-27 天);“乘凉进庙祠”是六九(夏至后 46-54 天,已过 7 月);“开柜拿棉衣”是九九(夏
至后 81 天,接近秋分)。因此,地球公转速度最慢的是“脱冠着罗纱”时,A 正确,BCD 错误。故选 A。
【点睛】判断地球公转示意图,先找近日点(1 月初,速度快,离太阳近)和远日点(7 月初,速度慢,离
太阳远);再结合二分二至日位置,北半球夏至(6 月 22 日前后)靠近远日点,冬至(12 月 22 日前后)靠
近近日点;也可通过太阳直射点判断,直射北回归线为夏至,直射南回归线为冬至,直射赤道为春分或秋
分,结合公转方向(逆时针)确定顺序。
山西省太原市(37°54′N,112°33′E)的北中环桥是跨汾河大桥,由 5 座高度不等的钢拱组成斜拉塔。
北中环桥东西向横跨汾河,向西视野开阔,夕阳透过北中环桥 5 个错落有致的拱圈时,画面极具艺术感,
吸引众多摄影爱好者在此拍摄日落。下图为某摄影师在北中环桥拍摄的日落景观图(太阳位于拱圈正中央)。
据此完成下面小题。
7. 该日,太原市的昼夜特征是( )
A. 昼短夜长 B. 昼长夜短且夜逐渐变短
C 昼夜等长 D. 昼短夜长且昼逐渐变长
8. 当拍摄照片中日落方位从拱圈正中央移至左下方时,太阳直射点( )
A 位于北半球,向北移 B. 位于南半球,向南移
C. 位于北半球,向南移 D. 位于南半球,向北移
【答案】7. C 8. B
【解析】
【7 题详解】
第 4页/共 12页
“太阳位于拱圈正中央”,结合拱桥东西横跨汾河、“向西视野开阔”,可推断日落方向接近正西。太原位
于北半球(37°54'N),太阳直射赤道时,全球昼夜等长,日落正西;若太阳直射北半球,日落西北;太阳直
射南半球,日落西南。此时日落方位为正西(拱圈中央),说明太阳直射赤道,太原市昼夜等长,ABD 错误,
C 正确。故选 C。
【8 题详解】
太阳日落方位从拱圈正中央(正西方)移至左下方(西南方),若太阳直射北半球,日落西北;太阳直射赤
道,日落正西;太阳直射南半球,日落西南。从正西到西南,太阳直射点由赤道向南半球移动,此时直射
点位于南半球且向南移,ACD 错误,B 正确。故选 B。
【点睛】日出日落方位变化规律(极昼极夜地区除外):太阳直射北半球:东北升,西北落。太阳直射南半
球:东南升,西南落。太阳直射赤道:正东升,正西落。
近年来,我国房地产业发展迅速,越来越多的居民乔迁新居,居住条件和环境显著改善。(可能用到的
数据:tan35°≈0.7 tan45°=1 tan60°≈1.732),据此完成下面小题。
9. 房地产开发商在某城市(30°N)建造了两幢商品住宅楼上图,某户居民买到了北楼一层的一套房子,于
春节前住进后发现正午前后太阳光线被南楼挡住。请问,该房子一年中正午太阳光线被南楼挡住的时间大
约是( )
A. 1 个月 B. 3 个月 C. 6 个月 D. 9 个月
10. 为避免这种纠纷,房地产开发商在建楼时,应该使北楼所有朝南房屋在正午时终年都能被太阳照射。那
么在两幢楼间距不变的情况下,南楼的高度最高约为( )
A. 20 米 B. 30 米 C. 40 米 D. 50 米
【答案】9. C 10. B
【解析】
【9 题详解】
读图可知,楼影长度大于等于 40 米时,房子一年中正午太阳光线被南楼挡住;由楼高可知,影长等于 40
米时,正午太阳高度的正切为 69/40=1.725,由材料 tan60°≈1.732 可知,此时正午太阳高度接近 60°。
即正午太阳高度小于 60°时,该房子中正午太阳光线被南楼遮挡。二分日时太阳直射赤道,该地纬度为 30
第 5页/共 12页
°,当地正午太阳高度=90°-30°=60°,即北楼一层从秋分日到次年的春分日约 6 个月时间正午晒不到太
阳,C 正确,ABD 错误。故选 C。
【10 题详解】
要使北楼一层朝南房屋在正午时终年可见阳光,只要南楼影长在冬至日时小于 40 米即可。该地位于 30°N,
冬至日正午太阳高度=90°-(30°-23.5°)=36.5°,设南楼高为 L,则 L≤40×tan36.5°≈40×0.7=28
米,结合选项,在两幢楼间距不变的情况下,南楼的高度最高约为 30 米,B 正确,ACD 错误。故选 B。
【点睛】为保证底层住户全年都能获得阳光,楼间距应根据当地最小的正午太阳高度来计算。
“棋盘滩”分布在广西田东县的河道中,长约 210 米,宽 150 米,由一块块整齐的浮出水面的方块石
英砂岩组成,流水侵蚀岩石,形成了界线分明的天然“大棋盘”。图 a 为“棋盘滩”景观图,图 b 为岩石
圈物质循环示意图。据此完成下面小题。
11. 图 b 中序号与其代表的地质作用对应正确的是( )
A. ①—外力作用 B. ②—重熔再生 C. ③—变质作用 D. ④—冷却凝固
12. 塑造“棋盘滩”景观的岩石类型为( )
A. 沉积岩 B. 变质岩 C. 侵入岩 D. 喷出岩
【答案】11. D 12. A
【解析】
【11 题详解】
根据图示信息可知,岩浆经过④作用形成丙,则④为冷却凝固,丙为岩浆岩;乙经过③作用形成岩浆,则
③为重熔再生,乙为沉积岩或变质岩;若乙为沉积岩,则①为外力作用,②为变质作用;若乙为变质岩,
则①为变质作用,②为外力作用,D 正确,ABC 错误。故选 D。
【12 题详解】
根据材料信息可知,“棋盘滩”是由石英砂岩组成的,石英砂岩为沉积岩,A 正确,BCD 错误。故选 A。
【点睛】沉积岩是三大岩类(另外两种是岩浆岩和变质岩) 一种,是在地壳发展演化过程中,在地表或
接近地表的常温常压条件下,任何先成岩遭受风化剥蚀作用的破坏产物,以及生物作用与火山作用的产物
在原地或经过外力的搬运所形成的沉积层,又经成岩作用而成的岩石。
第 6页/共 12页
2025 年 7 月 30 日,俄罗斯远东地区的堪察加半岛海域发生里氏 8.7 级强烈地震,震中位于堪察加半岛
东部附近海域(如下图),震源深度为 18 千米。完成下列小题。
13. 图中( )
A. 板块边界甲为消亡边界 B. 板块乙为欧亚板块
C. 地震发生于海岭附近 D. 震源位于岩石圈地壳层
14. 本次地震引发了一系列连锁性次生灾害,其中因果关系正确的是( )
A. 海啸 - 海底火山喷发 - 酸雨污染 B. 海底滑坡-海水升温 - 海洋渔场污染
C. 海啸 - 海底滑坡 - 海底光缆断裂 D. 海底滑坡 - 海啸 - 海水倒灌
【答案】13. A 14. D
【解析】
【13 题详解】
板块边界甲位于太平洋板块与美洲板块交界处,属于板块俯冲带(消亡边界),故板块边界甲为消亡边界,
A 正确;结合板块分布图可知,乙板块为美洲板块,B 错误;海岭 板块张裂(生长边界)地带,而堪察加
地震发生于俯冲带(消亡边界),C 错误;震源深度 18 千米,大陆地壳平均厚度约 39-41 千米,但海洋地壳
较薄(约 5-10 千米),堪察加半岛东部海域可能为过渡型地壳,18 千米可能已进入上地幔,D 错误。故选 A。
【14 题详解】
海啸是地震的直接次生灾害,但不会直接引发海底火山喷发,A 错误;海底滑坡可能由地震引发,但不会直
接导致海水显著升温,B 错误;地震引发海底滑坡,滑坡体冲击海水可能引发局部海啸,因果关系错误,C
错误;地震引发海底滑坡,滑坡体冲击海水可能引发局部海啸,海啸导致巨浪冲击海岸,可能造成海水倒
灌内陆,D 正确。故选 D。
【点睛】岩石圈是地球上部相对于软流圈而言的坚硬的岩石圈层。包括地壳的全部和上地幔的顶部,由花
岗质岩、玄武质岩和超基性岩组成。
莫尔格勒河又称莫日格勒河,意为“弯弯曲曲的河”或“碰头河”。图 1 为莫尔格勒河流经呼伦贝尔
大草原的某一河段。结合“曲流与牛轭湖发展过程示意图”(图 2),据此完成下面小题。
第 7页/共 12页
15. 下列说法正确的是( )
A. 甲、丙处为凸岸,水流速度慢 B. 乙、丁处为凸岸,岸坡既陡又深
C. 甲、丙处为凹岸,流水侵蚀作用为主 D. 乙、丁处为凹岸,流水沉积作用
16. 曲流与牛轭湖发展的先后过程为( )
A. ①②③④ B. ②①③④ C. ②③①④ D. ②④①③
【答案】15. C 16. D
【解析】
【15 题详解】
由图 1 可知,甲、丙位于凹岸,水流速度快,以侵蚀作用为主,河岸坡度较陡,C 正确,A 错误。乙、丁位
于凸岸,水流速度慢,以流水沉积作用为主,河岸坡度较缓,B、D 错误。故选 C。
【16 题详解】
河流最初形成是直流,对应②;水流在受到地转偏向力的影响下,北半球的水流开始发生向右偏转不断侵
蚀右岸形成凹岸,河流流动过程中,凹岸水流流速快,在惯性作用下容易受到侵蚀,凸岸水流流速慢,不
易受到侵蚀,以堆积为主,形成凸岸,对应④;凹岸不断侵蚀,凸岸不断堆积,河流弯曲度不断变大,最
终截弯取直,对应①;原有弯曲河道水量减少,淤积增加,沉积物暴露地表,形成牛轭湖,对应③。D 正
确,A、B、C 错误,故选 D。
【点睛】牛轭湖的形成,主要经历以下四个阶段:河道弯曲:河流一开始流动,便受到地转偏向力的影响, 发
生偏转;不断弯曲:凹岸不断侵蚀、凸岸不断堆积,河道越来越弯曲;截弯取直:雨季来临时,河水流速
突然增加,弯曲河道的临近处,被河水冲破,发生“截弯取直”;截弯取直后,原有河道被废弃,流速变
慢,泥沙沉积,成为牛轭状的湖泊,即为“牛轭湖”。
第 II 卷(非选择题)
二、综合题(共 52 分)
17. 读下图(图中阴影部分表示黑夜),完成下列问题。
第 8页/共 12页
(1)N 点的经度是____;A 地日出地方时为____。
(2)此时与北京日期相同的范围占全球总范围的____。该日正午太阳高度达一年最大的纬度范围是____;
达一年最小的纬度范围是____。
(3)A、M、N 三地的线速度从大到小的排序____;弧 MB 为(晨线\昏线)____。
(4)图示时间北半球的节气为____,此后一周时间内地球公转速度的变化是____。
【答案】(1) ①. 15°E ②. 9 时
(2) ①. 23/24 ②. 23°26′S 至 90°S ③. 0°至 90°N
(3) ①. N、A、M ②. 昏线
(4) ①. 冬至 ②. 逐渐加快
【解析】
【分析】本大题以光照图为材料设置试题,涉及晨昏线、地方时、自转线速度、公转速度等相关内容,考
查学生获取和解读地理信息、调动和运用地理知识的能力,体现综合思维、区域认知学科素养。
【小问 1 详解】
根据图示 30°W 和 60°E 的位置,可知自转方向为逆时针,图示为北半球,图中相邻两条经线相差 45°,N
点经度为 15°E。图中 A 地所在纬线昼弧长为 90°,昼长=昼弧度数÷15°,即昼长为 6 小时,日出地方时=12
-昼长÷2,所以日出地方时为 12-6÷2=9:00。
【小问 2 详解】
首先找 0 时经线,图中 N 地(15°E)为 12:00,可以推出 0 时经度为 165°W,所以与北京(东八区,中央
经线 120°E)日期相同的范围是 165°W 向西至 0°至 180°,占全球总范围的 23/24。据上题可知,该图为北
半球局部光照图,从图中昼夜分布看,北极圈及其以北出现极夜,此时为北半球冬至日,太阳直射南回归
线,南回归线及其以南地区(或 23°26′S 至 90°S)正午太阳高度达一年最大;北半球各地(或 0°至 90°N)
正午太阳高度达一年最小。
【小问 3 详解】
地球自转线速度由赤道向两极递减,N 点纬度最低,A 点次之,M 点纬度最高,所以线速度从大到小排序
第 9页/共 12页
为 N>A>M。根据图示 30°W 和 60°E 的位置,可知自转方向为逆时针,顺着地球自转方向,弧 MB 由白天
进入黑夜,所以弧 MB 为昏线。
【小问 4 详解】
图中北极圈及其以北出现极夜,所以北半球节气为冬至日。地球公转在近日点(1 月初)速度最快,冬至日
(12 月 22 日前后)此后一周时间内,地球向近日点运动,所以公转速度逐渐加快。
18. 阅读图文材料,完成下列要求。
雅鲁藏布江下游绕喜马拉雅山脉东段的最高峰南迦巴瓦峰急拐弯南流,构成举世闻名的大拐弯峡谷。
西藏墨脱县地处雅鲁藏布江大拐弯下游,境内山高谷深,山峦起伏,地势险峻。下图为喜马拉雅山脉东段
地层地貌剖面示意图。
(1)指出那木拉错所处的构造地貌类型,并说明其成因。
(2)从地质作用角度分析墨脱县境内山高谷深的原因。
(3)根据墨脱县的地形条件,说出该县选择的最主要交通运输方式和交通线路选址布局的特点。
【答案】(1)地貌类型:背斜谷。
成因:背斜顶部因受张力多裂隙,易被侵蚀成谷地。
(2)该县位于印度洋板块与亚欧板块的消亡边界,岩层受挤压隆起,不断抬升形成高山;该县年降水丰富,
高山冰川广布,地势落差大,流水、冰川向下强烈侵蚀形成深谷。
(3)主要交通运输方式:公路。
交通线路选址布局的特点:主要布局在地势相对和缓的河谷地带,往往沿等高线修筑,呈“之”字形盘山
曲折。
【解析】
【分析】本题以青藏高原地形为材料背景设置试题,涉及构造地貌、地质作用、交通运输方式及其交通线
路选址布局等相关知识,考查学生的材料信息提取能力、对地理基本知识的迁移运用能力,体现了区域认
第 10页/共 12页
知、综合思维的地理学科核心素养。
【小问 1 详解】
根据所学可知,构造地貌是地球内力作用形成 背斜、向斜、断层地貌,其判断主要根据岩层形态。根据
那木拉错岩层的弯曲状况可知,岩层上拱,其为背斜构造;从地表形态看,那木拉错呈下凹形态,为谷地,
因此该构造地貌为背斜谷。这主要是由于地壳运动产生褶皱,背斜顶部岩层受张力,岩层破碎易被外力侵
蚀成为谷地。
【小问 2 详解】
地质作用包括内力作用和外力作用。墨脱县位于我国青藏高原地区,山高主要是因为内力作用,该县位于
印度洋板块与亚欧板块的消亡边界,依据所学知识可知,板块消亡边界岩层受挤压隆起,经历造山运动,
地壳不断抬升,形成高大的山体;谷深主要是由于外力侵蚀作用,由于降水丰富,且冰川融水量较大,地
势起伏、落差大,受流水、冰川持续向下侵蚀作用强烈,形成幽深峡谷。
【小问 3 详解】
交通运输方式及其交通线路选址布局受地形条件影响较大,依据墨脱县境内山高谷深,地势起伏大,修建
交通线的成本高且技术难度较大,在交通方式的选择上,要考虑其成本和技术水平因素,应优先选择成本
较低、难度较低的公路交通运输方式。交通线路选址布局上,受地形影响,要考虑道路安全等因素,墨脱
县的公路建设应选择在地势相对平缓的河谷地带,大致沿等高线修筑;地势陡峭的地方,公路呈“之”字
迂回前进,以减小地形坡度。
19. 阅读图文材料,完成下列要求。
噶顺戈壁位于新疆东部和河西走廊西端连接带(中心区域 43°N,94°E)。白垩纪时期,噶顺戈壁仍为淡
水湖泊,后因气候变化,湖泊逐渐干涸。噶顺戈壁西北风力极强,在长期风力作用下,该地风蚀残丘广泛
分布。一些大规模残丘地带,两侧崖壁分层现象明显,呈现出奇特的“千层饼”景观。图 a 为风蚀残丘的
形成示意图,图 b 为某游客暑假期间于北京时间 18:30 时拍摄的“千层饼”岩层照片。
(1)指出图 b 中接受阳光照射的甲坡的朝向,并说明其所属的岩石类型。
(2)判断该地风蚀残丘的延伸方向并分析图 a 中沙丘的成因。
第 11页/共 12页
(3)推测该地“千层饼”地貌景观的形成过程。
【答案】(1)甲坡朝向西南。该岩石有明显的层理结构,为沉积岩。
(2)延伸方向:西北—东南向延伸。沙丘形成过程:风力搬运沙粒移动;受到残丘阻挡,风力减弱,沙粒
沉积(形成沙丘)。
(3) 该地古湖盆沉积时期长,长期经受流水堆积作用;因环境及气候变化,不同时期沉积岩层(沉积物颗
粒及组成)差异明显,层层叠压;湖泊干涸后,沉积岩层出露地表,受(季节性流水和长期)风力侵蚀(打
磨),崖壁裸露,形成“千层饼”景观。
【解析】
【分析】本大题以噶顺戈壁为材料设置试题,涉及坡向判断、岩石类型、风蚀地貌的形态及其形成过程相
关内容,考查学生获取和解读地理信息、调动和运用地理知识的能力,体现综合思维、区域认知学科素养。
【小问 1 详解】
根据材料,某游客暑假期间于北京时间 18:30 时拍摄的“千层饼”岩层照片,而北京时间是 120°E 地方时,
当地位于 94°E,两地经度相差 26°,94°E 在 120°E 以西,根据东加西减的时间计算原则,当地地方时应为
16:46,当地位于 43°N,地处北温带,年内正午太阳光线从正南照射而来,当地地方时 18 时太阳位于正西
附近,所以北京时间 18:30 时太阳位于西南,照片中甲坡正受到太阳光照射,说明甲坡朝向西南方。结合
图文材料,该岩石“分层现象明显”,被叫做“千层饼”,有显著的层理结构,推知应为沉积岩。
【小问 2 详解】
该区域盛行西北风,根据图 B 中的风流轨迹等信息可推测,风蚀残丘的延伸方向为西北-东南走向。区域受
西北风的影响,风力搬运沙粒向前运动,受到风蚀残丘的阻挡,风力减弱,搬运能力减弱,沙粒沉积,形
成前端沙丘。
【小问 3 详解】
根据材料信息可知,该区域在白垩纪时期为淡水湖泊,地势较低,大量河流注入,在该湖泊附近沉积,形
成深厚的沉积岩层;后来气候变化,流水搬运能力变化,所以在不同的时期形成了颗粒组成差异明显的不
同的沉积岩层,沉积岩层层叠压;随着气候进一步变化,湖泊干涸,沉积岩层出露地表,接受外力侵蚀,
该区域受季节性流水和长期的风力侵蚀打磨,使得崖壁裸露,形成“千层饼”景观。
第 12页/共 12页
相关试卷
这是一份四川省遂宁市2025_2026学年高二地理上学期期中测试试题含解析,共12页。试卷主要包含了请将答案正确填写在答题卡上等内容,欢迎下载使用。
这是一份四川省遂宁市2023_2024学年高二地理上学期期中试题含解析,共21页。试卷主要包含了考试结束后,将答题卡交回, 夏至这天北京, 图中四点处于黄昏的是, 图中蒙古气旋总体上等内容,欢迎下载使用。
这是一份四川省遂宁市2025_2026学年高一地理上学期期中测试试题含解析,共19页。试卷主要包含了选择题,综合题等内容,欢迎下载使用。
相关试卷 更多
- 1.电子资料成功下载后不支持退换,如发现资料有内容错误问题请联系客服,如若属实,我们会补偿您的损失
- 2.压缩包下载后请先用软件解压,再使用对应软件打开;软件版本较低时请及时更新
- 3.资料下载成功后可在60天以内免费重复下载
免费领取教师福利 




.png)




