四川省遂宁市2024-2025学年高二上学期期末考试地理试卷(Word版附解析)
展开
这是一份四川省遂宁市2024-2025学年高二上学期期末考试地理试卷(Word版附解析),文件包含四川省遂宁市2024-2025学年高二上学期1月期末地理试题Word版含解析docx、四川省遂宁市2024-2025学年高二上学期1月期末地理试题Word版无答案docx等2份试卷配套教学资源,其中试卷共18页, 欢迎下载使用。
地理试题
本卷满分100分,考试时间75分钟。
注意事项:
1.本试卷共分两卷,第Ⅰ卷为选择题,第Ⅱ卷为非选择题。
2.考生务必将自己的姓名、座位号和准考证号填写在答题卡相应的位置上。
3.第Ⅰ卷的答案用2B铅笔填涂到答题卡上,第Ⅱ卷必须将答案填写在答题卡上规定位置。
4.考试结束后,将答题卡交回。
第Ⅰ卷(选择题,共48分)
一、选择题:本题共16小题,每小题3分,共48分。在每小题给出的四个选项中,只有一项是符合题目要求的。
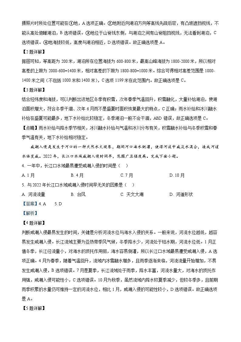
如图为某区域等高线地形图。某游客在该地游览时,从高处遥望湖泊全貌,拍摄了美丽的风景照片。据了解,该湖每年冬季几乎完全干涸,次年6月面积恢复到最大。完成下面小题。
1. 该游客拍摄照片时所处的位置可能在图中( )
A. ①地B. ②地C. ③地D. ④地
2. 图中湖面与最高山峰的相对高差可能是( )
A. 799米B. 999米C. 1199米D. 1499米
3. 该湖的主要补给水源是( )
A. 雨水B. 冰川融水C. 积雪融水D. 地下水
【答案】1. A 2. C 3. C
【解析】
【1题详解】
①地海拔较高且与湖泊之间上部陡,下部缓,为凹形坡,没有明显地形阻挡,能够看到湖泊全貌,所以拍摄照片时所处位置可能在①地,A选项正确。②地附近向湖泊方向等高线先疏后密,有凸坡遮挡视线,不能从高处俯瞰湖泊,B选项错误。③地位于山脊线东侧,与湖泊之间有山脊阻挡视线,无法看到湖泊,C选项错误。④地海拔较低,高度与湖泊相近,D选项错误。故正确选项是A。
【2题详解】
据图可知,等高距为200米,湖泊所在位置海拔为600-800米,最高山峰海拔为1800-2000米,所以相对高差的上限为2000-600=1400米,相对高差的下限为1800-800=1000米。综合可得相对高差范围是1000-1400米之间(不包括1000米和1400米),C选项1199米在此范围内。故正确选项是C。
【3题详解】
结合经纬度和海拔,可以判断出该地区冬季有积雪,次年春季气温回升,积雪融化,大量补给湖泊,使湖泊面积增大,符合冬季干涸、次年6月而不是盛夏时面积恢复最大的特点,C正确;雨水补给和冰川融水补给在盛夏可能最多,地下水补给比较稳定,冬季湖泊一般不会干涸,ABD错误,故正确选项是C。
【点睛】雨水补给与降水季节相关,冰川融水补给与气温和冰川分布有关,积雪融水补给与冬季积雪和春季气温有关,地下水补给相对稳定。
咸潮入侵是发生于河口的一种天然水文现象,期间河口海水倒灌,使得河流中咸淡水混合,造成河道水体变咸。2022年,长江口水域咸潮入侵时间早,范围广且强度高。完成下面小题。
4. 一年中,长江口水域最易遭受咸潮入侵的时间是( )
A. 1月B. 4月C. 7月D. 10月
5. 与2022年长江口水域咸潮入侵时间早无关的因素是( )
A. 河流流量B. 台风C. 天文大潮D. 河道形状
【答案】4. A 5. D
【解析】
【4题详解】
判断咸潮入侵最易发生的时间,关键是分析河流水位与海水入侵的关系。一般来说,河流水位越低,越容易发生咸潮入侵。长江流域主要为亚热带季风气候,冬季降水少,河流处于枯水期,河流水位低。1月正值冬季,长江径流量小,对海水的顶托作用弱,海水容易倒灌,所以长江口水域最易遭受咸潮入侵,A选项正确。4月为春季,随着气温回升,流域内冰雪融水增多,且雨季逐渐来临,河流流量开始增加,不易发生咸潮入侵,B选项错误。7月是夏季,长江流域处于雨季,降水丰富,河流水量大,对海水的顶托作用强,咸潮入侵可能性小,C选项错误。10月为秋季,虽然流域内降水较夏季减少,但较冬季多,且前期雨季积累的水量仍可维持一定的河流水位,相比1月,咸潮入侵的可能性较小,D选项错误。故正确选项是A。
【5题详解】
分析与咸潮入侵时间无关的因素,需要明确咸潮入侵的影响因素及其作用机制。河流流量大小直接影响河流水位,流量小则河水位低,海水容易入侵,所以河流流量与咸潮入侵时间早有关,A选项不符合题意。台风可能带来强降水,增加河流流量,缓解咸潮入侵;台风带来的强风也可能使海水涌入河口,与咸潮入侵时间早有关,B选项不符合题意。天文大潮时,会加大海水倒灌的可能性,促使咸潮提前入侵,C选项不符合题意。河道形状主要影响咸潮入侵时的范围和强度,而不是入侵时间,D选项符合题意。故正确选项是D。
【点睛】影响海水盐度的因素有降水量、蒸发量、径流量、洋流、海域封闭情况等因素。1、降水量越大,盐度越低;2、蒸发量越大,盐度越高;3、河口地区陆地径流注入越多,盐度越低;4、暖流流经海区蒸发量偏大,盐的溶解度也偏大,则盐度偏高。5、海域越封闭,与外洋的水交换越少,高盐区盐度会更高,低盐区盐度会更低。
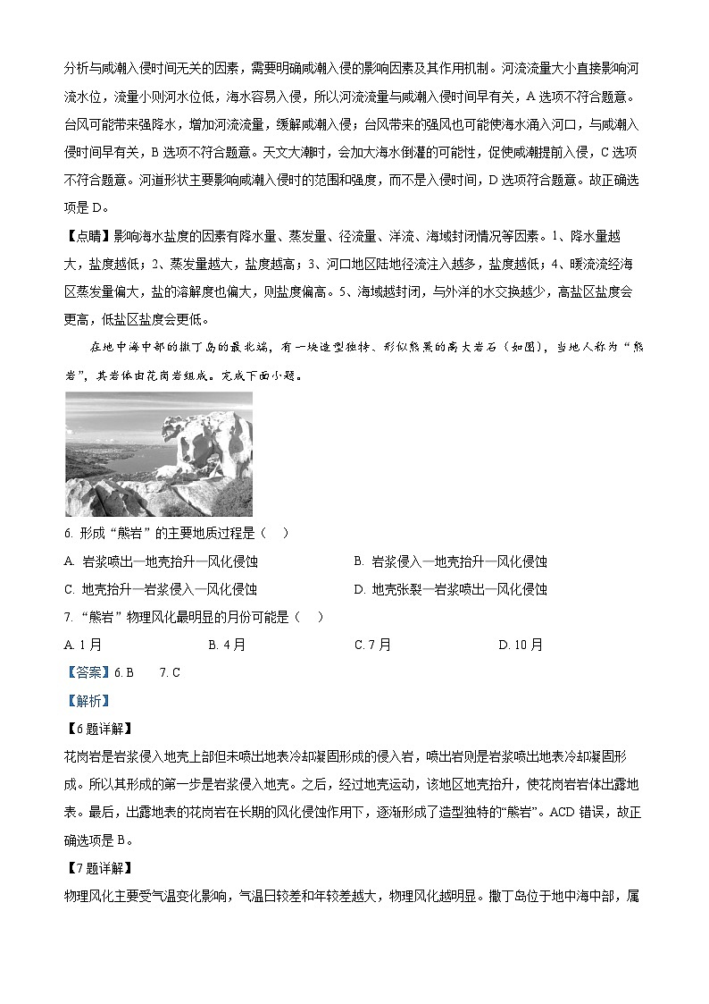
在地中海中部的撒丁岛的最北端,有一块造型独特、形似熊罴的高大岩石(如图),当地人称为“熊岩”,其岩体由花岗岩组成。完成下面小题。
6. 形成“熊岩”的主要地质过程是( )
A. 岩浆喷出—地壳抬升—风化侵蚀B. 岩浆侵入—地壳抬升—风化侵蚀
C. 地壳抬升—岩浆侵入—风化侵蚀D. 地壳张裂—岩浆喷出—风化侵蚀
7. “熊岩”物理风化最明显的月份可能是( )
A. 1月B. 4月C. 7月D. 10月
【答案】6. B 7. C
【解析】
【6题详解】
花岗岩是岩浆侵入地壳上部但未喷出地表冷却凝固形成的侵入岩,喷出岩则是岩浆喷出地表冷却凝固形成。所以其形成的第一步是岩浆侵入地壳。之后,经过地壳运动,该地区地壳抬升,使花岗岩岩体出露地表。最后,出露地表的花岗岩在长期的风化侵蚀作用下,逐渐形成了造型独特的“熊岩”。ACD错误,故正确选项是B。
【7题详解】
物理风化主要受气温变化影响,气温日较差和年较差越大,物理风化越明显。撒丁岛位于地中海中部,属于地中海气候,夏季炎热干燥,冬季温和多雨。7月是夏季,气温高,白天太阳辐射强,岩石表面升温快,夜晚降温快,气温日较差大,物理风化作用强烈。1月是冬季,温和多雨,气温日较差相对较小,物理风化不明显,A错误C正确。4月和10月风化作用比7月弱,BD错误。故正确选项是C。
【点睛】三大类岩石的相互转化关系:沉积岩和岩浆岩可以通过变质作用形成变质岩。在地表常温、常压条件下,岩浆岩和变质岩又可以通过母岩的风蚀、剥蚀和一系列的沉积作用而形成沉积岩。当变质岩和沉积岩进入地下深处后,在高温高压条件下又会发生熔融形成岩浆,经结晶作用而变成岩浆岩。
近年来,青藏高原不同海拔区域增温速率不同,4000米左右最大,每10年升温约0.5℃,5000米以上增温速率有所减小。青藏高原上的冰川整体处于退缩状态,近50年减少约20%,但北部少量冰川略有增长。完成下面小题。
8. 影响青藏高原5000米以上区域增温速率低的主要因素是( )
A. 大气环流形势B. 地表反射率C. 地势起伏状况D. 大气水汽含量
9. 该区域少量冰川呈增长状态的原因可能是( )
A. 局部气温降低B. 地势持续抬升C. 年降水量增加D. 生态环境改善
10. 未来一段时期内,青藏高原上的湖泊面积( )
A. 先收缩,后扩张B. 先扩张,后收缩C. 持续扩张D. 持续收缩
【答案】8. B 9. C 10. B
【解析】
【8题详解】
大气环流形势主要影响的是降水和热量的再分配等,对于不同海拔高度的增温速率差异影响较小,A选项错误。地表反射率对增温速率有重要影响。5000米以上区域积雪和冰川覆盖面积相对较大,冰雪对太阳辐射的反射率高,大量太阳辐射被反射,地面吸收的太阳辐射少,进而升温缓慢,增温速率低。而4000米左右区域,积雪冰川覆盖相对较少,地表反射率相对较低,吸收太阳辐射相对较多,增温速率较大,B选项正确。地势起伏状况在整个青藏高原都存在,并不是5000米以上区域特有的影响增温速率的关键因素,不同海拔的地势起伏差异并非造成这种增温速率差异的主要原因,C选项不合适。大气水汽含量虽然随着海拔升高而减少,水汽含量少会使保温作用弱,但青藏高原上大气水汽含量整体都较少,相比之下,地表反射率对5000米以上区域吸收太阳辐射少从而增温慢的影响更为直接和关键,D选项不是主要因素。故正确选项是B。
【9题详解】
解释冰川增长的原因,要从冰川的物质平衡角度考虑,即冰川的积累量和消融量的关系。当积累量大于消融量时冰川增长。青藏高原北部地区,受西风影响,年降水量增加,因海拔高,气温低,降水的主要形式是降雪,冰川获得的补给增多,即使在整体冰川退缩的大环境下,少量冰川因补给量大于消融量而呈现增长状态,C正确;局部气温降低不影响整体冰川呈增长趋势,A错误;地势在近几十年变化不大,B错误;生态环境改善对冰川的影响小,D错误,该题选C。
【10题详解】
目前青藏高原上的冰川整体处于退缩状态,冰川融水增多,短期内会使湖泊水量增加,湖泊面积扩张。但随着冰川持续退缩,冰川面积不断减小,未来可提供的融水会逐渐减少,湖泊面积又会收缩。所以未来一段时期内,青藏高原上的湖泊面积先扩张,后收缩。ACD错误,故正确选项是B。
【点睛】全球气候变暖的原因:1.自然原因:①地球处于温暖时期,气温呈现上升趋势; ②太阳活动\火山爆发等影响到气温的变化。 2.人为原因(主要原因) :①化石燃料的使用:燃烧矿物燃料向大气中排放大量二氧化碳等温室气体,大气温室气体总量增多;②改变土地利用:森林砍伐和焚烧、农田开垦等,森林面积缩小,会减少森林对二氧化碳的吸收量。
如图表示上海某地(北纬31°)太阳能光伏发电试验站测得的水平地面和20°倾角南向坡面月最大太阳辐射变化。完成下面小题。
11. 导致两处地表月最大太阳辐射差异主要因素是( )
A 海拔高度B. 太阳高度C. 昼夜长短D. 植被状况
12. 与7月相比,6月两处地表月最大太阳辐射较小的主要原因是该月( )
A. 多阴雨天气B. 多台风登陆C. 平均昼长短D. 太阳高度小
【答案】11. B 12. A
【解析】
【11题详解】
海拔高度主要影响太阳辐射在大气中的削弱程度,但对于同一地点的水平地面和20°倾角南向坡面来说,海拔高度是相同的,A选项错误。太阳高度角不同会导致地面接收到的太阳辐射强度不同。对于20°倾角南向坡面,在某些时段其与太阳光线的夹角比水平地面更接近直角,接收到的太阳辐射更强;而在另一些时段可能相反,所以太阳高度角是导致两处地(坡)面之间月最大太阳辐射差异的主要因素,B选项正确。昼夜长短主要影响的是一天中太阳辐射的时长,而不是最大太阳辐射强度的差异,C选项错误。植被状况主要影响太阳辐射的吸收和反射,在同一地点,水平地面和坡面的植被状况差异较小,且不是造成月最大太阳辐射差异的主要原因,D选项错误。故正确选项是B。
【12题详解】
上海某地位于长江中下游地区,6月正值梅雨季节,多阴雨天气,大气对太阳辐射的削弱作用强,到达地面的太阳辐射少,所以月最大太阳辐射较小。7月梅雨季节结束,晴天相对较多,太阳辐射较强,A选项正确;7月气温较6月高,7月台风登陆更多,B错误;6月和7月相比,昼长相差不大,且昼长主要影响太阳辐射的时长,而不是最大太阳辐射强度,C选项错误。6月和7月太阳直射点位置接近,太阳高度角相差不大,受太阳高度角影响小,D选项错误。故正确选项是A。
【点睛】影响太阳辐射因素:地势高低,海拔高的地方,空气稀薄,太阳辐射强;天气状况,晴天多的地方,太阳辐射强;纬度低的地方,太阳高度大,太阳辐射强;季节差异,夏季太阳高度大,昼长太阳辐射强,日照时数长。
塔希提岛位于南太平洋上,岛上年降雨量空间分布和季节分配差异均较大。如图示意塔希提岛位置、河流分布。完成下面小题。
13. 该岛降水空间分布的显著特点是( )
A. 东北多,西南少B. 西北多,东南少C. 西南多,东北少D. 东南多,西北少
14. 法阿正值一年中湿季时,当地受( )
A. 赤道低压控制B. 暖湿信风影响C. 准静止锋控制D. 夏季风影响
【答案】13. D 14. A
【解析】
【13题详解】
塔希提岛位于南太平洋(17°S附近),受东南信风影响。东南信风从海洋吹向岛屿,带来丰富水汽,岛屿地形多山地,东南部为迎风坡,降水多。岛屿西北部为背风坡,降水少。所以该岛降水空间分布的显著特点是东南多,西北少。ABC错误,该题选D。
【14题详解】
塔希提岛位于南半球低纬度地区,法阿位于岛屿西北部,东南信风的背风坡。当法阿正值一年中湿季时,太阳直射点位置靠近南回归线,此时赤道低压带南移控制该岛。赤道低压带控制下,盛行上升气流,降水丰富,BCD错误,该题选A。
【点睛】由于太阳直射点在地球表面南北移动,导致不同纬度地区受热不均,进而引起气压带和风带的季节性移动。北半球夏季,气压带风带位置偏北,北半球冬季,气压带风带位置偏南。
在我国暖温带地区,刺槐是主要蜜源植物之一,其栽种面积大,分布区域广,泌蜜丰富,蜜质优良。每到刺槐花期,蜂农携带蜂箱追花夺蜜,大致形成了三条放蜂线路(如图)。与中线相比,西线放蜂时间长10天左右。完成下面小题。
15. 三条放蜂线路都是自南向北而行,主要影响因素是( )
A. 气温B. 降水C. 光照D. 地形
16. 西线放蜂时间较中线长的主要原因是该线路沿线( )
A. 刺槐品种多B. 昼夜温差大C. 光照条件优D. 地势起伏大
【答案】15. A 16. D
【解析】
【15题详解】
刺槐花期与气温密切相关。我国暖温带地区,从南向北气温渐次升高,春季先后来临。蜂农携带蜂箱追花夺蜜,需要在刺槐开花时到达相应地区,自南向北随着纬度升高,气温升高时间推迟,刺槐开花时间也相应推迟,所以蜂农要依次向北追寻花期,A选项正确;降水、光照和地形虽然对刺槐生长有一定影响,但不是导致放蜂线路自南向北的主要因素,BCD错误。故选A。
【16题详解】
西线自陕西向北到山西、河北,沿线跨越平原、高原、山地,地势起伏大,地势起伏会导致不同海拔高度气温差异较大,热量条件复杂,这种复杂的地形和热量条件使得刺槐开花时间在不同海拔和地形部位有较大差异,花期延长,从而放蜂时间较长,D选项正确;刺槐品种在同一区域内差异不大,且品种不是西线放蜂时间长的主要原因,A选项错误;昼夜温差大主要影响植物的糖分积累等,与刺槐花期长短关系不大,B选项错误;光照条件在同一大的区域范围内(如西线所经过的地区)差异不明显,不是影响花期长短的关键因素,C选项错误。故选D。
【点睛】我国地域辽阔,地跨众多的温度带和干湿地区,加上我国地形复杂,地势高低悬殊,更增加了我国气候的复杂多样性。我国冬季南北气温差异大,南方温暖,而越往北气温就越低。夏季南北普遍高温。
第Ⅱ卷(非选择题,共52分)
二、非选择题:本题共3小题,共52分。
17. 阅读图文材料,完成下列要求。
2023年2月7日,热带气旋“弗雷迪”在澳大利亚西北海面生成。此后,“弗雷迪”一路向西行进,不断加强,19日成为特强热带气旋。21日,“弗雷迪”登陆马达加斯加,23日至3月13日在莫桑比克海峡附近反复折向,给马达加斯加等多国造成严重灾害。如图为“弗雷迪”移动路径。
(1)简述澳大利亚西北海面生成热带气旋的条件。
(2)分析“弗雷迪”生成后至19日不断增强的原因。
(3)3月12日,“弗雷迪”在莫桑比克登陆时,登陆点以南的沿海地区受风暴潮危害较北部地区严重,分析其原因。
【答案】(1)位于热带,海洋表层水温高(于26℃);热带洋面广阔,水体蕴含热量丰富;2月,太阳高度角大,海水吸收热量多,升温快;南纬15°附近,地转偏向力足以使气旋系统旋转。
(2)始终在热带海域,且有暖流流经,使大气增温增湿,沿途水热补充,使大气膨胀上升,水汽凝结,释放的热量促使大气进一步上升,洋面气压降低,水平气压梯度力增大;且洋面(广阔,)摩擦力小,加速外围暖湿气流汇入。
(3)登陆点以南沿海地区吹东南风,向岸风使海水水位猛涨,风暴潮危害大;以北地区吹离岸的西北风,海水水位上涨不明显。
【解析】
【分析】本题以热带气旋为情境,涉及热带气旋、气旋运动与风向的关系以及风向对风暴潮的影响等知识点,考查学生获取和解读地理信息、论证和探讨地理事物等能力,体现了对区域认知、综合思维等学科素养的考查。
【小问1详解】
热带气旋生成的基本条件,即高温海水、开阔洋面和合适的地转偏向力。澳大利亚西北海面位于热带地区,太阳辐射强,海水吸收热量多,海洋表层水温高,为热带气旋的形成提供了充足的能量来源。澳大利亚西北海面洋面开阔,水体蕴含热量丰富,有利于热带气旋的生成。时值2月初,该海域太阳辐射强,表层海水升温快;在南纬15°附近,地转偏向力足以使气旋系统旋转,促使热带气旋的形成。
【小问2详解】
“弗雷迪”始终在热带海域活动,热带海域水温高,为其提供了持续能量供应。而且该区域有暖流流经,暖流具有增温增湿的作用,进一步提高了海水温度。高温的海水使得大气受热膨胀上升,水汽不断凝结,在凝结过程中释放大量热量,这些热量又促使大气进一步上升,使得气旋中心的气压不断降低,与周围大气的气压差增大,从而推动气旋不断增强。此外,广阔的洋面使得气旋移动过程中受到的摩擦力小,摩擦力小有利于气旋系统的快速旋转和强度增强,使得“弗雷迪”能够不断发展壮大。
【小问3详解】
3月12日,根据气旋的运动方向和所处位置,登陆点以南的沿海地区吹东南风。东南风是向岸风,它会将海水不断吹向陆地,使得沿海地区海水水位猛涨,形成强大的风暴潮,对沿海地区造成严重危害。而登陆点以北地区吹离岸的西北风,西北风将海水吹离海岸,导致沿海地区海水水位上涨不明显,风暴潮危害相对较小。
18. 阅读图文材料,完成下列要求。
加拿大是世界上发生林火最多的国家之一,林火次数最多的区域在该国西部。如图示意加拿大局部地区地理位置和地形。
(1)说明山脉对加拿大西部林火影响。
(2)与林火发生前相比,分析林火发生后当地水循环的变化。
(3)有人认为,林火对森林生态系统有百害而无一利;也有人认为,林火对森林生态系统的发展有好处。选择其中一种观点,并阐述理由。
【答案】(1)山脉在西部纵贯南北(呈西北至东南走向),山区面积广,森林覆盖率高;山脉临近海岸,抬升来自海洋的西风,形成地形雨,消耗大量水汽;导致西风变干燥,在越过山脉后下沉升温,易引发森林大火。
(2)植被覆盖率降低,保持水土能力下降,短期内地表径流增加;下渗减少,地下水补给减少,地下径流减少;地表蒸发量和植物蒸腾量减少,空气湿度减小,降水量减少。
(3)林火对森林生态系统有利。理由:植物燃烧后的灰烬中含有大量营养成分,能提高土壤肥力;促进森林物种自然更新;抑制森林病虫害的发生。林火对森林生态系统有害。理由:植被覆盖率下降,物种减少甚至灭绝,森林生态系统功能下降(如影响养分循环、碳储存和当地气候调节);加剧水土流失(土壤侵蚀和洪水风险增加),森林生态系统难以恢复等。
【解析】
【分析】本大题以加拿大局部地区地理位置和地形图及相关文字为材料设置三道试题,涉及要素之间的影响、水循环的类型及其主要环节、某要素对整体的影响等相关知识,主要考查学生获取和解读地理信息的能力、调动和运用地理知识的能力、描述和阐释地理事物的能力、论证和探究地理事物的能力,区域认知、综合思维、人地协调等核心素养。
【小问1详解】
读图并结合所学知识,首先,落基山脉在加拿大西部纵贯南北且面积广阔,本身森林覆盖率高,这就意味着有大面积的易燃物存在,为林火的发生提供了物质基础。其次,山脉临近海岸,来自海洋的西风受山脉阻挡,使得山脉西侧能够获得海洋水汽滋润,通过形成地形雨消耗大量水汽,西风气流变干燥。山脉东侧则处于背风坡位置,干燥的西风越过山脉后,在东侧形成下沉气流,根据焚风效应,空气下沉过程中会绝热增温,导致空气变得干燥,湿度降低,这样的干燥环境使得森林植被更易着火,一旦有火源出现,就很容易引发森林大火。
【小问2详解】
植被在水循环中有多方面重要作用。大面积林火后,植被覆盖率降低。从地表径流角度看,植被原本可以拦截部分降水、减缓地表径流速度,现在保持水土能力下降,降水更多地快速汇集形成地表径流,所以短期内地表径流会增加。对于下渗环节,植被根系能疏松土壤、增加土壤孔隙度,利于水分下渗,林火后植被减少,下渗作用随之减弱,地下水获得的补给量也就减少,地下径流相应减少。从蒸发和蒸腾方面来说,植被的蒸腾作用是把水分从土壤输送到大气中的重要途径,地表的植被、枯枝落叶等燃烧后,地表蒸发量和植物蒸腾量都会减少,这使得空气中水汽含量减少,空气湿度减小,进而影响到降水环节,降水量也会随之减少。
【小问3详解】
选择观点阐述理由时,不管是支持有利还是有害,都要围绕森林生态系统的结构、功能、生物多样性以及土壤等关键要素展开分析。
以林火对森林生态系统有利为例:林火燃烧后,植物残体化为灰烬留在土壤表面,这些灰烬中含有大量如钾、磷等营养成分,相当于给土壤施了肥,能够提高土壤肥力,为后续森林植被的生长提供更充足的养分,利于植被恢复和生长。从森林物种更新角度看,有些植物的种子需要经过火烧等特殊环境刺激才能更好地萌发,林火可以破坏原有植被的竞争格局,为一些新的物种提供生长空间,促进森林物种自然更新,维持森林生态系统的多样性。另外,林火可以烧死部分森林病虫害的虫卵、病菌等,抑制森林病虫害的发生,减少病虫害对森林健康生长的威胁,从一定程度上有利于森林生态系统的稳定发展。
以林火对森林生态系统有害为例:林火发生时,高温会直接烧毁大量的植被,使得植被覆盖率下降,很多依赖森林生存的动植物失去栖息地和食物来源,导致物种数量减少,甚至一些物种可能会灭绝,这样森林生态系统的结构被破坏,生态系统功能(如影响养分循环、碳储存和当地气候调节)都会受到影响而下降。而且大面积林火破坏了地表植被后,土壤失去植被的保护,在降水、风等外力作用下,更容易发生水土流失、风蚀现象,土壤肥力也会随之流失,洪水风险增加,森林生态系统很难在短时间内恢复到原有状态,对其长期稳定发展极为不利。
19. 阅读图文材料,完成下列要求。
河源盆地位于广东省东部,为典型断陷盆地。如图为甲(100万年前)、乙(现代)两个不同地质时期该盆地所在区域的地层剖面。
(1)简述河源盆地经历的内力作用表现形式及证据。
(2)判断甲阶段该区域岩层所受水平方向作用力是挤压力还是张力,并说明判断理由。
(3)结合图示岩层变化,说明河源盆地的形成过程。
【答案】(1)火山喷发,形成喷出岩(火山岩);岩浆侵入,形成花岗岩(侵入岩);地壳运动(构造运动),形成断层。
(2)挤压力。理由:岩层断裂,且断层面以上岩块(或上盘)相对上升。
(3)早期,盆地所在区域碎屑岩和火山岩覆盖,随地壳抬升(海平面下降),上覆岩层被侵蚀;后岩层断裂,盆地所在岩块受断裂下陷与整体抬升影响,经历外力沉积与侵蚀作用;最后,盆地所在岩块进一步下陷(外侧岩块抬升),形成盆地,地表继续接受沉积。
【解析】
【分析】本题以广东省东部的河源盆地这一典型断陷盆地为材料,涉及内外力作用对的影响等点,考查内容围绕地质作用与地貌形成这一板块的核心知识展开,考查了获取和解读地理信息、论证和探讨地理问题的能力,体现了区域认知、综合思维等学科素养。
【小问1详解】
内力作用包括地壳运动(构造运动)、岩浆活动(岩浆喷出与岩浆侵入)、变质作用等几种常见的表现形式。从图中可以观察到火山岩广布这一现象,火山岩是火山喷发的产物,说明在地质历史时期该区域曾有大规模火山喷发,使得火山岩覆盖了一定范围。同时,图中出现了花岗岩,花岗岩属于侵入岩,它是岩浆侵入到地壳上部但未喷出地表,在地下冷却凝固形成的,这体现了岩浆侵入的内力作用过程。另外,图中呈现出断层构造,断层是地壳运动产生的强大压力或张力,超过了岩石的承受能力时,岩体发生破裂,并沿断裂面发生明显的位移而形成的,这表明该区域地壳运动强烈,形成了断层这种典型的地质构造。
【小问2详解】
在图中可以看到岩层出现了断裂现象,且岩块相对错动,也就是形成了断层。当水平方向受到挤压力时,岩层会发生弯曲变形,当挤压力超过岩石的承受限度后,岩层就会断裂并产生相对位移,使得一部分岩块相对上升,另一部分相对下沉。图中甲阶段呈现出的岩层状态特征是上覆岩块相对上升,下部岩块相对下沉,说明岩层受到的是挤压力。若岩层受到的是张力,则会导致上覆岩块相对下沉,下部岩块相对上升。
【小问3详解】
相关试卷
这是一份四川省遂宁市2024-2025学年高一下学期期末考试地理试卷(Word版附答案),文件包含高一地理2025doc、高一地理2025pdf、高一地理答案2025doc等3份试卷配套教学资源,其中试卷共17页, 欢迎下载使用。
这是一份四川省遂宁市2024-2025学年高二下学期期末考试地理试卷(Word版附答案),文件包含高二地理2025doc、高二地理2025pdf、高二地理答案2025doc等3份试卷配套教学资源,其中试卷共14页, 欢迎下载使用。
这是一份四川省自贡市、遂宁市、广安市等2024-2025学年高二上学期期末考试地理试卷(PDF版附解析),共12页。
相关试卷 更多
- 1.电子资料成功下载后不支持退换,如发现资料有内容错误问题请联系客服,如若属实,我们会补偿您的损失
- 2.压缩包下载后请先用软件解压,再使用对应软件打开;软件版本较低时请及时更新
- 3.资料下载成功后可在60天以内免费重复下载
免费领取教师福利

