搜索
      上传资料 赚现金
      点击图片退出全屏预览

      [精] 冀少版八年级生物下册 第六单元第一、二章学情评估卷(含答案)

      • 219 KB
      • 2026-01-12 11:32:45
      • 21
      • 0
      • 备课教研—乐老师
      加入资料篮
      立即下载
      冀少版八年级生物下册 第六单元第一、二章学情评估卷(含答案)第1页
      点击全屏预览
      1/9
      冀少版八年级生物下册 第六单元第一、二章学情评估卷(含答案)第2页
      点击全屏预览
      2/9
      冀少版八年级生物下册 第六单元第一、二章学情评估卷(含答案)第3页
      点击全屏预览
      3/9
      还剩6页未读, 继续阅读

      生物八年级下册动物的生殖和发育优秀课后复习题

      展开

      这是一份生物八年级下册动物的生殖和发育优秀课后复习题,共9页。试卷主要包含了选择题,非选择题等内容,欢迎下载使用。
      1.《孝经》有云:“身体发肤,受之父母,不敢毁伤,孝之始也。”为母不易,新生命在母亲体内发育期间,胎儿与母亲进行物质交换的结构是( )
      A.卵巢 B.子宫 C.胎盘和脐带 D.输卵管
      2.20世纪初,“环境荷尔蒙”问题开始困扰世界各国。“环境荷尔蒙”会影响男性的精子数量及精子质量,导致男性生殖能力下降。据此推测,“环境荷尔蒙”主要影响男性的( )
      A.输精管 B.阴茎 C.睾丸 D.附睾
      3.子宫肌瘤是困扰很多女性的常见疾病,严重时需进行手术切除子宫。女性切除子宫后将会出现的现象是( )
      ①不能分泌雌激素 ②没有月经 ③不能产生卵细胞 ④不能怀孕
      A.①② B.②③ C.②④ D.③④
      4.如图是人的生殖发育过程简图,相关叙述错误的是( )
      A.器官a是睾丸,是男性的主要生殖器官
      B.卵细胞里贮存有营养物质,供胚胎初期发育的需要
      C.形成②的场所是子宫
      D.38周后发育成熟的胎儿从母体的阴道产出,这叫作分娩
      5.普通月季是低矮灌木,而月季树(如图)身形挺拔、高贵典雅,具有较高的观赏价值。月季树的形成主要用到的技术是( )
      A.扦插
      B.嫁接
      C.组织培养技术
      D.核移植技术
      6.我国科研人员在木里藏族自治县发现了一株曾被宣布野外灭绝的枯鲁杜鹃。假如要在短时间内使枯鲁杜鹃的数量快速增多,最好的繁殖方式是( )
      A.将收获的这株植物的所有种子进行繁殖
      B.剪取生长旺盛的枝条进行扦插繁殖
      C.选取生长旺盛的枝条进行压条繁殖
      D.用茎尖或根尖的组织细胞进行组织培养
      7.在生产实践中,人们常用多种方式繁殖植物后代,下列说法不正确的是( )
      A.①属于嫁接中的枝接 B.②是组织培养,培养周期很长
      C.①②能保留亲本的优良品质 D.②能获得无病毒感染的植株
      8.与有性生殖相比,无性生殖能快速繁殖且保留母体性状。下列生物的繁殖方式中,不属于无性生殖的是( )
      A.利用杂交技术培育出“超级水稻” B.将柿树接穗嫁接在黑枣树的砧木上
      C.用草莓茎尖组织培养草莓幼苗 D.利用克隆技术,培育出高产奶牛
      9.世界互联网大会中,一株株番茄幼苗在嫁接机器人的“手术”下精准完成嫁接。嫁接过后的幼苗不易生病,果实的口感更好。下列说法不正确的是( )
      A.番茄的主要食用部分由子房壁发育而来
      B.应选取口感好的番茄苗作为接穗,抗病能力强的作为砧木
      C.利用嫁接番茄苗所结种子繁育的后代也会既不易生病、口感又好
      D.若想提高嫁接存活率,应使接穗与砧木的形成层紧密贴合
      10.萌萌去农村看望奶奶,观察到了以下生物的不同性状。其中不属于相对性状的是( )
      A.猫的白毛与长毛 B.鸡的玫瑰冠与单冠
      C.桃的离核与黏核 D.小朋友的双眼皮和单眼皮
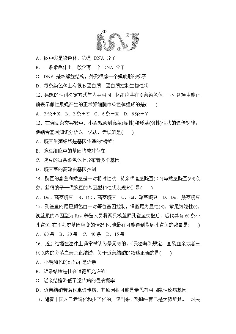
      11.如图是染色体和DNA 的关系示意图,结合图示分析,下列说法错误的是( )
      A.图中①是染色体,②是 DNA 分子
      B.一条染色体上一般含有一个 DNA 分子
      C.DNA 是双螺旋结构,外形很像一个螺旋形的梯子
      D.每条染色体上有很多蛋白质,蛋白质控制生物性状
      12.果蝇的性别决定方式与人类相同,体细胞共有8条染色体,下列各项中能正确表示雌性果蝇产生的正常卵细胞中染色体组成的是( )
      A.3条+X B.3条+Y C.6条+X D.6条+Y
      13.在豌豆杂交实验中,小孟观察到高茎(显性)和矮茎(隐性)性状的遗传规律。他结合基因知识分析以下说法,错误的是( )
      A.豌豆生殖细胞是基因传递的“桥梁”
      B.豌豆细胞中的基因均成对存在
      C.豌豆的每条染色体上分布着多个基因
      D.豌豆茎的高矮由基因控制
      14.豌豆的高茎和矮茎是一对相对性状。将亲代高茎豌豆(DD)与矮茎豌豆(dd)杂交,获得的子一代豌豆的基因型和性状表现分别是( )
      A.Dd、高茎豌豆 B.DD、高茎豌豆 C.dd、矮茎豌豆 D.Dd、矮茎豌豆
      15.孔雀鱼的尾巴颜色由一对等位基因控制,深蓝尾为显性(R),紫尾为隐性(r),浅蓝尾的基因型为Rr。养殖人员将两只浅蓝尾孔雀鱼交配后,后代共有60条小孔雀鱼,在不考虑基因突变的情况下,他最有可能得到紫尾孔雀鱼的数量是( )
      A.60条 B.30条 C.40条 D.15条
      16.近亲结婚在法律上通常被认为是无效的。《民法典》规定:直系血亲或者三代以内的旁系血亲禁止结婚。关于近亲结婚的叙述正确的是( )
      A.小明和他的姑妈不是近亲
      B.近亲结婚是社会道德所允许的
      C.近亲结婚降低了遗传病的患病概率
      D.近亲结婚若后代患遗传病,其原因很可能是亲代有相同隐性致病基因
      17.随着中国人口老龄化和少子化的加速到来,鼓励生育已是大势所趋。一对夫妻已经生了两个男孩,第三胎生育女孩的概率及女孩体细胞中的染色体组成分别为( )
      A.100%、22对常染色体+XX B.50%、22对常染色体+XX
      C.100%、22对常染色体+XY D.50%、22对常染色体+XY
      18.德国哲学家莱布尼茨说:“世界上没有完全相同的两片树叶。”这说明变异在自然界普遍存在。下列变异现象中,属于不可遗传变异的是( )
      A.太空育种培育出超级草莓 B.某人用眼不当导致近视
      C.杂交水稻产生的高产性状 D.肤色正常的夫妇生下患有白化病的孩子
      19.近年来,我国蓝莓产业快速发展,其背后是品种的不断改良和栽培技术的持续升级,“科技赋能”让曾经的高价水果“飞入寻常百姓家”。蓝莓品种能够改良成功,从根本上是因为改变了( )
      A.生活环境 B.遗传物质 C.生活习性 D.生物性状
      20.细心的同学会发现,青萝卜长在地上的部分为绿色,长在地下的部分为白色。下列解释合理的是( )
      A.产生这种差异不受环境因素的影响
      B.土壤中缺乏某种物质,地下部分无法形成叶绿素
      C.表现出的性状是基因和环境共同作用的结果
      D.地下和地上部分遗传物质组成不同
      21.如果人眼虹膜的颜色中,褐色由显性基因D控制,黑色由隐性基因d控制。王娟的眼睛是黑色的,而她父母是褐色的,则王娟父母的基因型及他们再生一个黑色眼睛的男孩子的可能性为( )
      A.Dd和Dd、1/8 B.Dd和dd、1/4 C.Dd和Dd、1/4 D.D和d、1/2
      22.圣女果又称小西红柿,具有生津止渴、健胃消食的功效。圣女果的果实有红果和黄果两种,显性、隐性基因分别用A、a表示,科研人员为了研究这两种性状的遗传规律进行了杂交实验(如表),下列说法错误的是( )
      A.乙组子代出现红果和黄果属于可遗传变异
      B.根据甲组和乙组可以判断红果为显性性状
      C.丙组亲代和子代的红果基因型都是Aa
      D.丙组子代中黄果占25%
      23.“鲁研951”是一种小麦新品种,源自“鲁原502”和“济麦22”,并继承了这两个品种的一些优良特性,如产量高、品质好、适应性广和抗病虫害能力强等。这种育种方法属于( )
      A.杂交育种 B.人工选择育种 C.诱变育种 D.基因工程育种
      我国约有1/3的成年人由于乳糖酶分泌不足,食用牛奶后会出现腹泻等不适症状,称为乳糖不耐受。为解决这一问题,科学家将肠乳糖酶基因导入奶牛基因组,使奶牛分泌的乳汁中乳糖含量大大降低,而其他营养成分不受影响。据此完成24、25题。
      24.材料中用到的生物技术是( )
      A.转基因技术 B.克隆技术 C.杂交技术 D.发酵技术
      25.下列关于该生物技术的叙述正确的是( )
      A.抗虫棉、多莉羊的培育都利用了该生物技术
      B.转移到奶牛体内的肠乳糖酶基因不具有遗传效应
      C.利用该技术生产的乳汁无需经过安全检测即可上市
      D.该技术的成功为基因控制性状提供了有力证据
      二、非选择题(除特殊标注外,每空1分,共35分)
      26.(8分)“体外受精-胚胎移植”技术(IVF-ET)又称“试管婴儿”技术。该技术是一种现代辅助生育技术,为全世界很多不孕不育患者带来了福音。该技术是指把卵细胞和精子都拿到体外来,让它们在体外人工控制的环境中完成受精过程,然后把早期胚胎移植到女性的子宫中,在子宫中孕育成为胎儿。利用该技术产生的婴儿称为“试管婴儿”。随着生物技术的发展,“试管婴儿”技术也在不断迭代。技术发展历程如图所示:
      (1)第一代技术中,需要使用药物刺激母亲的__________排卵,以突破自然排卵周期的限制,获得更多卵细胞;该技术需要男性提供健康且有活力的精子,产生精子的器官是____________。
      (2)理论上每个卵细胞完成受精作用需要1个精子,精子和卵细胞结合形成__________,然后把早期胚胎植入母体的__________内,使其生长发育为胎儿。
      (3)根据资料推测,第________代“试管婴儿”技术适用于因输卵管堵塞而不孕的妇女,因病切除子宫的妇女________(填“可以”或“不可以”)通过该技术顺利怀孕;精子数量少的男性可选择第________代“试管婴儿”技术。
      (4)“试管婴儿”技术是不孕不育治疗方面的一场革命,但是有人利用该技术进行胎儿性别甄选,请分析其弊端: _____________________________________。
      27.(9分)据图回答下列问题。
      (1)图甲所示的生殖方法是________,图乙所示的生殖方法是________,这两种生殖方法都属于__________(填“有性生殖”或“无性生殖”),此生殖方式的优点是______________________。
      (2)嫁接成活的关键是接穗和砧木的________________要紧密结合。
      (3)某农研所培育出了一种特别优良的葡萄新品种,要想在短时间内大规模推广种植,可以采取图____________的方法。
      (4)“味道好的优质桃和抗性强的山桃”这个嫁接组合中,作为接穗的是____________,作为砧木的是______________。
      (5)以下属于无性生殖的是________________。(填序号)
      ①细菌分裂生殖 ②酵母菌出芽生殖 ③霉菌的孢子生殖 ④用秋海棠的叶进行繁殖
      ⑤用马铃薯的种子繁殖 ⑥把西瓜种子种在土里
      28.(6分)很多家喻户晓的名人都是“左撇子”,比如画家达·芬奇、科学家居里夫人等,他们在绘画天分、思维方式、创造力等方面天赋异禀,遗憾的是,现有科学证据并未证明“左撇子”更聪明。“左撇子”又称左利手(惯用左手),与右利手(惯用右手)是一对相对性状,且存在显隐性关系(相关基因用R、r表示)。如图为小冀家左、右利手的遗传图解,请思考作答。
      (1)由图中信息可以判断,隐性性状是____________,直接依据是下列中的____________。
      A.姥爷×姥姥→妈妈 B.爷爷×奶奶→爸爸
      C.爸爸×妈妈→小冀
      (2)小冀出现了与爸爸、妈妈不同的性状,这种现象称为____________。
      (3)分析遗传图解可以推知:小冀妈妈的基因型是________。
      (4)小冀的父母打算再生育一个小孩,他们生女孩的概率为________,所生女孩体细胞中的染色体组成为________________________。
      29.(6分)遗传病是影响身体健康的重要因素,了解遗传病发病规律,能规避风险,提高生活质量。镰状细胞贫血是一种人类遗传病,由一对基因(A、a)控制。基因型为Aa的个体性状表现正常,但不能剧烈运动。在氧气充足和缺氧条件下,观察不同基因型个体的红细胞形态(如下表所示)。回答下列问题。
      (1)贫血往往与红细胞异常有关。红细胞的功能主要是________________。
      (2)在不同的氧气条件下,基因型为aa的个体红细胞形态不同,这说明红细胞形态是由基因组成和________________共同作用的结果。
      (3)一对性状表现正常的夫妇生过患镰状细胞贫血的女儿,可推断镰状细胞贫血为________(填“显性”或“隐性”)性状。这对夫妇又生了一个性状表现正常的男孩,该男孩基因型为Aa的概率为________。
      (4)利用显微镜判断(3)题中男孩的基因组成。简要写出可行的实验思路:________________________________________________________________________________________________________________________________________________________________________________________________________(2分)。
      30.(6分)无子西瓜是我们非常喜爱吃的水果。普通西瓜体细胞内有22条染色体。用秋水仙素(一种药品)处理其幼苗,可以让普通西瓜植株体细胞染色体成为44条(作为母本),与普通西瓜(22条染色体)植株(作为父本)杂交,从而得到种子。用这些种子种下去就会结出无子西瓜(如图1)。
      (1)上述西瓜的繁殖方式属于________(填“有性”或“无性”)生殖,图1中父本产生的精子内含有________条染色体。
      (2)西瓜红色果肉和黄色果肉是一对____________。据图2分析,黄色果肉为____________性状。若用R表示显性基因,r表示隐性基因,则图2中子代红色果肉西瓜的基因型是________________。
      (3)无子西瓜的出现属于____________(填“可遗传”或“不可遗传”)变异。
      答案
      一、1.C
      2.C 解题思路:找到关键句“‘环境荷尔蒙’会影响男性的精子数量及精子质量”,睾丸是男性的主要生殖器官,负责产生精子和分泌雄激素。故选C。
      3.C 4.C 5.B 6.D 7.B 8.A 9.C 10.A 11.D 12.A
      13.B 基因在体细胞中通常成对存在,但在生殖细胞(配子)中,基因是成单存在的。
      14.A 15.D 16.D 17.B 18.B 19.B 20.C 21.A
      22.D 根据甲组和乙组可以判断红果为显性性状,黄果为隐性性状。丙组亲代性状是“红果×黄果”,子代既有红果,也有黄果,则子代黄果的基因型为aa,两个a来自两个亲本,所以亲代的红果基因型为Aa,子代的红果基因型也一定是Aa,遗传图解如图。由遗传图解可知,丙组子代中黄果占50%。
      23.A 24.A 25.D
      二、26.(1)卵巢;睾丸 (2)受精卵;子宫 (3)一;不可以;二 (4)导致男女比例失调,加剧社会矛盾(合理即可)
      27.(1)扦插;嫁接;无性生殖;保留亲代的优良性状
      (2)形成层 (3)甲 (4)优质桃;山桃 (5)①②③④
      28.(1)左利手(或惯用左手);C (2)变异 (3)Rr
      (4)50%(或1/2);22对常染色体+XX
      29.(1)运输氧 (2)环境 (3)隐性;2/3
      (4)分别在氧气充足和缺氧条件下对该男孩的红细胞进行观察,若两种情况下红细胞均为圆饼状,则该男孩基因型为AA,若在缺氧条件下观察到镰刀状细胞,则该男孩基因型为Aa(合理即可)
      30.(1)有性;11 (2)相对性状;隐性;RR或Rr (3)可遗传
      组别
      亲代性状
      子代性状

      红果×黄果
      全是红果

      红果×红果
      既有红果,也有黄果

      红果×黄果
      既有红果,也有黄果
      基因型
      AA
      Aa
      aa
      氧气充足
      圆饼状
      圆饼状
      圆饼状
      缺氧
      圆饼状
      部分圆饼状,部分镰刀状
      镰刀状

      相关试卷

      生物八年级下册动物的生殖和发育优秀课后复习题:

      这是一份生物八年级下册动物的生殖和发育优秀课后复习题,共9页。试卷主要包含了选择题,非选择题等内容,欢迎下载使用。

      2026年春冀少版八年级生物下册 第六单元第一、二章学情评估卷(含答案):

      这是一份2026年春冀少版八年级生物下册 第六单元第一、二章学情评估卷(含答案),共9页。试卷主要包含了选择题,非选择题等内容,欢迎下载使用。

      冀少版八年级生物下册 期末学情评估卷(含答案):

      这是一份冀少版八年级生物下册 期末学情评估卷(含答案),共11页。试卷主要包含了选择题,非选择题等内容,欢迎下载使用。

      资料下载及使用帮助
      版权申诉
      • 1.电子资料成功下载后不支持退换,如发现资料有内容错误问题请联系客服,如若属实,我们会补偿您的损失
      • 2.压缩包下载后请先用软件解压,再使用对应软件打开;软件版本较低时请及时更新
      • 3.资料下载成功后可在60天以内免费重复下载
      版权申诉
      若您为此资料的原创作者,认为该资料内容侵犯了您的知识产权,请扫码添加我们的相关工作人员,我们尽可能的保护您的合法权益。
      入驻教习网,可获得资源免费推广曝光,还可获得多重现金奖励,申请 精品资源制作, 工作室入驻。
      版权申诉二维码

      1000万一线老师的共同选择

      • 更专业

        地区版本全覆盖, 同步最新教材, 公开课⾸选;1200+名校合作, 5600+⼀线名师供稿

      • 更丰富

        涵盖课件/教案/试卷/素材等各种教学资源;10000万+优选资源 ⽇更新8000+

      • 更便捷

        课件/教案/试卷配套, 打包下载;手机/电脑随时随地浏览;⽆⽔印, 下载即可⽤

      • 真低价

        超⾼性价⽐, 让优质资源普惠更多师⽣

      选择我的教材
      学段
      学科
      版本
      册别
      已选择:
      确定
      欢迎来到教习网
      • 900万优选资源,让备课更轻松
      • 600万优选试题,支持自由组卷
      • 高质量可编辑,日均更新2000+
      • 百万教师选择,专业更值得信赖
      微信扫码注册
      手机号注册
      手机号码

      手机号格式错误

      手机验证码 获取验证码 获取验证码

      手机验证码已经成功发送,5分钟内有效

      设置密码

      6-20个字符,数字、字母或符号

      注册即视为同意教习网「注册协议」「隐私条款」
      QQ注册
      手机号注册
      微信注册

      注册成功

      返回
      顶部
      添加客服微信 获取1对1服务
      微信扫描添加客服
      Baidu
      map