


所属成套资源:小学数学苏教版五年级单元练习+期末试卷
2025-2026学年五年级上学期数学期末测试卷(一)(苏教版)(含答案解析)
展开 这是一份2025-2026学年五年级上学期数学期末测试卷(一)(苏教版)(含答案解析),共23页。试卷主要包含了填空题,判断题,单选题,计算题,操作题,解决问题等内容,欢迎下载使用。
学校: 班级: 姓名: 成绩:
注意事项:
答题前填写好自己的姓名、班级、考号等信息。
请将答案正确填写在答题区域,注意书写工整,格式正确,卷面整洁。
一、填空题
1.150千克油菜籽可榨油52.5千克,每千克油菜籽可榨油( )千克;榨1千克油需油菜籽( )千克。(结果保留两位小数)
2.一个平行四边形的底是36cm,高是2dm,它的面积是 dm2,和它等底等高的三角形的面积是 dm2。
3.把52.34扩大到原数的10倍,与原数相差 ;把52.34缩小到原数的 110 ,与原数相差 。
4.甲、乙两车分别从A、B两地同时出发,相向而行,经过2.5小时相遇,甲车每小时行a千米,乙车每小时行b千米,A、B两地相距 千米。当a=45,b=60时,A、B两地相距 千米。
5.一个直角三角形,三条边长分别是10厘米、8厘米、6厘米,这个直角三角形的面积是 平方厘米。
6.一块平行四边形的棉花地,底是120米,高150米.用计算器计算下面的问题.
(1)这块棉花地的面积是 平方米?合 公顷?
(2)如果平均每公顷地可产棉花1500千克,这块地一共可产棉花 千克?
7.在一次科普知识竞赛中,小明答对了12道题,每题8分,记作+6分,小丽答对了10道题,最终得分应该记作 分,小军答对了15道题,最终得分应该记作 分。
8.一个三角形和一个平行四边形等底等高,如果三角形的面积是15平方厘米,那么平行四边形的面积是 平方厘米;如果平行四边形的面积是15平方厘米,那么三角形的面积是 平方厘米。
9.张叔叔买一件物品,付给营业员50元,营业员把这件物品标价的小数点看错了一位,找给他46.75元,他说找多了。这件物品的标价是 元。
10.薯片包装上标着净重(200±5)克,那么这种薯片的标准质量是 克,实际上最少不少于 克。
11.如图,甲、乙、丙、丁分别表示直角梯形中四个部分的面积,已知甲与丙拼成的是一个平行四边形,则图中面积相等的两个部分是 和 。
12.一个平行四边形和一个三角形等底等高,如果平行四边形的面积是38平方厘米,那么三角形面积是 平方厘米;如果三角形的面积是38平方厘米,那么平行四边形的面积是 平方厘米。
二、判断题
13.小数加、减、乘法计算时,都要将小数点对齐。( )
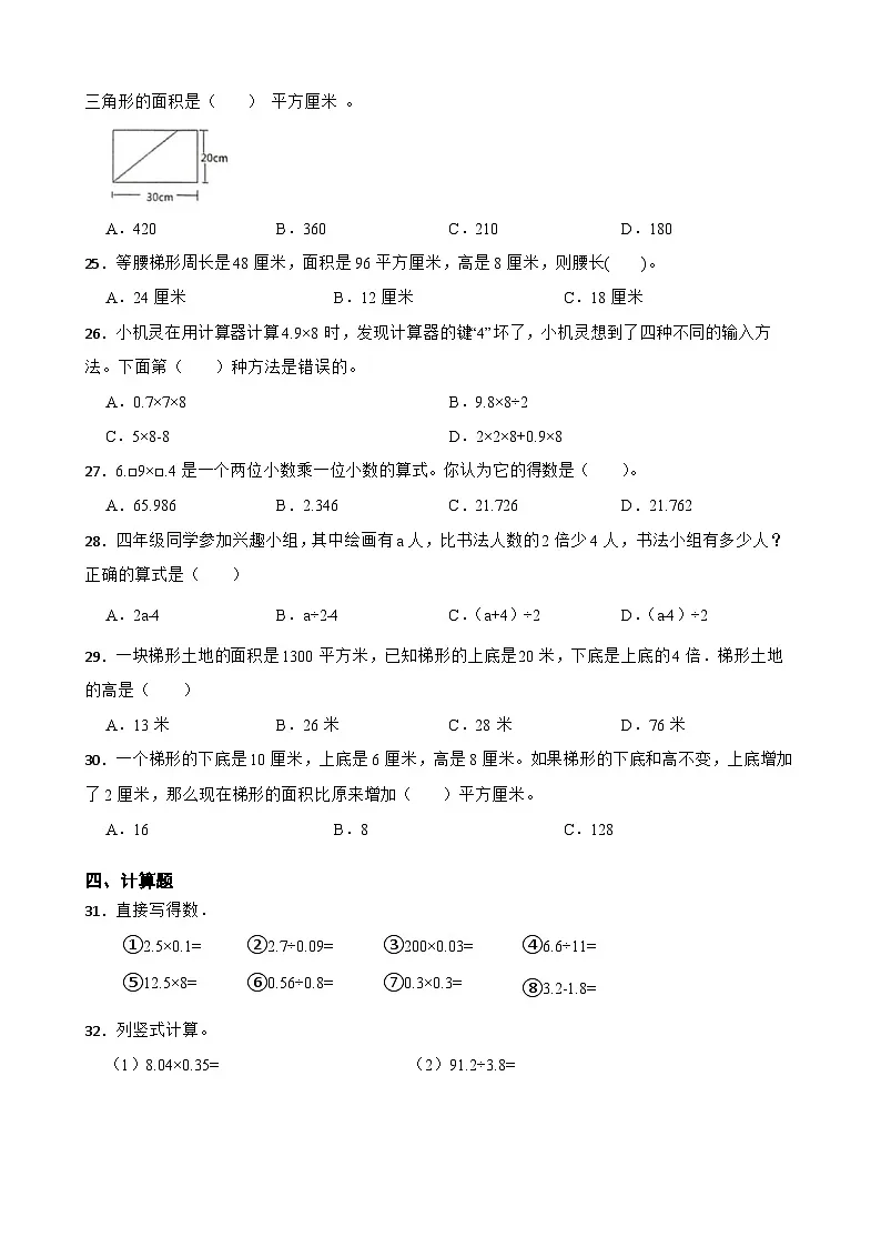
14.一个数除以小数,商一定大于被除数。( )
15.面积相同的两个梯形,形状完全相同。( )
16.梯形上下底的和与三角形的底相等时,它们的面积相等,高一定相等( )
17.面积相等的平行四边形,它们的底和高也分别相等。( )
18.近似值为6.90的最大数为6.904,最小数为6.895。
三、单选题
19.已知a×0.99=b×1.01=c×0.85(a、b、c都不为0),a、b、c三个数中最大的是( )。
A.bB.cC.aD.无法确定
20.有一艘舰艇从海面某处向海底发射激光,经过1.6秒收到从海底反射回来的信号,已知激光在海水中每秒前进1680千米,此处海深( )千米。
A.2688B.1344C.672
21.把一个平行四边形活动框架拉成一个长方形,那么现在长方形与原来平行四边形相比( )。
A.周长不变、面积不变B.周长变了、面积不变
C.周长不变、面积变了D.周长变了、面积变了
22.如果两个数的积比这两个数都小,那么这两个数肯定( )
A.都大于1B.都小于1C.无法确定
23.五年级1班有学生m人,五年级2班比五年级1班少3人,两班共有学生( )人.
A.m+3B.m﹣3C.2m+3D.2m﹣3
24.如图,长方形被分割成了一个三角形和一个梯形。已知三角形的面积比梯形少180平方厘米。三角形的面积是( ) 平方厘米 。
A.420B.360C.210D.180
25.等腰梯形周长是48厘米,面积是96平方厘米,高是8厘米,则腰长( )。
A.24厘米B.12厘米C.18厘米
26.小机灵在用计算器计算4.9×8时,发现计算器的键“4”坏了,小机灵想到了四种不同的输入方法。下面第( )种方法是错误的。
A.0.7×7×8B.9.8×8÷2
C.5×8-8D.2×2×8+0.9×8
27.6.□9×□.4是一个两位小数乘一位小数的算式。你认为它的得数是( )。
A.65.986B.2.346C.21.726D.21.762
28.四年级同学参加兴趣小组,其中绘画有a人,比书法人数的2倍少4人,书法小组有多少人?正确的算式是( )
A.2a﹣4B.a÷2﹣4C.(a+4)÷2D.(a﹣4)÷2
29.一块梯形土地的面积是1300平方米,已知梯形的上底是20米,下底是上底的4倍.梯形土地的高是( )
A.13米B.26米C.28米D.76米
30.一个梯形的下底是10厘米,上底是6厘米,高是8厘米。如果梯形的下底和高不变,上底增加了2厘米,那么现在梯形的面积比原来增加( )平方厘米。
A.16B.8C.128
四、计算题
31.直接写得数.
32.列竖式计算。
(1)8.04×0.35= (2)91.2÷3.8=
(3)4.2÷4.5≈(得数保留两位小数) (4)5.08×1.36≈(得数保留两位小数)
33.脱式计算,能简算的简算。
(1)96÷(15.4-12.2) (2)1.75÷0.25÷4
(3)1.25×5.7×8 (4)1.8×25+12×2.5
计算阴影部分的面积.
35.看图列式计算
(1)
(2)
五、操作题
36.看图认真完成下列题目。(每个小方格边长为1厘米)
(1)上图点C的位置可用数对 表示,此时梯形ABCD的面积为 。
(2)在方格中画一个平行四边形,面积是左边梯形面积的2倍。
(3)在方格图中画一个三角形,面积与左边梯形的面积相等。
(4)在下图梯形ABCD中剪去一个最大的平行四边形,剩下的面积是 。
六、解决问题
37.某市规定每户市民每月用水不超过10吨(含10吨),每吨水收费1.8元;超过10吨但不超过20吨的,超出部分按每吨2.5元收费;超过20吨,超出部分按每吨3.5元收费。小华家上月用水27吨,应交水费多少元?
38.下面是仁怀市出租车的计价方式?
⑴3km内收6元;
⑵超过3km的部分,每千米收1.6元.(不足1km按1km计算).
王老师打车到学校上班,行驶了4.5千米,那么他应该付给司机多少钱?
39.一辆汽车的油箱里有20升汽油,每升汽油可供这辆汽车行驶12.5千米.这辆汽车往返果园一次,中途需要加汽油吗?
40.一辆长途汽车,原计划从甲地到乙地用20小时,实际每小时平均行驶50千米,结果提前2.4小时到达乙地.原计划每小时平均行驶多少千米?
41.北京到哈尔滨的铁路长1388千米。一列火车从北京开往哈尔滨,速度是140千米/时,用5.2小时能行完全程的一半吗?
42.王叔叔利用一面墙,如下图,用24米长的绳子,围成了一个梯形,这个梯形的高是6米,这个梯形的面积是多少平方米?
43.为鼓励居民节约用电,某市采取分档收费,收费标准如下表。
(1)李老师家上月用电165千瓦时,电费是多少元?
(2)张老师家上月用电210千瓦时,电费是多少元?
44.学校每个教室门中间有一块玻璃(如图),其中玻璃长50cm,宽40cm。新学期给每个门刷油漆,每平方米需费用30元,油漆10个门需多少元?
45.五(1)班有45名师生照合影,每人一张照片。一共需要付多少钱?
46.用84米的长的篱笆,在靠墙的地方围一块菜地(如图),这块菜地如果每平方米地一年能收入25元计算,这块菜地一年能收入多少元?
47.李阿姨的小汽车平均每千米耗油0.07升,她家距单位约15千米。李阿姨每月(按21天计算)上、下班(每天按往返一次计算)要消耗多少升汽油?如果汽油的价格按每升7.31元计算,李阿姨每月这一项要支出多少钱?(得数保留整数)
48.某市为了鼓励居民节约使用燃气,采用按年分段计费的方法收费。每户年用气量在360 m3以内的,每立方米2.70元;年用气量超过360 m3的部分,每立方米2.85元。
(1)王奶奶家去年用燃气320 m3,应缴燃气费多少元?
(2)陈爷爷家去年用燃气415 m3,应缴燃气费多少元?
49.阳光小学五(4)班同学分成两队采集树种,算一算哪个小队平均每人采集的树种多?多多少千克?
50.如图,在一块边长是20米的正方形草坪中间有一条2米宽的石子路。如果铺1平方米的草坪需要10元,铺好这块草坪大约需要多少元?
参考答案及试题解析
1.0.35;2.86
【解析】52.5÷150=0.35千克;150÷52.5≈2.86千克。
2.7.2;3.6
【解答】36cm=3.6dm
3.6×2=7.2(dm2)
7.2÷2=3.6(dm2)
故答案为:7.2;3.6
【分析】根据题意可知,先将单位化统一,已知平行四边形的底和高,求平行四边形的面积,用公式:平行四边形的面积=底×高,据此计算;与平行四边形等底等高的三角形的面积是平行四边形面积的一半,据此解答.
3.471.06;47.106
【解答】解:把52.34扩大到原数的10倍,与原数相差52.34×10-52.34=471.06;把52.34缩小到原数的110,与原数相差52.34-52.34×0.1=47.106。
故答案为:471.06;47.106。
【分析】把一个数扩大到原来的10倍,与原数相差:这个数×10-这个数;把一个数扩大到原来的110,与原数相差:这个数-这个数×110。
4.2.5a+2.5b或2.5(a+b);262.5
【解答】甲、乙两车分别从A、B两地同时出发,相向而行,经过2.5小时相遇,甲车每小时行a千米,乙车每小时行b千米,A、B两地相距2.5a+2.5b千米;当a=45,b=60时,A、B两地相距:2.5×45+2.5×60=112.5+150=262.5(千米).
故答案为:2.5a+2.5b或2.5(a+b);262.5
【分析】根据相遇应用题的数量关系:甲车速度×相遇时间+乙车速度×相遇时间=总路程,或者(甲车速度+乙车速度)×相遇时间=总路程,据此列简易方程,然后把字母的值代入解答即可.
5.24
【解答】8×6÷2
=48÷2
=24(平方厘米)
故答案为:24。
【分析】在一个直角三角形中,斜边长度最长,直角三角形的两条直角边互为底和高,三角形的面积=底×高÷2,据此列式解答。
6.(1)18000;1.8
(2)2700
【解答】(1)120×150=18000(平方米);18000÷10000=1.8(公顷);
(2)1.8×1500=2700(千克)。
故答案为:(1)18000;1.8;(2)2700.
【分析】(1)平行四边形面积=底×高;平方米÷10000=公顷;
(2)公顷数×每公顷产的棉花质量=总质量。
7.+5;+7.5
【解答】解:12×8÷6=16,10×8÷16=5,所以小丽最终得分应该记作+5分;15×8÷16=7.5,所以小军最终得分应该记作+7.5分。
故答案为:+5;+7.5。
【分析】小明答对了12道题,每题8分,记作+6分,由此可以得出,小明实际得到的分数是6的倍数,所以倍数=小明答对的道数×每题的分数÷6,那么小丽和小军最终得分=每个人答对的道数×每题的分数÷倍数,然后在计算得出的结果前面加上“+”即可。
8.30;7.5
【解答】15×2=30(平方厘米);
15÷2=7.5(平方厘米)。
故答案为:30;7.5 。
【分析】 一个三角形和一个平行四边形等底等高,平行四边形面积是三角形面积的2倍,三角形的面积是平行四边形面积的12,据此解答。
9.32.5
【解答】解:50-46.75=3.25(元),3.25小数点向右移动一位是32.5,这件物品的标价是32.5元。
故答案为:32.5。
【分析】找多了,说明标价看小了,也就是把标价的小数点向左移动了一位。用50减去找回的钱数求出营业员看错的标价,把这个标价的小数点向右移动一位就是物品的正确标价。
10.200;195
【解答】 薯片包装上标着净重(200±5)克,那么这种薯片的标准质量是200克,实际上最少不少于195克。
故答案为:200;195。
【分析】此题主要考查了正负数的应用,根据条件“薯片包装上标着净重(200±5)克”可知,这种薯片的标准质量是200克,实际上最多不超过200+5=205克,最少不少于200-5=195克,据此列式解答。
11.甲;乙
【解答】解:甲+丙的面积=乙+丙的面积,所以图中面积相等的两个部分是甲和乙。
故答案为:甲;乙
【分析】已知甲与丙拼成的是一个平行四边形,乙和丙拼成的是一个长方形,从图中可以看出这个长方形与平行四边形是同底等高的,即长方形的长是平行四边形的高,长方形的宽是平行四边形的底,所以它们的面积相等,即甲+丙的面积=乙+丙的面积,等式左右两边都有丙,所以图中面积相等的两个部分是甲和乙。
12.19;76
【解答】解:38÷2=19(平方厘米)
38×2=76(平方厘米)
故答案为:19;76。
【分析】等底等高的平行四边形面积是三角形面积的2倍。
13.错误
【解答】解:计算小数加、减时要把小数点对齐,计算小数乘法时要把末位对齐;原题说法错误.
故答案为:错误
【分析】小数与小数相加减,相同数位对齐,也就是把小数点对齐;计算小数乘法时要把末位对齐,然后先按照整数乘法的计算方法计算出积再根据因数中小数点的位数确定积中小数点的位数.
14.错误
【解答】解:一个非0的数除以小数,商可能大于被除数,也可能小于被除数。
故答案为:错误。
【分析】一个非0的数除以小于1的数,所得的商大于原来的数;反之,商小于原来的数。
15.错误
【解答】面积相同的两个梯形,形状可能相同,可能不同,原题说法错误.
故答案为:错误.
【分析】因为梯形的面积S=(a+b)×h÷2,即梯形的面积只与上底、下底和高的长度有关,而与梯形的形状无关,据此判断.
16.正确
【分析】梯形当它的上底为0时就转化为三角形,由梯形面积公示和三角形面积公示可知,梯形上下的和与三角形的底相等时,它们的面积相等,高一定相等。
17.错误
【解答】解:面积相等的平行四边形,它们的底和高可能相等。
故答案为:错误。
【分析】如果其中一个平行四边形的底是6,高是2,那么这个平行四边形的面积是6×2=12,另一个平行四边形的底是4,高是3,那么这个平行四边形的面积是4×3=12,它们的面积相等,但是它们的底和高可能不相等。
18.正确
【解答】解:由于没有确定小数的位数,所以近似值是6.90的最大数不是6.904,原题说法错误。
故答案为:错误。
【分析】从四舍得到6.90的小数中找出最大数,最大数应该是6.904999……,由此判断即可。
19.B
【解答】0.85最小,所以c最大。
故答案为:B。
【分析】两个数相乘积相等,其中一个因数越小,另一个因数就越大。
20.B
【解答】解:1680×1.6÷2
=2688÷2
=1344(千米)
故答案为:B
【分析】由于是返回的信号,所以海水的深度是激光前进路程的一半,这样用激光的速度乘时间,再除以2即可求出海的深度。
21.C
【解答】解:长方形与原来平行四边形相比周长不变、面积变了。
故答案为:C。
【分析】把平行四边形活动框架拉成长方形,框架仍然是原来的框架,所以周长不变,因为平行四边形的高变长了,所以面积变大了。
22.B
【解答】可以举个例子:
0.8×0.8=0.64,两个小于1的数相乘,积小于这两个数;
2×2=4,两个大于1的数相乘,积大于这两个数。
故答案为:B
【分析】通过例子可得,两个小于1的数相乘,它们的积都比这两个数小;所以,如果如果两个数的积比这两个数都小,那么这两个数肯定都是小于1的数。
23.D
【解答】解:m﹣3+m,
=2m﹣3(人),
答:两共有学生2m﹣3人;
故选:D.
【分析】根据“五年级2班比五年级1班少3人,”得出五年级2班的人数=五年级1班的人数﹣3人,而五年级1班的人数为m,由此求出五年级2班的人数,进而求出两班共有的人数.
24.C
【解答】解:设三角形的底是x厘米,则梯形的上底是(30-x)厘米。
(30-x+30)×20÷2-20x÷2=180
(60-x)×10-10x=180
20x=600-180
20x=420
x=420÷20
x=21
21×20÷2
=420÷2
=210(平方厘米)
故答案为:C。
【分析】依据等量关系式:梯形的面积-三角形的面积=180,列方程;其中,三角形的面积=底×高÷2,梯形的面积=(上底+下底)×高÷2。
25.B
【解答】面积是96平方厘米,高是8厘米,所以上底和下底的和为96×2÷8=24厘米,再将周长48厘米减去24厘米即是两腰的和24厘米,所以单条腰的长度为12厘米。
【分析】通过梯形面积公式的倒推计算可得出答案,本题考查的是梯形的面积。
26.C
【解答】4.9×8=39.2,
选项A, 0.7×7×8=4.9×8,方法正确;
选项B, 9.8×8÷2=39.2,方法正确;
选项C,5×8-8=32,方法错误;
选项D, 2×2×8+0.9×8=39.2,方法正确。
故答案为:C。
【分析】根据题意可知,分别计算出各选项的得数,然后与原算式的结果对比,据此解答。
27.C
【解答】解:6.□9×□.4的积是三位小数,而且积是三位小数,在两个数的末尾是9和4,所以得数的末尾是6,排除D;观察选项A,A项整数部分大于60,那么第二个小数的整数部分,有一个数会大于10,故排除A项;B项的整数部分小于6,所以排除。
故答案为:C。
【分析】因为两个乘数的末尾数字相乘不是整十数,所以先得出小数部分的位数,然后利用选项进行排除即可。
28.C
【解答】解:书法小组的人数有:(a+4)÷2= a+42 (人).
答:书法小组有 a+42 人.
故选:C.
【分析】由题意得:绘画小组的人数=书法人数×2﹣4,所以绘画小组的人数加上4就是书法小组的人数的2倍,再除以2就是书法小组的人数.
29.B
【解答】解:设梯形的高是x米。
(20+20×4)×x÷2=1300
(20+80)×x÷2=1300
100x÷2=1300
100x=1300×2
100x=2600
x=2600÷100
x=26
故答案为:B
【分析】等量关系:(梯形上底+下底)×梯形的高÷2=梯形面积,根据等量关系列方程,根据等式性质解方程。
30.B
【解答】解:(6+10)×8÷2
=16×8÷2
=128÷2
=64(平方厘米)
6+2=8(厘米)
(8+10)×8÷2
=18×8÷2
=144÷2
=72(平方厘米)
72-64=8(平方厘米)
故答案为:B。
【分析】梯形的面积=(上底+下底)×高÷2,分别计算出面积后再相减。
31.解:
【分析】根据小数加减乘除法的计算方法解答.
32.(1)解:8.04×0.35=2.814
(2)解:91.2÷3.8=24
(3)解:4.2÷4.5≈0.93
(4)解:5.08×1.36≈6.91
【分析】小数乘小数,按照整数乘法的计算方法计算出积,然后看两个因数中共有几位小数,就从积的右边数出几位点上小数点;小数除以小数,根据除数中小数的位数把被除数和除数的小数点都向右移动相同的位数,使除数转化成整数,然后按照除数是整数的除法进行计算。根据千分位数字四舍五入保留两位小数即可。
33.(1)96÷(15.4-12.2)
= 96÷3.2
=30
(2)1.75÷0.25÷4
=1.75÷(0.25×4 )
=1.75÷1
=1.75
(3)1.25×5.7×8
= 1.25×8×5.7
=10×5.7
=57
(4)1.8×25+12×2.5
=25×(1.8+1.2)
=25×3
=75
【分析】(1)先算小括号里面的,再算括号外面的;
(2)一个数连续除以两个数,等于这个数除以后面两个数的积;
(3)运用乘法交换律简便运算;
(4)运用乘法分配律简便运算。
34.解:①26×15﹣(10+12)×8÷2
=390﹣22×8÷2
=390﹣88
=302(平方厘米)
答:阴影部分的面积是302平方厘米.
②4×4+3×3﹣(4+3)×4÷2
=16+9﹣7×4÷2
=25﹣14
=11(平方厘米)
答:阴影部分的面积是11平方厘米
【分析】(1)阴影部分的面积=长方形的面积﹣空白梯形的面积;根据长方形、梯形的面积公式解答即可.(2)阴影部分的面积=两个正方形面积之和﹣空白三角形的面积,根据正方形、三角形的面积公式解答即可.
35.(1)86.1÷3=28.7(m)
(2)(52.9-30.5)÷4
=22.4÷4
=5.6(元)
【分析】(1)观察图可知,把一条长86.1米的线段平均分成3份,求每份是多少米,用除法计算;
(2)观察图可知,整体线段表示52.9元,左边是30.5元,右边部分平均分成4份,求每份是多少元,先用减法求出4份的和,然后除以4,即可得到每份是多少元。
36.(1)(4,3);6平方厘米
(2)解:平行四边形的面积=6×2=12(平方厘米);以平行四边形的底是4厘米、高是3厘米画图(不唯一)。
(3)解:三角形的面积=6平方厘米,以三角形的底是4厘米、高是3厘米画图(不唯一)。
(4)2平方厘米
【解答】解:(1)点C的位置用数对(4,3)表示,
梯形的面积=(2+4)×2÷2
=6×2÷2
=12÷2
=6(平方厘米);
(4)剩下的面积=6-2×2
=6-4
=2(平方厘米)。
故答案为:(1)(4,3);6平方厘米;(4)2平方厘米。
【分析】(1)数对中的第一个数字表示列,第二个数字表示行,两个数字之间用“,”隔开,再将两个数字用小括号括起来;梯形的面积=(上底+下底)×高÷2,观察图形可得上底是2厘米、下底是4厘米,高是2厘米,计算即可得出答案;
(2)平行四边形的面积=梯形的面积×2,再根据平行四边形的面积以及平行四边形的特点画出图形即可(图形不唯一);
(3)三角形的面积=平行四边形的面积,根据三角形的面积以及三角形的特点画出图形即可;
(4)根据题意可得最大平行四边形的底=梯形的上底,平行四边形的高=梯形的高,所以剩下的面积=梯形的面积-平行四边形的面积,计算即可得出答案。
37.1.8×10+2.5×10+3.5×7
=18+25+24.5
=67.5(元)
答:小华家上月应交水费67.5元。
【分析】小华家上个月用水27吨,超过了20吨,那么小华家上个月应交的水费=不超过10吨每吨水的价钱×10+超过10但不超过20吨每吨水的价钱×10+超过20吨每吨水的价钱×超过20吨的吨数。
38.解:4.5﹣3=1.5(千米),1.5≈2
2×1.6+6
=3.2+6
=9.2(元)
答:他应该付给司机9.2元。
【分析】4.5千米=3千米+1.5千米;3千米付钱6元;1.5千米按2千米算,付款2×1.6=3.2(元);一共付款的金额=3千米付款的金额+超出1.5千米付款的金额。
39.不需要加油
【解答】12.5×20=250(千米);
100×2=200(千米);
250千米>200千米,中途不需要加油.
答:中途不需要加油.
【分析】根据题意可知,用每升汽油行驶的路程×汽油的体积=可以行驶的路程,然后用去果园的路程×2=往返果园的路程,最后用汽车油箱里的油可以行驶的路程与往返果园的路程对比,大于往返的路程,就不需要中途加油,否则,需要中途加油,据此解答.
40.50×(20-2.4)÷20
=50×17.6÷20
=880÷20
=44(千米)
答: 原计划每小时平均行驶44千米。
【分析】原计划行驶时间-提前的2.4小时=实际行驶时间,实际行驶速度×实际行驶时间=行驶路程,行驶路程÷原计划行驶时间=原计划行驶速度。
41.解:140×5.2≈700(千米),700×2>1388,能行完全程的一半。
或140×5.2=728(千米),1388÷2=694(千米),694<728,能行完全程的一半。
【分析】把5.2看做5,速度140×时间5=路程700,路程700×2只要大于全程1388,就能行完全程的一半;或者速度140×时间5.2=路程728,路程的一半只要小于走的路程728,就能行完全程的一半。
42.解:(24-6)×6÷2=54(平方米)
答:这个梯形的面积是54平方米。
【分析】梯形的面积=(上底+下底)×高÷2,因为梯形的一条腰靠墙,另一条腰是它的高,那么梯形的上底+梯形的下底=绳子的长度-梯形的高,据此代入数据作答即可。
43.(1)解:165×0.57=94.05(元)
答:李老师家上月用电165千瓦时,电费是94.05元.
(2)解:(210-180)×0.62+180×0.57
=30×0.62+180×0.57
=18.6+102.6
=121.2(元)
答:张老师家上月用电210千瓦时,电费是121.2元.
【分析】(1)观察收费表可知,李老师家上月用电量在1~180千瓦时之间,按每千瓦时0.57元收费,用每千瓦时的费用×用电量=一共要交的电费,据此列式计算;(2)观察收费表可知,张老师家上月用电量分两档收费,用一档的用电量×单价+二档的用电量×单价=一共需要交的电费,据此列式计算.
44.解:(200×100-50×40)×10
=(20000-2000)×10
=18000×10
=180000(平方厘米)
180000平方厘米=18平方米
18×30=540(元)
答:油漆10个门需540元。
【分析】油漆10个门的总价=单价×数量;其中,数量=要刷油漆的面积=(门的长×宽-玻璃的长×宽)×10。
45.解:45-8=37(张),加印37张。
44+37×2.5
=44+92.5
=136.5(元)
答:一共需要付136.5元.
【分析】根据题意可知,先计算出需要加印的张数,然后用加印的张数×每张需要的钱数+合影的价格=一共需要的钱数,据此列式解答.
46.解:84-24=60(米)60×24÷2=720(平方米)720×25=18000(元)答:一年能收入18000元。
【分析】这是一个直角梯形,用篱笆的长度减去梯形的高就是上下底的长度之和,用上下底的和乘高再除以2求出地的面积,用地的面积乘每平方米地一年的收入即可求出这块地的总收入。
47.0.07×15×2×21=44.1(升)
44.1×7.31=322.371(元)≈322(元)
答:李阿姨每月上下班要消耗44.1升汽油。每月这一项要支出大约322元。
【分析】李阿姨每月上、下班要消耗汽油的升数=李阿姨家距离单位的距离×李阿姨的小汽车平均每千米耗油的升数×2×李阿姨每个月上班的天数;李阿姨每个月汽油的支出=李阿姨小汽车每个月消耗汽油的升数×每升汽油的价格。
48.(1)解:320×2.70=864(元)
答:应缴纳燃气费864元。
(2)解:360×2.70+(415-360)×2.85
=972+55×2.85
=972+156.75
=1128.75(元)
答:应缴纳燃气费1128.75元。
【分析】(1)320立方米在360立方米范围内,用燃气量直接乘2.70即可;(2)先计算出360立方米的钱数,再计算超出360立方米的钱数,相加后就是燃气总费用。
49.14.3÷22=0.65(千克)
14.4÷24=0.6(千克)
0.65千克>0.6千克
0.65-0.6=0.05(千克)
答:第一队平均每人采集的树种多,多0.05千克。
【解答】14.3÷22=0.65(千克)
14.4÷24=0.6(千克)
0.65千克>0.6千克
0.65-0.6=0.05(千克)
答:第一队平均每人采集的树种多,多0.05千克。
【分析】求平均每人采集的树种,根据除法的意义解答,然后比较大小,用减法求出多多少千克。
50.解:20×20-2×20
=400-40
=360(平方米)
360×10=3600(元)
答:铺好这块草坪大约需要3600元。
【分析】正方形面积-平行四边形面积=草坪面积;草坪面积×铺1平方米的草坪需要钱数=铺好这块草坪大约需要钱数。①2.5×0.1=
②2.7÷0.09=
③200×0.03=
④6.6÷11=
⑤12.5×8=
⑥0.56÷0.8=
⑦0.3×0.3=
⑧3.2﹣1.8=
用电量(千瓦时)
电价标准(元/千瓦时)
一档
1~180
0.57
二档
181~400
0.62
①2.5×0.1=0.25
②2.7÷0.09=30
③200×0.03=6
④6.6÷11=0.6
⑤12.5×8=100
⑥0.56÷0.8=0.7
⑦0.3×0.3=0.09
⑧3.2﹣1.8=1.4
相关试卷
这是一份2025-2026学年五年级上学期数学期末测试卷(一)(苏教版)(含答案解析),共23页。试卷主要包含了填空题,判断题,单选题,计算题,操作题,解决问题等内容,欢迎下载使用。
这是一份2025-2026学年五年级上学期数学期末测试卷(苏教版)(含答案解析),共47页。试卷主要包含了填空题,判断题,选择题,计算题,作图题,解答题等内容,欢迎下载使用。
这是一份2025-2026学年五年级上学期苏教版数学期末卷(含答案解析),共17页。试卷主要包含了A×B是两个小数相乘,在括号里填上合适的单位或数,某日城市天气预报的最低气温等内容,欢迎下载使用。
相关试卷 更多
- 1.电子资料成功下载后不支持退换,如发现资料有内容错误问题请联系客服,如若属实,我们会补偿您的损失
- 2.压缩包下载后请先用软件解压,再使用对应软件打开;软件版本较低时请及时更新
- 3.资料下载成功后可在60天以内免费重复下载
免费领取教师福利 


.png)
(1)(1).png)




