所属成套资源:内蒙古巴彦淖尔市第一中学2025-2026学年高一上学期12月月考各学科试卷及答案
内蒙古巴彦淖尔市第一中学2025-2026学年高一上学期12月月考化学试卷(Word版附答案)
展开
这是一份内蒙古巴彦淖尔市第一中学2025-2026学年高一上学期12月月考化学试卷(Word版附答案),共7页。试卷主要包含了单选题,填空题等内容,欢迎下载使用。
一、单选题
1.下列实验操作中一定要用到玻璃棒的是:①过滤;②分液;③溶解;④蒸馏;⑤蒸发;⑥物质的量浓度溶液的配制( )
A.①②③B.④⑤C.①③④⑥D.①③⑤⑥
2.下列离子方程式书写正确的是
A.用FeCl3溶液腐蚀印刷电路板上铜箔:2Fe3++Cu=2Fe2++Cu2+
B.Fe与稀盐酸反应:2Fe+6H+=2Fe3++3H2↑
C.氢氧化钡溶液与硫酸反应:Ba2+++OH-+H+=H2O+BaSO4↓
D.向小苏打溶液中滴入醋酸:+2CH3COOH=CO2↑+H2O+2CH3COO-
3.化学科学需要借助化学专用语言来描述,下列有关化学用语正确的是
A.CO2的电子式:B.质量数为37的氯原子:1737Cl
C.NH4Cl的电子式:D.原子核内有10个中子的氧原子:188O
4.某溶液中有Cu2+、Mg2+、Fe2+和Al3+四种离子,若向其中加入过量的氢氧化钠溶液,微热并搅拌,再加入过量盐酸,溶液中大量减少的阳离子是
A.Cu2+B.Mg2+C.Fe2+D.Al3+
5.甲元素原子的核电荷数为11,乙元素的质子数为8,甲和乙化合形成化合物丙,下列说法中错误的是( )
A.甲形成+1价阳离子B.丙一定与水反应
C.丙一定是MO型离子化合物D.丙中含有离子键
6.将Na、Al、Al2O3三种物质的混合物加入水中,完全溶解后,所得溶液中只含有NaAlO2一种溶质,则Na、Al、Al2O3的物质的量之比可能是
A.1∶1∶2B.1∶4∶1C.4∶4∶1D.4∶2∶1
7.节日焰火绚烂多彩,这与高中化学中“焰色试验”知识相关。下列说法中正确的是
A.焰色试验是化学变化
B.用稀盐酸清洗做焰色试验的铂丝
C.利用焰色试验可区分NaOH与Na2CO3固体
D.焰色试验均应透过蓝色钴玻璃观察
8.将1L0.2ml/L NaCl溶液和1L0.2mL/LNa2SO4溶液混合,若溶液的体积变为二体积之和,则混合溶液中钠离子浓度为
A.0.2ml/LB.0.3ml/LC.0.6ml/LD.0.8ml/L
9.在物质结构研究的历史上,通过α粒子散射实验,提出原子结构有核模型的是
A.道尔顿B.卢瑟福C.汤姆生D.波尔
10.下列关于Al(OH)3的性质叙述错误的是( )
A.Al(OH)3受热易分解生成Al2O3和H2O
B.Al(OH)3是难溶于水的白色胶状物质
C.Al(OH)3能凝聚水中的悬浮物,也能吸附色素
D.Al(OH)3既能溶于NaOH溶液、氨水,又能溶于盐酸
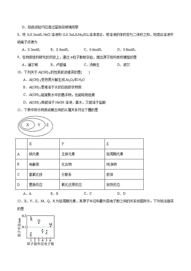
11.下表中所示物质或概念间的从属关系符合下圈的是
A.AB.BC.CD.D
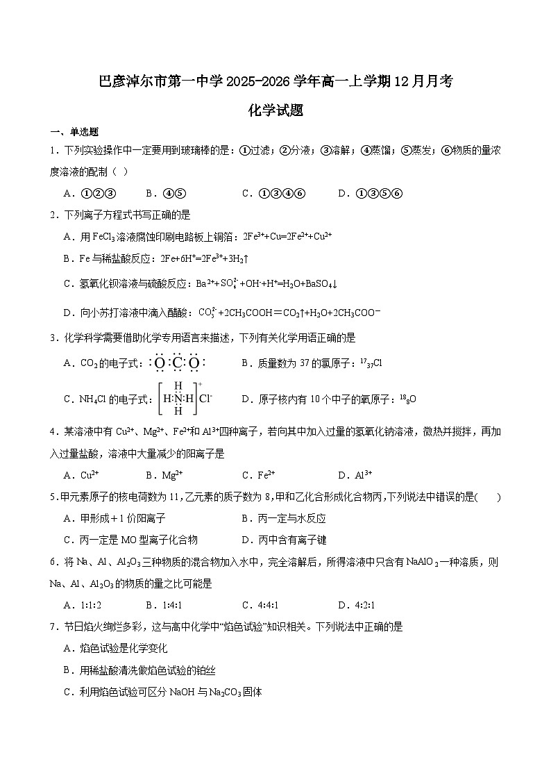
12.X、Y、Z、M、Q、R为短周期元素,其原子半径和最外层电子数之间的关系如图所示。下列说法错误的是
A.R不能把Q从其盐溶液中置换出来
B.X、R、Q三种元素可以构成离子化合物
C.热稳定性:ZX3<YX4
D.X2M的水溶液露置于空气中易变质
13.世界组织把铝确定为食品污染源之一,应加以控制使用。铝在下列应用时应加以控制的是( )
①制铝合金 ②制电线 ③制炊具 ④明矾净水 ⑤明矾与苏打制食品膨松剂 ⑥用氢氧化铝凝胶制胃舒平药片 ⑦银色漆颜料 ⑧易拉罐 ⑨包装糖果和小食品
A.③⑤⑧⑨B.①②⑥⑧⑨C.③⑤⑨D.③④⑤⑥⑧⑨
14.下列说法正确的是( )
A.NaHSO4在水溶液中的电离方程式为NaHSO4=Na++HSO
B.HCl是电解质,但液态HCl不导电
C.KClO3和SO3溶于水后能导电,故KClO3和SO3为电解质
D.BaSO4的水溶液不易导电,故BaSO4是非电解质
15.NA表示阿伏加德罗常数,下列叙述正确的是
A.22.4L的N2和CO所含分子数均为NA
B.1.7g H2O2中含有的电子数为0.9 NA
C.1ml Na2SO4固体中含离子总数为4 NA
D.标准状况下,2.24L CCl4所含分子数为0.1 NA
二、填空题
16.回答下列问题:
(1)我国古代四大发明之一的黑火药是由硫黄粉、硝酸钾和木炭粉按一定比例混合而成的,爆炸时的反应为:;在该反应中还原剂是(填化学式,下同): ;还原产物是: 和 ;发生氧化反应是: 。
(2)配平如下反应方程式:
① 。
② 。
(3)在硫酸溶液中,和能按粒子个数比1:2完全反应,生成一种棕黄色气体X,同时被氧化为,则X为_______。(填选项序号)
A.B.C.D.
(4)在的反应中,则生成1分子NO转移电子数为 ;56 g Fe参加反应时,被还原的为 g。
17.实验室需要0.1ml/L NaOH溶液450mL和0.5ml/L硫酸溶液450mL。根据这两种溶液的配制情况回答下列问题:
(1)如图所示的仪器中配制溶液肯定不需要的是 (填序号),仪器C的名称是 ,本实验所需玻璃仪器E规格为 mL。
(2)下列操作中,容量瓶所不具备的功能有 (填序号)。
(3)在配制NaOH溶液实验中,其他操作均正确,若定容时仰视刻度线,则所配制溶液浓度 0.1ml/L(填“大于”“等于”或“小于”,下同);若NaOH溶液未冷却即转移至容量瓶定容,则所配制溶液浓度 0.1ml/L。
(4)根据计算得知,所需质量分数为98%、密度为1.84g/cm3的浓硫酸的体积为 mL(计算结果保留一位小数)。如果实验室有10mL、25mL、50mL量筒,应选用 mL规格的量筒最好。
18.按要求填空
(1)向CuCl2溶液中滴加NaOH溶液,现象: ,离子方程式:
(2)向NaHCO3溶液中滴加稀硫酸,现象: ,离子方程式: ;
(3)铜粉(铁粉):除杂,括号内为杂质,所加试剂 ,离子方程式: 。
(4)FeSO4 (CuSO4):除杂,括号内为杂质,所加试剂 ,离子方程式 。
(5)NaHSO4和Ba(OH)2两溶液混合,反应后溶液成中性时的离子方程式为: 。
19.根据所学知识,回答下列问题:
(1)自来水厂用氯气杀菌、消毒,其消毒原理主要是氯气溶于水后生成了HClO,写出HClO的电子式: 。
(2)6.0g氮的氧化物NOx中,含N物质的量为0.2ml,则NOx的摩尔质量为 。
(3)已知反应:3Cu+8HNO3(稀)=3Cu(NO3)2+2NO↑+4H2O。若有64gCu被氧化,则被还原的HNO3的物质的量是 。
(4)ClO2是一种黄绿色气体,被称为“第四代”饮用水消毒剂。制备ClO2的一种方法为在平底烧瓶中加入KClO3固体、足量草酸(H2C2O4)、稀硫酸,60℃~80℃水浴加热。该反应的化学方程式为 。
(5)含有10个电子,9个质子的微粒 。(至少2个)
(6)用电子式表示MgCl2的形成过程 。
(7)配平
Mn2++PbO2+H+→MnO+Pb2++H2O
1.D
2.A
3.D
4.C
5.C
6.D
7.B
8.B
9.B
10.D
11.B
12.C
13.D
14.B
15.B
16.(1) C K2S N2 C
(2)
(3)C
(4) 3 63
17. AC 分液漏斗 500 BCD 小于 大于 12.2 15
18.(1) 有蓝色沉淀生成 Cu2++2OH-=Cu(OH)2↓
(2) 生成无色无味的气体 +H+=CO2↑+H2O
(3) 盐酸(或硫酸、或硫酸铜溶液) Fe+2H+=Fe2++H2↑(或Fe+Cu2+=Fe2++Cu)
(4) 铁粉 Fe+Cu2+=Fe2++Cu
(5)2H++SO+Ba2++2OH-=BaSO4↓+2H2O
19.(1)
(2)30g/ml
(3)ml
(4)2KClO3+H2C2O4+H2SO42ClO2↑+2CO2↑+K2SO4+2H2O
(5)F-、OH-、
(6)X
Y
Z
A
钠元素
主族元素
短周期元素
B
电解质
化合物
纯净物
C
氢氧化铁
分散系
胶体
D
置换反应
氧化还原反应
放热反应
A.配制一定体积准确浓度的标准溶液
B.长期贮存溶液
C.用来加热溶解固体溶质
D.量取一定体积的液体
相关试卷
这是一份内蒙古巴彦淖尔市第一中学2025-2026学年高二上学期12月月考化学试卷(Word版附答案),共8页。试卷主要包含了单选题,填空题等内容,欢迎下载使用。
这是一份2025-2026学年内蒙古自治区巴彦淖尔市第一中学高三上学期1月月考化学试题(有解析),共7页。
这是一份2025-2026学年内蒙古自治区巴彦淖尔市第一中学高二上学期1月月考化学试题(有解析),共9页。
相关试卷 更多
- 1.电子资料成功下载后不支持退换,如发现资料有内容错误问题请联系客服,如若属实,我们会补偿您的损失
- 2.压缩包下载后请先用软件解压,再使用对应软件打开;软件版本较低时请及时更新
- 3.资料下载成功后可在60天以内免费重复下载
免费领取教师福利

