搜索
      上传资料 赚现金

      四川省内江市第六中学2025-2026学年高一上学期期中考试化学试题(Word版附解析)

      • 988.98 KB
      • 2026-01-07 11:15:47
      • 14
      • 0
      • 教习网3275309
      加入资料篮
      立即下载
      查看完整配套(共2份)
      包含资料(2份) 收起列表
      原卷
      四川省内江市第六中学2025-2026学年高一上学期半期考试化学试题(原卷版).docx
      预览
      解析
      四川省内江市第六中学2025-2026学年高一上学期半期考试化学试题 Word版含解析.docx
      预览
      正在预览:四川省内江市第六中学2025-2026学年高一上学期半期考试化学试题(原卷版).docx
      四川省内江市第六中学2025-2026学年高一上学期半期考试化学试题(原卷版)第1页
      高清全屏预览
      1/7
      四川省内江市第六中学2025-2026学年高一上学期半期考试化学试题(原卷版)第2页
      高清全屏预览
      2/7
      四川省内江市第六中学2025-2026学年高一上学期半期考试化学试题(原卷版)第3页
      高清全屏预览
      3/7
      四川省内江市第六中学2025-2026学年高一上学期半期考试化学试题 Word版含解析第1页
      高清全屏预览
      1/17
      四川省内江市第六中学2025-2026学年高一上学期半期考试化学试题 Word版含解析第2页
      高清全屏预览
      2/17
      四川省内江市第六中学2025-2026学年高一上学期半期考试化学试题 Word版含解析第3页
      高清全屏预览
      3/17
      还剩4页未读, 继续阅读

      四川省内江市第六中学2025-2026学年高一上学期期中考试化学试题(Word版附解析)

      展开

      这是一份四川省内江市第六中学2025-2026学年高一上学期期中考试化学试题(Word版附解析),文件包含四川省内江市第六中学2025-2026学年高一上学期半期考试化学试题原卷版docx、四川省内江市第六中学2025-2026学年高一上学期半期考试化学试题Word版含解析docx等2份试卷配套教学资源,其中试卷共24页, 欢迎下载使用。
      考试时间:75 分钟 满分:100 分
      可能用到的相对原子质量:C-12 O-16 Na-23 S-32 Cu-64
      第Ⅰ卷 选择题
      一、选择题
      1. 内江沱江是城市核心水源,自来水厂净化江水时,会依次使用活性炭(含少量未完全活化的炭原料杂质)、
      明矾(KAl(SO4)2·12H2O)和氯气。下列关于这三种物质的对比分析,说法错误的是
      A. 活性炭用于吸附异味和色素
      B. 明矾溶于水会形成胶体,可用于沉降水中的悬浮杂质
      C. 氯气用于杀菌消毒
      D. 活性炭、明矾、氯气均易溶于水
      【答案】D
      【解析】
      【详解】A.活性炭具有多孔结构,具有很强的吸附能力,能吸附异味和色素,A 正确;
      B.明矾溶于水后,Al3+水解生成 Al(OH)3 胶体,吸附悬浮杂质使其沉降,B 正确;
      C.氯气与水反应生成 HClO,具有强氧化性,可杀菌消毒,C 正确;
      D.活性炭主要成分为碳,难溶于水;氯气溶解度较低(1:2 体积比),不属“易溶”,D 错误;
      故答案 :D。
      2. 化学实验要注意安全,下列关于化学实验安全的做法正确的是
      A. 将用剩的钠块放入废液缸
      B 氯气泄漏时,向低洼处撤离
      C. 在通风橱内制备有毒气体
      D. 浓硫酸不慎沾到皮肤时,用氢氧化钠溶液冲洗
      【答案】C
      【解析】
      【详解】A.钠性质活泼,与水反应剧烈,放入废液缸可能引发危险,应放回原试剂瓶,A 错误;
      B.氯气密度比空气大,氯气泄漏时低洼处浓度更高,应向高处撤离,B 错误;
      第 1页/共 17页
      C.通风橱可有效排出有毒气体,保障实验安全,C 正确;
      D.浓硫酸沾到皮肤应立刻用大量水冲洗,再用 3%-5%的碳酸氢钠溶液冲洗,直接使用强腐蚀性 NaOH 会
      加重伤害,D 错误;
      故选 C。
      3. 下列说法正确的是
      A. 固体不能导电的原因是 固体无阴阳离子
      B. 难溶于水,但 是电解质
      C. 是碱性氧化物,能溶于水
      D. 中阴、阳离子个数比为
      【答案】B
      【解析】
      【详解】A.KNO3 固体含有 离子,此时离子不能自由移动,因此不能导电,A 错误;
      B.BaSO4 属于离子化合物,虽难溶于水,但溶于水的部分完全电离,是强电解质,B 正确;
      C.Na2O2 是过氧化物,与酸反应生成盐、水和氧气,不符合碱性氧化物的定义,C 错误;
      D.Na2O2 中含有一个 和 2 个 ,阴、阳离子个数比为 ,D 错误;
      故选 B。
      4. 下列物质在水溶液中的电离方程式书写正确的是
      A. AlCl3=Al3++3Cl- B. NaHCO3=Na++H++
      C. KClO3=K++Cl-+3O2- D. NaClO⇌Na++ClO-
      【答案】A
      【解析】
      【详解】A.AlCl3 为强电解质,完全电离为 Al3+和 3Cl-,方程式书写正确,A 正确;
      B.NaHCO3 电离生成 Na+和 ,正确电离方程式为:NaHCO3=Na++ ,B 错误;
      C.KClO3 电离应生成 K+和 ,正确电离方程式为:KClO3=K++ ,C 错误;
      D.NaClO 为强电解质,电离应用“=”而非可逆箭头“ ”, 正确电离方程式为:NaClO=Na++ClO-,D 错误;
      故答案为:A。
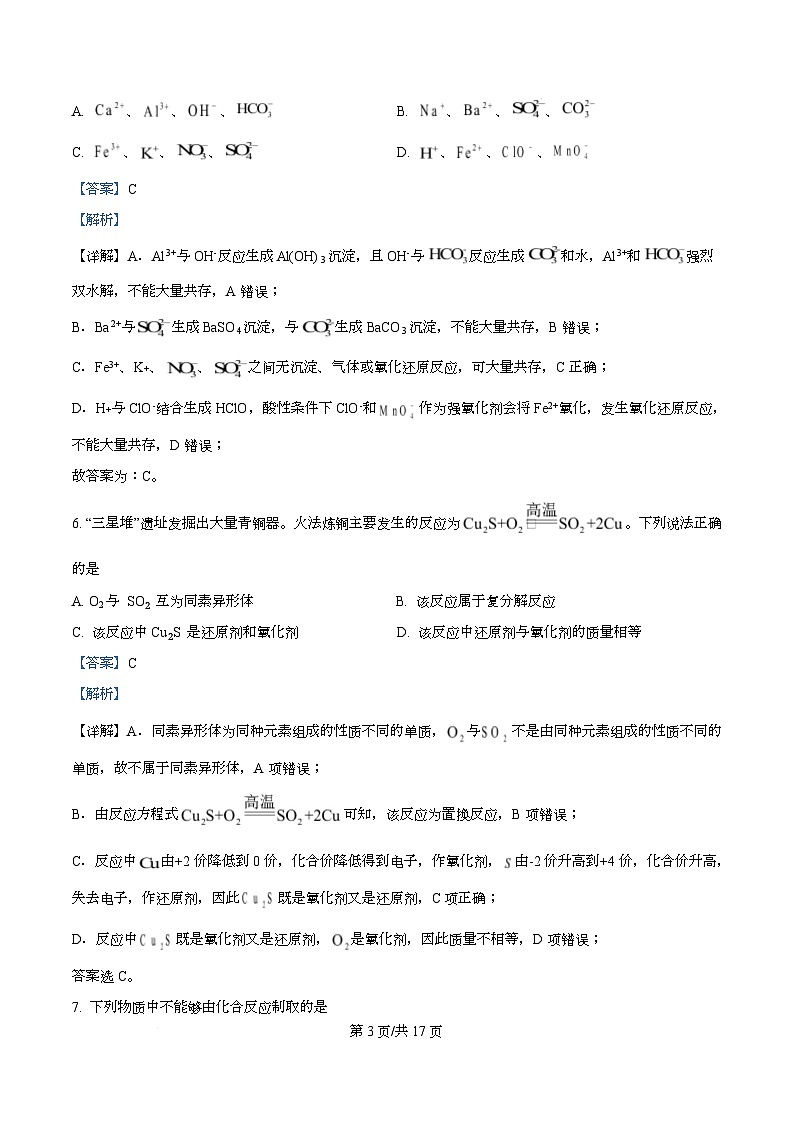
      5. 下列各组离子能在溶液中大量共存的是
      第 2页/共 17页
      A. 、 、 、 B. 、 、 、
      C. 、 、 、 D. 、 、 、
      【答案】C
      【解析】
      【详解】A.Al3+与 OH-反应生成 Al(OH)3 沉淀,且 OH-与 反应生成 和水,Al3+和 强烈
      双水解,不能大量共存,A 错误;
      B.Ba2+与 生成 BaSO4 沉淀,与 生成 BaCO3 沉淀,不能大量共存,B 错误;
      C.Fe3+、K+、 、 之间无沉淀、气体或氧化还原反应,可大量共存,C 正确;
      D.H+与 ClO-结合生成 HClO,酸性条件下 ClO-和 作为强氧化剂会将 Fe2+氧化,发生氧化还原反应,
      不能大量共存,D 错误;
      故答案为:C。
      6. “三星堆”遗址发掘出大量青铜器。火法炼铜主要发生的反应为 。下列说法正确
      的是
      A. O2 与 SO₂ 互为同素异形体 B. 该反应属于复分解反应
      C. 该反应中 Cu₂S 是还原剂和氧化剂 D. 该反应中还原剂与氧化剂的质量相等
      【答案】C
      【解析】
      【详解】A.同素异形体为同种元素组成的性质不同的单质, 与 不是由同种元素组成的性质不同的
      单质,故不属于同素异形体,A 项错误;
      B.由反应方程式 可知,该反应为置换反应,B 项错误;
      C.反应中 由+2 价降低到 0 价,化合价降低得到电子,作氧化剂, 由-2 价升高到+4 价,化合价升高,
      失去电子,作还原剂,因此 既是氧化剂又是还原剂,C 项正确;
      D.反应中 既是氧化剂又是还原剂, 是氧化剂,因此质量不相等,D 项错误;
      答案选 C。
      7. 下列物质中不能够由化合反应制取的是
      第 3页/共 17页
      A. B. C. D.
      【答案】B
      【解析】
      【详解】A.Cu 在 Cl2 中燃烧生成 CuCl2, ,属于化合反应,A 不符合题意;
      B.Cu(OH)2 需通过复分解反应才能制取,如: ,无法通过化
      合反应直接生成,B 符合题意;
      C.Na2O 与 CO2 化合生成 Na2CO3, ,属于化合反应,C 不符合题意;
      D.Na 与 O2 在常温下反应生成 Na2O, ,属于化合反应,D 不符合题意;
      故选 B。
      8. 根据下列实验操作和现象得出的结论或解释正确的是

      实验操作和现象 结论或解释 项
      全部变质为
      向久置的 粉末中加入过量稀硫酸,产生了无色气 B

      C 将干燥的氯气通入新鲜的花瓣中,花瓣褪色 氯气具有漂白性
      D 用洁净的铂丝蘸取某溶液进行焰色反应,火焰呈黄色 该溶液一定是钠盐溶液
      A. A B. B C. C D. D
      【答案】A
      【解析】
      【详解】A.FeCl3 溶液与 Cu 反应生成蓝色 CuCl2 溶液,说明 Fe3+将 Cu 氧化为 Cu2+,证明 Fe3+的氧化性强
      于 Cu2+,A 正确;
      B.久置的 Na2O2 可能部分变质为 Na2CO3,加入稀硫酸产生的气体可能包含 CO2(来自 Na2CO3)和 O2(来
      第 4页/共 17页
      A
      将少量 溶液滴到 Cu 片表面,片刻后用蒸馏水冲洗,
      氧化性:
      溶液显蓝色
      自未变质的 Na2O2),无法证明全部变质,B 错误;
      C.干燥的 Cl2 无漂白性,花瓣褪色是因为 Cl2 与花瓣中的水分反应生成了具有漂白性的 HClO,C 错误;
      D.焰色反应显黄色说明含 Na+,但可能是钠盐、NaOH 溶液等,未排除其他可能,D 错误;
      答案选 A。
      9. 下列离子方程式书写正确的是
      A. 向饱和碳酸钠溶液中通入足量 :
      B. 向 溶液中加入 :
      C. 与水的反应:
      D. 石灰乳与稀盐酸混合:
      【答案】B
      【解析】
      【详解】A.向饱和碳酸钠溶液中通入足量 CO2 时,由于碳酸氢钠的溶解度较低,会析出沉淀,正确的离
      子方程式应包含 Na⁺,即: ,A 错误;
      B.向 CuSO4 溶液中加入 Na2O2 时,Na2O2 与水反应生成 NaOH 和 O2,NaOH 与 Cu2+生成 Cu(OH)2 沉淀,
      离子方程式书写正确,B 正确;
      C.Cl2 与水反应生成 HClO、H+和 Cl-,但 HClO 为弱酸,不能完全电离为 ClO-,正确离子方程式为:
      ,C 错误;
      D.石灰乳是 Ca(OH)2 悬浊液,为难溶物,在离子方程式中应保留化学式,正确离子方程式为:
      ,D 错误;
      故选 B。
      10. 实验是科学研究的一种重要手段。下列实验装置能达到实验目的的是
      A.测氯水的 pH B.检验化合物中是否含有钾元素
      第 5页/共 17页
      C.钠的燃烧 D.鉴别 和
      A. A B. B C. C D. D
      【答案】D
      【解析】
      【详解】A.氯水中含有次氯酸,次氯酸具有漂白性,能使 pH 试纸先变红后褪色,所以不能用 pH 试纸测
      定氯水的 pH,A 不能达到目的;
      B.检验化合物中是否含有钾元素,需要透过蓝色钴玻璃观察火焰的颜色,以排除钠元素黄色火焰的干扰,
      图中没有蓝色钴玻璃,B 不能达到目的;
      C.钠的燃烧实验应在坩埚中进行,而不是在玻璃表面皿上,玻璃表面皿不耐高温,C 不能达到目的;
      D.碳酸氢钠受热易分解生成二氧化碳,二氧化碳能使澄清石灰水变浑浊,而碳酸钠受热不易分解。将碳酸
      氢钠放在小试管中,碳酸钠放在大试管中,加热时,与小试管相连的澄清石灰水变浑浊,与大试管相连的
      澄清石灰水无明显变化,D 能达到目的;
      故选 D。
      11. 下列除杂质的方法正确的是
      A. 溶液中混有少量 :通氯气
      B. 中混有 HCl:将其通入饱和 溶液,洗气
      C. 中混有 CO:通入足量氧气,点燃
      D. 溶液中混有少量 :向该溶液中加入过量 NaOH 溶液
      【答案】A
      【解析】
      【详解】A.FeCl3 溶液中 FeCl2 杂质可通过通 Cl2 将 Fe2+氧化为 Fe3+,生成 FeCl3,未引入新杂质,A 正确;
      B.CO2 中混有 HCl 时,若用饱和 Na2CO3 溶液,CO2 会与 Na2CO3 反应生成 NaHCO3,导致 CO2 损失,应
      第 6页/共 17页
      改用饱和 NaHCO3 溶液,B 错误;
      C.CO2 中混有 CO 时,通 O2 点燃难以在 CO2 环境中充分反应,且会引入杂质 O2,C 错误;
      D.混有少量 NaHCO3 的 Na2CO3 溶液中加入过量 NaOH 虽能转化 NaHCO3,但过量 NaOH 成为新杂质,不
      符合除杂原则,D 错误;
      故答案选 A。
      12. 与 S2-在酸性溶液中发生如下反应: +3S2-+14H+=2M3++3S↓+7H2O,则 中 M 的化
      合价为
      A. +7 B. +2 C. +6 D. +4
      【答案】C
      【解析】
      【详解】根据电荷守恒,3×(-2)+14×1-x=2×3,x=2,设 中 M 的化合价为 a,2a+(-2) ×7=-2,a=+6;
      中 M 的化合价为+6,选 C。
      13. 某无色溶液中,可能含有以下几种离子:Na+、K+、Cl-、Ba2+、 、 、 ,已知各离子
      数目均相等。取两份溶液进行实验:
      (1)第一份加入 AgNO3 溶液有沉淀产生。
      (2)第二份加的 Ba(NO3)2 溶液,有白色沉淀产生,再加入过量的稀硝酸,沉淀不溶解。
      以下推测正确的是
      A. 一定存在 Na+、Ba2+、Cl- B. 一定存在 Na+、K+、
      C. 可能存在 K+、 、Cl- D. 一定存在 Na+、K+、
      【答案】D
      【解析】
      【分析】某无色溶液中,说明溶液中不含有 ,第二份加的 Ba(NO3)2 溶液,有白色沉淀产生,再加入
      过量的稀硝酸,沉淀不溶解,说明含有 ,不含有 Ba2+、 ,根据溶液中各离子数目均相等,再根
      据电荷守恒得到溶液中含有 Na+、K+,不含有 Cl-。
      【详解】A.根据前面分析一定存在 Na+、Ba2+,一定不存在 Cl-,故 A 错误;
      B.根据无色溶液,说明一定不存在 ,故 B 错误;
      第 7页/共 17页
      C.根据前面分析一定存 K+、 ,一定不存在 Cl-,故 C 错误;
      D.根据前面得到一定存在 Na+、K+、 ,故 D 正确。
      综上所述,答案为 D。
      14. 通过海水晾晒可得粗盐,粗盐中除 NaCl 外,还含有 、 、 以及泥沙等杂质,需要
      提纯后才能综合利用。某同学利用给定试剂 NaOH 溶液、 溶液、 溶液和盐酸,设计了如图
      粗盐精制的实验流程,下列说法错误的是
      A. 操作 a 和 b 依次为过滤、蒸发
      B. 试剂①是 溶液
      C. 沉淀 C 的成分为
      D. 加入盐酸的作用除去过量的 和
      【答案】C
      【解析】
      【分析】粗盐中的 MgCl2 需要用稍过量的 NaOH 溶液除去,CaCl2 需要用稍过量的 Na2CO3 溶液除去,Na2SO4
      需要用稍过量的 BaCl2 溶液除去,除去杂质的同时会引入新的杂质,所以在加入 Na2CO3 溶液前加入 BaCl2
      溶液,利用后加入的 Na2CO3 除去先加入的 BaCl2 带入的新杂质 Ba2+,所以试剂①是 BaCl2 溶液,试剂②是
      Na2CO3 溶液,最后过量的氢氧根和碳酸根可以在过滤后加入盐酸除去。
      【详解】A.操作 a 是从硫酸钡沉淀中分离出滤液,应该采取过滤 方法;操作 b 是从 NaCl 溶液中获得 NaCl
      固体,可以用蒸发结晶的方法,A 正确;
      B.根据分析可知,试剂①是 溶液,以除去硫酸根离子,B 正确;
      C.粗盐中加入 BaCl2 溶液,生成 BaSO4 沉淀,溶液 A 中含有过量的 BaCl2;加入 NaOH 溶液,生成了难溶
      的 Mg(OH)2,除去了杂质 MgCl2;溶液 B 中除了有大量的 NaCl 外,还含有过量的 NaOH、BaCl2 和原粗盐
      中的未沉淀的杂质 CaCl2,加入 Na2CO3 溶液,除去了残留的氯化钡和未沉淀的氯化钙,所以生成的沉淀 C
      第 8页/共 17页
      含有 BaCO3 和 CaCO3 沉淀,C 错误;
      D.根据分析可知,最后过量的氢氧根和碳酸根可以在过滤后加入盐酸除去,D 正确;
      故选 C。
      15. 在稀硫酸溶液中可以实现下列离子转化关系(已知: 中 为 价)。
      几种离子颜色如下:
      离子
      颜色 无色 无色 无色 紫红色
      下列相关叙述正确的是
      A. 反应①中,氧化性:
      B. 在稀硫酸溶液中, 不能氧化
      C. 用 溶液可检验废水中的
      D. 反应②的离子方程式为
      【答案】C
      【解析】
      【 分 析 】 由 图 中 离 子 转 化 关 系 及 得 失 电 子 守 恒 和 原 子 守 恒 可 得 反 应 ①、 ②分 别 为 :

      ,据此分析解答。
      【详解】A.由反应① 可知,结合氧化剂氧化性强于
      氧化产物的规律,得氧化性: ,A 项错误;
      B.由 A 项可知,氧化性: ;由②知, 可氧化 ,则 可氧化 ,B 项
      错误;
      第 9页/共 17页
      C.如果废水中含 ,加入 溶液可把 氧化成紫红色的 ,可用于检验废水中的
      ,C 项正确;
      D.得失电子不守恒,正确的离子方程式为 ,D 项错误;
      故答案选 C。
      第Ⅱ卷 非选择题
      二、非选择题。
      16. 化学源自生活和生产实践,并随着人类社会的进步而不断发展。根据所学知识,回答下列问题。
      (1)吸入人体内的氧气有 2%转化为氧化性极强的“活性氧”,它能加速人体衰老,被称为“生命杀手”,
      服用亚硒酸钠( )能消除人体内的活性氧,由此推断 在反应中体现___________(填“氧化
      性”或“还原性”)。
      (2)下列医疗常用的溶液中,其溶质能为人类供能的非电解质溶液的是___________(填序号)。
      A.葡萄糖溶液 B.生理盐水 C.医用酒精
      (3) 可用作食用面碱,是因为 溶液显___________性,溶解度 ___________
      (填“ ”或“ ”)。
      (4) 常用作呼吸面具的供氧剂,用化学方程式表示与 供氧的原理___________,将 固
      体投入到含有 、 、 和 的溶液中,反应完毕后,溶液中___________(填离子符号)的数目
      将减少。
      (5)氢化钠(NaH)和水反应,可在野外用作生氢剂,其原理为___________(请用化学方程式说明),NaH 中
      H 元素的化合价为___________,该反应生成 1 个 转移的电子数为___________个。
      【答案】(1)还原性 (2)A
      (3) ①. 碱 ②.
      (4) ①. ②.
      (5) ①. ②. ③. 1
      【解析】
      【小问 1 详解】
      “活性氧”具有极强的氧化性,服用亚硒酸钠能消除人体内的活性氧,由此推断 被活性氧氧化,
      第 10页/共 17页
      在反应中体现还原性。
      【小问 2 详解】
      A.葡萄糖不能电离产生离子,属于非电解质,可以为人类供能,A 符合题意;
      B.生理盐水的溶质是氯化钠,氯化钠可以电离产生钠离子和氯离子,属于电解质,生理盐水不可以为人类
      供能,B 不符合题意;
      C.酒精是乙醇,不能电离产生离子,属于非电解质;医用酒精通常指外用消毒酒精,不作为常规能量补充
      剂,C 不符合题意;
      故选 A。
      【小问 3 详解】
      的水溶液显碱性,可用作食用面碱。相同温度下,溶解度 。
      【小问 4 详解】
      与二氧化碳反应方程式为: ,所以常用作呼吸面具的供氧剂。
      将 固体投入到含有 、 、 和 的溶液中,首先过氧化钠与水反应,
      ,由于生成氢氧化钠,故钠离子数目增加;氯离子不与此溶液中的任何离
      子反应,故氯离子数目不变;氢氧化钠与碳酸氢根反应: ,故碳酸根增加,碳
      酸氢根减少,所以溶液中只有 减少。
      【小问 5 详解】
      氢化钠和水反应,可在野外用作生氢剂,其原理为: ,NaH 中钠元素的化合
      价为 价,故 H 元素是 价。反应中,NaH 中 H 的化合价从-1 价升至 0 价,失去 1 个电子;H2O 中 H 的
      化合价从+1 价降至 0 价,得到 1 个电子,故电子转移总数为 1。
      17. Ⅰ.我国化学家侯德榜发明的“联合制碱法”为世界制碱工业做出了巨大贡献,下图为联合制碱法的主
      要过程(部分物质已略去)。
      (1)向沉淀池中先通入的气体___________(化学式,下同)。沉淀池中得到的主要沉淀物是___________。
      第 11页/共 17页
      Ⅱ.
      (2)内江六中的兴趣小组同学推测工业纯碱中还含有少量 NaCl,于是他们设计了简单实验证明纯碱中是否
      含有 NaCl:取少量工业纯碱溶于试管中,向其加入___________,目的是___________,再滴加适量
      溶液,产生白色沉淀说明纯碱中含有 NaCl 杂质。
      接着他们又设计了如图所示装置,测定工业纯碱中 的含量。
      (3)检验装置 B 气密性的方法是:塞紧带长颈漏斗的三孔橡胶塞,夹紧两侧弹簧夹后,从漏斗注入一定量
      的水,使漏斗内的水面高于瓶内的水面,停止加水后,若___________,说明装置不漏气。
      (4)装置 A 中的试剂为___________,装置 C 中的试剂为___________。
      (5)实验前称取 28.80 g 样品,实验后测得 D 装置增重 8.80 g,则样品中 的质量分数为___________
      (保留一位小数);若缺少 E 装置,会使测定结果___________(填“偏高”或“偏低”)。
      【答案】(1) ①. ②.
      (2) ①. 足量稀硝酸 ②. 排除 的干扰
      (3)漏斗中与广口瓶中的液面差保持不变(或漏斗中的液面不再下降)
      (4) ①. 氢氧化钠溶液 ②. 浓硫酸
      (5) ①. 73.6% ②. 偏高
      【解析】
      【分析】I.依次向饱和食盐水中通入氨气、二氧化碳,析出碳酸氢钠固体,过滤后加热分解碳酸氢钠得到
      和纯碱;
      Ⅱ.纯碱可以和稀硫酸反应生成二氧化碳,利用除去二氧化碳的空气将装置中的 全部赶到装置 D 中被
      吸收,由于碱石灰也可以吸收水蒸气,所以二氧化碳需要先进行干燥再进行吸收,同时也要注意要防止 D
      装置吸收空气中的二氧化碳和水;
      第 12页/共 17页
      【小问 1 详解】
      的溶解度大于 的溶解度,则先通入 ,使溶液呈碱性,可以吸收更多的 ;由分析可知,
      沉淀池中得到的主要沉淀物是 ,故答案为: ; ;
      【小问 2 详解】
      取少量工业纯碱溶于水,加入 溶液,发生反应 ,AgCl 为白色沉淀,而 与
      银离子反应生成碳酸银也为白色沉淀,因此需要先加入过量的硝酸,排除 的干扰,如果有白色沉淀出
      现,证明工业纯碱中含有 ;
      故答案为:足量稀硝酸;排除 的干扰;
      【小问 3 详解】
      塞紧带长颈漏斗的三孔橡胶塞,夹紧两侧弹簧夹后,从漏斗注入一定量的水,使漏斗内的水面高于瓶内的
      水面,停止加水后,若漏斗中与广口瓶中的液面差保持不变,或漏斗中的液面不再下降,说明装置不漏气;
      故答案为:漏斗中与广口瓶中的液面差保持不变(或漏斗中的液面不再下降);
      【小问 4 详解】
      根据分析,通过测硫酸与纯碱反应后二氧化碳的质量计算碳酸钠的质量,则需要用装置 A 吸收空气中的
      ,用 NaOH 溶液吸收二氧化碳,C 中盛放浓硫酸吸收 中的水;
      故答案为:氢氧化钠溶液;浓硫酸;
      【小问 5 详解】
      D 装置增重 8.80 g,则与硫酸反应生成的 的质量为 8.80 g,
      ,则纯碱样品中碳酸钠的质量为
      ,则样品中 的质量分数为
      ;若缺少 E 装置,空气中水和二氧化碳进入装置 D 导致,D 增重的质量偏大,计
      算样品中 质量分数偏高;故答案为:73.6%;偏高。
      18. 氧化还原反应是一类重要的化学反应,广泛存在于生产和生活中。请结合相关化学知识回答下列问题:
      (1)一个完整的氧化还原反应方程式可以拆开,写成两个“半反应”,如 ,可
      第 13页/共 17页
      拆写为氧化反应: ,还原反应: 。据此,写出
      氧化反应的半反应:___________;用单线桥标出该总反应的电子转移___________。
      (2)次氯酸钠和二氧化氯(沸点 11℃)都是常用的杀菌消毒剂,但高浓度的 易爆炸。亚氯酸钠
      ( )是一种高效的漂白剂和氧化剂。以氯酸钠等为原料制备亚氯酸钠的流程如下:
      ①根据 所含的阳离子可判断 属于___________(填物质类别)。
      ②“反应Ⅰ”需要鼓入空气,空气是___________(填纯净物、混合物),空气的作用是___________,每生成
      a 个 ,参加反应的 气体的为___________个。
      ③“反应Ⅱ”发生反应 离子方程式为___________。制备中需控制反应温度不能过高,原因是___________

      【答案】(1) ①. ②.
      (2) ①. 钠盐 ②. 混合物 ③. 稀释 ,防止其浓度过大,发生爆炸 ④. 0.5a ⑤.
      ⑥. 温度过高过氧化氢分解
      【解析】
      【分析】(2)反应 中, 作为氧化剂,SO2 作为还原剂。 根据氧化还原反应的原理, 中的
      氯元素从+5 价被还原到+4 价,而二氧化硫中的硫元素从+4 价被氧化到+6 价;反应 中, 中氯元素
      化合价降低,得到电子,作氧化剂;则 作还原剂,生成氧气,离子方程式为:
      ,据此作答。
      【小问 1 详解】
      在 反应中, 是氧化剂,发生还原反应,氯元素化合价从 价降
      低到 价,得到 5 个电子;Cl-是还原剂,发生氧化反应,氯元素化合价从 价升高到 价,失去 1 个电子,
      第 14页/共 17页
      它们得失电子后都转化为 Cl2,依据得失电子守恒、电荷守恒和原子守恒,可得出氧化反应为:
      。根据电子转移守恒,该反应转移 5 个电子,单线桥表示为:

      【小问 2 详解】
      ①根据 所含的阳离子可判断 属于钠盐。
      ②空气是混合物。高浓度的 易爆炸,所以鼓入空气的作用是稀释 ,防止其浓度过大,发生爆炸。
      在“反应 I”中,氯元素化合价由+5 降低到+4,硫元素化合价由+4 升高到+6。根据得失电子守恒,生成 1
      个 时,转移 1 个电子;1 个 SO2 参加反应转移 2 个电子,所以每生成 a 个 ClO2,参加反应的 SO2 气
      体的个数为 。
      ③反应 中, 中氯元素化合价降低,得到电子,作氧化剂;则 作还原剂,生成氧气,离子方程
      式为: 。若温度过高,过氧化氢容易受热分解,导致产物
      减少,降低产率。
      19. 在实验室中用二氧化锰跟浓盐酸反应制备干燥纯净的氯气。进行此实验,所用仪器如下图:
      (1)添加浓盐酸的仪器名称为___________。
      (2)连接上述仪器的正确顺序是(从左到右字母连接依次为):E___________F。
      (3)产生氯气的化学方程式为:___________,NaOH 溶液的作用是___________。
      (4)在制备过程中发现,当 不再逸出时,圆底烧瓶中仍存在固液混合物 HCl 溶液和 ,原因可能
      是:
      i.随氢离子数目降低或锰离子数目升高, 氧化性减弱。
      ii.随氯离子数目降低,___________。
      第 15页/共 17页

      实验操作 试剂 B 产物 号
      物于试管
      Ⅱ a 有 产生
      中,加入试剂
      B,加热
      Ⅲ 无 产生
      经补充实验证实了 i、ii 的分析,则 b 是___________。
      (5)氯气与 溶液以个数比 反应,被氧化的 和 的个数比___________。
      (6)氯元素的一种氧化物 为酸性氧化物,则 与氢氧化钠溶液反应的化学方程式为___________。
      【答案】(1)分液漏斗
      (2)CDABHG (3) ①. (浓) ②. 吸收多余 ,防
      止污染空气
      (4) ①. 的还原性减弱 ②. 固体或浓溶液
      (5)
      (6)
      【解析】
      【分析】由题干实验装置图可知,发生装置为实验室制备 Cl2 的装置,反应原理为: (浓)
      ;饱和食盐水来除去 Cl2 中的 HCl;浓硫酸用于干燥氯气;NaOH 溶液用来进行尾
      气处理。
      【小问 1 详解】
      添加浓盐酸的仪器名称为分液漏斗;
      【小问 2 详解】
      从左至右的顺序为制备→除杂→干燥→收集→吸收,故顺序为 ECDABHGF;
      【小问 3 详解】
      第 16页/共 17页
      Ⅰ 取固液混合
      较浓 有 产生
      浓盐酸与二氧化锰在加热条件下生成氯化锰、氯气和水,反应的化学方程式为 (浓)
      ;NaOH 溶液吸收多余 ,防止污染空气;
      【小问 4 详解】
      根据方程式分析可知二氧化锰是氧化剂,氯离子是还原剂,故随着氯离子浓度降低,氯离子还原性减弱;
      实验 I 中较高浓度的硫酸提高了氢离子的浓度,实验Ⅱ为增大氯离子的浓度,a 可以是固体氯化钠,实验Ⅲ
      相比实验Ⅱ,增大了 Mn2+的浓度,故 b 为 MnSO4 固体或 MnSO4 浓溶液;
      【小问 5 详解】
      Fe2+、Br-都具有还原性,但 Fe2+的还原性更强,故 Fe2+先与氯气反应;Cl2 与 FeBr2 的个数比为 4:3。假设
      有 4 ml Cl2 和 3ml FeBr2,溶液中有 3ml Fe2+ 和 6 ml Br⁻。首先氧化 3 ml Fe2+ 消耗 1.5 ml Cl2,剩
      余 2.5 ml Cl2 可氧化 5 ml Br⁻,故被氧化的 Fe2+ 和 Br⁻ 个数比为 3:5;
      【小问 6 详解】
      酸性氧化物与碱反应生成盐和水(非氧化还原反应),故反应的化学方程式为

      第 17页/共 17页

      相关试卷

      四川省内江市第六中学2025-2026学年高一上学期期中考试化学试题(Word版附解析):

      这是一份四川省内江市第六中学2025-2026学年高一上学期期中考试化学试题(Word版附解析),文件包含四川省内江市第六中学2025-2026学年高一上学期半期考试化学试题原卷版docx、四川省内江市第六中学2025-2026学年高一上学期半期考试化学试题Word版含解析docx等2份试卷配套教学资源,其中试卷共24页, 欢迎下载使用。

      四川省内江市第六中学2022-2023学年高一化学下学期期中考试试题(Word版附解析):

      这是一份四川省内江市第六中学2022-2023学年高一化学下学期期中考试试题(Word版附解析),共18页。试卷主要包含了选择题,解答题等内容,欢迎下载使用。

      四川省内江市第一中学2026届高三上学期期中考试化学试题(Word版附解析):

      这是一份四川省内江市第一中学2026届高三上学期期中考试化学试题(Word版附解析),文件包含四川省内江市第一中学2026届高三上学期期中考试化学试题原卷版docx、四川省内江市第一中学2026届高三上学期期中考试化学试题Word版含解析docx等2份试卷配套教学资源,其中试卷共28页, 欢迎下载使用。

      资料下载及使用帮助
      版权申诉
      • 1.电子资料成功下载后不支持退换,如发现资料有内容错误问题请联系客服,如若属实,我们会补偿您的损失
      • 2.压缩包下载后请先用软件解压,再使用对应软件打开;软件版本较低时请及时更新
      • 3.资料下载成功后可在60天以内免费重复下载
      版权申诉
      若您为此资料的原创作者,认为该资料内容侵犯了您的知识产权,请扫码添加我们的相关工作人员,我们尽可能的保护您的合法权益。
      入驻教习网,可获得资源免费推广曝光,还可获得多重现金奖励,申请 精品资源制作, 工作室入驻。
      版权申诉二维码
      欢迎来到教习网
      • 900万优选资源,让备课更轻松
      • 600万优选试题,支持自由组卷
      • 高质量可编辑,日均更新2000+
      • 百万教师选择,专业更值得信赖
      微信扫码注册
      手机号注册
      手机号码

      手机号格式错误

      手机验证码 获取验证码 获取验证码

      手机验证码已经成功发送,5分钟内有效

      设置密码

      6-20个字符,数字、字母或符号

      注册即视为同意教习网「注册协议」「隐私条款」
      QQ注册
      手机号注册
      微信注册

      注册成功

      返回
      顶部
      学业水平 高考一轮 高考二轮 高考真题 精选专题 初中月考 教师福利
      添加客服微信 获取1对1服务
      微信扫描添加客服
      Baidu
      map