若您为此资料的原创作者,认为该资料内容侵犯了您的知识产权,请扫码添加我们的相关工作人员,我们尽可能的保护您的合法权益。

1/16

2/16

3/16
还剩13页未读, 继续阅读
2026届东北三省四市教研协作体高三下学期第五次调研考试物理试题含解析
展开 这是一份2026届东北三省四市教研协作体高三下学期第五次调研考试物理试题含解析,共16页。
2.答题前,认真阅读答题纸上的《注意事项》,按规定答题。
一、单项选择题:本题共6小题,每小题4分,共24分。在每小题给出的四个选项中,只有一项是符合题目要求的。
1、有三个完全相同的重球,在每个球和水平面间各压了一块相同的木板,并都与一根硬棒相连,棒的另一端分别与一铰链相连,三个铰链的位置如图甲、乙、丙所示。现分别用力F甲、F乙、F丙将木板水平向右匀速抽出,(水平面光滑,重球和木板是粗糙的)。则下列关于F甲、F乙、F丙大小关系判断正确的是
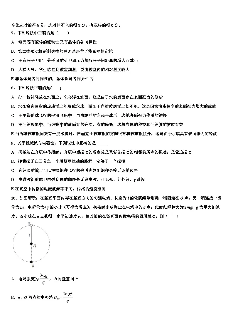
A.F甲=F乙=F丙B.F甲
相关试卷
2026届东北三省四市教研协作体高三下学期第五次调研考试物理试题含解析:
这是一份2026届东北三省四市教研协作体高三下学期第五次调研考试物理试题含解析,共16页。
2026届东北三省四市教研协作体高三下第一次测试物理试题含解析:
这是一份2026届东北三省四市教研协作体高三下第一次测试物理试题含解析,共16页。
2026届吉林省高中学高三下学期第五次调研考试物理试题含解析:
这是一份2026届吉林省高中学高三下学期第五次调研考试物理试题含解析,共15页。试卷主要包含了考生必须保证答题卡的整洁等内容,欢迎下载使用。
相关试卷 更多
资料下载及使用帮助
版权申诉
- 1.电子资料成功下载后不支持退换,如发现资料有内容错误问题请联系客服,如若属实,我们会补偿您的损失
- 2.压缩包下载后请先用软件解压,再使用对应软件打开;软件版本较低时请及时更新
- 3.资料下载成功后可在60天以内免费重复下载
版权申诉
免费领取教师福利 




.png)




