搜索
      上传资料 赚现金

      高考地理一轮-自然环境的地域差异性(复习讲义)(全国通用)(原卷版)

      • 12.12 MB
      • 2026-01-06 20:40:52
      • 48
      • 0
      • 无忧考试资料库
      加入资料篮
      立即下载
      高考地理一轮-自然环境的地域差异性(复习讲义)(全国通用)(原卷版)第1页
      高清全屏预览
      1/40
      高考地理一轮-自然环境的地域差异性(复习讲义)(全国通用)(原卷版)第2页
      高清全屏预览
      2/40
      高考地理一轮-自然环境的地域差异性(复习讲义)(全国通用)(原卷版)第3页
      高清全屏预览
      3/40
      还剩37页未读, 继续阅读

      高考地理一轮-自然环境的地域差异性(复习讲义)(全国通用)(原卷版)

      展开

      这是一份高考地理一轮-自然环境的地域差异性(复习讲义)(全国通用)(原卷版),共40页。
      \l "_Tc15475" 02 体系构建·思维可视 PAGEREF _Tc15475 \h 3
      03 核心突破·靶向攻坚 \l "_Tc7185" PAGEREF _Tc7185 \h 3
      \l "_Tc9574" 考点一 陆地地域分异规律 PAGEREF _Tc9574 \h 3
      \l "_Tc32713" 知识点1 由赤道到两极的地域分异规律 PAGEREF _Tc32713 \h 3
      \l "_Tc167" 知识点2 从沿海向内陆的地域分异规律 PAGEREF _Tc167 \h 9
      \l "_Tc13419" 考向 水平地域分异规律 PAGEREF _Tc13419 \h 11
      \l "_Tc700" 考点二 垂直地域分异规律 PAGEREF _Tc700 \h 12
      \l "_Tc29918" 知识点1 垂直地域分异 PAGEREF _Tc29918 \h 12
      \l "_Tc31078" 知识点2 垂直带谱的判读 PAGEREF _Tc31078 \h 23
      \l "_Tc17531" 考向 垂直带谱 PAGEREF _Tc17531 \h 25
      \l "_Tc23780" 考点三 地方性分异规律 PAGEREF _Tc23780 \h 27
      \l "_Tc23454" 知识点1 地方性分异规律 PAGEREF _Tc23454 \h 27
      \l "_Tc10429" 知识点2 非地带性地域分异规律 PAGEREF _Tc10429 \h 29
      \l "_Tc16875" 考向 地方性分异 PAGEREF _Tc16875 \h 34
      \l "_Tc8048" 热点与拓展 PAGEREF _Tc8048 \h 35
      \l "_Tc19364" 考向1 苔原带 PAGEREF _Tc19364 \h 37
      \l "_Tc30961" 考向2 树线 PAGEREF _Tc30961 \h 39
      \l "_Tc6845" 04 真题溯源·考向感知 PAGEREF _Tc6845 \h 39

      考点一 陆地地域分异规律
      \l "_Tc25045" 知识点1 由赤道到两极的地域分异规律
      1.地域差异
      地理环境的整体性是相对的,差异性是绝对的。
      地域差异:地域内自然环境特征的差异。
      地域特征的形成:是地域外部条件与内部物质、能量运动的结果。
      地域外部条件包括太阳辐射量、距海远近等。
      (1)不同地域,自然环境特征存在着差异。
      ①同纬度地区
      ②不同纬度地区:低纬地区与高纬地区吸收的太阳辐射量不同,使得水循环、生物循环等物质迁移的数量存在差异,从而形成热带与寒带不同的景观。
      (2)自然环境的差异性体现在不同的空间尺度上,即规模有大有小。
      2.陆地自然带
      地域差异的标志:植被或土壤
      陆地自然带:自然景观地区差异使地表各种自然要素呈带状分布,形成自然带。有一定的热量和水分组合,有代表性的植被和土壤类型。
      陆地自然带的形成:
      自然带的特征:占有一定的宽度,在地球上呈条带状分布。
      特别提醒
      “理想大陆”是指海岸线平直,地表平坦(不考虑山地、高原等地形因素),赤道经过大陆中部的理想状态下的陆地。
      因为植被能较明显地体现自然环境的特征,所以自然带往往以植被类型命名
      自然带的命名:热量带+植被类型+带
      特别提醒
      相同的自然带对应的气候类型不尽相同,如温带落叶阔叶林带对应温带海洋性气候和温带季风气候。
      相同的气候类型对应的自然带不唯一,如温带大陆性气候对应自然带为温带草原带、温带荒漠带。
      热带沙漠气候对应的自然带不是热带沙漠带,而是热带荒漠带。
      温带大陆性气候由于在各地的降水特征不同,对应的植被可能是森林、草原和荒漠三种类型。
      3.地域分异规律
      概念:自然地理环境组成要素及整体在某个确定方向上保持特征的相对一致性,而在另一确定方向上表现出差异性,因而发生更替的规律。
      地域差异表现出一定的有序性和普遍性,就是地域分异规律。
      从区域尺度的角度看陆地地域分异规律
      4.由赤道到两极的地域分异规律——纬度地带性
      形成原因:太阳辐射由赤道向两极递减
      主导因素:热量(太阳辐射)
      分布特征:南北更替,东西延伸
      延伸方向:纬线方向(东西方向)
      更替方向:纬度变化方向(南北方向)
      典型地区:低纬度和高纬度地区,如非洲沿20°E经线,自赤道向南北的自然带变化。
      分析思路
      \l "_Tc25045" 知识点2 从沿海向内陆的地域分异规律
      1.从沿海向内陆的地域分异规律——干湿度地带性
      形成原因:水分条件因海陆位置而变化
      主导因素:水分(海陆位置)
      分布特征:南北延伸,东西更替
      延伸方向:经线方向(南北方向)
      更替方向:经度变化方向(东西方向)
      典型地区:中纬度地区
      中纬度地区:东西方向上,虽然热量变化不大,但因距海远近不同,水分变化明显,所以由沿海向内陆地域分异规律表现明显。
      高纬度地区和低纬度地区:东西方向上,热量变化不大,水分变化也不大,所以由赤道向两极地域分异规律表现明显。
      2.分析思路
      陆地地域分异规律小结
      3.陆地水平地域分异规律的判断方法
      \l "_Tc17630" 考向 水平地域分异规律
      考法01 由赤道到两极的地域分异规律
      (2025·河南·模拟预测)下图为北美洲局部地区自然带分布示意图。据此完成下面小题。
      1.甲地的自然带为( )
      A.苔原带B.亚寒带针叶林带
      C.冰原带D.温带落叶阔叶林带
      2.甲地的自然带分布,反映了自然地理环境的( )
      A.纬度地带性分异规律B.经度地带性分异规律
      C.垂直分异规律D.地方性分异规律
      3.影响乙地自然带形成的主要因素是( )
      ①纬度 ②寒流 ③暖流 ④季风
      A.①②B.②④C.①③D.③④
      考法02 从沿海向内陆的地域分异规律
      华裔青年谷岳从北京出发,历时3个月,穿越亚洲和欧洲,最终到达德国柏林,完成了搭车去柏林的梦想。读“该次旅程线路示意图”,完成下面问题。
      4.从北京到柏林经过的自然带类型主要有( )
      ①温带落叶阔叶林带 ②亚热带常绿阔叶林带 ③温带草原带
      ④温带荒漠带 ⑤亚热带常绿硬叶林带
      A.①②③④B.①②④⑤C.①③④⑤D.②③④⑤
      5.沿途自然带变化反映出的地域分异规律及其形成的主导因素主要是( )
      A.山地的垂直地域分异规律——气候B.由赤道到两极的地域分异规律——热量
      C.非地带性规律——海陆位置D.由沿海到内陆的地域分异规律——水分

      考点二 垂直地域分异规律
      知识点1 垂直地域分异
      1.概念
      垂直地带性规律:自然地理环境各组成要素及它们组成的自然综合体随山地高度发生有规律的变化。
      2.形成
      原理:一般情况下,海拔每上升100米气温下降0.6℃;
      一般来说,从山麓到山顶降水量呈“少-多-少”的变化
      形成原因:海拔的变化
      分异基础:水热状况不同
      分异规律:山麓与陆地自然地带(基带)一致,垂直带谱变化与由赤道向两极的地域分异规律相似
      更替方向:从山麓到山顶发生变化
      垂直带的划分,通常以植被或土壤为主导标志
      3.基带
      山麓自然带与当地水平自然地带(基带)一致
      垂直带变化与其所在纬度向较高纬度方向上的陆地自然地带变化相似
      垂直方向上大约每升高800-1000米更替一个自然带,相当于水平纬向变化10°更替一个自然带。
      特别提醒
      基带是山体上符合当地自然带的垂直带谱,并不是海拔最低的垂直带谱。
      例如,我国华北地区某一山体山麓地带由于人类破坏而导致海拔最低的垂直带谱为荒漠带。此时的基带不会是此荒漠带,而是与当地自然带相符的落叶阔叶林带。
      4.垂直带谱
      5.垂直带谱复杂程度的影响因素

      山体所在纬度、山体海拔或相对高度、坡向(阴坡和阳坡)、人类活动干扰是影响山地垂直自然带谱复杂程度的主要因素。
      ①山地所在纬度——同一海拔和相对高度,纬度越低,自然带数量越多
      ②山地海拔——同一纬度,山体海拔越高,自然带数量越多
      ③山顶、山麓之间相对高度——山地相对高度越大,自然带垂直带谱越复杂
      ④坡向——纬度相同的同一山体,迎风坡和阳坡垂直带谱要比背风坡和阴坡的复杂(数目多)
      ⑤人类活动多的区域,某种自然带的数量或种类会减少。
      思考:比较南北坡的垂直带谱差异,并解释原因。
      6.同一自然带的分布海拔
      ①山地所在纬度——同一自然带的分布,在低纬的山地海拔高,在高纬的山地海拔低。
      ②坡向——同一山体,阳坡高、阴坡低;迎风坡高,背风坡低。
      特别提醒
      先考虑热量差异,如果两坡无明显热量差异,再考虑降水差异
      山地阴坡、阳坡判断方法
      ① 根据半球位置判断:北半球山脉南坡为阳坡、北坡为阴坡;南半球反之
      ② 根据自然带分布海拔判断:阳坡光照充足,热量条件好,自然带分布海拔较高
      ③ 根据等温线海拔判断:阳坡热量条件好,等温线分布海拔较高
      7.雪线
      雪线:山地常年积雪冰川带的下限,即年平均降雪量与消融量的平衡线。
      夏季气温小于0℃的地方有永久性积雪,即夏季气温0℃线为山体的雪线。
      雪线以上的地带,全年冰雪补给量大于或等于消融量,因此常年积雪;
      雪线以下的地带,全年冰雪补给量小于消融量,因此为季节性积雪。

      全球雪线分布:由南北半球的副热带地区分别向两侧的高纬度和低纬度递减。
      我国雪线分布:
      ①由西南向东北逐渐降低。
      ②由沿海向内陆雪线逐渐升高

      影响因素:雪线高度一般与温度、降水、坡度等有关。具体情况如下:
      案例:①喜马拉雅山南坡既是向阳坡,又是(印度洋西南季风)迎风坡,但水分条件的影响超过了热量条件的影响,因此,降水量丰富的喜马拉雅山南坡比干燥少雨的北坡雪线高度要低。
      ②阿尔卑斯山和天山,北坡为阴坡,蒸发弱;又是西风迎风坡,降水比较多。因此它们的北坡雪线较低,南坡雪线较高。
      ③乞力马扎罗山:南坡的雪线低。原因:迎风坡(东南信风)
      特别提醒
      同为向阳坡和迎风坡时,优先考虑迎风坡(降水)。
      8.林线
      林线:林线高度是指山地垂直自然带谱中的森林分布的上限海拔高度,是不能生长乔木的界限。
      就热量条件而言,林线与最热月平均气温10 ℃的等温线较为吻合,在水平方向上一般是高寒地带针叶林的北界,在北纬60°~北纬70°。
      若最热月平均气温低于10℃,森林就不能正常生长,只能生长草甸或灌丛。
      林线高度受热量和水分两个因素的共同影响和制约。
      土壤:土壤发育程度差、土层薄,林线分布较低
      风力:风力强劲,林线低
      当森林出现下限,即低于该海拔就没有森林分布时,林线呈腰带状环绕在山地上,这种情况称为林线倒置。
      当热量与水分冲突时 热量因素﹥降水因素
      温度对林线有决定性影响,温度过低是植物生长不好的首要原因
      9.核心小结
      知识点2 垂直带谱的判读
      1.通过垂直带谱的基带名称确定所在的温度带(热量带)
      所谓基带,即高山山麓的垂直带,因位于垂直带谱的最底层而得名。基带与当地水平自然带一致。若基带为热带季雨林带,则说明山地位于热带地区。
      2.通过垂直带的数量判断纬度的高低
      通常情况下,垂直带数量越多,山地所在的纬度位置越低,反之则越高。垂直带谱的复杂程度受山体所在纬度、山体海拔和相对高度影响,纬度越低、海拔越高、相对高度越大的山体,垂直带谱越复杂。
      3.通过同一垂直带的分布高度判断山体的纬度高低
      同一垂直带在低纬的山地分布海拔较高,在高纬的山地分布海拔较低。
      4.利用垂直带的坡向差异判断南北半球
      通过垂直带的数量,判断阳坡和阴坡,进而判断南北半球。
      “哪低哪半球”,同一自然带哪坡低,就是哪半球。(同一自然带(雪线除外)在阳坡分布的海拔更高)
      北半球的山体,南坡获得的光热多于北坡,南坡垂直带的数目多于北坡(不考虑水分条件),或基带的高度高于北坡;南半球则反之。如下图所示:
      5.根据雪线的高低判断迎风坡和背风坡
      雪线高的为背风坡,雪线低的为迎风坡。(山地迎风坡降水丰富,冰雪量大,因此雪线低;山地背风坡降水少,冰雪量小,因此雪线高。)
      6.根据不同山坡垂直带分布海拔的不同,判断坡向
      (1)东西走向的山——垂直带分布海拔高的为阳坡,垂直带分布海拔低的为阴坡。(如喜马拉雅山)
      (2)南北走向的山(温带地区)——垂直带分布海拔高的为背风坡,垂直带分布海拔低的为迎风坡(如太行山:迎风坡降水多,但气温稍低,在背风坡相同的海拔处,其降水量比迎风坡少,但气温偏高。因此背风坡与迎风坡降水量和气温大体相同的地方,其海拔要高于迎风坡,故背风坡的垂直带分布海拔要比迎风坡的高)。如下图所示:
      规律总结 “四步法”判读山地垂直带谱
      第一步,分析基带类型:由基带类型可推知山地所处的气候区。
      第二步,分析垂直带谱的丰富程度:一定高度的山地,垂直带谱越丰富,说明山地所处的纬度越低。
      第三步,分析同一自然地带在山地不同坡向分布的高低:一般情况下,同一自然地带在阳坡、迎风坡分布的海拔较高。
      第四步,分析雪线在不同坡向分布的高低:雪线较低的往往为迎风坡。
      考向 垂直带谱
      考法01 垂直带谱判读
      (2025·江苏南通·模拟预测)一般典型山地植被带的高差小于1000米,而在我国秦岭北坡出现了世界上带幅最宽、结构最复杂的山地落叶阔叶林带,垂直高差达到2000多米,被称为“超级垂直带”,如图示意秦岭北坡落叶阔叶林带的垂直结构。据此完成下面小题。
      1.秦岭北坡形成“超级垂直带”的原因有( )
      ①落叶林物种丰富②位于温带南界③气候垂直差异小④地形坡度较大
      A.①②B.②③C.①④D.③④
      2.在“超级垂直带”中形成不同亚带的主要因素是( )
      A.光照B.热量C.降水D.坡度
      3.图示带谱中,自然状态下最可能发生变化的植被带是( )
      A.栓皮栎亚带B.锐齿槲栎亚带C.蒙古栎亚带D.糙皮桦亚带
      考法02 林线
      (2025·浙江杭州·三模)研究表明,季风的强弱变化会影响高山林线位置的变迁。下图示意距今6000年以来秦岭太白山高山林线的位置和物种组成随季风强弱的变化过程。据此完成下面小题。
      4.影响该时期林线位置变化的季风类型及主要因素是( )
      A.夏季风、水分B.冬季风、热量C.夏季风、热量D.冬季风、水分
      5.该地区林线以上耐旱物种的特点有( )
      ①树干低矮弯曲 ②生长速度较快 ③储水组织发达 ④林木稀疏分散
      A.①②B.②③C.③④D.①④

      考点三 地方性分异规律
      知识点1 地方性分异规律
      1.判断方法
      概念:受地形、岩石风化物等地方性因素影响,通过物质与能量再分配,形成了尺度较小的地域分异。
      2.地带性分异规律与地方性分异规律的关系
      ①地方性因素叠加在地带性因素之上,使地带性分异规律显得不够完整、不鲜明。
      ②地带性因素影响是普遍的、基本的;地方性因素的影响是局部的、特殊的。
      ③地表各地的自然环境都具有所在地带的地带性特征,同时又不同程度地受地方性因素的影响,在两种因素相互作用、相互制约下,形成了复杂的自然环境。
      3.地方性分异规律的成因
      4.实例
      5.表现
      地方性分异具有一定的有序性和重复性。
      有序性是指在地方地形等因素的影响下,自然环境各组成要素及其组合沿一定梯度有规律地更迭。
      重复性则表现为相同发育历史的自然单元,在相邻的小区域内重复出现。
      6.分析思路
      7.概念辨析
      区别非地带性分异和地方性分异
      (1)概念不同
      非地带性分异:由海陆分布、地形、洋流等宏观因素引起,是地带性规律不完整或偏离。
      地方性分异:由局部地形、土壤、水分等微小因素导致的小范围分异。
      (2)空间尺度不同
      非地带性分异:区域性或全球性(如山脉、洋流影响)→影响范围较大
      地方性分异:小尺度(如山坡、谷地、洼地等局部区域)→仅影响局部区域
      (3)​驱动因素
      非地带性分异:海陆分布、地势起伏、洋流、大气环流等→主导因素为宏观地理要素
      地方性分异:局地地形、岩性、土壤质地、地下水埋深等→主导因素为局地微环境
      (4)表现形式
      非地带性分异:自然带类型改变或自然带缺失→自然带类型与纬度或干湿度地带性不符
      地方性分异:同一自然带内的微小差异(如阳坡与阴坡植被差异)→自然带类型与地带性一致,但内部特征差异显著
      非地带性:大尺度、宏观因素、自然带“变形”或“缺失”
      地方性:小尺度、局地因素、自然带“细节差异”
      知识点2 非地带性地域分异规律
      1.表现
      自然带受某些扰动因素的影响,会出现和理论自然带不一致的现象,这就是非地带性现象。判断是否是非地带性现象的原则就是先判断理论自然带,若一致就是地带性,不一致就是非地带性。换言之,非地带性现象就是分异规律中的“例外”。
      依据该现象所处的纬度位置、海陆位置和海拔,按照地带性规律判断是什么自然带,然后将实际自然带与理论上的自然带相比较,如果一致就是地域分异规律;如果不一致就是非地带性现象。如40°S~50°S安第斯山的东侧分布着温带荒漠带,因而为非地带性。
      非地带性:自然地带受海陆分布、局部水分差异、地形起伏、洋流、河流等地方性因素的影响,出现一些非地带性的分布。
      受海陆分布、地形起伏、洋流等非地带性因素的影响,出现了一些非地带性地理景观和自然带。常见的非地带性现象及其成因可以归纳为“缺失”“改变”“约束”“块状”四方面。
      缺失:受海陆分布的影响,某些地区缺失某种陆地自然带。如南半球大陆上缺失亚寒带针叶林带和苔原带。
      改变:受地形因素的影响,某些陆地自然带的分布发生了变化。如非洲马达加斯加岛,东部为热带雨林带;东非高原形成热带草原带;南美洲南段安第斯山脉以东的温带荒漠带等。
      约束:自然带的分布范围受到约束。如南、北美洲西部沿海地区的自然带分布范围很窄,呈条状,就是由于科迪勒拉山系的阻挡作用。
      块状:位于热带荒漠和温带荒漠中的绿洲是受高山地形和水分等非地带性因素的影响而形成的。如我国新疆的天山和昆仑山山麓的绿洲是高山冰雪融水在山麓冲积扇下埋藏或出露地表而形成的。
      (1)海陆分布与非地带性
      (2)地形与非地带性
      思考:解释巴塔哥尼亚的非地带性现象。
      理想状况:温带草原带、温带落叶阔叶林带
      实际状况:温带荒漠带
      原因:安第斯山脉阻挡西风进入,处于背风坡
      思考:解释东非高原的非地带性现象。
      理想状况:热带雨林带
      实际状况:热带草原带
      原因:地势高,气温低,大气对流活动弱,降水少
      思考:解释科迪勒拉山系西侧地区的非地带性现象。
      理想状况:东西延伸、南北更替,呈带状
      实际状况:南北延伸、南北更替,呈条状
      原因:受沿岸山脉的影响,平原面积小,自然地带呈狭长的带状
      (3)洋流与非地带性
      思考:解释南半球副热带地区大陆西岸的非地带性现象。
      理想状况:森林带或草原带
      实际状况:热带沙漠——呈狭长带状分布
      形成原因:沿岸寒流降温减湿
      思考:解释非洲马达加斯加岛东部、巴西高原东南部、澳大利亚的东北部
      的非地带性现象。
      理想状况:热带草原
      实际状况:热带雨林
      原因:山地迎风坡,多地形雨;信风来自海洋,性质暖湿;暖流增温增湿
      欧洲西部
      理想状况:温带落叶阔叶林带和亚寒带针叶林带
      实际状况:温带落叶阔叶林带向北延伸
      原因:受势力强大的北大西洋暖流影响
      北半球中高纬度大陆东西两岸地区
      理想状况:东西两岸自然地带纬度分布相当
      实际状况:东岸自然地带向低纬延伸、西岸向高纬延伸
      原因:大陆东岸受沿岸寒流影响,西岸受暖流影响
      北半球中低纬度大陆东西两岸地区
      理想状况:东西两岸自然地带纬度分布相当
      实际状况:东岸自然地带向较高纬度延伸、西岸向较低纬度延伸
      原因:大陆东岸受沿岸暖流影响,西岸受寒流影响
      (4)水分与非地带性
      昆仑山麓
      理想状况:温带荒漠带
      实际状况:绿洲
      原因:有丰富的冰雪融水和地下水
      尼罗河谷地
      理想状况:热带荒漠带
      实际状况:绿洲
      原因:尼罗河水的灌溉
      【非地带性气候拓展补充】
      (1)热带雨林气候的非地带性分布
      非洲西部15°N附近
      成因:南半球东南信风北移,越过赤道偏转成西南风,从海上带来暖湿气流,从而形成丰富的降水;地形抬升形成地形雨;赤道逆流(几内亚湾暖流)对沿岸的增温增湿作用。(尤卡坦半岛、古巴岛为热带草原带而不是雨林带?地形平坦,不能产生地形雨)
      (2)热带草原气候的非地带性分布
      ①南非高原中东部(30°S附近地区):湿季是由于夏季来自海洋的东南信风越过暖流上空带来大量水汽,多雾、空气湿度大。干季是因为副热带高气压带北移影响该地区,气流下沉,降水稀少。(海拔较高,蒸发减弱。没有形成沙漠气候)
      ②马达加斯加岛西部:该地虽受暖流影响,但因其在山脉的背风坡且干季受副高控制而降水少,因而形成热带草原气候。
      ③北回归线附近的墨西哥高原:(依纬度,该地应为热带沙漠气候),由于墨西哥高原地势较高,气温较低,蒸发弱,水分条件相对较好,因而成为热带草原气候。
      ④澳大利亚北部:湿季是由于雨季(夏季)西北季风带来大量水汽;(但海陆热力性质差异较小,夏季风势力较弱,降水有限,故没有形成热带季雨林带);干季是因为来自陆地的东南信风影响该地区,降水少。
      ⑤澳大利亚大分水岭西侧:湿季是由于夏季来自海洋的西北季风带来大量水汽;干季是因为位于东南信风的背风坡一侧(雨影效应区),降水少。
      ⑥澳大利亚南部:(与地中海气候成因类似,只是降水偏少,为半干旱地区)
      湿季:由于冬季受到来自海洋的西北风(西风带)影响,降水多;
      干季:因为夏季此地受副热带高气压带控制,盛行下沉气流,降水少。
      ⑦印度德干高原、中南半岛内部为热带季风气候,而自然地为热带草原带。
      原因:山脉的阻挡,降水减少
      (3)热带沙漠气候的非地带性分布
      南美洲西海岸呈狭长分布延伸到赤道附近:①是由于秘鲁寒流延伸到赤道附近;②受东南信风的影响,位于安第斯山脉的背风坡;③安第斯山脉阻挡了沙漠气候向东部内陆延伸,所以呈南北狭长分布。
      非洲大陆东岸索马里半岛的沙漠的形成:①冬季:由于东北信风从纬度较高吹向纬度较低(来自阿拉伯半岛),较干燥;海岸地形起伏小,不易登陆抬升致雨,降水较少;②夏季:盛行的西南风(离岸风),风向与海岸平行或离岸,水汽较少,干燥少雨。且位于埃塞俄比亚高原的背风坡,气流下沉,绝热增温,蒸发旺盛。”③夏季索马里寒流的影响,降温减湿。
      塔尔沙漠(印度河下游):
      ①夏季:气压上高下低,对流作用受阻,不易致雨;其西部处印度低压的西侧,盛行西北风(气流多来自撒哈拉和阿拉伯沙漠地区,较干燥);西南季风影响微弱,又受伊朗高原山脉的阻挡,水汽难以深入;
      ②冬季:受副热带高压和东北季风的影响,风由陆地吹向海洋,降水少;
      ③古代植被的破坏,使该地产生了浮尘作用,白天上空尘埃吸收太阳辐射增温,形成逆温层,使近地面空气不易上升;夜晚尘埃顶部空气散热冷却下沉,难以成云致雨。
      ④该地地势低平,难以形成地形雨。
      (4)温带海洋性气候的非地带性分布
      北美洲西北部、南美洲西南部范围狭小且南北延伸:①由于南北延伸的高大的科迪勒拉山系的阻挡作用,把西风和暖流的影响仅限制在沿海一带。②北美洲西北部有阿拉斯加暖流的影响.
      澳大利亚东南部及新西兰南北二岛(大陆东部):受到西风的影响,终年有暖湿空气从海洋面上吹来(西部无陆地阻挡)。
      欧洲西部温带海洋性气候面积最大的原因:①欧洲西部位于中纬度(北纬40°~60°)大陆西岸的地区,盛行来自大西洋的湿润西风。②沿岸有北大西洋暖流流经,增温增湿,使温带海洋性气候向北扩展。③欧洲西部地形以平原和山地为主,山脉多呈东西走向,使西风可向东深入内陆。
      ④海岸线曲折,海洋水汽可以深入内陆,使海洋性气候向东扩展。
      考向 地方性分异
      考法01 土壤地方性分异
      读从太行山至滨海平原土壤分布断面图,完成下面小题。
      1.该区域土壤类型分布的差异体现了( )
      A.垂直分异规律B.地方性分异规律
      C.从赤道向两极的分异规律D.从沿海向内陆的分异规律
      2.导致该区域土壤分布差异的主要因素是( )
      A.地方地形B.地方气候C.地表水系D.地面组成物质
      考法02 植被地方性分异
      (2025·贵州贵阳·模拟预测)陕北某黄土丘陵沟壑区,其自然植被自沟壑底部到丘陵顶部依次为落叶阔叶林、疏林草原、灌木草原。早期因过度耕作植被遭受破坏。1999年以来,该区域实施了大规模退耕还林还草工程。在植被覆盖率提高的同时,坡面林地土壤却出现明显干燥化趋势,给林木正常生长带来潜在威胁。如图示意该区域局部具有代表性的自然植被剖面分布。据此完成下面小题。
      3.该区域自然植被自沟壑底部到丘陵顶部的变化,体现了( )
      A.纬度地带分异规律B.垂直分异规律
      C.干湿度地带分异规律D.地方性分异规律
      4.该区域坡面林地土壤出现明显干燥化趋势,其主要原因是( )
      A.降水量少于蒸发量B.植被生长耗水增加
      C.黄土疏松保水性弱D.坡面地表径流增加
      5.该区域坡面林地土壤干燥化给林木正常生长带来潜在威胁是( )
      A.灌木演替为草本B.中生乔木演替为旱生矮乔木
      C.旱中生矮乔木演替为灌木D.旱中生矮乔木演替为中生乔木
      热点与拓展
      热点01 苔原带与高山苔原带、草甸和草原
      1.苔原带与高山苔原带
      苔原带,主要分布在亚欧大陆及北美大陆的最北部,以及北极圈内许多岛屿。
      苔原带植被多由低矮灌木及苔藓地衣组成,大多数灌木为极地特有种。
      苔原带横跨亚欧大陆与北美大陆北部边缘地带,呈东西向延伸,仅存在于北冰洋沿岸陆地及岛屿,宽度较小,形成一条较为连续的植被地带。
      受全球气候变暖的影响,高纬地区升温较快,苔原植被生长所需的低温条件受到破坏,高纬地区苔原带南缘整体向北部寒冷地区迁移。
      高山苔原带:分布于高海拔山地寒冷、湿润气候与寒冻土壤垂直带上由耐寒的低矮灌木、草本、苔藓、地衣等植物构成的植被类型。又称高山冻原。高山苔原是极地苔原在低纬度高山上的变体。
      中国不存在极地苔原,而在长白山(天池周围)和阿尔泰山西北部的高山带出现高山苔原,海拔分别在2100米和3000米以上。其中,长白山是湿润高山苔原,阿尔泰山是干燥高山苔原,干燥到纯粹的苔藓地衣了。
      第四纪冰期,苔原带一度扩展至我国阿尔泰山-阴山一线。其后,随着气温升高,苔原不断向北及高海拔退却。随着冰后期气候回暖,北极苔原退缩至50°N及其以北长白山地区林线上升,苔原植被随之向上迁移,形成“孤岛”状分布,由于生态环境相宜而被保存下来。

      长白山高山苔原地带的高考热点:
      气候变暖导致长白山岳桦林带整体向上迁移,林线海拔快速提升(90年代以来提升70-80米),近年趋于稳定;岳桦向苔原侵入加剧,原有苔原植被被挤压;低海拔草本(如小叶章、苔草)加速入侵苔原带,与灌木混生;而草本入侵导致土壤有机质含量下降(草本吸收养分能力强),灌木生长受限。
      气候变暖背景下,长白山高山苔原带冻害反而加剧,西北坡为高发区,积雪覆盖减少→地表直接暴露冷空气,灌木抗寒能力下降;冬季风力增强(西北坡为迎风坡)→吹散积雪,加剧冻害。
      苔原带与高山苔原带对比
      2.草甸和草原
      ①草甸是一类生长在中度湿润条件下的多年生中生草本植被类型。它不同于湿生植被的沼泽和旱生植被的草原。草甸是地方性植被,可出现在不同植被带内,草层高而茂密,种类繁多,植物在不同季节开花,典型的有高山草甸和河漫滩草甸。
      ②草原属于半湿润和半干旱条件下的地带性植被,以旱生草本植物为主,主要有热带草原、温带草原等类型。
      考向1 苔原带
      (24-25高三上·山东聊城·期末)长白山苔原带(海拔约为2000-2500m)是亚欧大陆最典型的高山苔原带,对全球气候变暖响应敏感。长白山苔原带西北坡冬季冻害多发,西北坡季节性雪斑(指斑块状的积雪)分布广泛。雪斑处植被盖度和高度、土壤碳储量明显优于周边地区。图示意长白山苔原西坡土壤温度随海拔的变化率。根据材料,完成下面小题。
      1.长白山苔原带西北坡冬季冻害多发主要原因是( )
      ①冬季风迎风坡 ②积雪厚度较大 ③积雪厚度较小 ④积雪期较长
      A.①②B.①③C.②③D.③④
      2.夏季长白山苔原西北坡土壤温度随海拔升高的变化状况和主要影响因素是( )
      A.土壤温度降低土壤湿度大B.土壤温度降低风力较大
      C.土壤温度升高植被覆盖率较低D.土壤温度升高降水较多
      热点02 树线
      1.树线
      树线指零散分布的矮生乔木能够存活的最高海拔或纬度界限,超过此线则无直立生长的乔木。是山地植被垂直带谱中郁闭森林与高山灌丛、草甸带的分界线。
      特点:树木形态低矮(通常高度≤2米),呈匍匐、垫状或畸形生长(如旗形树冠)。
      ①纬度分布上,低纬度山体因热量充足通常具有更高的树线
      ②垂直结构上,树线下方为连续分布的乔木林,上方为低矮灌木或草本植物群落
      ③温度阈值与最热月7℃等温线高度相关,当温度低于此值时乔木无法完成生长周期
      纬度地带性:赤道地区安第斯山脉树线可达4000米,北极圈附近降至500米以下;中国境内由西南向东北递减,藏东南(4600米)至长白山(2400米)落差达2200米
      特殊地理环境形成异常树线:
      ①青藏高原东南部受印度洋暖湿气流影响,树线突破4900米成为全球最高;
      ②台湾玉山(3400米)与同纬周长白山(2400米)存在1000米高差,体现海洋性气候优势;
      ③焚风效应导致横断山脉干热河谷区树线抬升,局部可达3000米海拔。
      2.树线与林线对比
      考向2 树线
      3.(2025·宁夏吴忠·三模)阅读图文材料,回答下列问题。
      材料一:在全球气候变化背景下,高山树线(郁闭森林分布的海拔上限)或高纬度树线(树木分布的最高纬度界线)向更高海拔或更高纬度区域迁移的生态现象,被称为树线扩张效应。树线位置受到水热、地形等多种条件的影响,树线扩张效应是气候变化对陆地生态系统影响的“晴雨表”。
      材料二:青藏高原东南边缘的某处山地(海拔4500m),近50年树线年均上升2.3m,树种线(灌木层上限)同步上移1.8m。研究表明,这一时期该区域冬季低温频发(均温-8℃以下),但夏季均温升高1.2℃。样地调查发现,灌木覆盖率增加导致乔木幼苗存活率下降40%。
      (1)分析树线扩张效应对扩张区域土壤的潜在影响
      (2)解释冬季低温频发背景下树线仍扩张的现象。
      (3)推测灌木覆盖率增加抑制乔木幼苗生长的关键限制因子。
      【陆地自然带】(2025·重庆卷)萨拉文化中心大楼位于瑞典谢莱夫特奥市(64°48'N,21°00'E),是全球第三高的现代木结构建筑。该建筑所用木材全部来自本地地带性植被,在低楼层采用垂直百叶窗以更好满足采光、通风等需要。下图为垂直百叶窗示意图。据此完成下面小题。
      1.该建筑物木材所采用的地带性植被还分布于( )
      A.西西伯利亚平原B.亚马孙平原
      C.长江中下游平原D.美索不达米亚平原
      【垂直带谱组成】(2025·湖南卷)高寒荒漠是祁连山垂直带谱的组成部分,对气温变化响应敏感。祁连山冷龙岭海拔3300-4400米为高山草甸与高寒荒漠的交错地带。下图示意1990-2010年祁连山冷龙岭不同海拔高寒荒漠的变化情况。据此完成下面小题。
      2.与1990—2000年相比,2000—2010年高寒荒漠总面积变化趋势和可能原因是( )
      A.萎缩变缓 气温上升幅度减小B.萎缩变缓 气温上升幅度增大
      C.扩张加剧 气温上升幅度减小D.扩张加剧 气温下降幅度增大
      3.与3700-3800米相比,3600-3700米在1990-2000年高寒荒漠萎缩面积小,这主要是该地带( )
      A.高寒荒漠分布面积小B.高山草甸生长条件差
      C.高寒荒漠分布面积大D.高山草甸分布面积小
      4.下列特征中,最有可能导致1990-2010年高寒荒漠扩张区呈零星分布状态的是( )
      A.海拔高,热量条件差B.风力大,水分条件差
      C.气温低,土壤养分少D.坡度大,土壤不稳定
      【垂直带谱更替】(2025·浙江6月卷)坐落于地堑谷地一侧的某山脉是开展地理研学活动的理想场所。某学校组织学生从山脚下的P地(34°8'20"N,107°52'53"E)登山开展考察。下图为学生绘制的山地垂直自然带简图。完成下面小题。
      5.学生在考察过程中拍摄的植被景观照片与垂直自然带对应正确的是( )
      A.甲① 乙② 丙③ 丁④B.甲④ 乙① 丙② 丁③
      C.甲④ 乙③ 丙② 丁①D.甲④ 乙② 丙① 丁③
      【地方性分异】(2024·新课标卷)我国广西西南部某喀斯特地区(22.5°N附近),峰丛顶部多为旱生型矮林,峰丛洼地内为雨林,其顶层多被望天树(热带雨林的代表性树种)占据。2023年3月,调查人员在该地一个峰丛洼地内发现了高达 72.4米的望天树(下图),打破了我国喀斯特地区“最高树”的纪录。据此完成下面小题。
      6.与我国同纬度多数地区相比,该地区峰丛洼地内发育雨林主要得益于( )
      A.冬季气温较高B.夏季气温较高
      C.冬季降水较多D.夏季降水较多
      7.该地区峰丛顶部多为旱生型矮林,主要原因是( )
      A.气温低B.土层薄
      C.降水少D.土壤黏重
      8.图中所示“最高树”出现的必备条件是该峰丛洼地( )
      ①生物多样性高 ②地形相对封闭 ③太阳辐射强 ④相对高差大
      A.①③ B.①④C.②③D.②④
      考点要求
      2025年
      2024年
      2023年
      高频点提取
      陆地地域分异规律
      重庆卷,14题,3分,考查地带性植被
      浙江6月卷,27(1)题,5分,考查地带性植被
      天津卷,5-6题,6分,考查水平地域分异规律
      北京卷,7题,3分,考查纬度地带性
      浙江6月卷,12题,3分,考查纬度地带性
      纬度地带性
      垂直地域分异规律
      湖南卷,12-13题,6分,考查垂直带谱
      浙江6月卷,14题,2分,考查垂直自然带
      湖南卷,19(3)题,6分,考查山地垂直地带性
      北京卷,16(3)题,8分,考查基带
      浙江1月卷,4题,2分,考查垂直自然带
      江苏卷,5-7题,6分,考查山地垂直地带性
      垂直带谱
      地方性分异
      湖南卷,14题,3分,考查地方性分异
      新课标卷,6-8题,12分,考查地方性分异
      福建卷,14-16题,9分,考查非地带性
      全国甲卷,10-11题,8分,考查地方性分异
      浙江1月卷,15-16题,4分,考查地方性分异
      地方性分异
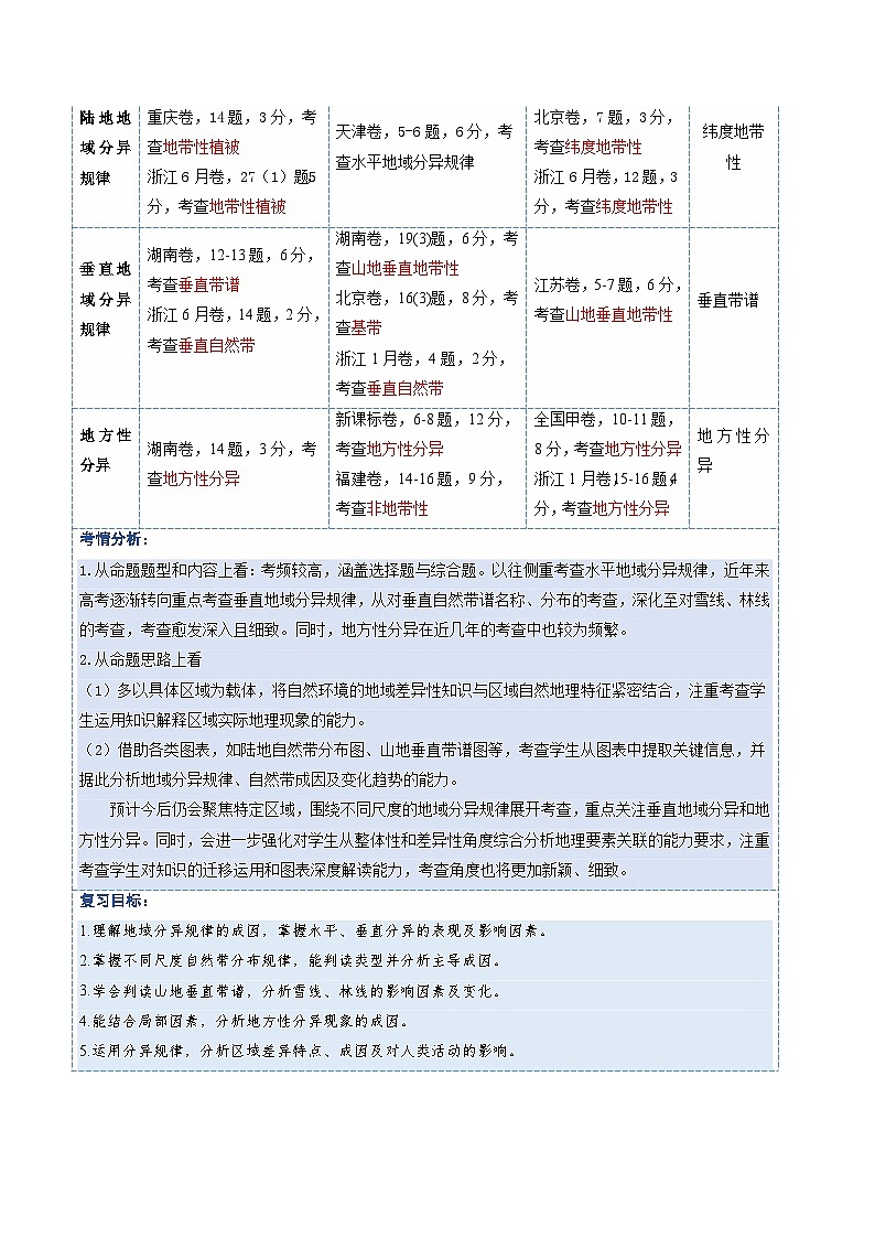
      考情分析:
      1.从命题题型和内容上看:考频较高,涵盖选择题与综合题。以往侧重考查水平地域分异规律,近年来高考逐渐转向重点考查垂直地域分异规律,从对垂直自然带谱名称、分布的考查,深化至对雪线、林线的考查,考查愈发深入且细致。同时,地方性分异在近几年的考查中也较为频繁。
      2.从命题思路上看
      (1)多以具体区域为载体,将自然环境的地域差异性知识与区域自然地理特征紧密结合,注重考查学生运用知识解释区域实际地理现象的能力。
      (2)借助各类图表,如陆地自然带分布图、山地垂直带谱图等,考查学生从图表中提取关键信息,并据此分析地域分异规律、自然带成因及变化趋势的能力。
      预计今后仍会聚焦特定区域,围绕不同尺度的地域分异规律展开考查,重点关注垂直地域分异和地方性分异。同时,会进一步强化对学生从整体性和差异性角度综合分析地理要素关联的能力要求,注重考查学生对知识的迁移运用和图表深度解读能力,考查角度也将更加新颖、细致。
      复习目标:
      1.理解地域分异规律的成因,掌握水平、垂直分异的表现及影响因素。​
      2.掌握不同尺度自然带分布规律,能判读类型并分析主导成因。​
      3.学会判读山地垂直带谱,分析雪线、林线的影响因素及变化。​
      4.能结合局部因素,分析地方性分异现象的成因。​
      5.运用分异规律,分析区域差异特点、成因及对人类活动的影响。
      地区
      沿海地区
      内陆地区
      太阳辐射
      太阳辐射较多地用于蒸发,水循环强烈
      太阳辐射更多地转化为风能
      水分
      湿润→干旱
      景观
      湿润区景观
      干旱区景观
      空间尺度
      特征
      全球性
      温度带分异和海陆分异
      中等尺度
      热带雨林带、温带落叶阔叶林带等之间的差异
      小尺度
      山坡和山谷的差异、山体阴坡和阳坡的差异
      区域尺度
      地域分异类型
      形成原因
      大尺度
      由赤道到两极的地域分异
      太阳辐射从低纬向高纬递减,造成热量纬度分布差异
      从沿海向内陆的地域分异
      海陆因素造成降水从沿海向内陆递减
      中尺度
      垂直地域分异
      地壳隆起导致水热组合随海拔高度发生垂直递变
      非地带性分异
      海陆分布、地势起伏、洋流、水源等因素,改变了水热纬向和经向分布规律
      小(微小)尺度
      地方性分异
      地形、岩性、土质等因素,改变了大、中尺度的水、热分布规律,造成物质和能量再分配
      由赤道到两极的地域分异(纬度地带性)规律
      从沿海向内陆的地域分异(干湿度地带性)规律
      影响因素
      主导因素
      热量(太阳辐射)
      水分(海陆位置)
      成因总结
      太阳辐射由赤道向两极递减,即以热量为基础
      水分条件因海陆位置变化,即以水分为基础
      分布特征
      延伸方向
      纬线方向(东西方向)
      经线方向(南北方向)
      更替方向
      纬度变化方向(南北方向)
      经度变化方向(东西方向)
      典型地区
      低纬度和高纬度地区
      中纬度地区
      判断
      由赤道到两极
      从沿海向内陆
      看更替
      南北方向
      东西方向
      看延伸
      多东西方向(受地形影响南北美洲西海岸南北方向延伸)
      多南北方向
      看自然带
      常绿阔叶林带→落叶阔叶林带→针叶林带→苔原带→冰原带
      森林带→草原带→荒漠带
      看主导
      热量
      水分
      概念
      基带以上的各垂直自然带按一定顺序排列,形成垂直带谱
      特征
      ①垂直带谱中不会出现比基带纬度和海拔偏低的带。
      ②垂直带谱上部能否出现高山冰雪带,取决于山地海拔能否突破当地雪线高度。
      ③同一山体不同地段和坡向,垂直带谱组成或同一垂直带的分布高度都有很大差别。
      ④山地垂直自然带在数千米内完成了水平自然带能在数千千米的地带更替,但垂直自然带遵循自身的发育规律,并不是纬度地带性的缩影
      因素
      影响
      温度(热量或纬度)
      雪线高度与气温呈正相关。即低纬雪线高,高纬雪线低;阳坡雪线高,阴坡雪线低
      降水
      降水量越多,雪线越低;降水量越少,雪线越高。迎风坡雪线低,背风坡雪线高
      地形
      坡度越大,积雪越易下滑,越不利于积雪保存,雪线偏高;反之偏低
      自然环境变迁、人类活动
      全球变暖、臭氧层破坏,雪线上升;沙漠化导致气候变干,局部地区雪线有所上升;矿物能源燃烧产生的粉尘污染雪面,雪面吸收太阳辐射的能力增强,导致冰雪融化,雪线上升
      气候、地貌等因素的综合作用
      喜马拉雅山南坡既是阳坡,又是迎风坡,但水分条件的影响超过了热量条件,因此雪线高度南坡比北坡低
      方面
      影响
      地形
      阴坡与阳坡光照、水分条件的差异,坡度大小引起的土壤厚度、肥沃程度的差异;迎风坡与背风坡因“焚风”效应引起的气温、降水的差异
      气候
      如海岸气候、湖泊气候、森林气候、灌溉区气候、城市气候等,会导致自然地理环境的地方性分异
      地面组
      成物质
      如石灰岩山坡,土壤呈碱性,多生长柏树;花岗岩风化的山坡,土壤呈酸性,多生长油松
      水分
      如地势低洼处,水分过多,不适合树木的生长,但适合草类植物及水生植物的生长

      如风力较大的地区,植被低矮,具有抗风、耐旱性的特点
      因素
      分布地区
      理想状态
      实际情况
      成因
      海陆分布
      北极地区
      冰原带
      缺失
      北极地区是北冰洋
      南半球中高纬度地区
      苔原带、针叶林带
      南半球该纬度无陆地
      影响因素
      典例
      海陆分布
      北半球高纬度
      苔原带和亚寒带针叶林带呈东西延伸、南北更替
      南半球高纬度
      无分布(原因是该区域绝大部分是海洋)
      地形起伏
      南美洲安第斯山脉南段
      西侧:温带森林
      东侧:干燥的巴塔哥尼亚高原
      局部环流
      和洋流
      信风带大陆西岸:海岸带形成沙漠(离岸风及沿岸寒流影响)
      西欧:温带海洋性气候达60°N以北(北大西洋暖流影响)
      局部水分变化
      热带荒漠带和温带荒漠带内的绿洲
      局部地热异常
      苔原是冰岛的地带性植被,但在热泉附近分布着草甸
      人为作用
      沙漠边缘营造防护林、填湖造田、培育水稻等
      特征
      ​​苔原带​​
      ​​高山苔原带​​
      分布区域​​
      极地地区(北纬60°以北)及岛屿(如加拿大北部、格陵兰岛)
      高海拔山地(如长白山2100米以上、阿尔泰山3000米以上)
      主导气候因子​​
      纬度因素(极地气候,最热月均温≤10℃)
      海拔因素(山地垂直气候带,最热月均温≤10℃)
      植被特征​​
      以极地特有灌木(如矮桧)为主,植被低矮(≤2米)
      以耐寒草本(如长白棘豆)和地衣为主,植被更稀疏
      土壤特性​​
      泥炭质潜育土,地表常年积水,永冻层深厚(可达数十米)
      土层浅薄(

      相关试卷

      高考地理一轮-自然环境的地域差异性(复习讲义)(全国通用)(原卷版):

      这是一份高考地理一轮-自然环境的地域差异性(复习讲义)(全国通用)(原卷版),共40页。

      高考地理一轮-自然环境的整体性(复习讲义)(全国通用)(原卷版):

      这是一份高考地理一轮-自然环境的整体性(复习讲义)(全国通用)(原卷版),共25页。

      高考地理一轮-自然环境的地域差异性(专项训练)(全国通用)(原卷版):

      这是一份高考地理一轮-自然环境的地域差异性(专项训练)(全国通用)(原卷版),共13页。试卷主要包含了该区域植被变化的主导因素是,图中稀树草原区域的特征是,甲应是,图中P、Q分别代表等内容,欢迎下载使用。

      资料下载及使用帮助
      版权申诉
      • 1.电子资料成功下载后不支持退换,如发现资料有内容错误问题请联系客服,如若属实,我们会补偿您的损失
      • 2.压缩包下载后请先用软件解压,再使用对应软件打开;软件版本较低时请及时更新
      • 3.资料下载成功后可在60天以内免费重复下载
      版权申诉
      若您为此资料的原创作者,认为该资料内容侵犯了您的知识产权,请扫码添加我们的相关工作人员,我们尽可能的保护您的合法权益。
      入驻教习网,可获得资源免费推广曝光,还可获得多重现金奖励,申请 精品资源制作, 工作室入驻。
      版权申诉二维码
      欢迎来到教习网
      • 900万优选资源,让备课更轻松
      • 600万优选试题,支持自由组卷
      • 高质量可编辑,日均更新2000+
      • 百万教师选择,专业更值得信赖
      微信扫码注册
      手机号注册
      手机号码

      手机号格式错误

      手机验证码 获取验证码 获取验证码

      手机验证码已经成功发送,5分钟内有效

      设置密码

      6-20个字符,数字、字母或符号

      注册即视为同意教习网「注册协议」「隐私条款」
      QQ注册
      手机号注册
      微信注册

      注册成功

      返回
      顶部
      学业水平 高考一轮 高考二轮 高考真题 精选专题 初中月考 教师福利
      添加客服微信 获取1对1服务
      微信扫描添加客服
      Baidu
      map