搜索
      上传资料 赚现金

      福建省莆田第一中学2025-2026学年高二上学期期中考试生物试题(Word版附答案)(选考)

      • 827.07 KB
      • 2026-01-06 17:43:30
      • 17
      • 0
      • 教习网3275309
      加入资料篮
      立即下载
      福建省莆田第一中学2025-2026学年高二上学期期中考试生物试题(Word版附答案)(选考)第1页
      1/12
      福建省莆田第一中学2025-2026学年高二上学期期中考试生物试题(Word版附答案)(选考)第2页
      2/12
      福建省莆田第一中学2025-2026学年高二上学期期中考试生物试题(Word版附答案)(选考)第3页
      3/12
      还剩9页未读, 继续阅读

      福建省莆田第一中学2025-2026学年高二上学期期中考试生物试题(Word版附答案)(选考)

      展开

      这是一份福建省莆田第一中学2025-2026学年高二上学期期中考试生物试题(Word版附答案)(选考),共12页。试卷主要包含了单选题,解答题,实验题等内容,欢迎下载使用。
      生物试题(选考)
      一、单选题
      1.科研人员分别给三只大白鼠注射了A、B、C三种激素后,观察到的相应反应是:A使呼吸、心率加快,并使体内产热量增加;B促进蛋白质的合成,并使软骨生长明显;C可引起低血糖,甚至昏迷。据此判断激素A、B、C的化学名称依次是( )
      A.甲状腺激素、胰岛素、生长激素
      B.胰高血糖素、生长激素、甲状腺激素
      C.胰岛素、生长激素、甲状腺激素
      D.甲状腺激素、生长激素、胰岛素
      2.观看电影中精彩紧张的镜头时,人们往往会不自觉地屏住呼吸、心跳加快,也不会感觉到饥饿和尿意,当电影散场时,饥饿感和尿意袭来。下列说法正确的是( )
      A.支配心脏、腺体的神经为自主神经系统,包括传入神经和传出神经
      B.精彩紧张的镜头会让人心跳加快,此时副交感神经活动占优势
      C.人们可以有意识屏住呼吸,说明自主神经系统不完全自主
      D.饥饿感和尿意袭来是因为交感神经兴奋,使胃肠蠕动加强,膀胱收缩
      3.下列有关生物进化的说法,正确的是( )
      A.研究生物进化历程的主要依据是化石,自然选择作用的是个体的表现型
      B.生物进化的基本单位是个体,自然选择决定生物进化的方向
      C.新物种的形成都需要经历地理隔离后,再出现生殖隔离
      D.地球上最早出现的生物是单细胞好氧菌
      4.如下图所示,甲、乙、丙、丁分别表示不同的生物变异类型,其中丙中的基因 2 由基因 1 变异而来。下列叙述正确的是( )
      A.图甲可以表示减数分裂 I 后期的基因重组
      B.图乙可以表示减数分裂过程中的染色体变异
      C.图丙中的变异一定会使该基因表达的肽链变短
      D.图丁中的变异一定属于染色体结构变异中的缺失
      5.研究人员为探究三叉神经对伤害性热刺激的反应机制,设计了如图所示的实验。神经纤维上a、b两点放置微电极,并将它们连接到一个电表c上。已知伤害性热刺激能引发动作电位,其频率与刺激强度正相关。下列相关叙述正确的是( )

      A.未受刺激时,由于钠离子大量流出细胞,形成外正内负的电位
      B.随着热刺激强度逐渐增大,单个动作电位的峰值也会随之增大
      C.在刺激点施加有效热刺激,电表c的指针会发生两次方向相反的偏转
      D.动作电位传导至a点时,钾离子通过主动运输的方式大量进入细胞中
      6.如图是某昆虫基因pen突变产生抗药性示意图。下列相关叙述正确的是( )
      A.pen基因突变后细胞膜对杀虫剂的通透性增强
      B.杀虫剂与靶位点结合形成抗药靶位点
      C.pen基因突变可能改变了该基因在染色体上的位置
      D.野生型昆虫与突变型昆虫之间不存在生殖隔离
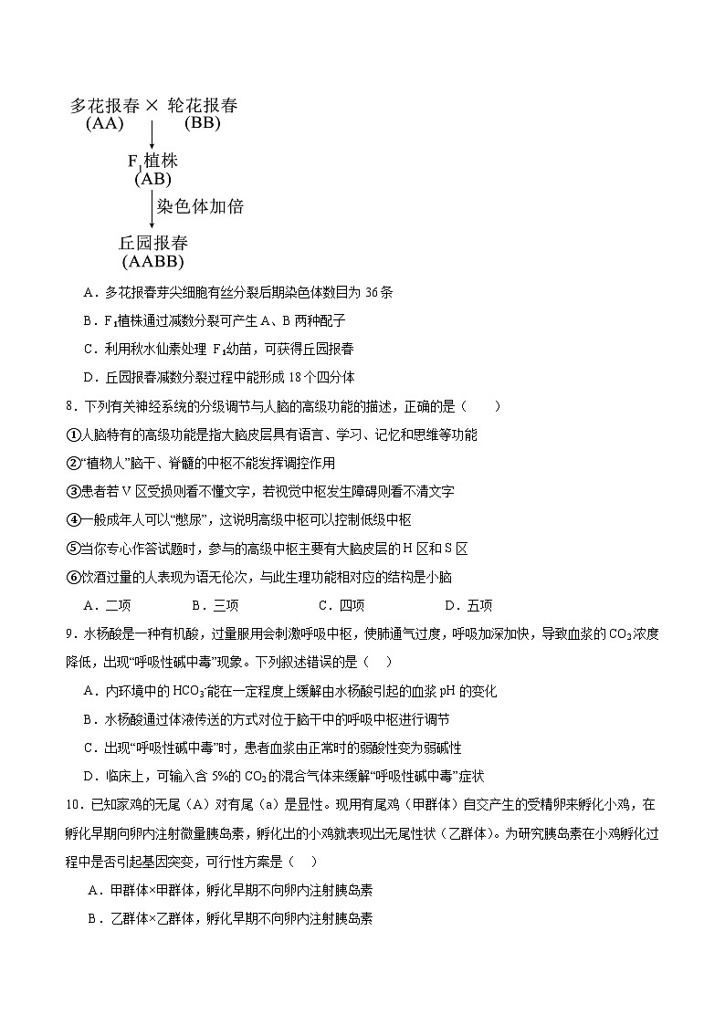
      7.多花报春(AA)和轮花报春(BB)均是二倍体植物,其中A、B分别代表两个远缘物种的1个染色体组,每个染色体组均含9条染色体。异源四倍体植物丘园报春(AABB)形成途径如图。下列有关叙述错误的是 ( )
      A.多花报春芽尖细胞有丝分裂后期染色体数目为36条
      B.F₁植株通过减数分裂可产生A、B两种配子
      C.利用秋水仙素处理 F₁幼苗,可获得丘园报春
      D.丘园报春减数分裂过程中能形成18个四分体
      8.下列有关神经系统的分级调节与人脑的高级功能的描述,正确的是( )
      ①人脑特有的高级功能是指大脑皮层具有语言、学习、记忆和思维等功能
      ②“植物人”脑干、脊髓的中枢不能发挥调控作用
      ③患者若V区受损则看不懂文字,若视觉中枢发生障碍则看不清文字
      ④一般成年人可以“憋尿”,这说明高级中枢可以控制低级中枢
      ⑤当你专心作答试题时,参与的高级中枢主要有大脑皮层的H区和S区
      ⑥饮酒过量的人表现为语无伦次,与此生理功能相对应的结构是小脑
      A.二项B.三项C.四项D.五项
      9.水杨酸是一种有机酸,过量服用会刺激呼吸中枢,使肺通气过度,呼吸加深加快,导致血浆的CO2浓度降低,出现“呼吸性碱中毒”现象。下列叙述错误的是( )
      A.内环境中的HCO3-能在一定程度上缓解由水杨酸引起的血浆pH的变化
      B.水杨酸通过体液传送的方式对位于脑干中的呼吸中枢进行调节
      C.出现“呼吸性碱中毒”时,患者血浆由正常时的弱酸性变为弱碱性
      D.临床上,可输入含5%的CO2的混合气体来缓解“呼吸性碱中毒”症状
      10.已知家鸡的无尾(A)对有尾(a)是显性。现用有尾鸡(甲群体)自交产生的受精卵来孵化小鸡,在孵化早期向卵内注射微量胰岛素,孵化出的小鸡就表现出无尾性状(乙群体)。为研究胰岛素在小鸡孵化过程中是否引起基因突变,可行性方案是( )
      A.甲群体×甲群体,孵化早期不向卵内注射胰岛素
      B.乙群体×乙群体,孵化早期不向卵内注射胰岛素
      C.乙群体×乙群体,孵化早期向卵内注射胰岛素
      D.甲群体×乙群体,孵化早期向卵内注射胰岛素
      11.单基因隐性遗传性多囊肾病是P基因突变所致。图中所示为某患者及其父母同源染色体上P基因的相关序列检测结果(每个基因序列仅列出一条链,其他未显示序列均正常)。患者的父亲、母亲分别具有①、②突变位点,但均未患病。下列分析错误的是( )
      A.未突变P基因的位点①碱基对为C-G
      B.位点①和②均可能发生突变,体现了基因突变的随机性
      C.通过同源染色体非姐妹染色单体的互换,患者可产生含正常P基因的配子
      D.基因突变属于可遗传变异,细胞产生的突变基因都能传递给子代
      12.某兴趣小组为探究不同抗生素分别对三种细菌的抑制作用,将含有不同抗生素的纸片放在生长有细菌的培养基上,观察抑菌圈的直径,结果如图所示。下列叙述错误的是( )
      A.三种细菌的抗药性随着抗生素浓度升高而不断增强
      B.实验过程中需使用不含抗生素的滤纸片作空白对照
      C.枯草芽孢杆菌对阿莫西林和四环素的敏感度均较大
      D.抑菌圈直径越大,说明抗生素对细菌的抑制作用越强
      13.人类皮肤黑白斑是一种单基因遗传病,由基因缺失多个碱基对导致相关酶的活性改变引起,相关基因不位于性染色体上,人群中该病的发病率为1/625.图1是一个皮肤黑白斑家庭的遗传系谱图,图2是I1和Ⅱ4号个体相关基因片段酶切的电泳结果。下列说法错误的是( )
      A.皮肤黑白斑是常染色体隐性遗传病
      B.2号个体与1号个体相关基因片段酶切的电泳结果相同
      C.若4号个体与表型正常的异性婚配,后代患此病的概率为1/78
      D.该病体现了基因通过控制酶的合成来控制代谢过程,进而控制生物体性状
      14.下图中神经元 A、B 与痛觉传入有关,C 神经元能释放内啡肽。内啡肽是一种抑制疼痛的神经递质,内 啡肽与 A 神经元上的阿片受体结合后促进 A 神经元 K+外流。吗啡是一种阿片类毒品,也是麻醉中常用的 镇痛药,长期使用吗啡后可导致依赖成瘾,一旦突然停止使用将导致 P 物质的释放量变化。下列说法正确的是( )
      A.痛觉中枢产生的兴奋可通过突触由 B 神经元传至 A 神经元
      B.内啡肽通过阿片受体进入 A 神经元进而促进 A 神经元 K+外流
      C.吗啡镇痛的原理可能是与阿片受体结合,进而影响 A 神经元的功能
      D.吗啡依赖成瘾的原因可能是停用后 P物质的释放量迅速减少,出现更强烈的痛觉
      15.玉米的高秆(H)对矮秆(h)为显性。现有若干H基因频率不同的玉米群体,在群体足够大且没有其他因素干扰时,每个群体内随机交配一代后获得F1。各F1中基因型频率与H基因频率(p)的关系如下图。下列分析不正确的是( )
      A.0

      相关试卷

      福建省莆田第一中学2025-2026学年高二上学期期中考试生物试题(Word版附答案)(选考):

      这是一份福建省莆田第一中学2025-2026学年高二上学期期中考试生物试题(Word版附答案)(选考),共12页。试卷主要包含了单选题,解答题,实验题等内容,欢迎下载使用。

      福建省莆田市第一中学2025-2026学年高二上学期期中生物试题(选课):

      这是一份福建省莆田市第一中学2025-2026学年高二上学期期中生物试题(选课),共9页。

      福建省莆田市第一中学2023-2024学年高二上学期期末生物试题(Word版附解析):

      这是一份福建省莆田市第一中学2023-2024学年高二上学期期末生物试题(Word版附解析),共22页。试卷主要包含了 单项选择题, 非选择题等内容,欢迎下载使用。

      资料下载及使用帮助
      版权申诉
      • 1.电子资料成功下载后不支持退换,如发现资料有内容错误问题请联系客服,如若属实,我们会补偿您的损失
      • 2.压缩包下载后请先用软件解压,再使用对应软件打开;软件版本较低时请及时更新
      • 3.资料下载成功后可在60天以内免费重复下载
      版权申诉
      若您为此资料的原创作者,认为该资料内容侵犯了您的知识产权,请扫码添加我们的相关工作人员,我们尽可能的保护您的合法权益。
      入驻教习网,可获得资源免费推广曝光,还可获得多重现金奖励,申请 精品资源制作, 工作室入驻。
      版权申诉二维码
      期中专区
      • 精品推荐
      • 所属专辑7份
      欢迎来到教习网
      • 900万优选资源,让备课更轻松
      • 600万优选试题,支持自由组卷
      • 高质量可编辑,日均更新2000+
      • 百万教师选择,专业更值得信赖
      微信扫码注册
      手机号注册
      手机号码

      手机号格式错误

      手机验证码 获取验证码 获取验证码

      手机验证码已经成功发送,5分钟内有效

      设置密码

      6-20个字符,数字、字母或符号

      注册即视为同意教习网「注册协议」「隐私条款」
      QQ注册
      手机号注册
      微信注册

      注册成功

      返回
      顶部
      学业水平 高考一轮 高考二轮 高考真题 精选专题 初中月考 教师福利
      添加客服微信 获取1对1服务
      微信扫描添加客服
      Baidu
      map