搜索
      上传资料 赚现金

      【生物】广西壮族自治区玉林市2022-2023学年高二1月期末试题(学生版+解析版)

      • 2.13 MB
      • 2026-01-04 10:46:02
      • 29
      • 0
      • 教习网5034831
      加入资料篮
      立即下载
      查看完整配套(共2份)
      包含资料(2份) 收起列表
      解析
      【生物】广西壮族自治区玉林市2022-2023学年高二1月期末试题(解析版).docx
      预览
      原卷
      【生物】广西壮族自治区玉林市2022-2023学年高二1月期末试题(学生版).docx
      预览
      正在预览:【生物】广西壮族自治区玉林市2022-2023学年高二1月期末试题(解析版).docx
      【生物】广西壮族自治区玉林市2022-2023学年高二1月期末试题(解析版)第1页
      高清全屏预览
      1/20
      【生物】广西壮族自治区玉林市2022-2023学年高二1月期末试题(解析版)第2页
      高清全屏预览
      2/20
      【生物】广西壮族自治区玉林市2022-2023学年高二1月期末试题(解析版)第3页
      高清全屏预览
      3/20
      【生物】广西壮族自治区玉林市2022-2023学年高二1月期末试题(学生版)第1页
      高清全屏预览
      1/9
      【生物】广西壮族自治区玉林市2022-2023学年高二1月期末试题(学生版)第2页
      高清全屏预览
      2/9
      【生物】广西壮族自治区玉林市2022-2023学年高二1月期末试题(学生版)第3页
      高清全屏预览
      3/9
      还剩17页未读, 继续阅读

      【生物】广西壮族自治区玉林市2022-2023学年高二1月期末试题(学生版+解析版)

      展开

      这是一份【生物】广西壮族自治区玉林市2022-2023学年高二1月期末试题(学生版+解析版),文件包含生物广西壮族自治区玉林市2022-2023学年高二1月期末试题解析版docx、生物广西壮族自治区玉林市2022-2023学年高二1月期末试题学生版docx等2份试卷配套教学资源,其中试卷共29页, 欢迎下载使用。
      注意事项:
      1.答题前,务必将自己的姓名、班级、考号填写在答题卡规定的位置上。
      2.答选择题时,必须使用2B铅笔将答题卡上对应题目的答案标号涂黑,如需改动,用橡皮擦
      擦干净后,再选涂其它答案标号。
      3.答非选择题时,必须使用0.5毫米黑色签字笔,将答案书写在答题卡规定的位置上。
      4.所有题目必须在答题卡上作答,在试题卷上答题无效。
      一、选择题(本大题共16小题,每小题3分,共48分)
      1. 人体内环境的稳态不包括( )
      A. 组织液温度的相对稳定B. 线粒体基质中pH的相对稳定
      C. 血浆渗透压的相对稳定D. 血浆中各种化学成分的相对稳定
      【答案】B
      【分析】内环境稳态包括内环境的理化性质和各种化学成分保持相对稳定的状态。
      【解析】A、体温是内环境的理化性质之一,它的相对稳定属于人体内环境的稳态,A正确;
      B、线粒体不属于内环境组成成分,线粒体基质中pH的相对稳定不属于人体内环境的稳态,B错误;
      C、人体血浆PH的相对稳定与血浆中的缓冲物质相关,属于人体内环境的稳态,C正确;
      D、血浆中各种化学成分相对稳定属于内环境的稳态,D正确;
      故选B。
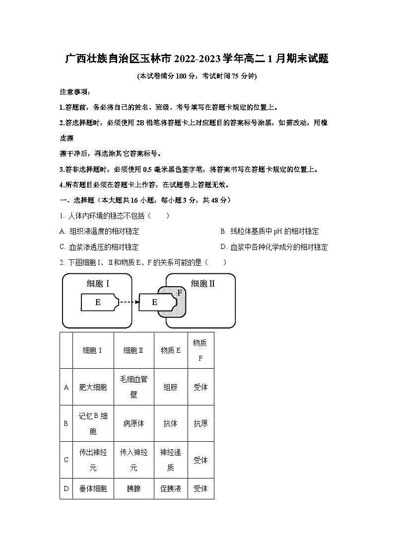
      2. 下图细胞I、Ⅱ和物质E、F的关系可能的是( )
      A. AB. BC. CD. D
      【答案】A
      【分析】细胞间可以进行信息交流,发出信息的细胞可产生一定的物质,如激素、神经递质组胺等物质,这些物质可以和靶细胞表面的特异性受体结合,进而完成信息交流过程。
      【解析】A、过敏原第一次进入机体,可以刺激机体产生抗体,抗体可以吸附在肥大细胞的表面,当过敏原再次进入机体,肥大细胞释放组胺,作用于毛细血管壁上的受体,使得毛细血管壁的通透性增大,A正确;
      B、抗体是由浆细胞产生的,不是由记忆B细胞分泌,B错误;
      C、传入神经元分泌的神经递质可与传出神经元表面的相应受体结合,C错误;
      D、小肠粘膜分泌促胰液素作用于胰腺,D错误。
      故选A。
      3. 短跑运动员听到发令枪声后迅速起跑并冲刺,下列叙述正确的是( )
      A. 起跑动作的产生是非条件反射的结果
      B. 由自主神经系统中的传出神经支配躯体运动
      C. 肾上腺素可影响运动员对发令枪声的反应敏感度
      D. 跑步冲刺过程中脑干调节运动的精细
      【答案】C
      【分析】奔跑等身体运动是由躯体运动神经支配的,它明显受到意识的支配;而由惊恐所引起的心跳与呼吸的变化是由内脏运动神经控制的,是不随意的。支配内脏、血管和腺体的传出神经,它们的活动不受意识支配,称为自主神经系统。
      【解析】A、听到发令枪声起跑是后天学习、训练得来的,属于条件反射,A错误;
      B、自主神经系统包括交感神经和副交感神经。交感神经和副交感神经是调节人体内脏功能的神经装置,所以也叫内脏神经系统,因为其功能不完全受人类的意识支配,所以又叫自主神经系统,而起跑动作是人的意识能够支配的运动,是大脑皮层中的躯体运动中枢控制的,B错误;
      C、肾上腺素是应激性激素,使人警觉性提高、反应灵敏,C正确;
      D、跑步过程中小脑调节运动的精细,D错误。
      故选C。
      4. 研究发现,单独培养的大鼠神经元,其轴突侧支返回细胞体,形成自突触,如图甲所示。用电极刺激这些自突触神经元的树突可引起兴奋,其电位变化结果如图乙所示。下列叙述错误的是( )

      A. 图乙曲线的a峰表明这些神经元再次产生神经冲动
      B. 神经元维持-68mV膜电位时,膜内的K+浓度比膜外的高
      C. 图乙电位变化出现第一个峰值的原因是刺激直接引发的Na+内流
      D. 图乙电位变化出现第二个峰值的原因是神经递质引发的K+外流
      【答案】D
      【分析】静息时,神经细胞膜对钾离子的通透性大,钾离子大量外流,形成内负外正的静息电位;受到刺激后,神经细胞膜的通透性发生改变,对钠离子的通透性增大,钠离子内流,形成内正外负的动作电位,兴奋部位和非兴奋部位形成电位差,产生局部电流,兴奋传导的方向与膜内电流方向一致。
      【解析】A、图乙曲线的a峰为内正外负的电荷分布,是动作电位,表明这些神经元再次产生神经冲动,A正确;
      B、分析图可知,神经元维持-68 mV膜电位时,是神经细胞的静息电位,K+外流是神经元静息电位的产生和维持的主要原因,此时膜内的K+浓度比膜外的高,B正确;
      C、电位变化出现第一个峰值的原因是刺激直接引发神经细胞膜的通透性发生改变,对Na+的通透性增大,Na+内流,形成内正外负的动作电位,C正确;
      D、刺激形成动作电位后,与相邻部位形成电位差,从而形成局部电流,局部电流又刺激相近未兴奋部位发生同样的电位变化,依次将兴奋沿着神经纤维传导下去,兴奋传至轴突末梢的突触小体,突触小体内的突触小泡将神经递质释放到突触间隙,与突触后膜上的特异性受体结合,引发新的神经冲动,产生第二个峰值,因此乙图电位变化出现第二个峰值的原因是神经递质引发的Na+内流,D错误。
      故选D。
      5. 炎性甲亢是由甲状腺滤泡细胞膜通透性发生改变,滤泡细胞中的甲状腺激素大量释放进入血液,从而引起机体内甲状腺激素含量明显升高的一种疾病。下列有关叙述错误的是( )
      A. 甲状腺激素分泌的调节存在分级调节和反馈调节机制
      B. 炎性甲亢患者促甲状腺激素水平低,引起机体甲状腺组织增生
      C. 甲状腺激素作用的靶细胞比促甲状腺激素作用的靶细胞数量多
      D. 炎性甲亢患者的机体细胞代谢旺盛,机体产热与散热处于动态平衡
      【答案】B
      【分析】根据题意,炎性甲亢患者甲状腺细胞病变,血液中甲状腺激素含量明显升高,在人体内存在反馈调节,下丘脑作为内分泌系统的调节中枢,通过分泌促激素释放激素,使垂体分泌促激素,作用于其他内分泌腺(甲状腺),促进其他内分泌腺(甲状腺)的分泌激素,各种内分泌腺分泌的激素过多,反过来会抑制下丘脑和垂体的功能。
      【解析】A、甲状腺激素含量增加会抑制垂体合成和分泌促甲状腺激素,而促甲状腺激素释放激素的作用是促进垂体合成并分泌促甲状腺激素,A正确;
      B、促甲状腺激素水平低,不会引起甲状腺组织增生,B错误;
      C、甲状腺激素可以作用于全身所有细胞,而促甲状腺激素只能作用于垂体细胞因此甲状腺激素作用的靶细胞比促甲状腺激素作用的靶细胞数量多,C正确;
      D、炎性甲亢患者血液中甲状腺激素含量明显升高,而甲状腺激素能促进新陈代谢,因此该患者的机体细胞代谢旺盛,但机体产热和散热过程处于动态平衡,D正确。
      故选B。
      6. 如图表示正常人快速饮入500mL某种液体后,其血浆渗透压的变化曲线。以下分析正确的是( )

      A. 当饮入0.9%NaCl溶液时,则体内血浆渗透压的变化如曲线b,排尿量不变
      B. 当血浆渗透压出现曲线a的变化,垂体产生渴觉并增加抗利尿激素的释放进行调节
      C. 下丘脑渗透压调节中枢可通过调节人体的排尿量和排汗量来调节渗透压平衡
      D. 当严重腹泻时,及时补充水和钠盐,血浆渗透压可出现曲线c的变化
      【答案】D
      【分析】当大量丢失水分使细胞外液量减少以及血钠含量降低时,肾上腺皮质增加分泌醛固酮,促进肾小管和集合管对Na+的重吸收,维持血钠含量的平衡。相反,当血钠含量升高时,则醛固酮的分泌量减少,其结果也是维持血钠含量的平衡。水和无机盐的平衡,是在神经调节和激素调节的共同作用下,通过调节尿量和尿的成分实现的。
      【解析】A、当饮入0.9%NaCl溶液时,则体内血浆渗透压的变化如曲线b,排尿量增加,A错误;
      B、当血浆渗透压出现曲线a的变化,由大脑皮层产生渴觉,垂体释放抗利尿激素增多进行调节,B错误;
      C、下丘脑渗透压调节中枢是通过调节人体的排尿量来调节渗透压平衡,C错误;
      D、当严重腹泻时,会导致血浆渗透压降低,若及时补充水和钠盐,血浆渗透压则会出现曲线c的变化,D正确。
      故选D。
      7. 乙肝病毒(HBV)表面的S蛋白(抗原)入侵人体可引发一系列的体液免疫和细胞免疫。图甲中数字代表细胞,字母代表生理过程,细胞⑦可诱导靶细胞裂解,有关分析错误的是( )

      A. 图中细胞①和⑤均是辅助性T细胞
      B. 树突状细胞的功能是识别、处理呈递抗原
      C. 细胞③的细胞膜上没有抗原S蛋白的受体
      D. 激活细胞②需要HBV和细胞①的共同作用
      【答案】A
      【分析】题图分析,该图是S蛋白(抗原)引发系列的体液免疫和细胞免疫,其中①为辅助性T细胞,能呈递抗原;②为B细胞;③为浆细胞,能合成与分泌抗体;④为记忆B细胞;⑤为细胞毒性T细胞;⑥为记忆细胞;⑦为细胞毒性T细胞,能将靶细胞裂解死亡。
      【解析】A、据图可知,①可分泌细胞因子,为辅助性T细胞,细胞⑤是细胞毒性T细胞,A错误;
      B、树突状细胞的功能是识别和处理抗原,呈递抗原给辅助性T细胞,B正确;
      C、③是浆细胞,浆细胞没有识别能力,故其细胞膜上缺少抗原S蛋白的受体,C正确;
      D、②为B细胞,B细胞的激活需要乙肝病毒(HBV)和①辅助性T细胞的共同作用,D正确。
      故选A。
      8. 新冠肺炎是由冠状病毒引起的严重急性呼吸综合征,人感染新冠病毒后,机体的免疫系统会发挥免疫功能来消灭该病毒。下列叙述正确的是( )
      A. 新型冠状病毒侵入人体后,淋巴细胞参与了特异性免疫和非特异性免疫过程
      B. 感染过新冠病毒的患者体内产生了相应的抗体,但仍可能发生第二次感染
      C. 机体发挥免疫功能维持内环境稳态的过程中,不受神经调节和体液调节影响
      D. 人体免疫系统消灭机体内的新型冠状病毒体现了免疫系统的自稳和防御功能
      【答案】B
      【分析】免疫系统的基本功能:
      ①免疫防御:机体排除外来抗原性异物的一种免疫防护作用。这是免疫系统最基本的功能。该功能正常时,机体能抵抗病原体的入侵;异常时,免疫反应过强、过弱或缺失,可能会导致组织损伤或易被病原体感染等问题。
      ②免疫自稳:指机体清除衰老或损伤的细胞,进行自身调节,维持内环境稳态的功能。正常情况下,免疫系统对自身的抗原物质不产生免疫反应;若该功能异常,则容易发生自身免疫病。
      ③免疫监视:指机体识别和清除突变的细胞,防止肿瘤的发生。机体内的细胞因物理、化学或病毒等致癌因素的作用而发生癌变,这是体内最危险的“敌人”。机体免疫功能正常时,可识别这些突变的肿瘤细胞,然后调动一切免疫因素将其消除;若此功能低下或失调,机体会有肿瘤发生或持续的病毒感染。
      【解析】A、淋巴细胞参与的是特异性免疫,A错误;
      B、抗体在体内存活时间有限,且新冠病毒存在各种变异毒株,感染过新冠病毒的患者仍可能发生二次感染,B正确;
      C、内环境稳态的调节机制是神经—体液—免疫调节网络,所以,机体发挥免疫功能受神经调节和体液调节影响,C错误;
      D、免疫防御是指机体排除外来抗原性异物的一种免疫防护作用,人体免疫系统能够消灭机体内的新型冠状病毒体现了免疫系统的防御功能,D错误。
      故选B。
      9. 下列有关艾滋病的叙述,正确的是
      A. 艾滋病是HIV感染所引起的自身免疫病
      B. 艾滋病人群患恶性肿瘤的几率与健康人没有差异
      C. HIV利用其RNA和宿主的翻译系统合成自身蛋白质
      D. HIV主要感染人体B淋巴细胞,导致机体免疫下降
      【答案】C
      【分析】本题考查艾滋病的相关知识,主要是致病机理的考查,属于识记水平。
      【解析】A、艾滋病是HIV感染所引起的免疫缺陷病,A错误;
      B、艾滋病人群患恶性肿瘤的几率比健康人高,B错误;
      C、HIV以其RNA携带的遗传信息决定自身蛋白质的合成,利用的是宿主的翻译系统,C正确;
      D、HIV主要感染人体T淋巴细胞,导致机体免疫下降,D错误;
      故选C。
      10. 下列关于植物激素的说法,正确的是( )
      A. 在太空失重状态下生长素仍可以进行极性运输,根失去向地生长的特性
      B. 某浓度的生长素促进茎的生长却抑制根的生长,体现了生长素的两重性
      C. 植物激素和植物生长调节剂都是植物细胞合成的高效能物质
      D. 动物激素和植物激素都具有微量高效,由特定的内分泌器官产生
      【答案】A
      【分析】生长素低浓度促进,高浓度抑制,故生理作用具有两重性;顶端优势现象和根的背地生长现象体现了生长素的两重性。
      【解析】A、在太空失重状态下生长素仍可以进行从形态学上端到下端的极性运输,太空中没有重力作用,生长素均匀分布,根失去向地生长的特性,A正确;
      B、生长素的两重性指的是高浓度的生长素抑制生长,低浓度生长素促进生长,作用的是同一器官,B错误;
      C、植物激素是植物细胞合成的,而植物生长调节剂是人工合成的,两者都具有调节作用,但两者不能等同,C错误;
      D、植物激素无特定的内分泌器官产生,D错误。
      故选A。
      11. 气味会导致鼻孔气体吸入量变化,但与声音无关(如图甲)。研究显示即使在睡眠过程中,多次给予诸如狗叫声→愉悦气味或猫叫声→厌恶气味强化后,所形成的条件反射在醒来后依然存在。在图甲所示实验的基础上,图乙组合中最能证明声音和气体吸入量间建立条件反应的组合是( )

      A. ①②B. ①④C. ②④D. ②③
      【答案】D
      【分析】出生后在生活过程中通过学习和训练而形成的反射叫作条件反射。条件反射是在非条件反射的基础上,通过学习和训练而建立的。条件反射建立之后要维持下去,还需要非条件刺激的强化。如果反复应用条件刺激而不给予非条件刺激,条件反射就会逐渐减弱,以至最终完全不出现,这是条件反射的消退。
      【解析】②③对比说明吸收愉悦气体或厌恶气体的量只与强化刺激的声音有关,而与其它动物叫声无关,由此可说明声音和气体吸入量间建立了条件反应,D正确。
      故选D。
      12. 某科学研究小组调查了某森林群落中的鸟,研究发现,杜鹃、黄鹂等总是成群地在林冠层活动,吃高大乔木的种子。山雀、莺、啄木鸟等鸟类总是在森林的中层营巢,其中长尾山雀不停地在树枝间、叶间跳跃或来回飞翔,觅食鞘翅目和鳞翅目等昆虫;沼泽山雀体型明显比大山雀小,主要觅食各种昆虫及其幼虫、卵和蛹,仅吃少量植物种子;大山雀常在树枝间穿梭跳跃,主要觅食昆虫;血雉、画眉等则是典型的森林底层鸟类,吃地面上的苔藓和昆虫,乌鸦是杂食性鸟类,既觅食昆虫和蚯蚓,也吃植物种子和浆果。上述研究中没有体现的生态学内容是
      A. 群落的垂直结构B. 优势种C. 种间关系D. 生态位
      【答案】B
      【解析】据题干信息,涉及到了不同的鸟类,有竞争关系,不同鸟在森林中的分布有分层现象,体现了群落的垂直结构。也体现了不同的鸟类捕食对象上有分化,占据不同的生态位,未体现的生态学内容是优势种,B符合题意。
      故选B。
      13. 为了研究甲、乙两种藻的竞争关系,在相同条件下对两种藻进行混合培养和单独培养,结果如图所示。下列说法正确的是( )

      A. 单独培养条件下,甲藻的数量增长不受本身密度制约
      B. 单独培养条件下,乙藻数量大于0.5×106个时种群增长速率逐渐变小
      C. 若起始数量相等且营养条件相同,甲藻单独培养的K值大于混合培养的K值
      D. 混合培养时,乙藻在竞争中被淘汰,若在自然条件下也一定如此
      【答案】C
      【分析】据图可知,单独培养时甲和乙种群都呈S型增长;在混合培养后,乙藻数量降低直至0,甲藻数量增加,说明甲和乙之间是竞争关系。
      【解析】A、甲单独培养时是S型增长,数量增长受本身密度制约,种群密度越大,增长越慢,A错误;
      B、呈“S”型曲线的种群,种群数量在K/2时,增长速率最大,据图可知,单独培养时乙藻的K值约为1.5×106,故乙藻数量大于0.75×106个时种群增长速率逐渐变小,B错误;
      C、由于混合培养时甲藻和乙藻都消耗营养物质,所以甲藻单独培养的K值大于混合培养,C正确;
      D、混合培养时,乙藻在竞争中被淘汰,若在自然条件下环境复杂,食物多样,不一定如此,D错误。
      故选C。
      14. 下列关于群落的结构与类型的叙述,正确的是( )
      A. 草原上群落物种组成和空间结构随季节变化而发生改变
      B. 天山山麓从山脚到山顶群落类型的差异是由于光照强度的不同导致的
      C. 森林中不同地段往往分布着不同的种群,这体现的是群落的垂直结构
      D. 由冰山岩向森林演替过程中,土壤中有机物越来越少,群落物种丰富度逐渐加大
      【答案】A
      【分析】由于阳光、温度和水分等随季节而变化,群落的外貌和结构也会随之发生有规律的变化。例如,有些种类的植物在早春来临时开始萌发,并迅速开花和结实,到了夏季其生活周期结束;另一些种类的植物则在夏季达到生命活动的高峰,从而导致群落在春季和夏季的物种组成和空间结构发生改变。
      【解析】A、群落的结构具有季节性,由于阳光、温度和水分等随季节而变化,群落的外貌和结构也会随之发生有规律的变化,A正确;
      B、天山山麓从山脚到山顶群落类型的差异是由于温度的不同导致的,B错误;
      C、森林中不同地段往往分布着不同的种群,这体现的是群落的水平结构,C错误;
      D、由冰山岩向森林演替过程中,土壤中有机物越来越多,群落物种丰富度逐渐加大,D错误。
      故选A。
      15. 在稻田生态系统中,卷叶螟和褐飞虱是稻田中两种主要害虫,拟水狼蛛是这两种害虫的天敌。下列叙述错误的是( )
      A. 害虫与拟水狼蛛间的信息传递,有利于维持生态系统的稳定
      B. 该生态系统的能量流动、物质循环、信息传递都是沿着食物链进行的
      C. 精耕稻田与弃耕稻田的生物群落,演替的方向与速度有差异
      D. 负反馈调节机制使得稻田中害虫与拟水狼蛛的数量保持相对稳定
      【答案】B
      【分析】负反馈,是指在一个系统中,系统工作的效果,反过来又作为信息调节该系统的工作,并且使系统工作的效果减弱或受到限制,它可使系统保持稳定。
      【解析】A、害虫与拟水狼蛛间的信息传递,能够调节种间关系,有利于维持生态系统的稳定,A正确;
      B、生态系统的能量传递、物质循环是沿着食物链进行,但信息传递不一定,B错误;
      C、精耕稻田受人为干预,演替速度慢且始终为稻田;弃耕稻田不受人为干预,演替速度较快,且在环境条件适宜时,能演替到森林阶段,C正确;
      D、负反馈,是指在一个系统中,系统工作的效果,反过来又作为信息调节该系统的工作,并且使系统工作的效果减弱或受到限制,它可使系统保持稳定,负反馈调节机制使得稻田中害虫与拟水狼蛛的数量保持相对稳定,D正确。
      故选B。
      16. 下图是某生态系统一条食物链中的三个种群一年内能量流动统计的部分数据。有关叙述错误的是( )

      A. 三个种群组成的食物链是Ⅱ→I→Ⅲ
      B. 种群I全部生物的呼吸消耗能量约为9.5×106kJ
      C. 不同营养级之间的能量流动以有机物为载体
      D. 第二营养级到第三营养级的能量传递效率约为20%
      【答案】B
      【分析】生态系统中能量流动的特点是:单向流动、逐级递减。全部生物同化的能量有呼吸消耗的能量、流向分解者的能量、流入下一营养级的能量和未被利用的能量,即一个营养级所同化的能量=呼吸消耗的能量+被下一营养级同化的能量+分解者利用的能量+未被利用的能量。能量在不同营养级之间以有机物的形式流动。能量传递效率=某一个营养级的同化量÷上一个营养级的同化量×100%。
      【解析】A、从图中可以看出,种群Ⅱ同化的能量最多,其次是种群I,最少的是种群Ⅲ,所以三个种群组成的食物链是Ⅱ→I→Ⅲ,A正确;
      B、种群I全部生物同化的能量有呼吸消耗的能量、流向分解者的能量、流入下一营养级的能量(3×10kJ)和未被利用的能量(2.5×10kJ),呼吸作用消耗的能量少于9.5×106kJ,B错误;
      C、能量在不同营养级之间以有机物的形式流动,C正确;
      D、能量传递效率=某一个营养级的同化量÷上一个营养级的同化量×100%,第二营养级到第三营养级的能量传递效率约为3.0÷15.0×100%=20%,D正确。
      故选B。
      二、非选择题(本题共5小题,共52分)
      17. 科学研究发现,来自海兔鳃部的喷水管皮肤感受器的感觉信息沿传入神经传导,传递给了一个运动神经元,然后激活肌肉收缩产生缩鳃动作。当喷水管重复受到温和的喷水刺激时,缩 鳃反射的幅度越来越小,即产生习惯化。对已产生习惯化的海兔,用短暂电流刺激其头部皮肤,再用水流刺激喷水管,结果产生的缩鳃反射比只用水流刺激喷水管强烈,即产生去习惯化。相关结构及发生机制如下图,回答下列问题:

      (1)缩腮反射是在______的参与下,对喷水刺激作出的规律性应答。图中缩鳃反射弧的效应器为______。
      (2)若人为刺激a上某点,则c上_______(填“能”或“不能”)检测出电位变化。
      (3)对于海兔重复受到温和喷水刺激产生习惯化的原因,科研人员研究发现,兴奋在感觉神经元与运动神经元之间的突触(即突触1)传递减弱或受阻所致。若从突触前膜考虑,突触1传递受阻原因可能是______;若从突触后膜考虑,突触1传递受阻原因可能是______。
      (4)据图分析,用短暂电流刺激其头部皮肤,再用水流刺激喷水管,产生去习惯化的原因是______。
      【答案】(1)①. 中枢神经系统 ②. 传出(运动)神经末梢和它所支配的鳃
      (2)不能 (3)①. 突触前膜释放的神经递质减少 ②. 突触后膜上的受体对神经递质的反应性降低或受体数目减少
      (4)短暂电流作用于头部皮肤时,神经元L29兴奋通过突触2传递兴奋给感觉神经元,再受到喷水刺激后,效果叠加,最终引起感觉神经元兴奋时其轴突末梢释放出更多的神经递质,解除了习惯化
      【分析】兴奋在神经元之间需要通过突触结构进行传递,突触包括突触前膜、突触间隙、突触后膜,其具体的传递过程为:兴奋以电流的形式传导到轴突末梢时,突触小泡释放递质(化学信号),递质作用于突触后膜,引起突触后膜产生膜电位(电信号),从而将兴奋传递到下一个神经元。
      【解析】(1)神经调节的基本方式是反射,反射是在中枢神经系统参与下,动物体或人体对内外环境变化作出的规律性应答,所以缩腮反射是在中枢神经系统参与下,对喷水刺激作出的规律性应答;图中缩鳃反射弧的效应器为传出神经(运动神经)末梢以及所支配的鳃肌。
      (2)分析题图,突触1兴奋传递的方向是由a→b的,突触2兴奋传递的方向是由c→a的,兴奋在突触处是单向传递的,故若人为刺激a上某点,则c上不能检测出电位变化。
      (3)兴奋在神经元之间的传递靠神经递质进行,需要与受体结合后起作用,科研人员研究发现,兴奋在感觉神经元与运动神经元之间的突触(即突触1)传递减弱或受阻所致。若从突触前膜考虑,突触1传递受阻原因可能是感觉神经元的突触前膜释放的神经递质的量减少;若从突触后膜考虑,突触1传递受阻原因可能是突触后膜(运动神经元膜)上相应受体数目减少或相应受体对神经递质的敏感性减低。
      (4)据图分析,短暂电流作用于头部皮肤时,神经元L29兴奋通过突触2传递兴奋给感觉神经元,再受到喷水刺激后,效果叠加,最终引起感觉神经元兴奋时其轴突末梢释放出更多的神经递质,解除了习惯化。
      18. 精神刺激因素的作用下,会使人产生不同程度的压力,长期持续的压力会导致机体内环境稳态紊乱。请回答下列问题:
      (1)人在紧张的时候也会引起分泌肾上腺素增多,人表现为警觉性提高、反应灵敏、心率加快等特征,这表明______(从体液调节与神经调节的关系方面回答)。
      (2)研究发现:焦虑和恐慌会使T细胞活性下降,从而使人更容易感染病毒而患病,从T细胞的角度分析其原因是______。
      (3)人体维持血糖的相对稳定是通过______调节。在压力应激刺激下,血糖会明显升高。已有研究表明,大脑纹状体床核前侧(aBNST)中的GA神经元介导了压力应激反应中的高血糖反应。aBNST中GA神经元可投射到下丘脑的血糖调节中枢(ARC)。研究者还发现,压力应激刺激作用的大鼠血清中的一些激素水平发生明显变化,最终导致高血糖反应。请结合所学知识,补充完善压力应激反应中血糖调节的机制示意图______(在方框中填写结构名称。在括号中选填“+”或“一”,“+”表示促进或刺激,“一”表示抑制)。

      【答案】(1)内分泌腺所分泌的激素可以影响神经系统的功能
      (2)T细胞活性下降,导致淋巴因子分泌减少,使记忆细胞、浆细胞和抗体数量减少(效应T细胞数量也减少),从而导致体液免疫(和细胞免疫)功能下降
      (3)①. 神经和体液 ②.
      【分析】神经系统、内分泌系统与免疫系统之间存在着相互调节,通过信息分子构成一个复杂网络。这三个系统各自以特有的方式在内环境稳态的维持中发挥作用,它们之间的任何一方都不能取代另外两方。神经调节、体液调节和免疫调节的实现都离不开信号分子(如神经递质、激素和细胞因子等),这些信号分子的作用方式,都是直接与受体接触。受体一般是蛋白质分子,不同受体的结构各异,因此信号分子与受体的结合具有特异性。通过这些信号分子,复杂的机体才能够实现统一协调,稳态才能够得以保持。
      【解析】(1)人在紧张的时候也会引起分泌肾上腺素增多,人表现为警觉性提高、反应灵敏、心率加快等特征,肾上腺素影响了神经系统的功能,说明内分泌腺所分泌的激素可以影响神经系统的功能。
      (2)T细胞在体液免疫和细胞免疫中都有一定的作用,可分泌淋巴因子,T细胞活性下降,导致淋巴因子分泌减少,使记忆细胞、浆细胞和抗体数量减少(效应T细胞数量也减少),从而导致体液免疫(和细胞免疫)功能下降。
      (3)血糖调节即受相关激素的调节作用,又受下丘脑的调节,故既有神经调节又有体液调节;大脑纹状体床核前侧(aBNST)中的GA神经元介导了压力应激反应中的高血糖反应。aBNST中GA神经元可投射到下丘脑的血糖调节中枢(ARC);说明压力应激刺激可刺激aBNST中GA神经元感受兴奋,传导下丘脑ARC神经中枢,通过下丘脑-垂体-腺体轴调节糖皮质激素促进血糖升高,同时抑制胰岛素的分泌,促进胰高血糖素的分泌,故图示为
      19. 花开花落,春华秋实。植物的生命活动调节受基因的调控、激素的调节和环境因素的影响,它们是相互作用、协调配合的。请回答下列与植物生命活动调节有关的问题。
      (1)将休眠状态的某植物种子置于0~5℃的低温条件下1~2个月,可使种子提前萌发。在调节种子萌发过程中,作用效果相反的两种激素主要是______。
      (2)光可以促进某些植物种子萌发,是因为这些植物的种子细胞中具有接受光信号的一类蛋白质,称为______。这类蛋白质结构发生变化,经过一系列的信息传导,最终影响细胞核中的______。
      (3)有些植物需要满足一定的光照条件才能开花。有研究证明,植物感受光刺激的部位是叶片而非花芽(花芽将来会发育为花),有学者认为叶片受到适宜的光刺激后,叶片产生了某种物质运输到花芽促进了花芽的发育而开花。下面是借鉴“温特实验”方法证明上述观点的实验方案,请完善相关实验步骤。(实验植株见下图:只有叶片A和花芽B,且生理功能均正常)

      第一步:取图所示未开花植株若干并随机均分成甲乙二组。将两组植株的叶片A均于叶柄处切下,每组叶柄残留在植株上的切口分别标号为切口甲、切口乙。
      第二步:______
      第三步:将甲乙二组实验植株均置于相同且适宜的_______环境下一段时间,观察两组植株开花情况。
      【答案】(1)脱落酸、赤霉素
      (2)①. 光敏色素(或受体)②. 基因表达
      (3)①. 将切下的叶片A(切口)置于一空白琼脂块上,作为甲组,取等体积空白琼脂块不做任何处理,作为乙组。甲乙组的琼脂块均置于相同且适宜光照条件下一段时间后,将甲乙二组的琼脂块分别放在其对应实验植株的切口A处 ②. 黑暗
      【分析】光敏色素是一类蛋白质(色素—蛋白复合体),分布在植物的各个部位,其中在分生组织的细胞内比较丰富。在受到光照射时,光敏色素的结构会发生变化,这一变化的信息会经过信息传递系统传导到细胞核内,影响特定基因的表达,从而表现出生物学效应。
      【解析】(1)脱落酸可抑制种子的萌发,赤霉素促进种子萌发,二者在调节种子萌发过程中作用效果相反。
      (2)光敏色素是一类蛋白质(色素—蛋白复合体),分布在植物的各个部位,可接受光信号;光敏色素的结构发生改变后,会经过信息传递系统传导到细胞核内,影响特定基因的表达,从而表现出生物学效应。
      (3)该实验的目的是为了证明叶片产生了某种物质运输到了花芽,促进了花芽的发育而开花,为了证明其确实是化学物质可借鉴温特实验,将切下的叶片A(切口)置于一空白琼脂块上,作为甲组,取等体积空白琼脂块不做任何处理,作为乙组;甲乙组的琼脂块均置于相同且适宜光照条件下一段时间后,将甲乙二组的琼脂块分别放在其对应实验植株的切口A处。为了保证无关变量相同且适宜,并且避免光的影响,故两组都放于相同且适宜的黑暗环境中。
      20. 某农场为防治鼠害做了一些调查。后该农场实施退耕还林多年后,原有耕地变为林地,科研人员展开了一系列相关的研究。请回答相关问题。
      (1)研究人员调查该牧场边界区域内田鼠种群密度的方法为标记重捕法,标记重捕法常用于调查______的动物的种群密度。
      (2)研究人员调查了某牧场边界区域内田鼠的种群密度和年龄结构,并以体重作为划分田鼠年龄的标准,体重≤40g的为幼龄鼠,体重≥90g的为老龄鼠,其余为中龄鼠。有人提议若要控制该区域田鼠的种群数量,应捕杀体重大于90g的个体,研究人员否定了该提议,你认为的理由是______通常采取的减少食物来源、毁灭巢穴和养殖田鼠天敌等措施的目的都是为了降低田鼠种群的______,从而控制该区域田鼠种群数量。
      (3)该农场在退耕还林若干年内,经历了一年生草本、多年生草本和灌木三个阶段,三个阶段的典型物种①②③的种群密度变化如图所示。图中0→a,物种①的种群密度上升,从种群的数量特征角度分析,直接原因是在适宜条件下,物种①的______b→c,物种①逐渐消失,物种②的种群密度逐渐降低到相对稳定,原因是物种②能耐受______条件:c点以后,在适宜气候条件下群落中最终占主导地位的植被类型将是_______(选填“草本”“灌木”“乔木”)。
      (4)实施退耕还林后,该生态系统的抵抗力稳定性提高,原因是______。
      【答案】(1)活动能力强、活动范围广
      (2)①. 捕杀体重大于90g的田鼠,会导致该区域田鼠种群的年龄结构变为增长型,种群数量易恢复 ②. 环境容纳量
      (3)①. 出生率大于死亡率 ②. 弱光 ③. 乔木
      (4)物种丰富度升高,生态系统营养结构复杂(或物种多样性增加)
      【分析】许多动物的活动能力强,活动范围大,不宜用样方法来调查它们的种群密度。常用的方法之一是标记重捕法。这种方法是在被调查种群的活动范围内,捕获一部分个体,做上标记后再放回原来的环境,经过一段时间后进行重捕,根据重捕到的动物中标记个体数占总个体数的比例,来估算种群密度。
      【解析】(1)标记重捕法通过调查估算种群密度,常用于调查活动能力强、活动范围广的动物的种群密度。
      (2)体重≥90g的为老龄鼠,捕杀体重大于90g的田鼠,会导致该区域田鼠种群的年龄结构改变,老龄比例变少,变为增长型,种群数量易恢复。种群的环境容纳量可随环境的改变而改变,减少食物来源、毁灭巢穴和养殖田鼠天敌等措施的目的都是为了降低田鼠种群的环境容纳量,达到控制鼠害的目的。
      (3)出生率和死亡率是影响种群密度最直接的因素,当出生率大于死亡率时,种群密度上升;物种②和物种①在竞争阳光中不占优势,刚开始数量降低,但由于物种②能耐受弱光的条件,后期达到稳定状态;由于乔木在竞争阳光中占优势,c点以后,在适宜气候条件下群落中最终占主导地位的植被类型将是乔木。
      (4)实施退耕还林后物种丰富度升高,生态系统营养结构复杂,自我调节能力增强,故该生态系统的抵抗力稳定性提高。
      21. 海水立体养殖中,表层养殖海带等大型藻类,海带下面挂笼养殖滤食小型浮游植物的牡蛎,底层养殖以底栖微藻、生物遗体残骸等为食的海参。回答下列问题。
      (1)某同学根据生态系统的概念认为海水立体养殖系统就是一个生态系统,其判断依据是______。
      (2)某地的海水立体养殖,经检测发现海参和牡蛎体内的镉含量远大于藻类,从该生态系统生物食物关系的角度分析,海参和牡蛎体内的镉含量高的原因是______。
      (3)群落的______是区分不同群落的重要特征,群落中每种生物都占据着相对稳定的______,是群落中物种之间及生物与环境间协调进化的结果。在海水立体养殖中,若养殖的海带数量过多,会造成牡蛎减产,从生物群落的角度分析,原因是______。
      (4)海水立体养殖模式运用了群落的空间结构原理,依据这一原理进行海水立体养殖的优点是______。
      【答案】(1)海水立体养殖系统是由各类水生生物组成的生物群落和无机(非生物)环境相互作用而形成的统一整体
      (2)镉随着食物链的延长逐渐积累
      (3)①. 物种组成 ②. 生态位 ③. 由于海带的竞争,浮游植物数量下降,牡蛎的食物减少,产量降低
      (4)能充分利用空间和资源
      【解析】(1)海水立体养殖系统是由各类水生生物组成的生物群落和无机环境相互作用而形成的统一整体,所以海水立体养殖系统就是一个生态系统。
      (2)食物链的富集作用指生物有机体或处于同一营养级上的较多生物群,从周围环境中蓄积某种元素或难以分解的化合物,使生物有机体内该物质浓度超过环境中的浓度的现象,并伴随食物链营养级改变而逐步增多的现象,镉随着食物链的延长逐渐积累,导致海参和牡蛎体内的镉含量高。
      (3)群落物种组成是区分不同群落的重要特征,群落中每种生物都占据着相对稳定的生态位,是群落中物种之间及生物与环境间协调进化的结果。若养殖的海带数量过多,由于海带的竞争,浮游植物数量下降,牡蛎的食物减少,产量降低。
      (4)海水立体养殖模式能充分利用空间和资源,属于群落的空间结构原理。
      细胞Ⅰ
      细胞Ⅱ
      物质E
      物质F
      A
      肥大细胞
      毛细血管壁
      组胺
      受体
      B
      记忆B细胞
      病原体
      抗体
      抗原
      C
      传出神经元
      传入神经元
      神经递质
      受体
      D
      垂体细胞
      胰腺
      促胰液素
      受体

      相关试卷

      【生物】广西壮族自治区玉林市2022-2023学年高二1月期末试题(学生版+解析版):

      这是一份【生物】广西壮族自治区玉林市2022-2023学年高二1月期末试题(学生版+解析版),文件包含生物广西壮族自治区玉林市2022-2023学年高二1月期末试题解析版docx、生物广西壮族自治区玉林市2022-2023学年高二1月期末试题学生版docx等2份试卷配套教学资源,其中试卷共29页, 欢迎下载使用。

      广西壮族自治区玉林市2022-2023学年高二上1月期末生物试卷(学生版):

      这是一份广西壮族自治区玉林市2022-2023学年高二上1月期末生物试卷(学生版),共9页。试卷主要包含了答非选择题时,必须使用0, 乙肝病毒表面的S蛋白, 下列有关艾滋病叙述,正确的是等内容,欢迎下载使用。

      广西壮族自治区玉林市2024-2025学年高二上学期1月期末考试 生物(含答案):

      这是一份广西壮族自治区玉林市2024-2025学年高二上学期1月期末考试 生物(含答案),共11页。

      资料下载及使用帮助
      版权申诉
      • 1.电子资料成功下载后不支持退换,如发现资料有内容错误问题请联系客服,如若属实,我们会补偿您的损失
      • 2.压缩包下载后请先用软件解压,再使用对应软件打开;软件版本较低时请及时更新
      • 3.资料下载成功后可在60天以内免费重复下载
      版权申诉
      若您为此资料的原创作者,认为该资料内容侵犯了您的知识产权,请扫码添加我们的相关工作人员,我们尽可能的保护您的合法权益。
      入驻教习网,可获得资源免费推广曝光,还可获得多重现金奖励,申请 精品资源制作, 工作室入驻。
      版权申诉二维码
      欢迎来到教习网
      • 900万优选资源,让备课更轻松
      • 600万优选试题,支持自由组卷
      • 高质量可编辑,日均更新2000+
      • 百万教师选择,专业更值得信赖
      微信扫码注册
      手机号注册
      手机号码

      手机号格式错误

      手机验证码 获取验证码 获取验证码

      手机验证码已经成功发送,5分钟内有效

      设置密码

      6-20个字符,数字、字母或符号

      注册即视为同意教习网「注册协议」「隐私条款」
      QQ注册
      手机号注册
      微信注册

      注册成功

      返回
      顶部
      学业水平 高考一轮 高考二轮 高考真题 精选专题 初中月考 教师福利
      添加客服微信 获取1对1服务
      微信扫描添加客服
      Baidu
      map