


2024-2025学年宁夏石嘴山三中高二(上)期末物理试卷(含答案)
展开 这是一份2024-2025学年宁夏石嘴山三中高二(上)期末物理试卷(含答案),共11页。试卷主要包含了单选题,多选题,实验题,简答题,计算题等内容,欢迎下载使用。
1.分析下列物理现象:
①“空山不见人,但闻人语响”;
②围绕发声的双股音叉走一圈,听到声音忽强忽弱;
③当正在鸣笛的火车背离我们急驶而去时,我们听到汽笛声的音调变低;
④雷声在云层里轰鸣不绝。
这些物理现象分别属于波的( )
A. 衍射、干涉、多普勒效应、反射B. 衍射、多普勒效应、干涉、折射
C. 折射、干涉、多普勒效应、反射D. 衍射、折射、多普勒效应、干涉
2.摆长为l的单摆在竖直平面内做小角度摆动,振动周期为t,为使该单摆的周期变为2t,正确的做法是( )
A. 将单摆的振幅增大为原来的2倍B. 将单摆的摆长调整为14l
C. 将单摆的摆长调整为4lD. 将摆球的质量增大为原来的2倍
3.在撑杆跳高场地落地点都铺有厚厚的垫子,这样做的目的是减少运动员受伤,理由是( )
A. 减小冲量,起到安全作用
B. 减小动量变化量,起到安全作用
C. 垫子的反弹作用使人安全
D. 延长接触时间,从而减小冲力,起到安全作用
4.如图所示,在张紧的绳上挂了a、b、c、d四个单摆,四个单摆的摆长关系为lc>lb=ld>la,先让d摆摆动起来(摆角不超过5∘),则下列说法中正确的是( )
A. b摆发生振动,其余摆均不动B. 所有摆均以相同摆角振动
C. 摆动过程中,b摆的振幅最大D. 摆动过程中,c摆的周期最大
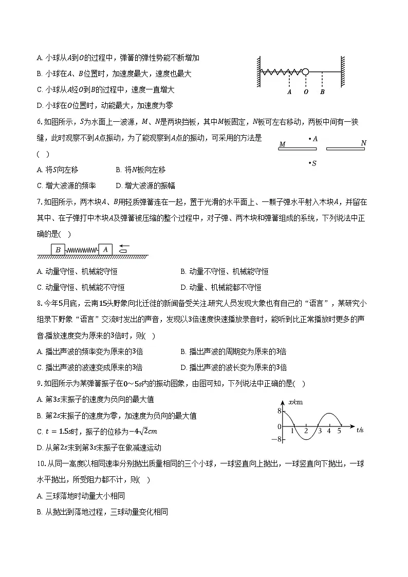
5.把一个小球套在光滑水平细杆上,球与轻弹簧相连组成弹簧振子,小球沿杆在平衡位置O的两侧A、B间做简谐运动,如图所示。下列结论正确的是( )
A. 小球从A到O的过程中,弹簧的弹性势能不断增加
B. 小球在A、B位置时,加速度最大,速度也最大
C. 小球从A经O到B的过程中,速度一直增大
D. 小球在O位置时,动能最大,加速度为零
6.如图所示,S为水面上一波源,M、N是两块挡板,其中M板固定,N板可左右移动,两板中间有一狭缝,此时观察不到A点振动,为了能观察到A点的振动,可采用的方法是( )
A. 将S向左移B. 将N板向左移
C. 增大波源的频率D. 增大波源的振幅
7.如图所示,两木块A、B用轻质弹簧连在一起,置于光滑的水平面上、一颗子弹水平射入木块A,并留在其中、在子弹打中木块A及弹簧被压缩的整个过程中,对子弹、两木块和弹簧组成的系统,下列说法中正确的是( )
A. 动量守恒、机械能守恒B. 动量不守恒、机械能守恒
C. 动量守恒、机械能不守恒D. 动量、机械能都不守恒
8.今年5月底,云南15头野象向北迁徙的新闻备受关注.研究人员发现大象也有自己的“语言”,某研究小组录下野象“语言”交流时发出的声音,发现以3倍速度快速播放录音时,能听到比正常播放时更多的声音.播放速度变为原来的3倍时,则( )
A. 播出声波的频率变为原来的3倍B. 播出声波的周期变为原来的3倍
C. 播出声波的波速变成原来的3倍D. 播出声波的波长变为原来的3倍
9.如图所示为某弹簧振子在0~5s内的振动图象,由图可知,下列说法中正确的是( )
A. 第3s末振子的速度为负向的最大值
B. 第2s末振子的速度为零,加速度为负向的最大值
C. t=1.5s时,振子的位移为−4 2cm
D. 从第2s末到第3s末振子在做减速运动
10.从同一高度以相同速率分别抛出质量相同的三个小球,一球竖直向上抛出,一球竖直向下抛出,一球水平抛出,所受阻力都不计,则( )
A. 三球落地时动量大小相同
B. 从抛出到落地过程,三球动量变化相同
C. 从抛出到落地过程,三球受到的冲量相同
D. 从抛出到落地过程,水平抛出运动小球受到的冲量最小
11.如图所示,在光滑水平面上有一装有炮弹的火炮,其总质量为m1,炮弹的质量为m2,炮弹射出炮口时对地的速率为v0,若炮管与水平地面的夹角为θ,则火炮后退的速度大小为( )
A. m2v0m1−m2B. m2v0csθm1−m2
C. m2m1v0D. m2v0csθm1
12.如图所示,甲图为波源的振动图像,乙图为该波源在某介质中产生的横波t0时刻的波形图像,O点是波源,则下列说法正确的是( )
A. 该波的传播速度为2m/s
B. 再经过0.3s,乙图中质点Q刚好开始振动,Q的起振方向沿y轴正方向
C. 从该时刻到质点Q开始振动,质点P运动的路程为0.12m
D. 当乙图中质点Q第一次到达波峰时,质点P正处于平衡位置向下振动
13.一列沿x轴正方向传播的简谐横波,t=0时刻的波形如图中实线所示,t=0.2s时刻的波形如图中的虚线所示,则( )
A. 质点P的运动方向向右B. 波的周期可能为0.27s
C. 波的频率可能为1.25HzD. 波的传播速度可能为20m/s
二、多选题:本大题共5小题,共15分。
14.如图所示,为一小球做单摆运动的示意图,其中O点为平衡位置,A、B为最大位移处,M、N点为关于O点对称的两点。下列说法正确的是( )
A. 小球在A、B点受重力和回复力
B. 小球在O点的合外力就是回复力
C. 小球在O点时合外力不为0
D. 小球在M点、N点的回复力大小相等
15.如图所示,质量为M、长度为L的船停在平静的湖面上,船头站着质量为m的人,M>m。现在人由静止开始由船头走到船尾,不计水对船的阻力。则( )
A. 人行走时,人和船运动方向相反
B. 人行走时,船运行速度大于人的行进速度
C. 由于船的惯性大,当人停止运动时,船还要继续运动一段距离
D. 人相对水面的位移大小为MM+mL
16.如图甲所示,两小球a、b在足够长的光滑水平面上发生正向对心碰撞。小球a、b质量分别为m1和m2,且m1=1kg。取水平向右为正方向,两小球碰撞前后位移随时间变化的x−t图像如图乙所示。下列说法正确的是( )
A. 碰撞前球a做加速运动,球b做匀速运动B. 碰撞后球a做匀速运动,球b做匀速运动
C. 碰撞前两小球的总动能为8JD. 碰撞后两小球总动能为8J
17.两列简谐横波在同种介质中沿x轴相向传播,如图所示是两列波在t=0时的各自波形图,实线波A向右传播,周期为TA.虚线波B向左传播。已知实线波的振幅为10cm,虚线波的振幅为5cm。则下列说法正确的是( )
A. 两列波在相遇区域内会发生干涉现象
B. 实线波和虚线波的频率之比为2:3
C. t=TA时,x=5m处的质点的位移为10cm
D. 虚线波B遇到障碍物时更容易发生明显的衍射现象
18.如图所示,光滑圆弧槽半径为R(未知),A为最低点,C到A的距离远远小于R,小球B位于A点的正上方,且到A点的距离为H。若同时释放小球B、C,则要使两小球B和C在A点相遇(小球B和C可视为质点),R的可能值为( )
A. 8H9π2
B. 8H3π2
C. 4H3π2
D. 8Hπ2
三、实验题:本大题共2小题,共10分。
19.如图所示,用“碰撞实验器”可以验证动量守恒定律,即研究两个半径相同的小球在轨道水平部分碰撞前后的动量关系。图中O点是小球抛出点在地面上的垂直投影点。实验时先让质量为m1的入射小球A从斜槽轨道上某一固定位置Q由静止开始滚下,从轨道末端抛出,落到位于水平地面的复写纸上,在下面的白纸上留下痕迹。重复上述操作10次,得到10个落点痕迹。再把质量为m2的被撞小球B放在斜槽轨道末端,让A球仍从位置Q由静止滚下,与B球碰撞后,分别在白纸上留下各自的落点痕迹,重复操作10次。
(1)实验中,必须测量的物理量有______(填选项前的符号)。
A.两个小球的质量m1、m2
B.抛出点距地面的高度H
C.两小球做平抛运动的时间t
D.平抛的水平射程OP、OM、ON
(2)关于本实验,下列说法正确的有______(填选项前的符号)。
A.斜槽轨道必须光滑
B.斜槽轨道末端切线必须水平
C.入射小球的质量m1必须大于被撞小球的质量m2
D.实验过程中,白纸可以移动
(3)在不放小球m2时,小球m1从斜槽某处由静止开始滚下,m1的落点在图中的______点,把小球m2放在斜槽末端边缘处,小球m1从斜槽相同位置处由静止开始滚下,使它们发生碰撞,碰后小球m1的落点在图中的______点。
(4)用天平测量两个小球的质量m1、m2,实验中分别找到,m1碰前和m1、m2相碰后平均落地点的位置,测量平抛水平射程OP、OM、ON。
①则动量守恒的表达式可表示为______(用测量的量表示)。
②若碰撞过程中,动量和机械能均守恒,不计空气阻力,则下列表达式中正确的有______。
A.m1⋅OP2+m1⋅OM−2=m2⋅ON2
B.m1⋅OP2=m1⋅OM2+m2⋅ON2
C.ON−OM=OP
D.ON+OM=2OP
20.某同学利用如图甲所示的单摆装置测量当地的重力加速度。
(1)选择好器材,将符合实验要求的摆球用细线悬挂在固定装置的横杆上,如图,则悬挂方式应采用______(选填“丁”或“戊”);
(2)测量中,该同学用游标卡尺测量摆球的直径如图乙所示,其读数为______cm;
(3)若在实验过程中,该同学误将摆球59次全振动的时间记为60次,则重力加速度的测量值会______。(选填“偏大”、“偏小”或“不变”)
(4)改变摆长,测量出多组周期T、摆长L数值后,画出T2−L的关系如图丙所示,则当地的重力加速度g=______(用图丙中的字母a、b及π表示)。
四、简答题:本大题共1小题,共6分。
21.在电视剧《西游记》中,孙悟空为朱紫国国王悬丝诊脉,中医悬丝诊脉悬的是“丝”,“诊”的是脉搏通过悬丝传过来的振动,即通过机械波判断出病灶的位置与轻重缓急。如图2所示,假设在O点脉搏跳动产生了一列沿x轴正方向传播简谐横波。在t=0时,波传播到轴上的质点B,在它的左边质点A位于正的最大位移处,在t=0.2s时,质点A第一次出现在负的最大位移处,求:
(1)该波的周期T;
(2)波速v大小;
(3)0−1s时间内,质点E通过的路程。
五、计算题:本大题共4小题,共30分。
22.如图所示为一弹簧振子的振动图象,试完成以下问题:
(1)写出该振子的振幅和周期,写出简谐运动的表达式;
(2)该振子在前20s的总位移是多少?路程是多少?
23.花样滑冰赛场上,男女运动员一起以速度v0=2 m/s沿直线匀速滑行,不计冰面的摩擦,某时刻男运动员将女运动员以v1=6 m/s的速度向前推出,已知男运动员的质量为M=60 kg,女运动员的质量为m=40 kg,求:
(1)将女运动员推出后,男运动员的速度;
(2)在此过程中,男运动员推力的冲量大小;
24.质量为M=7kg的木板B静止于光滑水平面上,物块A质量为m=3kg,停在B的左端。质量为m0=1kg的小球用长为l=0.8m的轻绳悬挂在固定点O上,将轻绳拉直至水平位置后,由静止释放小球,小球在最低点与A发生碰撞,碰撞时间极短且无机械能损失,物块与小球可视为质点,不计空气阻力。已知A、B间的动摩擦因数μ=0.14,重力加速度g=10m/s2。求:
(1)小球与A碰撞前的瞬间,绳子对小球的拉力F的大小;
(2)小球与A碰撞后的瞬间,物块获得的速度vA的大小;
(3)为使A、B达到共同速度前A不滑离木板,木板至少多长。
25.如图所示,光滑圆弧轨道BC竖直放置,且与水平面平滑连接,其半径为R=1.2m,C点是圆弧的最低点,O点是圆弧轨道BC的圆心,∠BOC=60°,水平面CD段光滑,D点右侧是粗糙、质量为m=0.3kg的小球,自A点以初速度v0=1.0m/s水平抛出,小球恰好沿圆弧切线从B点进入圆弧轨道,并沿轨道运动;小球运动过程中与放在轨道上D点的物块P相碰,物块P质量M=0.1kg,物块与D点右侧水平粗糙轨道间动摩擦因数μ=0.3,小球和物块可视为质点,忽略空气阻力,g=10m/s2,求:
(1)小球在B点的速度vB的大小;
(2)小球在C点对轨道的压力;
(3)小球与静止在D点的小物块P相碰后,物块P向右滑动距离x的范围。
参考答案
1.A
2.C
3.D
4.C
5.D
6.B
7.C
8.A
9.C
10.A
11.B
12.B
13.C
14.CD
15.AD
16.BCD
17.CD
18.AD
19.AD; BC; P;M; m1OP=m1OM+m2ON;BC
20.戊 1.35 偏大 4π2ab
21.解:(1)质点A从正的最大位移第一次到负的最大位移所需要时间为半个周期,即
t=0.2s=0.5T
可得该波的周期为:T=0.4s;
(2)由图可以知道波长为:λ=2m
则该波的波速为:v=λT=20.4m/s=5m/s;
(3)波从B传到E点所需要的时间为:t=Δxv=35s=0.6s
E点振动时间:t2=1s−0.6s=0.4s=T
在该段时间内质点E通过的路程为:s=4×5cm=20cm。
答:(1)该波的周期为0.4s;
(2)波速v大小为5m/s;
(3)0−1s时间内,质点E通过的路程为20cm。
22.(1)根据图像可知,弹簧振子的振幅A=5cm,周期T=4s;
由公式ω=2πT,得ω=0.5πrad/s,故该振子简谐运动的表达式为:x=Asinωt=5sin(0.5πt)cm;
(3)因20s=5T,所以该振子在前20s的总位移为零;
而振子在一个周期内通过的路程是4A,所以振子在前20s的总路程是:s=5×4A=5×4×5cm=100cm。
答:(1)该振子的振幅为5cm,周期为4s,简谐运动的表达式为x=5sin(0.5πt)cm;
(2)该振子在前20s的总位移为零,路程是100cm。
23.解:(1)设推出女运动员后,男运动员的速度为v2,
系统动量守恒,以初速度方向为正方向,
根据动量守恒定律得:(M+m)v0=mv1+Mv2,
代入数据解得:v2=−23m/s,−表示男运动员速度方向与其初速度方向相反。
(2)在此过程中,对男运动员,由动量定理得:I=mv1−mv0,
代入数据解得:I=160N⋅s;
答:(1)将女运动员推出后,男运动员的速度大小为:23m/s,方向:与其初速度方向相反;
(2)在此过程中,男运动员推力的冲量大小为160N⋅s。
24.解:(1)小球下摆过程机械能守恒,由机械能守恒定律得:m0gl=12m0v02
代入数据解得:v0=4m/s
对小球,由牛顿第二定律得:F−m0g=m0v02l
代入数据解得:F=30N
(2)小球与A碰撞过程系统动量守恒,以小球的初速度方向为正方向,由动量守恒定律得:m0v0=−m0v1+mvA
由机械能守恒定律得:12m0v02=12m0v12+12mvA2
代入数据解得:v1=2m/s,vA=2m/s
(3)物块A与木板B相互作用过程,系统动量守恒,以A的速度方向为正方向,由动量守恒定律得:mvA=(m+M)v
代入数据解得:v=0.6m/s
由能量守恒定律得:μmgx=12mvA2−12(m+M)v2
代入数据解得:x=1.4m
答:(1)小球与A碰撞前的瞬间,绳子对小球的拉力F的大小为30N;
(2)小球与A碰撞后的瞬间,物块获得的速度vA的大小为2m/s;
(3)为使A、B达到共同速度前A不滑离木板,木板至少1.4m。
25.解:(1)小球运动到B点的速度vB,vB=v0cs60∘
代入数据解得:vB=2m/s;
(2)设小球运动到C点时速度为vc,轨道对小球的支持力为FN,
从B到C过程,由动能定理得:mgR(1−cs60°)=12mvC2−12mvB2,
在C点,由牛顿第二定律得:FN−mg=mvC2R,
代入数据解得:FN=7N,
由牛顿第三定律得小球在C点对轨道的压力:F压=FN=7N;
(3)当小球与物块P发生非弹性碰撞,小球与物块粘在一起时,物块P速度最小,设为v1,滑行距离最小,设为x1,以向右为正方向,由动量守恒定律得:
mvC=(M+m)v1,
对P,由动能定理得:μ(M+m)gx1=12(M+m)v12,
代入数据解得:x1=1.5m;
当小球与物块P发生弹性碰撞时,设小球速度为v2,物块P速度最大为v3,
滑行距离最大为x2,以向右为正方向,由动量守恒定律得:mvC=mv2+Mv3,
由机械能守恒定律得:12mvC2=12mv22+12Mv32,
碰撞后,对P,由动能定理得:μMgx2=12Mv32,
代入数据解得:x2=6m,
所以物块P滑动的范围:1.5m≤x≤6m;
答:(1)小球在B点的速度vB的大小为2m/s;
(2)小球在C点对轨道的压力大小为7N,方向:竖直向下;
(3)小球与静止在D点的小物块P相碰后,物块P向右滑动距离x的范围是:1.5m≤x≤6m。
相关试卷
这是一份2024-2025学年宁夏石嘴山三中高二(上)期末物理试卷(含答案),共11页。试卷主要包含了单选题,多选题,实验题,简答题,计算题等内容,欢迎下载使用。
这是一份2024-2025学年宁夏石嘴山三中高二(上)期末物理试卷(含答案),共11页。
这是一份2024-2025学年宁夏石嘴山三中高二(上)期末物理试卷(有答案),共11页。
相关试卷 更多
- 1.电子资料成功下载后不支持退换,如发现资料有内容错误问题请联系客服,如若属实,我们会补偿您的损失
- 2.压缩包下载后请先用软件解压,再使用对应软件打开;软件版本较低时请及时更新
- 3.资料下载成功后可在60天以内免费重复下载
免费领取教师福利 




.png)




