搜索
      上传资料 赚现金

      2025-2026学年北京市海淀区北京理工大学附属中学高一上学期12月月考化学试题-自定义类型

      • 2.91 MB
      • 2025-12-29 23:47:16
      • 13
      • 0
      • 教习网9084313
      加入资料篮
      立即下载
      2025-2026学年北京市海淀区北京理工大学附属中学高一上学期12月月考化学试题-自定义类型第1页
      高清全屏预览
      1/10
      2025-2026学年北京市海淀区北京理工大学附属中学高一上学期12月月考化学试题-自定义类型第2页
      高清全屏预览
      2/10
      2025-2026学年北京市海淀区北京理工大学附属中学高一上学期12月月考化学试题-自定义类型第3页
      高清全屏预览
      3/10
      还剩7页未读, 继续阅读

      2025-2026学年北京市海淀区北京理工大学附属中学高一上学期12月月考化学试题-自定义类型

      展开

      这是一份2025-2026学年北京市海淀区北京理工大学附属中学高一上学期12月月考化学试题-自定义类型,共10页。试卷主要包含了单选题,填空题,简答题等内容,欢迎下载使用。
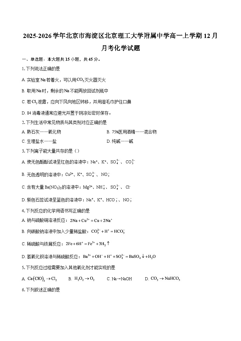
      1.下列说法正确的是
      A. 实验室若着火,可以用灭火器灭火
      B. 取用时,剩余的不能再放回试剂瓶中
      C. 若泄露,应向下风向地区转移,并用湿毛巾护住口鼻
      D. 84消毒液通常应避光并置于阴凉处密封保存。
      2.下列生活中常见物质与其类别对应正确的是
      A. 熟石灰——氧化物B. 75%医用酒精——混合物
      C. 生理盐水——盐D. 纯碱——碱
      3.下列离子能大量共存的是()
      A. 使无色酚酞试液呈红色的溶液中:Na+、K+、SO、 CO
      B. 无色透明的溶液中:Cu2+、K+、SO、 NO
      C. 含有大量Ba(NO3)2的溶液中:Mg2+、NH、 SO、 Cl-
      D. 紫色石蕊试液呈蓝色的溶液中:Na+、K+、HCO、 NO
      4.下列反应的化学用语书写正确的是
      A. 钠与硫酸铜溶液反应:
      B. 向碳酸钠溶液中加入少量稀盐酸:
      C. 稀硫酸与铁屑反应:
      D. 氢氧化钡溶液与稀硫酸反应:
      5.下列反应过程需要加入其他氧化剂才能实现的是
      A. B. C. Na→NaOHD.
      6.下列叙述正确的是
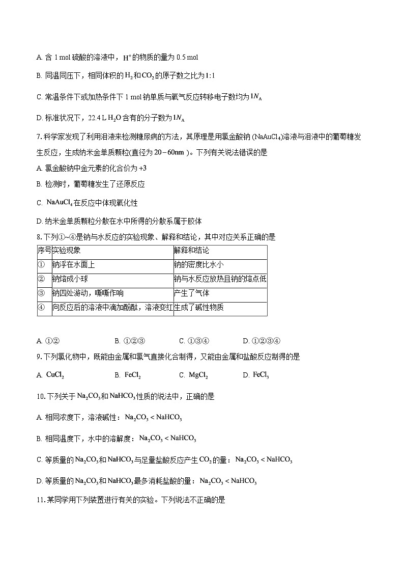
      A. 含1 ml硫酸的溶液中,的物质的量为 0.5 ml
      B. 同温同压下,相同体积的和的原子数之比为
      C. 常温条件下或加热条件下1 ml钠单质与氧气反应转移电子数均为
      D. 标准状况下,22.4 L含有的分子数为
      7.科学家发现了利用泪液来检测糖尿病的方法,其原理是用氯金酸钠 (NaAuCl4)溶液与泪液中的葡萄糖发生反应,生成纳米金单质颗粒(直径为 )。下列有关说法错误的是
      A. 氯金酸钠中金元素的化合价为
      B. 检测时,葡萄糖发生了还原反应
      C. 在反应中体现氧化性
      D. 纳米金单质颗粒分散在水中所得的分散系属于胶体
      8.下列①~④是钠与水反应的实验现象、解释和结论,其中对应关系正确的是
      A. ①②B. ①②③C. ①③④D. ①②③④
      9.下列氯化物中,既能由金属和氯气直接化合制得,又能由金属和盐酸反应制得的是
      A. B. C. D.
      10.下列关于和性质的说法中,正确的是
      A. 相同浓度下,溶液碱性:
      B. 相同温度下,水中的溶解度:
      C. 等质量的和与足量盐酸反应产生的量:
      D. 等质量的和最多消耗盐酸的量:
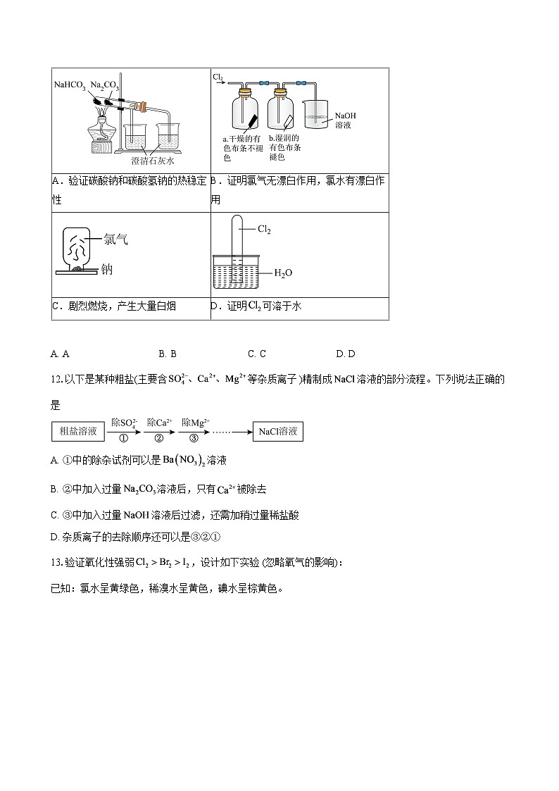
      11.某同学用下列装置进行有关的实验。下列说法不正确的是
      A. AB. BC. CD. D
      12.以下是某种粗盐(主要含等杂质离子 )精制成溶液的部分流程。下列说法正确的是
      A. ①中的除杂试剂可以是溶液
      B. ②中加入过量溶液后,只有被除去
      C. ③中加入过量溶液后过滤,还需加稍过量稀盐酸
      D. 杂质离子的去除顺序还可以是③②①
      13.验证氧化性强弱,设计如下实验 (忽略氧气的影响):
      已知:氯水呈黄绿色,稀溴水呈黄色,碘水呈棕黄色。
      下列说法不正确的是
      A. 实验①设计目的为:排除实验②③④中水稀释的影响
      B. 实验②发生反应为:
      C. 实验③的现象可以证明氧化性:
      D. 实验④能证明氧化性:
      14.处理含氰(CN-,碳元素为+2价)废水涉及以下反应:
      反应I:
      反应Ⅱ:
      其中无毒的 OCN-中碳元素为+4价。下列说法正确的是
      A. 反应I中碳元素被还原
      B. 反应I中氧化产物与还原产物的物质的量之比为1∶2
      C. 反应Ⅱ中OCN-为氧化剂
      D. 处理过程中每产生1mlN2,消耗3mlCl2
      15.小组探究和与碱的反应,实验过程及结果如下。
      已知:pH越大,越大,溶液碱性越强。
      下列说法不正确的是
      A. I是空白实验,排除因体积变化对II、III溶液pH的影响
      B. II和I的pH曲线基本重合,说明与不反应, II中发生反应:
      C. III比II的pH曲线降低,说明与反应, III中初期发生反应:
      D. III中石灰水恰好完全反应时,溶液
      二、填空题:本大题共1小题,共8分。
      16.Ⅰ、用化学用语表达
      (1)过氧化钠与水反应放热,离子方程式表示为_____。
      (2)将氯气通入石灰乳制取漂白粉,化学方程式表示为_____。
      (3)洁厕灵与84消毒液不能混用的原因。离子方程式表示为_____。
      Ⅱ、物质的量是高中化学常用的物理量,请完成下列填空。
      (4)的物质的量是_____ ml,含有_____个原子。
      (5)溶于水发生电离,若电离出的是 1 ml,则发生电离的的物质的量为_____ ml,电离出的为_____个。
      (6)标准状况下,的体积为_____ L。
      三、简答题:本大题共3小题,共24分。
      17.某小组同学研究氯及其化合物的制备和性质。
      Ⅰ、氯水具有多种性质,该小组同学用足量氯水分别与溶液、溶液和溶液反应,完成下列问题。
      (1)①久置氯水的主要成分是、_____ (填化学式),用化学方程式解释_____。
      Ⅱ、该小组同学在实验室中利用下图装置(部分装置省略)制备和 NaClO,探究其氧化还原性质。
      已知:ⅰ、难溶于水且密度比水大,在中显紫色
      ⅱ、氯气与碱反应时温度不同产物不同
      (2)写出装置①中制取氯气的化学方程式_____。
      (3)装置②的作用是_____。
      (4)装置③中反应的化学方程式为_____,反应结束后,取出③中试管,经冷却结晶,过滤,少量(冷)水洗涤,干燥,得到晶体。
      (5)装置④中采用冰水浴冷却的目的是_____。
      (6)取少量和 NaClO溶液分别置于1号和2号试管中,滴加中性KI溶液。1号试管溶液颜色不变。2号试管溶液变为棕色、加入振荡,静置后层显紫色。根据上述实验,以下结论正确的有______。
      A.氧化性: B.氧化性:
      C.还原性: D.还原性:
      18.高铁酸钾(K2FeO4)是一种新型的污水处理剂。
      (1)K2FeO4的制备
      ①将ⅰ中反应的离子方程式补充完整:_________。

      ②ⅱ中反应说明溶解度:Na2FeO4__________K2FeO4(填“>”或“
      (2) pH越小,K2FeO4氧化性越强
      (3) 8 pH>8的溶液,随pH增大,K2FeO4氧化性减弱,不利于将含氮物质氧化

      19.【答案】(1)饱和NaCl溶液
      (2)
      (3) NaClO
      序号
      实验现象
      解释和结论

      钠浮在水面上
      钠的密度比水小

      钠熔成小球
      钠与水反应放热且钠的熔点低

      钠四处游动,嘶嘶作响
      产生了气体

      向反应后的溶液中滴加酚酞,溶液变红
      生成了碱性物质
      A.验证碳酸钠和碳酸氢钠的热稳定性
      B.证明氯气无漂白作用,氯水有漂白作用
      C.剧烈燃烧,产生大量白烟
      D.证明可溶于水
      实验①
      实验②
      实验③
      实验④
      溶液变为浅黄绿色
      溶液变为黄色
      溶液变为棕黄色
      溶液变为蓝色
      实验装置
      试剂 X
      实验结果
      I
      II
      III
      ① II、III均产生白色沉淀②烧杯中溶液 pH变化如下
      蒸馏水
      溶液
      溶液
      序号
      物质 a
      C中实验现象
      通入前
      通入后


      得到无色溶液
      产生棕黑色沉淀,且放置后不发生变化

      5%NaOH溶液
      产生白色沉淀,在空气中缓慢变成棕黑色沉淀
      增多,放置后溶液变为紫色,仍有沉淀

      40%NaOH溶液
      产生白色沉淀,在空气中缓慢变成棕黑色沉淀
      棕黑色沉淀增多,放置后溶液变为紫色,仍有沉淀

      相关试卷

      2025-2026学年北京市海淀区北京理工大学附属中学高一上学期12月月考化学试题-自定义类型:

      这是一份2025-2026学年北京市海淀区北京理工大学附属中学高一上学期12月月考化学试题-自定义类型,共10页。试卷主要包含了单选题,填空题,简答题等内容,欢迎下载使用。

      2025-2026学年北京市海淀区北京理工大学附属中学高一上学期12月月考化学试题(有答案):

      这是一份2025-2026学年北京市海淀区北京理工大学附属中学高一上学期12月月考化学试题(有答案),共10页。

      北京市海淀区北京理工大学附属中学2025-2026学年高一上学期12月月考化学试题(含答案):

      这是一份北京市海淀区北京理工大学附属中学2025-2026学年高一上学期12月月考化学试题(含答案),共10页。

      资料下载及使用帮助
      版权申诉
      • 1.电子资料成功下载后不支持退换,如发现资料有内容错误问题请联系客服,如若属实,我们会补偿您的损失
      • 2.压缩包下载后请先用软件解压,再使用对应软件打开;软件版本较低时请及时更新
      • 3.资料下载成功后可在60天以内免费重复下载
      版权申诉
      若您为此资料的原创作者,认为该资料内容侵犯了您的知识产权,请扫码添加我们的相关工作人员,我们尽可能的保护您的合法权益。
      入驻教习网,可获得资源免费推广曝光,还可获得多重现金奖励,申请 精品资源制作, 工作室入驻。
      版权申诉二维码
      欢迎来到教习网
      • 900万优选资源,让备课更轻松
      • 600万优选试题,支持自由组卷
      • 高质量可编辑,日均更新2000+
      • 百万教师选择,专业更值得信赖
      微信扫码注册
      手机号注册
      手机号码

      手机号格式错误

      手机验证码 获取验证码 获取验证码

      手机验证码已经成功发送,5分钟内有效

      设置密码

      6-20个字符,数字、字母或符号

      注册即视为同意教习网「注册协议」「隐私条款」
      QQ注册
      手机号注册
      微信注册

      注册成功

      返回
      顶部
      学业水平 高考一轮 高考二轮 高考真题 精选专题 初中月考 教师福利
      添加客服微信 获取1对1服务
      微信扫描添加客服
      Baidu
      map