搜索
      上传资料 赚现金

      湖北省武汉圆创联盟2026届高三上学期11月联考化学试卷(学生版)

      • 1.07 MB
      • 2025-12-29 09:20:00
      • 16
      • 0
      •  
      加入资料篮
      立即下载
      湖北省武汉圆创联盟2026届高三上学期11月联考化学试卷(学生版)第1页
      高清全屏预览
      1/10
      湖北省武汉圆创联盟2026届高三上学期11月联考化学试卷(学生版)第2页
      高清全屏预览
      2/10
      湖北省武汉圆创联盟2026届高三上学期11月联考化学试卷(学生版)第3页
      高清全屏预览
      3/10
      还剩7页未读, 继续阅读

      湖北省武汉圆创联盟2026届高三上学期11月联考化学试卷(学生版)

      展开

      这是一份湖北省武汉圆创联盟2026届高三上学期11月联考化学试卷(学生版),共10页。试卷主要包含了选择题的作答,非选择题的作答, 工业制硝酸主要过程如下图所示,02×1023, 物质的结构决定性质等内容,欢迎下载使用。
      注意事项:
      1.答题前,先将自己的姓名、准考证号填写在试卷和答题卡上,并将准考证号条形码贴在答题卡上的指定位置。
      2.选择题的作答:每小题选出答案后,用2B铅笔把答题卡上对应题目的答案标号涂黑。写在试卷、草稿纸和答题卡上的非答题区域均无效。
      3.非选择题的作答:用黑色签字笔直接答在答题卡上对应的答题区域内。写在试卷、草稿纸和答题卡上的非答题区域均无效。
      4.考试结束后,请将本试卷和答题卡一井上交。
      可能用到的相对原子质量:H:1 Li:7 C:12 O:16 Na:23 S:32 Ca:40 Sc:45 Fe:56 As:75
      一、选择题:本题共15小题,每小题3分,共45分。在每小题给出的四个选项中,只有一项是符合题目要求的。
      1. 分类是认识和研究物质及其变化的常用方法。下列属于无氧酸的是
      A. Na2SB. H3PO2C. HCND. NH3
      2. 化学与人类生活密切相关。下列物质应用错误的是
      A. 乙二醇溶液用作汽车防冻液
      B. 碘酸钾用作食盐中的营养强化剂
      C. 氢氟酸用作牙膏添加剂预防龋齿
      D. 维生素C用作水果罐头中的抗氧化剂
      3. 下列化学用语表述正确的是
      A. H2O2的电子式:
      B. 顺-1,2-二氟乙烯的结构式:
      C. CH3CH(CH2CH3)CH3系统命名:2-乙基丙烷
      D. 冶炼金属镁的化学方程式:
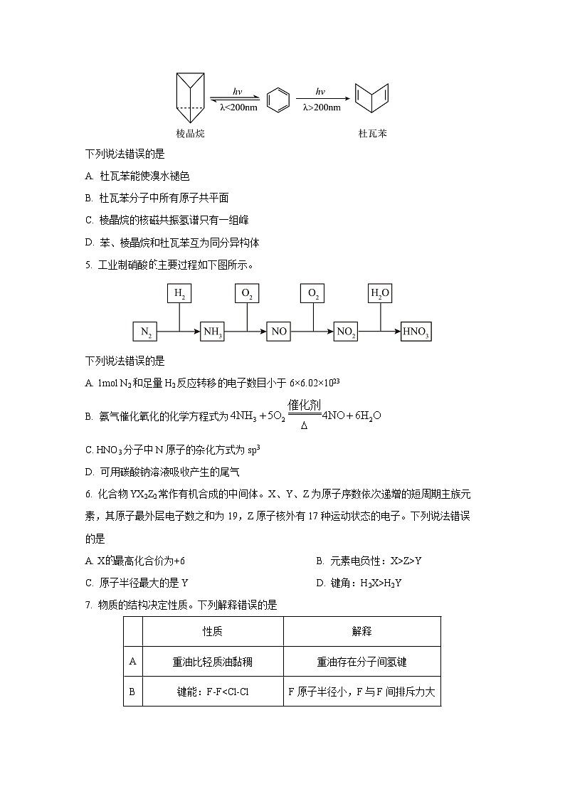
      4. 在不同波长光的照射下,苯可转化为棱晶烷和杜瓦苯,其转化关系如下图所示。
      下列说法错误的是
      A. 杜瓦苯能使溴水褪色
      B. 杜瓦苯分子中所有原子共平面
      C. 棱晶烷的核磁共振氢谱只有一组峰
      D. 苯、棱晶烷和杜瓦苯互为同分异构体
      5. 工业制硝酸主要过程如下图所示。
      下列说法错误的是
      A. 1ml N2和足量H2反应转移电子数目小于6×6.02×1023
      B. 氨气催化氧化的化学方程式为
      C. HNO3分子中N原子的杂化方式为sp3
      D. 可用碳酸钠溶液吸收产生的尾气
      6. 化合物YX2Z2常作有机合成的中间体。X、Y、Z为原子序数依次递增的短周期主族元素,其原子最外层电子数之和为19,Z原子核外有17种运动状态的电子。下列说法错误的是
      A. X最高化合价为+6B. 元素电负性:X>Z>Y
      C. 原子半径最大的是YD. 键角:H2X>H2Y
      7. 物质的结构决定性质。下列解释错误的是
      A. AB. BC. CD. D
      8. 下列实验装置或操作能达到实验目的的是
      A. AB. BC. CD. D
      9. 锂铁砷是一种性能独特的超导材料,其中一种立方晶胞结构如图1所示,Li+与As3-的正视图和俯视图如图2所示。若晶胞参数为a nm,M点As3-的坐标为,设NA为阿伏加德罗常数的值。
      下列说法错误的是
      A. 图1中M、N的间距为
      B. 与Li+等距且最近的Li+有12个
      C. 密度为
      D. 若晶胞中一个As3-被Se2-替换,则Fe(Ⅱ)与Fe(0)的个数比为5:1
      10. 利用可再生能源,实现N2直接制备HNO3,其原理示意图如下。
      下列说法错误的是
      A. H+由左室向右室迁移
      B. 该装置工作时,右室溶液的pH几乎不变
      C. 电极a应为对N2具有良好吸附性的惰性电极
      D. 电极a表面的电极反应式有
      11. 如图所示的物质转化关系中,N为常见的无色无味的液体,N与固体M剧烈反应,产生无色气体R和固体Q,R燃烧时伴有浓烟,Q的焰色为砖红色,F为某类调味品的主要成分之一。
      下列说法错误的是
      A. R→E的过程含加成反应B. E分子中σ键和π键的个数比为6:1
      C. M和Q中均含离子键和非极性共价键D. R可用于切割和焊接金属
      12. 将乙烯和氧气通入PdCl2、CuCl2溶液中制乙醛的反应历程如下。
      下列说法错误的是
      A. 该历程中,钯元素呈两种化合价
      B. 乙烯的电子对可以与Pd2+形成配位键
      C. 该历程的总反应式:
      D. 在强碱性溶液中,该历程更容易发生,乙烯转化率更高
      13. 已知浓硝酸能将NO氧化为NO2,某学习小组为证明浓硝酸的氧化性强于稀硝酸,实验装置如下图所示(夹持仪器已略去)。实验中可供选用的试剂为浓硫酸、浓硝酸、稀硝酸、蒸馏水、氢氧化钠溶液。
      下列说法错误的是
      A. ②、⑤中试剂分别为浓硫酸和蒸馏水
      B. 实验开始时应先从①左侧导管通一段时间N2
      C. ⑥中反应的离子方程式为
      D. ③中气体不变色,④中气体由无色变为红棕色
      14. 向DMPE中加入适量缓冲液,振荡后静置24小时,可制得盘状双层胶束的液体,每个胶束的直径约60nm,厚度约4nm,由1000个DMPE构成。DMPE和胶束结构如下图所示。已知:DMPE结合H+后可看成二元弱酸H2A+,其pKa1=1.0,pKa2=9.0。
      下列说法正确的是
      A. 用激光笔照射含该胶束的液体没有丁达尔效应
      B. 若该液体的pH=7时,该胶束所带的电荷约为1e-
      C. 形成该胶束过程体现了超分子分子识别的特征
      D. 该液体pH从7变大,胶束会由扁平向球形转变
      15. 25℃时,总浓度为0.10ml/L的亚硫酸溶液(忽略SO2的影响)中含硫微粒的分布曲线与pH的关系如下图所示。
      下列说法错误的是
      A. 曲线③表示
      B. pH=7.2时,
      C. 0.10ml/L NaHSO3溶液的pH约为3.6
      D. 的平衡常数K=10-9.1
      二、非选择题:本题共4小题,共55分。
      16. 钪(Sc)是航空航天、超导材料领域的关键稀土金属。以钒钛磁铁矿中提取的为原料,采用钙热还原法制备高纯金属钪的核心工艺如下:
      回答下列问题:
      (1)基态钪原子的价层电子排布式为___________。
      (2)“300℃氟化”的化学方程式为___________,的实际用量需比理论用量略多,目的是___________。
      (3)无水不能由直接加热制得,原因是___________。
      (4)结合流程图分析,沸点:Ca___________Sc(填“>”“”或“NH3·H2O
      -CH3为推电子基
      A.制取并收集氨气
      B.葡萄糖的银镜反应
      C.测定碘化钾溶液浓度
      D.电解饱和食盐水制氯气

      相关试卷

      湖北省武汉圆创联盟2026届高三上学期11月联考化学试卷(学生版):

      这是一份湖北省武汉圆创联盟2026届高三上学期11月联考化学试卷(学生版),共10页。试卷主要包含了选择题的作答,非选择题的作答, 工业制硝酸主要过程如下图所示,02×1023, 物质的结构决定性质等内容,欢迎下载使用。

      湖北圆创联盟联考2026届高三上学期11月考试化学试卷:

      这是一份湖北圆创联盟联考2026届高三上学期11月考试化学试卷,共17页。试卷主要包含了选择题,非选择题等内容,欢迎下载使用。

      湖北省武汉圆创联盟2026届高三上学期11月联考化学试题(Word版附解析):

      这是一份湖北省武汉圆创联盟2026届高三上学期11月联考化学试题(Word版附解析),文件包含湖北省武汉圆创联盟2026届高三上学期11月联考化学试卷原卷版docx、湖北省武汉圆创联盟2026届高三上学期11月联考化学试卷Word版含解析docx等2份试卷配套教学资源,其中试卷共31页, 欢迎下载使用。

      资料下载及使用帮助
      版权申诉
      • 1.电子资料成功下载后不支持退换,如发现资料有内容错误问题请联系客服,如若属实,我们会补偿您的损失
      • 2.压缩包下载后请先用软件解压,再使用对应软件打开;软件版本较低时请及时更新
      • 3.资料下载成功后可在60天以内免费重复下载
      版权申诉
      若您为此资料的原创作者,认为该资料内容侵犯了您的知识产权,请扫码添加我们的相关工作人员,我们尽可能的保护您的合法权益。
      入驻教习网,可获得资源免费推广曝光,还可获得多重现金奖励,申请 精品资源制作, 工作室入驻。
      版权申诉二维码
      欢迎来到教习网
      • 900万优选资源,让备课更轻松
      • 600万优选试题,支持自由组卷
      • 高质量可编辑,日均更新2000+
      • 百万教师选择,专业更值得信赖
      微信扫码注册
      手机号注册
      手机号码

      手机号格式错误

      手机验证码 获取验证码 获取验证码

      手机验证码已经成功发送,5分钟内有效

      设置密码

      6-20个字符,数字、字母或符号

      注册即视为同意教习网「注册协议」「隐私条款」
      QQ注册
      手机号注册
      微信注册

      注册成功

      返回
      顶部
      学业水平 高考一轮 高考二轮 高考真题 精选专题 初中月考 教师福利
      添加客服微信 获取1对1服务
      微信扫描添加客服
      Baidu
      map