搜索
      上传资料 赚现金

      安徽省安庆市2024_2025学年高一生物下学期期中测试试题含解析

      • 3.08 MB
      • 2025-12-23 07:16:29
      • 15
      • 0
      • 教习网2972821
      加入资料篮
      立即下载
      安徽省安庆市2024_2025学年高一生物下学期期中测试试题含解析第1页
      高清全屏预览
      1/18
      安徽省安庆市2024_2025学年高一生物下学期期中测试试题含解析第2页
      高清全屏预览
      2/18
      安徽省安庆市2024_2025学年高一生物下学期期中测试试题含解析第3页
      高清全屏预览
      3/18
      还剩15页未读, 继续阅读

      安徽省安庆市2024_2025学年高一生物下学期期中测试试题含解析

      展开

      这是一份安徽省安庆市2024_2025学年高一生物下学期期中测试试题含解析,共18页。试卷主要包含了选择题,非选择题等内容,欢迎下载使用。
      项是符合题目要求的。
      1. 下列关于细胞增殖的说法,不正确的是( )
      A. 细胞增殖是生物体生长、发育的基础,也是生物体繁殖、遗传的基础
      B. 所有 细胞分裂之前,细胞内都必须进行 DNA 的复制和蛋白质的合成
      C. 植物细胞在有丝分裂过程中会先后出现赤道板和细胞板等结构
      D. 细胞有丝分裂的意义在于保持了亲子代细胞间遗传的稳定性
      【答案】C
      【解析】
      【分析】细胞增殖是生物体的重要生命特征,细胞以分裂的方式进行增殖。单细胞生物,以细胞分裂的方
      式产生新的个体。多细胞生物,以细胞分裂的方式产生新的细胞,用来补充体内衰老或死亡的细胞。
      【详解】A、细胞增殖是重要 细胞生命活动,是生物体生长、发育、繁殖、遗传的基础,A 正确;
      B、在细胞进行有丝分裂之前,都必须进行一定的物质准备,特别是进行 DNA 分子的复制和有关蛋白质的合
      成,B 正确;
      C、赤道板是着丝粒所在的平面,不是细胞的结构,故有丝分裂过程中不会出现赤道板,C 错误;
      D、细胞有丝分裂的重要意义在于通过染色体的正确复制和平均分配,保持亲子代细胞之间的遗传稳定性,
      D 正确。
      故选 C。
      2. 某同学在观察洋葱(2N=16)根尖分生区细胞时,看到以下四幅细胞图像。下列相关叙述正确的是( )
      A. 细胞①的时期核中进行了 DNA 复制和有关蛋白质的合成
      B. 细胞②中染色体数目加倍,细胞中一定含有同源染色体
      C. 细胞③中同源染色体的非姐妹染色单体可互换相应片段
      D. 洋葱根尖细胞中的中心体由两个中心粒及周围物质组成
      【答案】B
      【解析】
      第 1页/共 18页
      【分析】有丝分裂不同时期的特点:1、间期:进行 DNA 的复制和有关蛋白质的合成;2、前期:核膜、核
      仁逐渐解体消失,出现纺锤体和染色体;3、中期:染色体形态固定、数目清晰;4、后期:着丝粒分裂,
      姐妹染色单体分开成为染色体,并均匀地移向两极;5、末期:核膜、核仁重建、纺锤体和染色体消失。
      【详解】A、细胞①处于间期,细胞核中进行 DNA 复制,细胞质中进行有关蛋白质的合成,A 错误;
      B、细胞②处于有丝分裂后期,着丝粒分离,染色体数目加倍,染色体组也加倍,细胞中一定含有同源染色
      体,B 正确;
      C、细胞③处于有丝分裂中期,不会出现联会现象,也不会发生同源染色体的非姐妹染色单体之间互换片段
      的现象,C 错误;
      D、洋葱根尖细胞是高等植物细胞,不含中心体,D 错误。
      故选 B。
      3. 如下图表示真核细胞一个细胞周期中染色体的变化,下列有关叙述错误的是( )
      A. 动植物细胞有丝分裂过程的不同之处主要发生在 a~b 时期和 c~d 时期
      B. 细胞中的染色单体形成于 b~c 时期,消失于 e~a 时期
      C. 植物细胞中,a~b 时期高尔基体的活动加强
      D. a→a 可以表示一个完整的细胞周期
      【答案】D
      【解析】
      【分析】分析题图:图示为真核细胞一个细胞周期中染色体的变化,其中 b→c 表示分裂间期;c→d 表示分
      裂前期;d→e 表示分裂中期;e→a 表示分裂后期;a→b 表示分裂末期。
      【详解】A、图中 a~b 时期和 c~d 时期分别表示末期和前期,动植物细胞有丝分裂过程的不同之处主要体现
      在前期纺锤体的形成方式和末期细胞质的分配方式上,A 正确;
      B、染色体复制形成染色单体主要发生在 b~c 时期(间期),着丝粒分裂染色单体消失发生在 e~a 时期(后
      期),B 正确;
      C、植物细胞中,高尔基体与末期细胞壁的形成有关,因此 a~b 时期高尔基体的活动加强,C 正确;
      D、细胞周期是指连续分裂的细胞,从一次分裂完成时开始到下次分裂完成时为止,因此图中的 b~b 可以表
      示一个完整的细胞周期,D 错误。
      第 2页/共 18页
      故选 D。
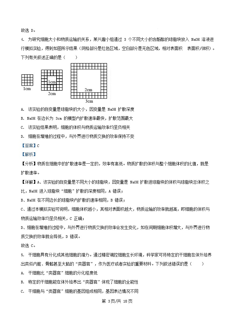
      4. 为研究细胞大小和物质运输的关系,某兴趣小组通过 3 个不同大小的含酚酞的琼脂块放入 NaOH 溶液进
      行模拟实验,得到如图所示结果(网格部分是红色区域,空白部分是无色区域,相对表面积 表面积/体积)。
      下列有关叙述正确的是( )
      A. 该实验的自变量是琼脂块的大小,因变量是 NaOH 扩散深度
      B. NaOH 在边长为 3cm 的模型内扩散速率最快,扩散范围最大
      C. 该实验结果表明,细胞的体积与物质运输效率均呈负相关
      D. 细胞在增殖的过程中,与外界进行物质交换的效率保持不变
      【答案】C
      【解析】
      【分析】物质在细胞中的扩散速率是一定的,效率有高低。物质扩散的体积与整个细胞体积的比值,就是
      扩散速率。
      【详解】A、该实验的自变量是不同大小的琼脂块,因变量是 NaOH 扩散进琼脂块的体积与琼脂块总体积之
      比,NaOH 进入琼脂块“细胞”扩散的深度相同,A 错误;
      B、NaOH 在不同边长的琼脂块内扩散的速率相同,B 错误;
      C、通过本模拟实验可说明,细胞体积越小,其相对表面积越大,物质运输的效率就越高,即细胞的体积与
      物质运输效率均呈负相关,C 正确;
      D、细胞在增殖的过程中,与外界进行物质交换的效率会发生变化,如在间期细胞体积增大,与外界进行物
      质交换的效率就会降低,D 错误。
      故选 C。
      5. 干细胞具有分化成其他细胞的潜力。通过精密调控细胞生长环境,科学家可将特定的干细胞在体外培养
      出类似内脏、骨骼甚至大脑的“类器官”,作为医疗或者实验的重要材料。下列叙述错误的是( )
      A. 干细胞比“类器官”细胞的分化程度低
      B. 特定的干细胞能在体外培养出“类器官”体现了细胞的全能性
      C. 干细胞与“类器官”细胞的基因组成相同,基因表达情况不同
      第 3页/共 18页
      D. 干细胞中含有“类器官”发育所需要的全套遗传物质
      【答案】B
      【解析】
      【分析】细胞的全能性是指细胞经分裂和分化后,仍具有产生完整有机体或分化成其他各种细胞的潜能和
      特性。在多细胞生物中,每个体细胞的细胞核都含有个体发育的全部基因,只要条件许可,都可发育成完
      整的个体。
      【详解】A、干细胞比“类器官”细胞 分化程度低,全能性高,A 正确;
      B、细胞的全能性是指细胞经分裂和分化后,仍具有产生完整有机体或分化成其他各种细胞的潜能和特性,
      特定的干细胞能在体外培养出“类器官”不能体现细胞的全能性,B 错误;
      C、干细胞与“类器官”细胞的基因组成相同,但由于基因的选择性表达,基因表达情况不同,C 正确;
      D、干细胞中含有“类器官”发育所需要的全套遗传物质,因而能发育成类器官,D 正确。
      故选 B
      6. 下列关于细胞衰老的相关叙述正确的是( )
      A. 衰老细胞内水分减少,细胞体积与细胞核体积均减小
      B. 在细胞衰老过程中,细胞内酶的活性均下降
      C. 细胞衰老的原因可能是端粒内侧正常 DNA 序列受损导致的
      D. 当自由基攻击 DNA 时可能会引起雪崩式反应,导致细胞衰老加剧
      【答案】C
      【解析】
      【分析】衰老细胞的特征:
      (1)细胞内水分减少,细胞萎缩,体积变小,但细胞核体积增大,染色质收缩,染色加深;
      (2)细胞膜通透性功能改变, 物质运输功能降低;
      (3)细胞色素随着细胞衰老逐渐累积;
      (4)细胞内多种酶的活性降低,呼吸速度减慢,新陈代谢减慢。
      【详解】A、衰老细胞内水分减少,细胞萎缩,体积变小,但细胞核体积增大,染色质收缩,染色加深,A
      错误;
      B、在细胞衰老过程中,多种酶并非所有酶的活性都会下降,有些酶的活性在细胞衰老过程中可能会增加,
      B 错误;
      C、端粒是染色体末端的重复序列,它们在细胞分裂过程中逐渐缩短,当端粒缩短到一定程度时,细胞就会
      第 4页/共 18页
      进入衰老状态。此外,端粒内侧的 DNA 序列如果受损,也可能导致细胞衰老,C 正确;
      D、当自由基攻击细胞膜上的磷脂时,也会产生自由基,从而引发雪崩式的反应,对生物膜损伤比较大,D
      错误。
      故选 C。
      7. 假说—演绎法是孟德尔豌豆杂交实验得以成功的关键科学方法。下列说法不符合实际的( )
      A. 提出问题是建立在豌豆纯合亲本杂交和 F1 自交的实验基础上的
      B. “形成配子时,成对的等位基因分离”是孟德尔所作的假设内容之一
      C. “F1(Dd)能产生数量相等的两种配子(D:d=1:1)”属于推理内容
      D. 为了验证作出的假设是否正确,孟德尔设计并完成了测交实验
      【答案】B
      【解析】
      【分析】孟德尔发现遗传定律用了假说-演绎法,其基本步骤:提出问题→作出假说→演绎推理→实验验证
      →得出结论。①提出问题(在纯合亲本杂交和 F1 自交两组豌豆遗传实验基础上提出问题);②做出假设(生
      物的性状是由细胞中的遗传因子决定的;体细胞中的遗传因子成对存在;配子中的遗传因子成单存在;受
      精时雌雄配子随机结合);③演绎推理(如果这个假说是正确的,这样 F1 会产生两种数量相等的配子,这样
      测交后代应该会产生两种数量相等的类型);④实验验证(测交实验验证,结果确实产生了两种数量相等的
      类型);⑤得出结论(就是分离定律)
      【详解】A、孟德尔通过豌豆纯合亲本杂交得到 F1,F1 自交得到 F2,观察到性状分离等现象后才提出问题,
      A 正确;
      B、孟德尔当时还没有“基因”的概念,他提出的是“形成配子时,成对的遗传因子分离”,B 错误;
      C、孟德尔在解释性状分离现象时,提出 F1(Dd)能产生数量相等的两种配子(D:d = 1:1),这属于推理内容,
      C 正确;
      D、孟德尔为了验证作出的假设是否正确,设计并完成了测交实验,D 正确。
      故选 B。
      8. 研究发现水稻的高杆与矮杆受一对等位基因 T 和 t 控制。某校生物兴趣小组通过杂交实验研究该相对性
      状的遗传情况,结果如下表所示。下列叙述错误的是( )
      组别 第一组 第二组 第三组
      父本与母本性状 均为高杆 一方为高杆 均为矮杆
      第 5页/共 18页
      子代高杆水稻数量 480 498 0
      子代矮杆水稻数量 88 348 500
      A. 由第一组的实验结果可知,矮杆是隐性性状
      B. 第一组亲代基因型组合均为 Tt×Tt,第二组亲代基因型组合均为 Tt×tt
      C. 若第二组某子代表现为矮杆,则其父本与母本中必有一方 基因型为 Tt
      D. 若第一组的某对亲本杂交,子代高杆出现的概率为 3/4 或 1
      【答案】B
      【解析】
      【分析】1、基因的分离定律也称为孟德尔第一定律。在杂合子细胞中,位于一对同源染色体上的等位基因
      具有一定的独立性。当细胞进行减数分裂时,等位基因会随着同源染色体的分开而分离,分别进入两个配
      子中,独立地随配子遗传给后代。
      2、根据表中第一组调查,双亲均为拇指能向背侧弯曲,而子代中出现拇指不能向背侧弯曲个体,说明拇指
      能向背侧弯曲为显性性状。
      【详解】A、第一组父本与母本均为高杆,子代出现矮杆,说明高杆是显性性状、矮杆是隐形性状,A 正确;
      B、第一组父本与母本均为高杆(显性性状),子代出现矮杆(隐性性状),但子代显隐性之比不为 3:1,
      因此第一组亲代的基因型组合除了 Tt×Tt 外,还可能有 TT×TT、TT×Tt;第二组父本与母本只有一方为高杆,
      但子代高杆:矮杆不为 1:1,所以第二组亲代的基因型组合除了 Tt×tt,还可能有 TT×tt,B 错误;
      C、第二组父本与母本只有一方为高杆(T_),若某子代表现为矮杆(隐性性状),则其亲代必然均含有隐性
      基因 t,所以父本与母本中必有一方的基因型为 Tt,C 正确;
      D、第一组亲代的基因型组合为:Tt×Tt、TT×TT、TT×Tt。如果是 TT×TT,子代均为高杆,概率是 1;如果
      是 TT×Tt,子代均为高杆,概率是 1;如果是 Tt×Tt,根据遗传规律,子代高杆(T_)的概率是 3/4,D 正确。
      故选 B。
      9. 现有杂合红花 Rr 植株,自花授粉后,子一代中红花:白花=5:1,确定产生此现象的原因是某种花粉致
      死,则该植株形成的花粉中成活率降低的配子及其成活率分别是( )
      A. R,1/2 B. R,1/3 C. r,1/2 D. r,1/3
      【答案】C
      【解析】
      【分析】根据题意,基因型为 Rr 的植株某种花粉致死,即是该植株产生的某种雄配子致死,产生的雌配子
      第 6页/共 18页
      仍然是 1:1.
      【详解】杂合红花(Rr)植株,自花受粉后,若两种花粉存活率相等,则子一代性状分离比应为红花:白
      花=3:1,根据子一代中红花:白花=5:1,显性性状个体比例增大,故推测应为 r 的隐性基因的花粉成活
      率下降,设 r 成活率为 x,则雄性个体产生 r 配子的概率为 x/2,产生 R 配子的概率仍为 1/2,则雄配子中 r
      配子应为 x/(x+1),卵细胞为 1/2R、1/2r,根据子一代中白花个体 rr=1/6,即[x/(x+1)]×(1/2)=1/6,解
      得 x=1/2,即该植株形成的花粉中成活率降低的配子是 r,其成活率为 1/2,C 正确。
      故选 C。
      10. 豌豆子叶的黄色(Y)对绿色(y)为显性,种子的圆粒(R)对皱粒(r)为显性,用纯种黄色皱粒豌
      豆和纯种绿色圆粒豌豆作亲本进行杂交,F1 全为黄色圆粒。F1 自交,F2 的表现型及比例为黄色圆粒∶黄色
      皱粒∶绿色圆粒∶绿色皱粒=9∶3∶3∶1,下列说法正确的是( )
      A. F2 中出现新的性状类型所占比例为 3/8
      B. F2 的黄色圆粒豌豆植株中杂合子所占比例为 4/9
      C. 从 F2 的绿色圆粒豌豆植株中任取两株,则这两株豌豆基因型相同的概率为 5/9
      D. 基因自由组合定律的实质是指 F1 产生的 4 种类型的精子和卵细胞可以自由组合
      【答案】C
      【解析】
      【分析】基因自由组合定律的实质是:位于非同源染色体上的非等位基因的分离或自由组合是互不干扰的;
      在减数分裂过程中,同源染色体上的等位基因彼此分离的同时,非同源染色体上的非等位基因自由组合。
      【详解】A、因亲本类型为纯种黄色皱粒豌豆和纯种绿色圆粒豌豆,所以重组类型(黄圆和绿皱)占比为
      10/16=5/8,A 错误;
      B、F2 中黄色圆粒豌豆(1/9YYRR、2/9YyRR、2/9YYRr、4/9YyRr)植株中杂合子的概率为 8/9,B 错误;
      C、从 F2 的绿色圆粒豌豆植株中任取一株即 1/3yyRR、2/3yyRr,这两株豌豆基因型相同的概率为 1/3×1/3
      +2/3×2/3=5/9,C 正确;
      D、基因自由组合定律的实质是 F1 在减数分裂形成配子时,非同源染色体上的非等位基因进行自由组合,D
      错误。
      故选 C。
      11. 如图所示为动物初级精母细胞中的两对同源染色体,其减数分裂过程中,同源染色体发生互换形成了如
      图所示的四个精细胞,则来自同一个次级精母细胞的是( )
      第 7页/共 18页
      A. ①② B. ①④ C. ②③ D. ③④
      【答案】D
      【解析】
      【分析】精子的形成过程:精原细胞经过减数第一次分裂前的间期(染色体的复制)→初级精母细胞;初
      级精母细胞经过减数第一次分裂(前期:联会,同源染色体上的非姐妹染色单体互换;中期:同源染色体
      成对的排列在赤道板上;后期:同源染色体分离,非同源染色体自由组合)→两种次级精母细胞;次级精
      母细胞经过减数第二次分裂过程(类似于有丝分裂)→精细胞;精细胞经过变形→精子。
      【详解】正常情况下来自同一个次级精母细胞的精细胞中的染色体形态和数目应该是相同的,由题干图示
      分析,其减数分裂过程中,同源染色体发生互换,则染色体的颜色大部分相同,而互换的部分颜色不同。
      所以来自同一个次级精母细胞的是③与④,D 正确,ABC 错误。
      故选 D。
      12. 如图为某动物性染色体结构简图。要判断该动物某伴性隐性遗传致病基因位于片段Ⅰ上还是片段Ⅱ-1
      上,现用一只患病的雌蝇与一只表现型正常的雄蝇杂交,不考虑突变。下列根据子代的性状表现对该基因
      的位置判断,说法正确的是( )
      A. 若后代雌性正常,雄性患病,则该基因一定位于片段Ⅰ上
      B. 若后代雌性正常,雄性患病,则该基因一定位于片段Ⅱ-1 上
      C. 若后代雌性患病,雄性正常,则该基因一定位于片段Ⅰ上
      D. 若后代雌性患病,雄性正常,则该基因一定位于片段Ⅱ-1 上
      【答案】C
      【解析】
      【分析】图中是一对性染色体 X 和 Y,Ⅰ为 XY 的同源区,Ⅱ-1 为 X 染色体所特有的片段,Ⅱ-2 为 Y 染色
      体所特有的片段.用一只表现型是患病的雌蝇与一只表现型正常的雄蝇杂交,不考虑突变,若后代为①雌
      第 8页/共 18页
      性正常,雄性患病,则亲本为:XbXb 与 XBY 或 XBYb,基因位于Ⅱ-1 或Ⅰ;用一只表现型患病雌蝇与一只
      表现型正常的雄蝇杂交,不考虑突变,若后代为②雌性患病,雄性正常,则亲本为:XbXb 与 XbYB。
      【详解】用 B、b 表示伴性遗传的基因:
      (1)若子代雌性正常,基因型为 XBXb,雄性患病的基因型为 XbY 或 XbYb,Y 染色体上可以含有 b 基因也
      可以不含有,所以该对基因可以位于同源区Ⅰ上,也可以位于非同源区Ⅱ-1 上;
      (2)若子代雌性患病的基因型为 XbXb,雄性正常的基因型为 XbYB,Y 染色体上必须有 B 基因雄性才为显
      性,所以该对基因位于同源区Ⅰ上;
      A、若后代雌性正常,雄性患病,则该基因位于片段Ⅰ或Ⅱ-1 上,A 错误;
      B、若后代雌性正常,雄性患病,则该基因位于片段Ⅰ或Ⅱ-1 上,B 错误;
      C、若后代雌性患病,雄性正常,则该基因位于片段Ⅰ上,C 正确;
      D、若后代雌性患病,雄性正常,则该基因位于片段Ⅰ上,D 错误。
      故选 C。
      13. 受精作用是指精子和卵细胞融合形成受精卵的过程,下列关于受精作用的说法,不正确的是( )
      A. 精子和卵细胞的相互识别与细胞膜上的糖蛋白有关
      B. 在受精时精子的头部进入卵细胞中,而尾部留在外面
      C. 受精卵细胞中遗传物质一半来自父方,一半来自母方
      D. 受精卵中染色体数目与本物种体细胞中染色体数目相同
      【答案】C
      【解析】
      【分析】精子和卵细胞融合成受精卵的过程叫受精作用,精子的头部进入卵细胞。尾部留在外面。紧接着,
      在卵细胞细胞膜的外面出现一层特殊的膜,以阻止其他精子再进入。精子的头部进入卵细胞后不久,里面
      的细胞核就与卵细胞的细胞核相遇,使彼此的染色体会合在一起。
      【详解】A、糖蛋白有识别作用,精子和卵细胞的相互识别与细胞膜上的糖蛋白有关,A 正确;
      B、在受精时精子的头部进入卵细胞中,而尾部留在外面,B 正确;
      C、受精卵中的细胞核遗传物质,一半来自父方,一半来自母方,而细胞质遗传物质几乎都来自母方,C 错
      误;
      D、减数分裂产生的精子和卵细胞中染色体数目减半,而受精作用通过精卵细胞的结合使细胞中染色体恢复
      到亲代个体体细胞中染色体数目,与本物种体细胞中染色体数目相同,D 正确。
      故选 C。
      14. 下图是对蝗虫精母细胞减数分裂永久装片进行显微观察,并拍照得到的几个时期的照片,①-⑤表示不
      第 9页/共 18页
      同的细胞。下列说法正确的是( )
      A. 细胞①中同源染色体正在分离,可能处于减数分裂 I 后期
      B. 细胞②③称为初级精母细胞
      C. ②④细胞中核 DNA、染色体、染色单体三者数量比均为 2:1:2
      D. 若上图为同一次减数分裂过程,则正确顺序应为甲→丙→乙
      【答案】A
      【解析】
      【分析】题图分析:①同源染色体分离,可推知其处于减数分裂 I 后期;②③细胞状态相同,着丝粒排列在
      细胞中央的赤道板上,可推知其处于减数分裂Ⅱ中期;④⑤细胞状态相同,着丝粒分离后,染色体移向两
      极,可推知其都处于减数分裂Ⅱ后期。
      【详解】A、细胞①同源染色体分离,可推知其处于减数分裂 I 后期,A 正确;
      B、②③细胞状态相同,着丝粒排列在细胞中央的赤道板上,可推知其处于减数分裂Ⅱ中期,应为次级精母
      细胞,B 错误;
      C、②细胞着丝粒排列在细胞中央的赤道板上,可推知其处于减数分裂Ⅱ中期,其细胞中核 DNA:染色体:
      染色单体=2:1:2,④细胞着丝粒分裂后,染色体移向两极,可推知其都处于减数分裂Ⅱ后期,其细胞中
      核 DNA:染色体:染色单体=2:2:0,C 错误;
      D、①处于减数分裂 I 后期,②③处于减数分裂Ⅱ中期,④⑤细胞处于减数分裂Ⅱ后期,若为同一次减数分
      裂过程,则正确顺序为甲→乙→丙,D 错误。
      故选 A。
      15. 如下图表示果蝇某一条染色体上的几个基因,下列说法不正确的是( )
      A. 基因在染色体上呈线性排列
      B. 黄身基因与白眼基因的遗传遵循自由组合定律
      第 10页/共 18页
      C. 果蝇细胞内基因数目要远远多于染色体数目
      D. 朱红眼和深红眼不是一对相对性状
      【答案】B
      【解析】
      【分析】图示知,控制果蝇图示性状的基因在该染色体上呈线性排列,一条染色体有多个基因。
      【详解】A、图示表示果蝇某一条染色体上的几个基因,据此可知基因在染色体上呈线性排列,A 正确;
      B、黄身基因与白眼基因位于同一条染色体上,因此它们的遗传不遵循自由组合定律,B 错误;
      C、一条染色体上有多个基因,故果蝇细胞内基因数目要远远多于染色体数目,C 正确;
      D、相对性状是同种生物同一性状的不同表现,是由等位基因控制的,而朱红眼和深红眼基因位于同一条染
      色体上,不属于等位基因,故朱红眼和深红眼不是一对相对性状,D 正确。
      故选 B。
      二、非选择题:本题共 5 小题,共 55 分。
      16. 模拟实验是在人为控制下模仿某些条件进行的实验,模型建构能再现事物本质和内在特性,模拟实验和
      模型建构都是科学探究的方法。请回答问题:
      (1)某同学用双格密封罐(如下图)来进行遗传规律的模拟实验,准备了若干分别贴有 Y、y、R、r 的白
      色棋子。
      ①密封罐模拟的是生殖器官,棋子模拟的是___________。
      ②若准备好的棋子均要放入密封罐,则贴有 Y 和 y、R 和 r 的棋子数量应___________,放入♀两个密封罐
      中的棋子数量应___________(两空均选填“相同”或“不一定相同”)。
      ③将随机取自♀的两个棋子组合在一起模拟的是___________过程,将随机取自两个双格密封罐的棋子组合
      在一起模拟的是___________过程。
      (2)在“建立减数分裂中染色体变化的模型”中,某同学用多种长度的红色和黄色扭扭棒模拟染色体。
      ①不同长度的扭扭棒可模拟___________染色体。
      ②在减数分裂Ⅰ后期,移向同一极的扭扭棒长度和颜色分别为___________;减数分裂Ⅱ后期分开后移向两
      极的两个扭扭棒长度和颜色分别为___________。(两空均选填“相同”、“不同”或“不一定相同”)。
      【答案】(1) ①. (雌雄)配子 ②. 相同 ③. 不一定相同 ④. 非等位基因的自由组合 ⑤.
      雌雄配子的随机结合(受精作用)
      第 11页/共 18页
      (2) ①. 非同源 ②. 长度不同、颜色不一定相同 ③. 长度和颜色都相同
      【解析】
      【分析】减数第一次分裂的后期,同源染色体上的等位基因彼此分离的同时,非同源染色体上的非等位基
      因自由组合。
      【小问 1 详解】
      ①在遗传规律模拟实验中,密封罐代表的分别是雌雄生殖器官,其中的棋子模拟的是(雌雄)配子。
      ②R、r、Y、y 标签代表相应的遗传因子种类,双格罐的每一格中的两种棋子表示一对等位基因,数量应相
      同,一般来说,雄配子的数量远远大于雌配子的数量,因此放入♀♂两个密封罐中的棋子(雌雄配子)数量
      应不一定相同。
      ③由题意可知,R 和 r 表示一对等位基因,Y 和 y 表示非同源染色体上的另一对等位基因,将随机取自♀的
      两个棋子组合在一起,模拟的是非等位基因的自由组合,将随机取自两个双格密封罐的棋子组合,模拟雌
      雄配子随机结合的过程,即受精作用。
      【小问 2 详解】
      ①同源染色体是指形状和大小一般都相同,一条来自父方、一条来自母方的一对染色体。不同长度的扭扭
      棒可模拟非同源染色体。
      ②在减数分裂Ⅰ后期,同源染色体分离,非同源染色体自由组合,因此移向同一极的扭扭棒长度不同、颜
      色不一定相同。减Ⅱ后期时,由于着丝粒分裂,姐妹染色单体分开,因此移向两极的两个扭扭棒长度和颜
      色都相同。
      17. 萨顿提出“控制生物性状的基因位于染色体上”的假说。摩尔根起初对此假说持怀疑态度,他及其他同
      事设计果蝇杂交实验对此进行研究,图解如下。请回答下列问题。
      (1)摩尔根之所以选用果蝇为实验材料,是因为果蝇具有___________等优点(写出两点)。
      (2)关于摩尔根的果蝇杂交实验结果,甲同学提出了与摩尔根不同的解释。甲同学的解释是:“控制白眼
      的基因位于常染色体上,且隐性纯合的雌性个体胚胎致死”,请判断该解释是否合理,并说明理由
      ___________。
      第 12页/共 18页
      (3)将 F₂果蝇中表现为红眼的雌雄果蝇自由交配,则得到的后代果蝇中红眼:白眼=___________。
      (4)果蝇的刚毛有直毛和分叉毛两种相对性状,控制该性状的基因仅位于 X 染色体上。表型均为直毛的雌、
      雄果蝇交配,子代既有直毛也有分叉毛。科学家欲通过观察果蝇的刚毛来区分子代的性别,请你帮忙设计
      一个杂交方案,用遗传图解写出该过程___________(要求:需写出配子,控制刚毛的等位基因用 B、b 表
      示)。
      【答案】(1)易饲养,繁殖快,后代数量多,便于统计,具有多对易于区分且能稳定遗传的相对性状
      (2)不合理。摩尔根实验结果 F2 中雌蝇:雄蝇=1:1,而依甲同学的解释 F2 中雌蝇:雄蝇不为 1:1
      (3)7:1 (4)
      【解析】
      【分析】红眼雌果蝇与白眼雄果蝇杂交,F1 的表现型无论雌雄都是红眼,F1 的雌雄红眼杂交,F2 中白眼占
      1/4,且都是雄果蝇,红眼雌雄都有,说明白眼性状的遗传与性别有关,可能位于 X 染色体上。若控制眼色
      的基因为 A、a,则亲本的基因型为 XAXA、XaY,F1 的基因型为 XAXa,XAY。
      【小问 1 详解】
      果蝇具有易饲养,繁殖快,后代数量多,便于统计,具有多对易于区分且能稳定遗传的相对性状等优点,
      适合作为遗传学研究的材料。
      【小问 2 详解】
      如果控制白眼的基因位于常染色体上,且隐性纯合的雌性个体胚胎致死的话,则 F2 中雌蝇:雄蝇不为 1:1,
      而摩尔根实验结果 F2 中雌蝇:雄蝇=1:1,所以甲同学的解释不合理。
      【小问 3 详解】
      F2 中红眼雌果蝇的基因型及比例为:1/2XAXA、1/2XAXa,雄果蝇的基因型为 XAY,红眼雌雄杂交,后代中
      白眼果蝇的比例为 1/2×1/4=1/8,则红眼的比例为 1-1/8=7/8,红眼:白眼=7:1。
      第 13页/共 18页
      【小问 4 详解】
      根据直毛雌雄果蝇杂交产生的后代中出现了分叉毛可知,分叉毛为隐性性状,由于控制该性状的基因位于 X
      染色体上,可以选择隐雌和显雄的组合来区分子代的性状,即分叉毛雌性和直毛雄性杂交,子代中雌性均
      为直毛,雄性均为分叉毛,遗传图解如下:

      18. 图 1 为某小鼠(2n=40)的细胞分裂过程图(图中只画出部分染色体),图 2 为该生物精(卵)原细胞分
      裂过程中染色体、核 DNA、染色单体数量的变化,根据所学知识回答下列问题:
      (1)图 1 中④细胞名称为___________;图 1 中的③细胞所处的时期为___________。
      (2)图 1 中染色体与核 DNA 数比例为 1/2 的细胞有___________(填数字序号)。图 1 中的③可能对应图 2
      第 14页/共 18页
      中的___________(填字母)时期。
      (3)图 2 中甲、乙、丙分别表示___________。
      (4)图 2 中,基因的分离定律和自由组合定律可发生在___________(填字母)时期,图 2 中 b 时期的细
      胞中含 Y 染色体的数目可能是___________。
      【答案】(1) ①. 初级精母细胞 ②. 有丝分裂中期
      (2) ①. ①③④ ②. c
      (3)染色体 染色单体 DNA
      (4) ①. c ②. 0 或 1
      【解析】
      【分析】由图 1 中④减数第一次分裂后期,细胞质均等分裂,可判断该生物精原细胞分裂过程图。a 是精原
      细胞;b 是减数第二次分裂前、中期;c 是有丝分裂前、中及减数第一次分裂前、中、后时期;d 是精细胞。
      【小问 1 详解】
      ④减数第一次分裂后期,细胞质均等分裂,为初级精母细胞,图 1 中③细胞含有同源染色体,且染色体上
      的着丝粒整齐的排列在赤道板上,处于有丝分裂的中期。
      【小问 2 详解】
      图 1 中染色体与核 DNA 数比例为 1/2 的细胞有①③④(含有染色单体)。图 1 中的③为有丝分裂中期图像,
      对应于图 2 中的 c 时期。
      【小问 3 详解】
      图 2 中,乙的数量可为 0,表示染色单体,甲的数量小于或等于丙的数量,甲表示染色体,丙表示核 DNA。
      【小问 4 详解】
      图 2 中,基因的分离定律和自由组合定律可发生在减数第一次分裂后期,即 c 时期。图 2 中 b 时期(减数
      第二次分裂前、中期)的细胞中含 Y 染色体的数目可能是 0 或 1。
      19. 某品系家猫的毛色有黑色、棕色和黄色,由独立遗传的等位基因 A/a、B/b 控制,同时含基因 A 和基因
      B 的个体表现为黑色,不含基因 A 和基因 B 的个体表现为黄色,其他基因的个体表现为棕色,两对基因的
      遗传都与性别无关。回答下列问题:
      (1)该品系家猫中,黑猫有关毛色的基因型有___________种。纯合棕猫的基因型是___________。
      (2)两只黑猫交配,子代中有棕猫和黄猫;若这两只黑猫再次交配,则子代中出现黑猫的概率是___________

      (3)现有一只健壮的成年棕色雄猫,请设计杂交实验方案判断其是纯合子还是杂合子。
      实验方案:___________。
      第 15页/共 18页
      结果及结论:___________。
      【答案】(1) ①. 4 ②. AAbb 和 aaBB
      (2)9/16 (3) ①. 让该棕色熊猫与多只黄色雌猫进行杂交,观察后代的性状表现 ②. 若子代
      均为棕色猫,则该雄猫为纯合子;
      若子代中有棕色猫和黄色猫,则该熊猫为杂合子。
      【解析】
      【分析】基因分离定律的实质:在杂合子的细胞中,位于一对同源染色体上的等位基因,具有一定的独立
      性;生物体在进行减数分裂形成配子时,等位基因会随着同源染色体的分开而分离,分别进入到两个配子
      中,独立地随配子遗传给后代。
      基因自由组合定律的实质:生物体在进行减数分裂形成配子时,等位基因会随着同源染色体的分开而分离,
      同时非同源染色体上的非等位基因会自由组合。
      【小问 1 详解】
      题意显示,同时含基因 A 和基因 B 的个体表现为黑色,则该品系家猫中,黑猫有关毛色的基因型有 4 种,
      分别为 AABB、AaBB、AABb、AaBb。不含基因 A 和基因 B 的个体表现为黄色,其他基因的个体表现为棕
      色,即纯合棕猫的基因型是 AAbb 和 aaBB。
      【小问 2 详解】
      两只黑猫交配,子代中有棕猫和黄猫(aabb),据此可推测两只黑猫的基因型均为 AaBb;若这两只黑猫(AaBb)
      再次交配,则子代中出现黑猫的概率是 3/4×3/4=9/16。
      【小问 3 详解】
      现有一只健壮的成年棕色雄猫(AAbb、aaBB、Aabb、aaBb),为判断其是纯合子还是杂合子则可以设计测
      交实验,即实验方案为:让该棕色熊猫与多只黄色雌猫进行杂交,观察后代的性状表现即可。
      结果及结论:若该棕色熊猫的基因型为 AAbb 或 aaBB,即为纯合子,则其子代均为棕色猫;
      若该棕色熊猫的基因型为 Aabb 或 aaBb,即为杂合子,则其子代中有棕色猫和黄色猫。
      20. 某二倍体植物的性别决定方式为 XY 型,该植物茎的高度由等位基因 D/d 控制,叶形由等位基因 E/e 控
      制,不考虑 X、Y 染色体的同源区段,研究人员进行了如图所示的实验。回答下列问题:
      (1)基因 D/d、基因 E/e 的遗传遵循自由组合定律,判断的依据是_______。
      第 16页/共 18页
      (2)该植物叶形这对相对性状中的显性性状是______。亲本高茎宽叶植株的基因型为_______。用亲本高
      茎窄叶植株与 F1 高茎窄叶植株杂交,后代中高茎窄叶植株占______。
      (3)另一种植物的花色由一对只位于 X 染色体上的等位基因 F/f 控制。由于某种性别的配子部分死亡,研
      究人员发现让白花雌株和红花雄株杂交,子代总是表现为红花雌株:白花雄株≈1:2,据此推测配子死亡的
      情况具体表现为_______(填配子类型和死亡概率)。不考虑其他变异,为了进一步验证该推测,让纯合红
      花雌株与红花雄株杂交,若子代的表型及比例为_______,则该推测成立。
      【答案】(1)基因 D/d 位于常染色体,基因 E/e 位于 X 染色体(基因 D/d、基因 E/e 位于两对同源染色体
      上)
      (2) ①. 窄叶 ②. DdXeXe ③. 5/8
      (3) ①. XF 的雄配子有 1/2 概率致死 ②. 红花雌株:红花雄株≈1:2
      【解析】
      【分析】题干信息分析:亲本高茎雌性和高茎雄性杂交,子代无论雌雄均为高茎:矮茎=3:1,说明 D、d 存
      在于常染色体上;亲本宽叶雌性和窄叶雄性杂交,子代雌性全为窄叶,雄性全为宽叶,雌雄表型及比例不
      同,说明 E、e 存在于 X 染色体上。
      【小问 1 详解】
      亲本高茎雌性和高茎雄性杂交,子代无论雌雄均为高茎:矮茎=3:1,说明 D、d 存在于常染色体上;亲本宽
      叶雌性和窄叶雄性杂交,子代雌性全为窄叶,雄性全为宽叶,雌雄表型及比例不同,说明 E、e 存在于 X 染
      色体上,自由组合定律的实质是减数分裂形成配子时,非同源染色体上的非等位基因自由组合,由于 D、d
      存在于常染色体上,E、e 存在于 X 染色体上,所以基因 D/d、基因 E/e 的遗传遵循自由组合定律。
      【小问 2 详解】
      已知 E、e 存在于 X 染色体上,宽叶雌性和窄叶雄性杂交,子代雌性全为窄叶,说明窄叶为显性性状。亲本
      均为高茎,子代出现矮茎,说明高茎是显性性状,且已知基因在常染色体上,因此亲本高茎宽叶植株的基
      因型为 DdXeXe,高茎窄叶雄株基因型为 DdXEY。两者杂交获得的 F1 雌性个体的高茎窄叶基因型种类及比
      例为 1/3DDXEXe、2/3DdXEXe,用亲本高茎窄叶植株(DdXEY)与 F1 高茎窄叶植株杂交,利用分离定律的
      思维求解,子代高茎的概率=1-2/3×1/4=5/6,子代窄叶的概率为 3/4,因此后代中高茎窄叶植株占 5/6×3/4=5/8

      【小问 3 详解】
      亲本为白花雌和红花雄,子代雌性均为红花,雄性均为白花,说明红花是显性性状,亲本基因型为 XfXf、XFY,
      正常情况下子代红花雌株:白花雄株=1:1,但实际情况下红花雌株:白花雄株≈1:2,推测是 XF 的雄配子
      有一半的概率致死,雄配子的种类及比例就为 XF:Y=1:2,雌配子为 Xf,子代基因型及比例为 XFXf:XfY=1:2,
      第 17页/共 18页
      与实际情况相符。纯合红花雌株基因型为 XFXF,红花雄株的基因型为 XFY,由于 XF 的雄配子有一半致死,
      因此让纯合红花雌株与红花雄株杂交,若子代的表型及比例为红花雌株:红花雄株≈1:2。
      第 18页/共 18页

      相关试卷

      安徽省安庆市2024_2025学年高一生物下学期期中测试试题含解析:

      这是一份安徽省安庆市2024_2025学年高一生物下学期期中测试试题含解析,共18页。试卷主要包含了选择题,非选择题等内容,欢迎下载使用。

      安徽省安庆市2025_2026学年高一生物上学期期中测试试题含解析:

      这是一份安徽省安庆市2025_2026学年高一生物上学期期中测试试题含解析,共16页。

      安徽省安庆市第一中学2024-2025学年高一下学期期中考试生物试题 含解析:

      这是一份安徽省安庆市第一中学2024-2025学年高一下学期期中考试生物试题 含解析,共18页。试卷主要包含了选择题,非选择题等内容,欢迎下载使用。

      资料下载及使用帮助
      版权申诉
      • 1.电子资料成功下载后不支持退换,如发现资料有内容错误问题请联系客服,如若属实,我们会补偿您的损失
      • 2.压缩包下载后请先用软件解压,再使用对应软件打开;软件版本较低时请及时更新
      • 3.资料下载成功后可在60天以内免费重复下载
      版权申诉
      若您为此资料的原创作者,认为该资料内容侵犯了您的知识产权,请扫码添加我们的相关工作人员,我们尽可能的保护您的合法权益。
      入驻教习网,可获得资源免费推广曝光,还可获得多重现金奖励,申请 精品资源制作, 工作室入驻。
      版权申诉二维码
      欢迎来到教习网
      • 900万优选资源,让备课更轻松
      • 600万优选试题,支持自由组卷
      • 高质量可编辑,日均更新2000+
      • 百万教师选择,专业更值得信赖
      微信扫码注册
      手机号注册
      手机号码

      手机号格式错误

      手机验证码 获取验证码 获取验证码

      手机验证码已经成功发送,5分钟内有效

      设置密码

      6-20个字符,数字、字母或符号

      注册即视为同意教习网「注册协议」「隐私条款」
      QQ注册
      手机号注册
      微信注册

      注册成功

      返回
      顶部
      学业水平 高考一轮 高考二轮 高考真题 精选专题 初中月考 教师福利
      添加客服微信 获取1对1服务
      微信扫描添加客服
      Baidu
      map