若您为此资料的原创作者,认为该资料内容侵犯了您的知识产权,请扫码添加我们的相关工作人员,我们尽可能的保护您的合法权益。

1/10

2/10

3/10
还剩7页未读, 继续阅读
所属成套资源:山东师范大学附属中学2026届高三上学期摸底考试各学科试卷及答案
成套系列资料,整套一键下载
山东师范大学附属中学2026届高三上学期摸底考试历史试卷(Word版附答案)
展开相关试卷
山东师范大学附属中学2026届高三上学期摸底考试历史试卷(Word版附答案):
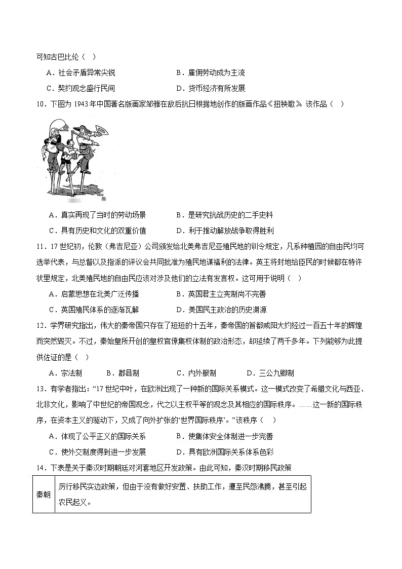
这是一份山东师范大学附属中学2026届高三上学期摸底考试历史试卷(Word版附答案),共10页。试卷主要包含了单选题,材料题等内容,欢迎下载使用。
山东师范大学附属中学2023届高三历史下学期6月模拟考试试卷(Word版附答案):
这是一份山东师范大学附属中学2023届高三历史下学期6月模拟考试试卷(Word版附答案),共11页。试卷主要包含了《中国的1936年等内容,欢迎下载使用。
2026山东师大附中高三上学期摸底考试历史含答案:
这是一份2026山东师大附中高三上学期摸底考试历史含答案,共10页。试卷主要包含了单选题,材料题等内容,欢迎下载使用。
相关试卷 更多
资料下载及使用帮助
版权申诉
- 1.电子资料成功下载后不支持退换,如发现资料有内容错误问题请联系客服,如若属实,我们会补偿您的损失
- 2.压缩包下载后请先用软件解压,再使用对应软件打开;软件版本较低时请及时更新
- 3.资料下载成功后可在60天以内免费重复下载
版权申诉
免费领取教师福利 





.png)




