搜索
      上传资料 赚现金

      高考第一轮复习高中语文部编教材【选择性必修下册】情境式默写知识点汇总

      • 24.78 KB
      • 2025-12-19 19:46:34
      • 234
      • 0
      • 教习网4922643
      加入资料篮
      立即下载
      高考第一轮复习高中语文部编教材【选择性必修下册】情境式默写知识点汇总第1页
      1/9
      高考第一轮复习高中语文部编教材【选择性必修下册】情境式默写知识点汇总第2页
      2/9
      高考第一轮复习高中语文部编教材【选择性必修下册】情境式默写知识点汇总第3页
      3/9
      还剩6页未读, 继续阅读

      高考第一轮复习高中语文部编教材【选择性必修下册】情境式默写知识点汇总

      展开

      这是一份高考第一轮复习高中语文部编教材【选择性必修下册】情境式默写知识点汇总,共9页。
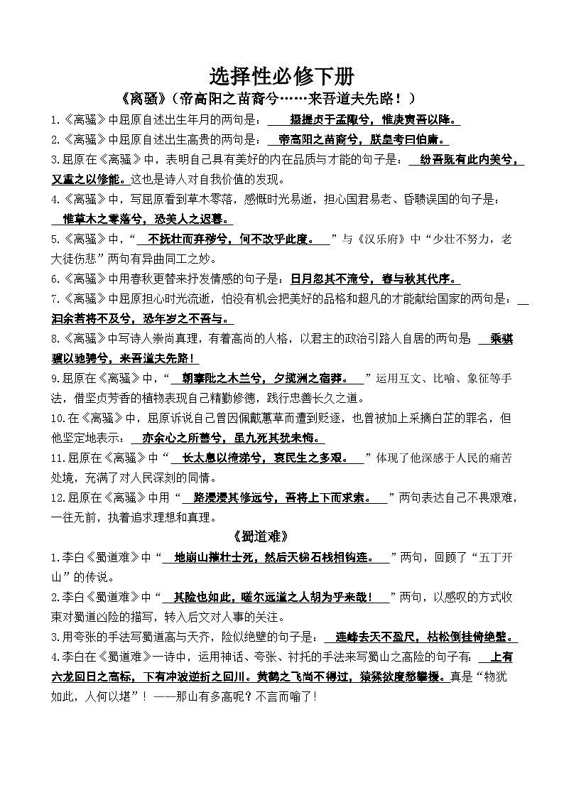
      1.《离骚》中屈原自述出生年月的两句是: 摄提贞于孟陬兮,惟庚寅吾以降。
      2.《离骚》中屈原自述出生高贵的两句是: 帝高阳之苗裔兮,朕皇考曰伯庸。
      3.屈原在《离骚》中,表明自己具有美好的内在品质与才能的句子是: 纷吾既有此内美兮,又重之以修能。这也是诗人对自我价值的发现。
      4.《离骚》中,写屈原看到草木零落,感慨时光易逝,担心国君易老、昏聩误国的句子是:
      惟草木之零落兮,恐美人之迟暮。
      5.《离骚》中,“ 不抚壮而弃秽兮,何不改乎此度。 ”与《汉乐府》中“少壮不努力,老大徒伤悲”两句有异曲同工之妙。
      6.《离骚》中用春秋更替来抒发情感的句子是:日月忽其不淹兮,春与秋其代序。
      7.《离骚》中屈原担心时光流逝,怕没有机会把美好的品格和超凡的才能献给国家的两句是: 汩余若将不及兮,恐年岁之不吾与。
      8.《离骚》中写诗人崇尚真理,有着高尚的人格,以君主的政治引路人自居的两句是: 乘骐骥以驰骋兮,来吾道夫先路!
      9.屈原在《离骚》中,“ 朝搴阰之木兰兮,夕揽洲之宿莽。 ”运用互文、比喻、象征等手法,借坚贞芳香的植物表现自己精勤修德,践行忠善长久之道。
      10.在《离骚》中,屈原诉说自己曾因佩戴蕙草而遭到贬逐,也曾被加上采摘白芷的罪名,但他坚定地表示: 亦余心之所善兮,虽九死其犹未悔。
      11.屈原在《离骚》中“ 长太息以掩涕兮,哀民生之多艰。 ”体现了他深感于人民的痛苦处境,充满了对人民深刻的同情。
      12.屈原在《离骚》中用“ 路漫漫其修远兮,吾将上下而求索。 ”两句表达自己不畏艰难,一往无前,执着追求理想和真理。
      《蜀道难》
      1.李白《蜀道难》中“ 地崩山摧壮士死,然后天梯石栈相钩连。 ”两句,回顾了“五丁开山”的传说。
      2.李白《蜀道难》中“ 其险也如此,嗟尔远道之人胡为乎来哉! ”两句,以感叹的方式收束对蜀道凶险的描写,转入后文对人事的关注。
      3.用夸张的手法写蜀道高与天齐,险似绝壁的句子是: 连峰去天不盈尺,枯松倒挂倚绝壁。
      4.李白在《蜀道难》一诗中,运用神话、夸张、衬托的手法来写蜀山之高险的句子有: 上有六龙回日之高标,下有冲波逆折之回川。黄鹤之飞尚不得过,猿猱欲度愁攀援。真是“物犹如此,人何以堪”!——那山有多高呢?不言而喻了!
      5.李白在《蜀道难》一诗中,便把行人艰难的步履、惶恐的神情,绘声绘色地刻画出来了,句子是:扪参历井仰胁息,以手抚膺坐长叹。
      6.《蜀道难》写水石激荡,山谷空鸣的场景的句子是: 飞湍瀑流争喧豗,砯崖转石万壑雷。
      7.诗人描写在山巅行走的艰难情形的句子是: 青泥何盘盘,百步九折萦岩峦。扪参历井仰胁息,以手抚膺坐长叹。
      8.从李白在《蜀道难》一诗的结尾“ 蜀道之难,难于上青天,侧身西望长咨嗟!”的长叹中,我们能感受到了诗人对功业难成的一声叹息。
      9.李白在《蜀道难》一诗中,“ 尔来四万八千岁,不与秦塞通人烟 ”运用夸张的手法表示历史悠久,自古以来秦蜀之间交通不便,少有往来。之所以如此,就是因为“ 西当太白有鸟道,可以横绝峨眉巅。 ”进一步运用夸张修辞方法,表明秦蜀之间为高山峻岭所阻挡,不可逾越。
      10.李白在《蜀道难》一诗中,“ 但见悲鸟号古木,雄飞雌从绕林间。又闻子规啼夜月,愁空山。 ”为我们渲染了旅愁和蜀道上空寂苍凉的环境气氛。
      11.李白在《蜀道难》一诗中,化用“形胜之地,匪亲勿居”语句的句子是“ 一夫当关,万夫莫开。所守或匪亲,化为狼与豺。”,从而表达了对国事的忧虑与关切。
      12.《蜀道难》的主旨句是: 蜀道之难,难于上青天!
      13.李白《蜀道难》一诗中,开篇以蜀地方言咏叹“ 噫吁嚱,危乎高哉!”点出主题,为全诗奠下雄浑感情基调。
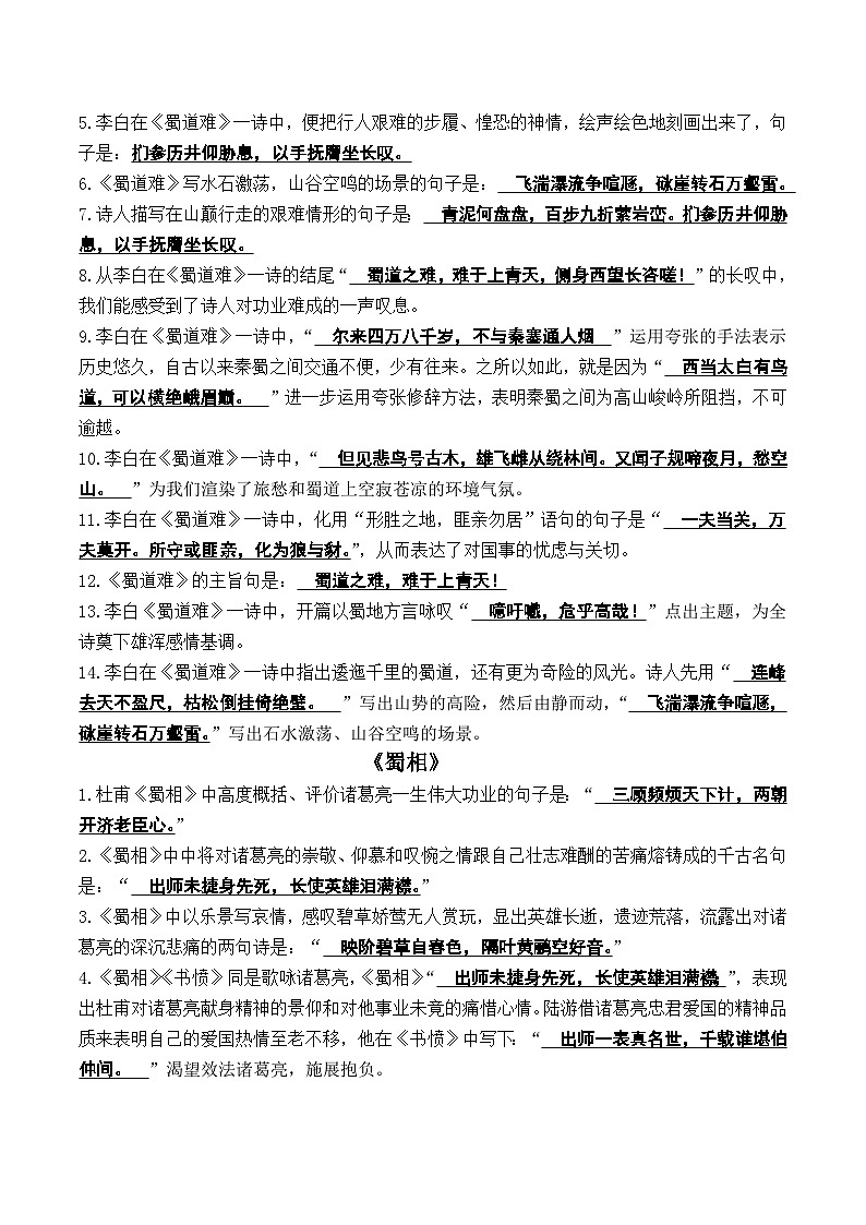
      14.李白在《蜀道难》一诗中指出逶迤千里的蜀道,还有更为奇险的风光。诗人先用“ 连峰去天不盈尺,枯松倒挂倚绝壁。 ”写出山势的高险,然后由静而动,“ 飞湍瀑流争喧豗,砯崖转石万壑雷。”写出石水激荡、山谷空鸣的场景。
      《蜀相》
      1.杜甫《蜀相》中高度概括、评价诸葛亮一生伟大功业的句子是:“ 三顾频烦天下计,两朝开济老臣心。”
      2.《蜀相》中中将对诸葛亮的崇敬、仰慕和叹惋之情跟自己壮志难酬的苦痛熔铸成的千古名句是:“ 出师未捷身先死,长使英雄泪满襟。”
      3.《蜀相》中以乐景写哀情,感叹碧草娇莺无人赏玩,显出英雄长逝,遗迹荒落,流露出对诸葛亮的深沉悲痛的两句诗是:“ 映阶碧草自春色,隔叶黄鹂空好音。”
      4.《蜀相》《书愤》同是歌咏诸葛亮,《蜀相》“ 出师未捷身先死,长使英雄泪满襟;”,表现出杜甫对诸葛亮献身精神的景仰和对他事业未竟的痛惜心情。陆游借诸葛亮忠君爱国的精神品质来表明自己的爱国热情至老不移,他在《书愤》中写下:“ 出师一表真名世,千载谁堪伯仲间。 ”渴望效法诸葛亮,施展抱负。
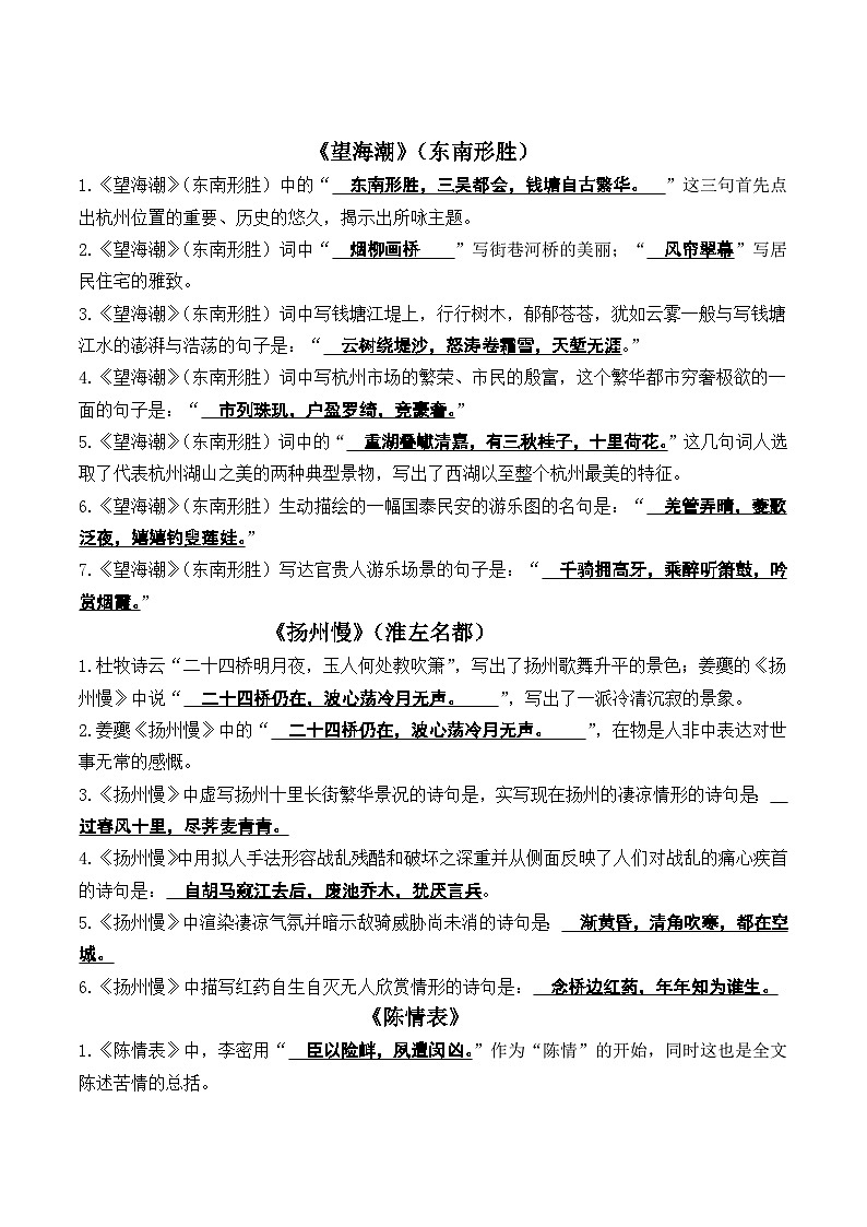
      《望海潮》(东南形胜)
      1.《望海潮》(东南形胜)中的“ 东南形胜,三吴都会,钱塘自古繁华。 ”这三句首先点出杭州位置的重要、历史的悠久,揭示出所咏主题。
      2.《望海潮》(东南形胜)词中“ 烟柳画桥 ”写街巷河桥的美丽;“ 风帘翠幕”写居民住宅的雅致。
      3.《望海潮》(东南形胜)词中写钱塘江堤上,行行树木,郁郁苍苍,犹如云雾一般与写钱塘江水的澎湃与浩荡的句子是:“ 云树绕堤沙,怒涛卷霜雪,天堑无涯。”
      4.《望海潮》(东南形胜)词中写杭州市场的繁荣、市民的殷富,这个繁华都市穷奢极欲的一面的句子是:“ 市列珠玑,户盈罗绮,竞豪奢。”
      5.《望海潮》(东南形胜)词中的“ 重湖叠巘清嘉,有三秋桂子,十里荷花。”这几句词人选取了代表杭州湖山之美的两种典型景物,写出了西湖以至整个杭州最美的特征。
      6.《望海潮》(东南形胜)生动描绘的一幅国泰民安的游乐图的名句是:“ 羌管弄晴,菱歌泛夜,嬉嬉钓叟莲娃。”
      7.《望海潮》(东南形胜)写达官贵人游乐场景的句子是:“ 千骑拥高牙,乘醉听箫鼓,吟赏烟霞。”
      《扬州慢》(淮左名都)
      1.杜牧诗云“二十四桥明月夜,玉人何处教吹箫”,写出了扬州歌舞升平的景色;姜夔的《扬州慢》中说“ 二十四桥仍在,波心荡冷月无声。 ”,写出了一派冷清沉寂的景象。
      2.姜夔《扬州慢》中的“ 二十四桥仍在,波心荡冷月无声。 ”,在物是人非中表达对世事无常的感慨。
      3.《扬州慢》中虚写扬州十里长街繁华景况的诗句是,实写现在扬州的凄凉情形的诗句是: 过春风十里,尽荠麦青青。
      4.《扬州慢》中用拟人手法形容战乱残酷和破坏之深重并从侧面反映了人们对战乱的痛心疾首的诗句是: 自胡马窥江去后,废池乔木,犹厌言兵。
      5.《扬州慢》中渲染凄凉气氛并暗示敌骑威胁尚未消的诗句是: 渐黄昏,清角吹寒,都在空城。
      6.《扬州慢》中描写红药自生自灭无人欣赏情形的诗句是: 念桥边红药,年年知为谁生。
      《陈情表》
      1.《陈情表》中,李密用“ 臣以险衅,夙遭闵凶。”作为“陈情”的开始,同时这也是全文陈述苦情的总括。
      2.李密半生坎坷,在《陈情表》中自言自己“ 生孩六月,慈父见背。行年四岁,舅夺母志。”怙恃双失,宛然一只被猎人击毙父母的没有羽翎的乌鸟。
      3.《陈情表》中,李密写自己“ 外无期功强近之亲,内无应门五尺之僮。”。这正是家道衰落的表现,单枝独芽寡人一个,门庭衰败,连个童仆都没有。
      4.李密年少时期,家道衰落,没有外戚,家中也没有仆人,平日里他“ 茕茕独立,形影相吊。”。
      5.《陈情表》一文,李密以乌鸦反哺为喻,揭示自己上表的目的一句是:
      乌鸟私情,愿乞终养。
      6.《陈情表》中,李密言及祖母近况时用了四个连句,“ 但以刘日薄西山,气息奄奄,人命危浅,朝不虑夕。 ”,隐喻形象地表白了祖母大限临头,而自己只想完成一刹那的义务,享受一刹那的幸福而已。
      7.《陈情表》中,李密希望晋武帝同情自己的遭遇,进而答应自己的请求。“ 臣生当陨首,死当结草。 ”两句表现了他对武帝极其忠爱、无比尊崇、十分殷勤的心情。
      8.“ 臣欲奉诏奔驰,则刘病日笃,欲苟顺私情,则告诉不许。。”一边是对晋武帝的忠敬之心,另一边是对日益病重的祖母的孝顺之情,出自肺腑,句句有理,处处合情。
      9.在《陈情表》中,为了打消晋武帝对前朝旧臣的猜忌,李密在文中用“ 本图宦达,不矜名节。 ”两句表明自己醉心官场,贪慕名利。
      10.整篇《陈情表》密布着感情的浓云。在李密的笔下,展现出一位可亲可敬的慈祥的老人形象。她悯孙孤弱,躬亲抚养,对李密有着大恩大德。二人关系正如李密所言: 臣无祖母,无以至今日,祖母无臣,无以终余年。
      《项脊轩志》
      1.《项脊轩志》中表现人与自然和谐相处的句子是: 而庭阶寂寂,小鸟时来啄食,人至不去。
      2.《项脊轩志》中写原来院前普通的围拦因主人在周围种植了兰花、桂树、修竹而增添了无限美景的句子是: 又杂植兰桂竹木于庭,旧时栏楯,亦遂增胜。
      3.《项脊轩志》中写妻子归宁回来时转述小妹们的充满稚气的问话,并传神地表现了小妹们的娇憨之态的句子是:“ 闻姊家有阁子,且何谓阁子也? ?”
      4.《项脊轩志》中,写作者睹物思人,把对亡妻的悼念之情寄予亭中枇杷树的语句是:“ 庭有枇杷树,吾妻死之年所手植也,今已亭亭如盖矣。。”物是人非,痛彻心扉。
      5.《项脊轩志》中,写归有光怀念起祖母昔日手持象笏对自己的殷殷教诲,一时心情激荡,真情流露的一句是: 瞻顾遗迹,如在昨日,令人长号不自禁。
      《兰亭集序》
      1.王羲之的《兰亭集序》中表现兰亭环境优美的句子是: 此地有崇山峻岭,茂林修竹,又有清流激湍,映带左右 。表现兰亭气候宜人的句子是 天朗气清,惠风和畅。
      2.兰亭集会时文人雅士们把盛酒的杯浮在水面从上游放出,循曲水而下,流到谁面前,谁就取来饮酒赋诗,表达幽深内藏的感情的句子是 引以为流觞曲水,列坐其次。虽无丝竹管弦之盛,一觞一咏,亦足以畅叙幽情。
      3.王羲之在兰亭聚会时看到天空的无边和事物的繁多之后,眼力舒展,胸怀开畅,极尽视听的乐趣,确实感到非常快乐的句子是: 仰观宇宙之大,俯察品类之盛,所以游目骋怀,足以极视听之娱,信可乐也。
      4.我们在感叹时光流逝时,往往会说“光阴似箭,日月如梭”。《兰亭集序》中有一句相似的感叹: 夫人之相与,俯仰一世。 。
      5.王羲之将世人大体分为两类“静者”和“躁者”,并形象地概括了两类人的生活内容: 或取诸怀抱,悟言一室之内;或因寄所托,放浪形骸之外。
      6.生活中当我们专注于自己所喜欢的事物时,会达到忘我的状态而忽视时光的流逝,不觉中老年将要到来。这很容易让我们想起王羲之《兰亭集序》里的句子: 当其欣于所遇,暂得于己,快然自足,不知老之将至。
      7.我们喜欢的事物由生到灭,时间极其短暂,自然也会令人生发感慨,正如王羲之《兰亭集序》中所写: 向之所欣,俯仰之间,已为陈迹,犹不能不以之兴怀。
      8.针对魏晋名士崇尚虚无的思想倾向,王羲之在《兰亭集序》中用了一句话来批评:
      固知一死生为虚诞,齐彭殇为妄作。
      9.王羲之的《兰亭集序》一开始就点明聚会的季节、地点和事由的句子是: 暮春之初,会于会稽山阴之兰亭,修禊事也。
      10.《兰亭集序》中交代了在兰亭聚会的人是“ 群贤毕至,少长咸集。”,各路英才,老少皆有。
      11.生活中当我们对所喜欢或得到的事物已经厌倦时,感情会随着事物的变化而变化,感慨也随之产生。这很容易让我们想起王羲之《兰亭集序》里的句子: 及其所之既倦,情随事迁,感慨系之矣。
      12.《庄子》中说死生是人的一件大事,每个人寿命的长短,听凭造化,最后归结于消亡。正如王羲之《兰亭集序》中所写: 况修短随化,终期于尽!
      13.每当我们看到古人对死生发生感慨的文章,就为此悲伤感叹,也说不出是什么原因。正如王羲之《兰亭集序》中所写: 每览昔人兴感之由,若合一契,未尝不临文嗟悼,不能喻之于怀。
      14.纵使时代变了,世事不同了,但人们的思想情趣是一样的,正如王羲之在《兰亭集序》中所说 虽世殊事异,所以兴怀,其致一也。
      《归去来兮辞》(并序)
      1.陶渊明《归去来兮辞》起笔二句“ 归去来兮,田园将芜胡不归!
      ”既有对对田园生活的向往,又有对当初自己为了谋生而出仕的懊悔。
      2.“亡羊补牢,犹为未晚”意在告诫人们要决绝过去,放眼未来。《归去来兮辞》中也有相似句子: 悟已往之不谏,知来者之可追。挽回过去,不太可能;着眼将来,未来可期。
      3.当我们读到《归去来兮辞》中的“ 舟遥遥以轻飏,风飘飘而吹衣。 ”一句时,眼前彷佛见到“无官一身轻”的陶渊明划着小船归家时任意飘荡、快意人生的样子。
      4.《归去来兮辞》中“ 问征夫以前路,恨晨光之熹微。”两句写陶渊明问道于行人,遗憾晨光微弱,不见照见前路,可见其归心似箭。
      5.陶渊明在《归去来兮辞》自言:辞官归家后,心情激荡,见着院里“ 三径就荒,松菊犹存。 ”早知松菊才是自己本性,后悔当初因做官荒废了小院。
      6.刘禹锡在《陋室铭》里说:“斯是陋室,唯吾德馨”,陶渊明在《归去来兮辞》里说:“ 倚南窗以寄傲,审容膝之易安。”,异曲同工,简陋的庭院也不能阻挡隐士享受精神的乐趣。
      7.《归去来兮辞》中“ 云无心以出岫,鸟倦飞而知还。 ”两句,陶渊明以云鸟自喻,形象地概括了自己的入世和出世,表现诗人过去做官出自无心,如今归田恰如鸟倦飞而知还。
      8.《陋室铭》中刘禹锡说:“谈笑有鸿儒,往来无白丁。可以调素琴,阅金经”,《归去来兮辞》里的陶渊明说:“ 悦亲戚之情话,乐琴书以消忧。”两位隐士都以“琴书”为友,前者来往的都是贤人雅士,后者故友都是乡村故人,大雅,大俗,殊途同归。
      9.古代诗人长于描绘自然景物,有许多描写自然万物欣欣向荣生长的诗句。如陶渊明《归去来兮辞》一文中的“ 木欣欣以向荣,泉涓涓而始流。”两句便赞美了草木滋长繁荣茂盛,溪水漫流,描绘出一幅春水始动、万物欣荣的早春图景。
      10.在《归去来兮辞》一文中,陶渊明用“ 富贵非吾愿,帝乡不可期。”表明了自己的人生态度:既不贪慕富贵,也不寻仙慕道。栖居田园才是他魂牵已久的梦境起源。
      11.《归去来兮辞》中“ 聊乘化以归尽,乐夫天命复奚疑!”表现了陶渊明乐天安命,顺随自然的变化走到生命的尽头的思想。
      12.《归去来兮辞》中,陶渊明责备自己,为了免于饥寒,违背心意做了官,却一直悲愁失意的两句是:既自以心为形役,奚惆怅而独悲?恰好与小序中的“皆口腹自役”相互照应。
      《种树郭橐驼传》
      1.《种树郭橐驼传》中,“ 其本欲舒,其培欲平,其土欲故,其筑欲密。”,既概括了树木的本性,又揭示了种树的要领。
      2.《种树郭橐驼传》中,违背树木的本性,种树时“ 根拳而土易,其培之也,若不过焉则不及。”,因此必然遭致“木之性日以离”的恶果。
      3.《种树郭橐驼传》中,一般种树的人不是撒手不管而是关心太过,什么都放不下,早上去看了,晚上还要再去摸摸,更有甚者,“ 爪其肤以验其生枯,摇其本以观其疏密。 ”。这些压抑了甚至扼杀了树木的生机。
      4.《种树郭橐驼传》,郭橐驼提到自己种树经验的时候,谦虚的说,自己种树种的好,是因为:“ 能顺木之天以致其性焉尔。”
      5.在《种树郭橐驼传》中,郭橐驼在介绍自己种树经验的时候说到:为了保持树木的天性,种树人要做到“ 其莳也若子,其置也若弃。”这个比喻十分恰当,对于育人也颇有启发意义。
      6.在《种树郭橐驼传》中,“ 官命促尔耕,勖尔植,督尔获,早缫而绪,早织而缕,字而幼孩,遂而鸡豚。”写官吏们大声吆喝,驱使人民劳作,一连用了三个“尔”,四个“而”和七个动词,把俗吏来乡,鸡犬不宁的景象描绘得淋漓尽致。
      《石钟山记》
      1.《石钟山记》一文,苏轼用一个定语从句“ 石之铿然有声者,所在皆是也。”来否定唐代李渤对石钟山名字来历的看法。
      2.《石钟山记》中除却郦道元“言之不详”的原因外,石钟山得名缘由没能流传下来,还因为“ 士大夫终不肯以小舟夜泊绝壁之下,故莫能知;而渔工水师虽知而不能言。”
      3.苏轼在《石钟山记》探明石钟山得名由来后,总结出一个结论: 事不目见耳闻,而臆断其有无,可乎?语气强烈,以反问的方式表示充分肯定,点明了全篇的主旨。
      4.《石钟山记》中,郦道元认为石钟山得名的原因是“ 郦元以为下临深潭,微风鼓浪,水石相搏,声如洪钟。
      5.《石钟山记》记载,苏轼为了探究石钟山命名的原因,与儿子一起泛舟绝壁下,见到: 大石侧立千尺,如猛兽奇鬼,森然欲搏人。运用比喻的手法刻画出石头形状怪异,渲染出阴森恐怖的气氛。
      6.《石钟山记》中,苏轼探寻完毕石钟山命名的来历后,用一个宾语前置句“ 古之人不余欺也。”表明了自己轻松愉悦的心情。
      《拟行路难》(其四)
      1.《拟行路难》(其四)中运用反问语气表现鲍照忍辱负重、矛盾痛苦精神的两句诗是: 心非木石岂无感?吞声踯躅不敢言。
      2.《拟行路难》(其四)用比兴的手法对当时门第决定人生这一古代的血统论发出愤怒的控诉的两句诗是: 泻水置平地,各自东西南北流。
      3.《拟行路难》中“人生亦有命,安能行叹复坐愁?”是作者的自我安慰,认命,不再忧愁。
      4.在《拟行路难》中,作者举杯驱愁却大放悲声的诗句是: 酌酒以自宽,举杯断绝歌路难。
      《客至》
      1.《客至》中迎接客人到来的喜悦的句子是:“ 花径不曾缘客扫,蓬门今始为君开。”
      2.《客至》中“ 舍南舍北皆春水,但见群殴日日来。”从户外的景色着笔,点明客人来访的时间、地点和来访前夕作者的心境。把绿水缭绕、春意荡漾的环境表现得十分秀丽可爱。
      3.杜甫盛情招待崔明府,频频劝饮,但是“ 盘飧市远无兼味,樽酒家贫只旧醅。”因力不从心,酒菜欠丰,而不免歉疚。我们仿佛听到那实在而又亲切的家常话,字里行间充满了融洽气氛。
      《登快阁》
      1.《登快阁》中的“ 万里归船弄长笛,此心吾与白鸥盟。”两句道出了诗人希望远离官场,追求自在生活的心声。
      2.黄庭坚《登快阁》中实写辽远阔大之景的语句是:“ 落木千山天远大,澄江一道月分明。 ”3.黄庭坚《登快阁》中运用伯乐、阮籍的典故抒发世无知音,孤独无聊之意的语句是: 朱弦已为佳人绝,青眼聊因美酒横。
      4.古人常用鸥鸟、渔夫表隐居之意,黄庭坚《登快阁》中借类似意象表达归隐之意,相关语句是: 万里归船弄长笛,此心吾与白鸥盟。
      5.《登快阁》中,“ 落木千山天远大,澄江一道月分明。”两句是诗人初登快阁亭时所览胜景的描绘,也是诗人胸襟抱负的写照。
      6.《登快阁》中,巧用典故,“ 朱弦已为佳人绝 ”化用伯牙捧琴谢知音,“ 青眼聊因美酒横 ”化用阮籍青白眼事,表达自己抱负无法实现、自己胸怀无人理解的痛苦。
      《临安春雨初霁》
      1.雨本寻常,却常常能淋湿诗家的心,读王维《山居秋暝》“ 空山新雨后,天气晚来秋 。”,我们能感到初秋傍晚的清新美好;读韩愈《早春呈水部张十八员外》“ 天街小雨润如酥,草色遥看近却无 ”,我们可触摸到初春细雨的润泽滑腻;读陆游《临安春雨初霁》“ 小楼一夜听春雨,深巷明朝卖杏花 。”,我们能体会到一种清闲与淡然;读李清照《声声慢》“ 梧桐更兼细雨,到黄昏、点点滴滴。”,便觉得那点点冷雨从词人的心中落下,滴到我们心上,霎时凄凉浸遍全身。
      2.《临安春雨初霁》中用讽喻手法表明诗人“闲”的句子是:“ 矮纸斜行闲作草,晴窗细乳戏分茶。”。
      3.《临安春雨初霁》中表明诗人不会被世俗污染的句子是: 素衣莫起风尘叹,犹及清明可到家。”

      相关学案

      高考第一轮复习高中语文部编教材【选择性必修下册】情境式默写知识点汇总:

      这是一份高考第一轮复习高中语文部编教材【选择性必修下册】情境式默写知识点汇总,共9页。

      高考第一轮复习高中语文部编教材【必修下册】情境式默写知识点汇总:

      这是一份高考第一轮复习高中语文部编教材【必修下册】情境式默写知识点汇总,共6页。

      高考第一轮复习高中语文部编教材【选择性必修中册】情境式默写知识点汇总:

      这是一份高考第一轮复习高中语文部编教材【选择性必修中册】情境式默写知识点汇总,共6页。

      资料下载及使用帮助
      版权申诉
      • 1.电子资料成功下载后不支持退换,如发现资料有内容错误问题请联系客服,如若属实,我们会补偿您的损失
      • 2.压缩包下载后请先用软件解压,再使用对应软件打开;软件版本较低时请及时更新
      • 3.资料下载成功后可在60天以内免费重复下载
      版权申诉
      若您为此资料的原创作者,认为该资料内容侵犯了您的知识产权,请扫码添加我们的相关工作人员,我们尽可能的保护您的合法权益。
      入驻教习网,可获得资源免费推广曝光,还可获得多重现金奖励,申请 精品资源制作, 工作室入驻。
      版权申诉二维码
      高考专区
      • 精品推荐
      • 所属专辑243份
      欢迎来到教习网
      • 900万优选资源,让备课更轻松
      • 600万优选试题,支持自由组卷
      • 高质量可编辑,日均更新2000+
      • 百万教师选择,专业更值得信赖
      微信扫码注册
      手机号注册
      手机号码

      手机号格式错误

      手机验证码 获取验证码 获取验证码

      手机验证码已经成功发送,5分钟内有效

      设置密码

      6-20个字符,数字、字母或符号

      注册即视为同意教习网「注册协议」「隐私条款」
      QQ注册
      手机号注册
      微信注册

      注册成功

      返回
      顶部
      学业水平 高考一轮 高考二轮 高考真题 精选专题 初中月考 教师福利
      添加客服微信 获取1对1服务
      微信扫描添加客服
      Baidu
      map