搜索
      上传资料 赚现金

      湖南省长沙市长郡中学2025-2026学年高一上学期12月月考生物试卷(Word版附解析)

      • 8.02 MB
      • 2025-12-19 18:23:24
      • 18
      • 0
      • 教习网3275309
      加入资料篮
      立即下载
      查看完整配套(共2份)
      包含资料(2份) 收起列表
      原卷
      湖南省长沙市天心区长沙市长郡中学2025-2026学年高一上学期12月月考生物试题(原卷版).docx
      预览
      解析
      湖南省长沙市天心区长沙市长郡中学2025-2026学年高一上学期12月月考生物试题 Word版含解析.docx
      预览
      正在预览:湖南省长沙市天心区长沙市长郡中学2025-2026学年高一上学期12月月考生物试题(原卷版).docx
      湖南省长沙市天心区长沙市长郡中学2025-2026学年高一上学期12月月考生物试题(原卷版)第1页
      高清全屏预览
      1/10
      湖南省长沙市天心区长沙市长郡中学2025-2026学年高一上学期12月月考生物试题(原卷版)第2页
      高清全屏预览
      2/10
      湖南省长沙市天心区长沙市长郡中学2025-2026学年高一上学期12月月考生物试题(原卷版)第3页
      高清全屏预览
      3/10
      湖南省长沙市天心区长沙市长郡中学2025-2026学年高一上学期12月月考生物试题 Word版含解析第1页
      高清全屏预览
      1/19
      湖南省长沙市天心区长沙市长郡中学2025-2026学年高一上学期12月月考生物试题 Word版含解析第2页
      高清全屏预览
      2/19
      湖南省长沙市天心区长沙市长郡中学2025-2026学年高一上学期12月月考生物试题 Word版含解析第3页
      高清全屏预览
      3/19
      还剩7页未读, 继续阅读

      湖南省长沙市长郡中学2025-2026学年高一上学期12月月考生物试卷(Word版附解析)

      展开

      这是一份湖南省长沙市长郡中学2025-2026学年高一上学期12月月考生物试卷(Word版附解析),文件包含湖南省长沙市天心区长沙市长郡中学2025-2026学年高一上学期12月月考生物试题原卷版docx、湖南省长沙市天心区长沙市长郡中学2025-2026学年高一上学期12月月考生物试题Word版含解析docx等2份试卷配套教学资源,其中试卷共29页, 欢迎下载使用。
      生物学
      时量:75 分钟 满分:100 分
      第 I 卷 选择题(共 50 分)
      一、选择题(本题 12 小题,每小题 2 分,共 24 分。在每小题给出的四个选项中,只有一项
      符合题目要求)
      1
      . 下列与细胞学说相符的是(

      A. 既说明了细胞的多样性,也阐明了生物界的统一性
      B. 一切生物都由细胞发育而来
      C. 运用了完全归纳法
      D. 不仅解释了个体发育,也为后来生物进化论的确立埋下伏笔



      答案】D
      解析】
      详解】A、细胞学说揭示了细胞的统一性和生物体结构的统一性,但并未说明细胞的多样性(如不同细胞
      形态功能的差异),A 不符合题意;
      B、细胞学说指出“一切动植物都由细胞发育而来”,但病毒等非细胞生物不适用此结论,B 不符合题意;
      C、施莱登和施旺主要基于对动植物细胞的观察提出学说,属于不完全归纳法(未观察所有生物),C 不符
      合题意;
      D、细胞学说指出“新细胞由老细胞分裂产生”,解释了个体发育的基础,同时为生物进化论中“共同祖先”的
      观点提供依据,D 符合题意。
      故选 D。
      2
      2
      . 加勒比海的瓜德罗普岛一处红树林中有一种附着在落叶上的巨型细菌——华丽硫珠菌,其单体最大可达
      厘米。该菌能够通过氧化含硫化合物获得能量,将 CO2 合成糖类。下列叙述正确的是(

      A. 华丽硫珠菌在生命系统结构层次中仅属于细胞层次
      B. 华丽硫珠菌和酵母菌的遗传物质都是 DNA,且与蛋白质紧密结合形成染色体
      C. 华丽硫珠菌属于自养生物
      D. 华丽硫珠菌与病毒相比,最本质的区别就是有核膜包被的细胞核


      答案】C
      解析】
      第 1页/共 19页


      详解】A、华丽硫珠菌为单细胞生物,在生命系统结构层次中既属于细胞层次,也属于个体层次,A 错误;
      B、华丽硫珠菌为原核生物(细菌),其遗传物质为 DNA,但不与蛋白质结合形成染色体(原核生物无染色
      体);酵母菌为真核生物,DNA 与蛋白质结合形成染色体,B 错误;
      C、华丽硫珠菌通过氧化含硫化合物(化能合成作用)将 CO₂合成糖类,属于自养生物,C 正确;
      D、华丽硫珠菌(细菌)与病毒最本质的区别是有无细胞结构,病毒无细胞结构,D 错误。
      故选 C。
      3
      . 采集某湿地水样进行显微观察,看到衣藻、草履虫若干,如图是在显微镜下观察到的不同视野。下列有
      关叙述正确的是(

      A. 选择镜头组合②④观察到的视野最亮
      B. 使用光学显微镜可以观察到衣藻的叶绿体
      C. 从图中的视野 1 转为视野 2,正确的调节顺序是:转动转换器→调节光圈→移动标本→转动细准焦螺旋
      D. 若使用高倍镜观察视野 1 中左上角的衣藻,则需向右下角移动装片



      答案】B
      解析】
      详解】A、目镜的放大倍数与长度成反比,目镜越长,放大倍数越小, 物镜的放大倍数与长度成正比,
      物镜越长,放大倍数越小。显微镜的放大倍数越小,视野越亮,选择镜头组合①③观察到的视野最亮,A
      错误;
      B、衣藻是单细胞藻类,含有叶绿体,叶绿体属于显微结构,在光学显微镜下可以直接观察到,B 正确;
      C、视野 1 到视野 2,细胞变大,是换用高倍镜的结果,正确的调节顺序是:移动标本→转动转换器→调节
      光圈→转动细准焦螺旋,C 错误;
      D、显微镜下的像为倒像,物像的移动方向与装片的移动方向相反。视野中衣藻在左上角,要将其移到中央,
      需向左上角移动装片,D 错误。
      故选 B。
      4
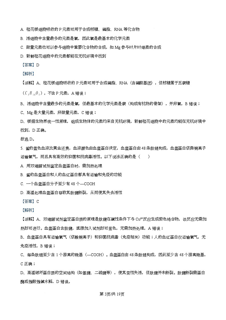
      . 桂花盛开,香气馥郁。下列叙述正确的是(

      第 2页/共 19页

      A. 桂花根细胞吸收的 P 元素可用于合成核糖、磷脂、RNA 等化合物
      B. 活细胞中含量最多的元素是氧,因此氧是最基本的化学元素
      C. 微量元素也可以参与细胞中重要化合物的合成,如 Mg 参与叶片叶绿素的合成
      D. 新鲜桂花细胞中的元素都能在无机环境中找到



      答案】D
      解析】
      详解】A、桂花根细胞吸收的 P 元素可用于合成磷脂、RNA(含磷酸基团),但核糖属于五碳糖

      ),不含 P 元素,A 错误;
      B、活细胞中含量最多的元素是氧,但最基本的化学元素是碳(构成有机物的骨架),并非氧,B 错误;
      C、Mg 是大量元素,非微量元素,C 错误;
      D、根据生物界统一性原理,组成生物体的元素均来自无机环境,新鲜桂花细胞中的元素均能在无机环境中
      找到,D 正确。
      故选 D。
      5
      . 鲎的蓝色血液比黄金还贵,血液颜色由血蓝蛋白决定,血蓝蛋白由 48 条肽链构成,血蓝蛋白依靠铜离子
      运输氧气,而且具有高效的抑菌和抗病毒活性。以下说法正确的是(
      A. 用双缩脲试剂鉴定血蓝蛋白时,需加热处理

      B. 鲎的血蓝蛋白和人的血红蛋白都具有运输和免疫的功能
      C. 一个血蓝蛋白分子至少有 48 个—COOH
      D. 高温处理血蓝蛋白导致其肽键断裂,从而使其失去活性



      答案】C
      解析】
      详解】A、双缩脲试剂鉴定蛋白质的原理是肽键在碱性条件下与 Cu²⁺反应生成紫色络合物,该反应无需加
      热即可进行。血蓝蛋白含肽键,直接加入试剂即可显色,无需加热处理,A 错误;
      B、血蓝蛋白具有运输氧气(依赖铜离子)和抑菌抗病毒(免疫相关)功能;人的血红蛋白仅运输氧气,无
      免疫活性,B 错误;
      C、每条肽链至少含 1 个游离的羧基(—COOH)。血蓝蛋白由 48 条肽链构成,因此至少含 48 个游离羧基,
      C 正确;
      D、高温破坏蛋白质的空间结构(如氢键、二硫键等),使其变性失活,但肽键并未断裂。肽键断裂需蛋白
      酶或强酸强碱水解,D 错误。
      第 3页/共 19页

      故选 C。
      . 下列关于核酸的说法正确的是(
      6

      A. 碱基 A、T 最多可以组成 4 种核苷酸
      B. 原核生物的遗传信息都储存在 DNA 中
      C. HIV 病毒中的核苷酸有 8 种
      D. 核酸的多样性与核苷酸的种类、数量、排列顺序以及核酸的空间结构有关



      答案】B
      解析】
      详解】A、碱基 A、T 最多可组成 2 种核苷酸(腺嘌呤脱氧核苷酸、胸腺嘧啶脱氧核苷酸),因 A、T 仅存
      在于 DNA 中,RNA 不含 T 碱基,A 错误;
      B、原核生物(如细菌)的遗传物质为 DNA,其遗传信息储存在拟核的 DNA 中,B 正确;
      C、HIV 是 RNA 病毒,仅含 RNA,故其核苷酸仅有 4 种核糖核苷酸(A、U、C、G),C 错误;
      D、核酸(DNA/RNA)的多样性与核苷酸的数量、排列顺序有关,但核酸为生物大分子,其空间结构(如
      DNA 双螺旋)不决定多样性,多样性由核苷酸序列决定,D 错误。
      故选 B。
      7
      . 糖尿病病人的饮食受到严格的限制,米饭、馒头、甜味食品都需适当限量。同时有研究表明,来自猪肉、
      牛肉的脂肪摄入会导致糖尿病恶化。猪肉、牛肉中同时含有胆固醇等。下列相关叙述正确的是(
      A. 米饭、馒头中的糖类主要是葡萄糖,可被人体直接吸收

      B. 大多数动物脂肪含有饱和脂肪酸,室温下呈固态
      C. 胆固醇是构成动物细胞膜的重要成分,能有效促进肠道对钙和磷的吸收
      D. 摄入过量脂肪会大量转化为糖类,导致血糖升高



      答案】B
      解析】
      详解】A、米饭、馒头中的糖类主要为淀粉(多糖),需经消化分解为葡萄糖后才能被吸收,不能被人体
      直接吸收,A 错误;
      B、动物脂肪富含饱和脂肪酸,分子结构稳定,室温下呈固态,B 正确;
      C、胆固醇是动物细胞膜的重要成分,但促进肠道钙、磷吸收的是维生素 D,而非胆固醇,C 错误;
      D、糖类可大量转化为脂肪,但脂肪不能大量转化为糖类,D 错误;
      故选 B。
      8
      . 如图为细胞膜的结构模型示意图,下列叙述正确的是(

      第 4页/共 19页

      A. 图中 I 侧为细胞膜的内侧
      B. 提取鸡成熟红细胞的磷脂,在空气—水界面上铺展成的单分子层,测得单分子层的面积刚好是其细胞膜
      表面积的两倍
      C. 鉴定死细胞和活细胞用“台盼蓝染色排除法”,利用的是细胞膜具有选择透过性
      D. 细胞间的信息交流都需要依赖于细胞膜上的结构 A



      答案】C
      解析】
      详解】A、细胞膜外侧有糖蛋白(图中 A,由蛋白质和糖类结合而成),因此Ⅰ 侧是外侧,Ⅱ 侧是内侧,
      A 错误;
      B、鸡的红细胞含有细胞核和细胞器,提取的脂质不仅包括细胞膜的脂质,还包括细胞核膜、细胞器膜的脂
      质,因此铺展成的单分子层面积远大于细胞膜表面积的两倍,B 错误;
      C、“台盼蓝染色排除法” 的原理是:活细胞的细胞膜具有选择透过性,台盼蓝不能进入活细胞,因此活细胞
      不被染色;死细胞的细胞膜失去选择透过性,台盼蓝可以进入,死细胞会被染成蓝色,C 正确;
      D、细胞间的信息交流不都依赖于细胞膜上的结构 A(糖蛋白):例如,植物细胞通过 “胞间连丝” 进行信
      息交流,不需要依赖细胞膜上的糖蛋白,D 错误。
      故选 C。
      9
      . 脂滴是新发现的一种主要储存脂肪的新型细胞器,其发生和生长过程如下图。当机体营养匮乏时,脂滴
      与溶酶体相互作用形成自噬小体,自噬小体内脂肪酶能催化脂肪分解为机体供能。下列有关说法错误的是


      第 5页/共 19页

      A. 溶酶体的形成过程需要线粒体供能
      B. 结合磷脂分子的结构特点推测,脂滴的膜由 1 层磷脂分子组成
      C. 脂滴中的脂肪可使用苏丹Ⅲ染液进行检测
      D. 脂滴中脂肪的氧元素含量多于同等质量糖类的氧元素含量



      答案】D
      解析】
      详解】A、溶酶体是细胞器,其形成(如膜结构的合成、物质运输等)需要消耗能量,而细胞内的能量主
      要由线粒体提供,A 正确;
      B、磷脂分子的结构特点是头部亲水、尾部疏水,膜结构通常由磷脂双分子层构成(尾部相对、头部朝向水
      相)。但脂滴内部是脂肪(疏水),若膜由 1 层磷脂分子组成,可使磷脂尾部朝向脂滴内部(疏水相)、头
      部朝向细胞质基质(水相),符合磷脂的分布逻辑。因此 “脂滴的膜由 1 层磷脂分子组成”,B 正确;
      C、脂肪可被苏丹 Ⅲ 染液染成橘黄色(或苏丹 Ⅳ 染成红色),因此脂滴中的脂肪可使用苏丹 Ⅲ 染液进
      行检测,C 正确;
      D、脂肪和糖类的元素组成含有 C、H、O,但脂肪的 H 含量高、O 含量低(同等质量下,脂肪的 O 含量
      远少于糖类),D 错误。
      故选 D。
      1
      0. 下列有关生物膜系统叙述正确的是(

      A. 生物膜系统中的生物膜组成成分和结构都相同
      B. 生物膜系统将每个细胞器完全独立开来,互不干扰
      C. 生物膜上的蛋白质可能具有识别、运输的功能
      D. 参与分泌蛋白合成与加工的细胞器的膜共同构成了生物膜系统



      答案】C
      解析】
      详解】A、生物膜系统包括细胞膜、核膜及细胞器膜,其基本支架均为磷脂双分子层,但不同生物膜的功
      第 6页/共 19页

      能不同,蛋白质的种类和数量存在差异(如线粒体内膜含大量呼吸酶),故组成成分和结构并非完全相同,
      A 错误;
      B、生物膜系统将细胞分隔成不同区域,但细胞器间可通过囊泡运输(如内质网与高尔基体)或直接连接(如
      内质网与核膜)进行物质交换和信息传递,并非"完全独立",B 错误;
      C、生物膜上的蛋白质具有多种功能:载体蛋白参与物质运输(如主动运输),糖蛋白参与细胞识别(如免
      疫识别),受体蛋白参与信息传递(如激素调节),C 正确;
      D、生物膜系统包括细胞膜、核膜、细胞器膜,而参与分泌蛋白加工的细胞器(内质网、高尔基体)膜仅为
      其中一部分,且未包含细胞膜和核膜等,D 错误。
      故选 C。
      1
      1. 甲、乙、丙分别是三种哺乳动物的红细胞,研究人员将它们分别置于同一浓度的某水溶液中,并绘制出
      水分子的跨膜运输示意图,箭头方向表示水分子进出的方向,箭头粗细表示单位时间内水分子进出的多少。
      下列叙述正确的是(

      A. 在该溶液中能够发生质壁分离现象的是细胞甲
      B. 三种哺乳动物的红细胞细胞内液浓度依次是丙>乙>甲
      C. 若将红细胞放到等渗生理盐水中,因细胞内外 Na+浓度相等,吸水与失水达到平衡
      D. 红细胞的吸水膨胀与失水皱缩需要线粒体提供能量



      答案】B
      解析】
      详解】A、质壁分离的前提是细胞有细胞壁,而哺乳动物红细胞没有细胞壁,因此任何情况下红细胞都不
      会发生质壁分离,A 错误;
      B、水分子的跨膜运输是顺浓度梯度(从低浓度溶液→高浓度溶液,即从水分子多的一侧→水分子少的一侧)。
      甲细胞:水分子出细胞多、进细胞少,说明细胞内液浓度 < 外界溶液浓度; 乙细胞:水分子进出平衡,
      说明细胞内液浓度 = 外界溶液浓度; 丙细胞:水分子进细胞多、出细胞少,说明细胞内液浓度 > 外界溶
      液浓度。 因此三种细胞内液浓度:丙 > 乙 > 甲,B 正确;
      C、等渗生理盐水 浓度与红细胞内液浓度一致,但红细胞内液中除了钠离子还有其他物质,所以等渗条件
      下,细胞外的钠离子浓度高于细胞内的钠离子浓度,C 错误;
      第 7页/共 19页

      D、红细胞的吸水、失水属于自由扩散,不需要载体和能量;且哺乳动物成熟红细胞没有线粒体(无线粒体
      供能),D 错误。
      故选 B。
      1
      2. 海水稻是我国特有的珍稀野生稻资源,有一定的耐盐碱性,但当盐碱地中含过量的钠盐时,会使细胞质
      基质中 Na+浓度偏高,从而对海水稻的生存造成威胁。同时一些病原菌也会感染水稻植株,影响正常生长。
      海水稻通过调节相关物质运输从而抵抗逆境的生理过程如下图所示。
      下列说法正确的是(

      A. 水分子必须通过水通道蛋白才能进入海水稻细胞
      B. 土壤溶液 pH 呈碱性,会增大海水稻受离子毒害的风险
      C. Na+进入海水稻根细胞的细胞质基质和液泡均不消耗能量
      D. 海水稻细胞分泌抗菌蛋白不需要膜上蛋白质的参与,但需要消耗能量



      答案】B
      解析】
      详解】A、图中显示水分子可通过水通道蛋白(协助扩散)进入细胞,还可通过自由扩散的方式进入细胞,
      并非只能通过水通道蛋白,A 错误;
      B、若土壤溶液 pH 呈碱性,那么细胞膜外的 H+浓度会降低,因为 H+浓度降低,SOS1 运输 Na+的过程会受
      到影响,使得细胞质基质中 Na+浓度难以降低,从而增大海水稻受离子毒害的风险,B 正确;
      C、据图分析:Na+进入细胞质基质 顺浓度梯度且需要转运蛋白,运输方式为协助扩散,不需要消耗能量;
      Na+进入液泡是逆浓度梯度,运输方式为主动运输且需要消耗能量,C 错误;
      D、海水稻细胞分泌抗菌蛋白的方式是胞吐,胞吐过程需要消耗能量,并且需要膜上蛋白质的参与来完成相
      关的识别等过程,D 错误。
      故选 B。
      第 8页/共 19页

      二、选择题(本题共 4 小题,每小题 4 分,共 16 分。每小题给出的四个选项中,有一项或多
      项符合题目要求。全部选对得 4 分,少选得 2 分,多选、错选、不选得 0 分。)
      1
      3. 如图为细胞核及其周围部分结构示意图,下列选项中错误的是(

      A. 图示结构为细胞遗传和代谢的主要场所
      B. DNA、RNA 和蛋白质等生物大分子通过②进出细胞核
      C. 新陈代谢越旺盛的细胞,④的体积越大
      D. 结构⑤由 2 层磷脂分子组成



      答案】ABD
      解析】
      详解】A、图示结构为细胞核,细胞核是遗传和代谢的控制中心,但细胞代谢主要场所在细胞质基质中,
      A 错误;
      B、RNA 和蛋白质等大分子物质可通过②核孔进出细胞核,DNA 不能通过核孔出细胞核, B 错误;
      C、核仁的大小、 核孔数目多少与新陈代谢呈正相关,蛋白质合成旺盛的细胞内, ④核仁的体积较大,②
      核孔的数目较多, C 正确;
      D、结构⑤是核膜,核膜是双层膜,由 4 层磷脂分子组成,D 错误。
      故选 ABD。
      1
      4. 某科研团队通过仪器测量下列各组的信号幅值(信号幅值的大小与种子水分含量呈正比),探究花生种
      子萌发过程中水的变化,甲、乙代表水的不同存在形式,实验结果如图所示。下列说法错误的是(

      第 9页/共 19页

      A. 水参与代谢但不构成细胞结构
      B. 在花生种子中甲可以和脂肪、蛋白质结合
      C. 北方玉米植株越冬时乙的含量会增多
      D. 干旱环境生长的仙人掌细胞中甲的含量少于乙



      答案】ABC
      解析】
      详解】A、水不仅参与代谢,还能构成细胞结构,如结合水是细胞结构的重要组成成分, A 错误;
      B、根据实验结果(信号幅值与水分含量正相关),甲代表结合水,乙代表自由水,甲可与蛋白质、多糖等
      结合,但脂肪是疏水性物质,无法与甲结合,B 错误;
      C、北方玉米植株越冬时,为提高抗逆性,结合水(甲)含量增多,自由水(乙)含量减少,C 错误;
      D、干旱环境中,仙人掌细胞为增强抗旱性,结合水(甲)比例增多,自由水(乙)比例下降,但自由水仍
      是仙人掌细胞内的主要水分形式,自由水(乙)含量大于结合水(甲),D 正确。
      故选 ABC。
      1
      5. 野生型水稻籽粒糊粉层细胞内,高尔基体出芽的囊泡在其膜上 G 蛋白作用下定位至液泡膜并融合,从
      而将谷蛋白靶向运输至细胞液中,相关过程如图 1 所示。研究人员发现一株异常水稻,该水稻胚乳出现萎
      缩、粉化,粒重减少了 30%。为探究原因,科研小组用放射性标记物追踪谷蛋白的合成和运输过程,并检
      测相应部位的放射性相对强度,结果如图 2 所示。下列相关叙述正确的是(

      A. 可以用 15N 代替 3H 标记氨基酸研究 G 蛋白的运输过程
      第 10页/共 19页

      B. G 蛋白的合成起始于游离核糖体,后附着在①上,③结构起运输枢纽作用
      C. 由纤维素组成的细胞骨架与囊泡的运输有关
      D. 图 2 表明,异常水稻中谷蛋白被运输至细胞膜上



      答案】B
      解析】
      详解】A、15N 是稳定同位素,不具有放射性,无法用于放射性标记追踪实验,而 3H 是放射性同位素,
      因此不能用 15N 代替 3H 标记氨基酸研究 G 蛋白的运输过程,A 错误;
      B、G 蛋白的合成起始于游离的核糖体,其在游离的核糖体中以氨基酸为原料合成了一段肽链后,这段肽链
      会与核糖体一起转移到(①)上继续其合成过程;③为高尔基体,起运输枢纽作用,B 正确;
      C、细胞骨架的主要成分是蛋白质(微管、微丝等),而非纤维素,C 错误;
      D、由图 2 可知,与正常水稻相比,异常水稻中高尔基体处放射性与正常水稻基本相同,而液泡处放射性相
      对强度较低,同时细胞壁上的放射性更强,这表明异常水稻中谷蛋白可能被运输到细胞壁上或转运至细胞
      外,D 错误。
      故选 B。
      1
      6. 不同植物的耐寒能力有较大的差异,植物可以通过改变细胞液浓度以适应低温环境。某同学在学习了“探
      究植物细胞的吸水和失水”这一内容后,选取了常温和 4℃低温预处理 24h 的 A、B 两种植物细胞制成临时
      装片,用引流法将其细胞浸润在 0.3 g/mL 蔗糖溶液中,记录相关实验结果如下表所示,下列说法错误的是


      A 细胞
      常温
      B 细胞
      常温
      比较项目
      4℃
      4℃
      细胞最早出现质壁分离所需时间/s
      153%
      100%
      230%
      30%
      80%
      166%
      35%
      处理一段时间后细胞质壁分离占比
      100%
      处理一段相同时间后原生质体长度与细胞长度比

      4
      0%
      85%
      31%
      70%
      A. 植物 任何部位的活细胞都能作为此实验的实验材料
      B. 植物 A 细胞的细胞液浓度高于植物 B 细胞的细胞液浓度
      C. 推测低温预处理后,溶液中的蔗糖分子通过自由扩散的方式进入细胞液导致质壁分离时间延长
      第 11页/共 19页

      D. 实验表明植物 A 比植物 B 抗寒能力更强



      答案】AC
      解析】
      详解】A、植物细胞质壁分离实验要求细胞具有成熟大液泡,故需选用成熟植物组织(如洋葱鳞片叶外表
      皮),根尖分生区等无液泡细胞不适用,A 错误;
      B、常温下,A 细胞出现质壁分离所需时间(153s)长于 B 细胞(80s),说明 A 细胞失水速率慢,初始细胞
      液浓度更高,B 正确;
      C、蔗糖分子不能自由通过细胞膜(需载体蛋白协助),且表格显示低温预处理后质壁分离时间延长、分离
      比例降低,是因低温诱导细胞液浓度升高(通过积累溶质),增强了抗渗能力,而非蔗糖进入细胞,C 错误;
      D、低温预处理后,A 细胞质壁分离比例(30%)低于 B(35%),且原生质体收缩程度更小(原生质体/细
      胞长度比值 85%>70%),说明 A 细胞在低温下保水能力更强,抗寒性更优,D 正确。
      故选 AC。
      三、非选择题(本题共 5 小题,共 60 分)
      1
      7. 随着秋冬季节来临,气温骤降、空气干燥,呼吸道传染病进入高发期。在这一特殊时期,肺炎对儿童和
      老年人健康的威胁尤为突出。肺炎的种类有支原体性肺炎、细菌性肺炎和病毒性肺炎等。甲、乙、丙分别
      为引发三类不同肺炎的某些病原体的结构示意图。




      1)甲与动物细胞在结构上的主要区别是_______。
      2)乙的遗传物质是_______,主要位于_______中。
      3)丙的囊膜来源于最后宿主细胞的细胞膜,培养丙必须选用________。
      4)肺炎治疗 药物包含以下三种,作用机制如下表所示,表中对支原体引发的肺炎治疗效果更理想,不
      适合用另外 2 种药物的原因是_______。
      药物
      作用机制
      玛巴洛沙韦
      阿奇霉素
      阻止病毒 RNA 的结合
      作用于原核细胞核糖体,阻碍蛋白质合成
      第 12页/共 19页

      头孢
      可以影响细菌细胞壁的合成





      答案】(1)甲无以核膜为界限的细胞核
      2) ①. DNA ②. 拟核 (3)活细胞
      4)阿奇霉素
      解析】
      分析】有一类细胞没有成形的细胞核,如大肠杆菌和其他细菌细胞。科学家根据细胞内有无以核膜为界
      限的细胞核,把细胞分为真核细胞和原核细胞两大类。由真核细胞构成的生物叫作真核生物,如植物、动
      物、真菌等。由原核细胞构成的生物叫作原核生物。还有病毒,无细胞结构,属于非细胞生物。甲是支原
      体,乙是细菌,丙是病毒。

      小问 1 详解】
      甲是支原体,属于原核生物,动物细胞是真核细胞,甲与动物细胞在结构上的主要区别是甲无以核膜为界
      限的细胞核。

      小问 2 详解】
      乙是细菌(原核生物),其遗传物质是 DNA,原核生物的 DNA 主要位于拟核区域。
      小问 3 详解】
      丙是病毒,病毒无细胞结构,必须寄生在活细胞内才能增殖,因此培养病毒必须选用活细胞。
      小问 4 详解】


      支原体无细胞壁,有核糖体。据表中信息可知,玛巴洛沙韦阻止病毒 RNA 的结合,可用于治疗病毒引发的
      肺炎。阿奇霉素作用于原核细胞核糖体,阻碍蛋白质合成,可用于支原体引发的肺炎,头孢可以影响细菌
      细胞壁的合成可用于细菌引发的肺炎。故表中阿奇霉素对支原体引发的肺炎治疗效果更理想。
      1
      8. 图 1 表示细胞内某些有机物的元素组成和功能关系,其中甲代表图中有机物共有的元素,Ⅱ、Ⅲ、Ⅳ、
      V 是生物大分子,X、Y、Z、Q 分别为构成生物大分子的基本单位;图 2 为核酸的部分结构示意图,图 3
      为血红素的结构图,血红素能结合氧气。回答下列问题。
      第 13页/共 19页



      1)脂质中除 I 外,还包括______;脂质都含甲元素,此外有些脂质还含有元素________(答 2 种)。
      2)若图 2 为Ⅲ的部分结构,则③包括________(用字母表示)。Ⅱ、Ⅲ、Ⅳ、V 是生物大分子,生物大
      分子以________为骨架。
      3)血红蛋白是红细胞内运输氧气的特殊蛋白,由四个亚基构成,每个亚基由一条肽链和一个血红素分子

      构成。血红素分子缺乏图 3 中的某元素会引发贫血,该元素是________。血红蛋白某个亚基中的肽链上第
      六位氨基酸——谷氨酸换成缬氨酸后,包裹血红素的能力和携氧能力变弱。对该现象解释合理的是_______

      A.谷氨酸和缬氨酸 R 基存在差异
      B.谷氨酸结合氧气的能力比缬氨酸强
      C.氨基酸替换后引起蛋白结构改变
      D.两种氨基酸参与形成的肽键不同





      答案】(1)
      ①. 固醇、磷脂
      ①. A、C、G、U ②. 碳链
      ①. Fe ②. ABC
      ②. N、P
      2)
      3)
      解析】
      分析】题图分析,Ⅰ为细胞内的良好的储能物质,为脂肪;Ⅱ、Ⅲ是遗传信息的携带者,其中Ⅱ主要分
      第 14页/共 19页

      布在细胞核,为 DNA,Y 则为单体脱氧核苷酸;Ⅲ主要分布在胞质,为 RNA,Z 则为单体核糖核苷酸;Ⅳ
      是生命活动的承担者,为蛋白质,则 P 为氨基酸。细胞内的有机物共有的元素为 C、H、O,因此甲代表的
      元素为 C、H、O;根据淀粉和纤维素,可知 X 代表多糖,Ⅴ代表糖原。

      小问 1 详解】
      题图分析,Ⅰ是细胞内良好的储能物质脂肪,属于脂质,脂质中除Ⅰ脂肪外,还包括磷脂和固醇。细胞内
      的有机物共有的元素为 C、H、O,因此甲代表的元素为 C、H、O,脂质都含甲元素,此外有些脂质还含有
      N、P 元素。


      小问 2 详解】
      、Ⅲ是遗传信息的携带者且Ⅲ主要分布在胞质,则Ⅲ为 RNA,若图 2 为Ⅲ的部分结构,则③包括 A、C、
      G、U 四种含氮碱基。Ⅱ、Ⅲ、Ⅳ、V 等生物大分子均以碳链为骨架。
      小问 3 详解】

      血红蛋白的合成需要 Fe2+的参与,若缺 Fe,会造成缺铁性贫血。
      A、不同氨基酸之间的区别在于 R 基不同,A 正确;
      B、根据谷氨酸换成缬氨酸后,包裹血红素的能力和携氧能力变弱可知,谷氨酸结合氧气的能力更强,B 正
      确;
      C、蛋白质的结构与氨基酸的种类、数目等均有关系,氨基酸替换后,会引起蛋白质结构的改变,C 正确;
      D、两种氨基酸参与形成 肽键相同,D 错误。
      故选 ABC。
      1
      9. 驻留在内质网的可溶性蛋白有一段特殊的序列称为 KDEL 序列,如果该蛋白被意外地包装进入转运膜泡,
      就会从内质网逃逸到高尔基体,此时高尔基体顺面膜囊区的 KDEL 受体就会识别并结合 KDEL 序列将它们
      回收到内质网,KDEL 信号序列和受体的亲和力受 pH 高低的影响。

      1)组成 KDEL 序列的基本单位是________。
      第 15页/共 19页


      2)分泌蛋白主要依靠________(填“COPI”或“COPⅡ”)膜泡从内质网运输至高尔基体,构成该囊泡膜的
      基本支架是_______。
      3)________(填“高”或“低”)pH 有利于 KDEL 序列与其受体结合,图中能识别并结合 KDEL 序列的受
      体可存在于 COPⅡ、________上。
      4)高尔基体反面存在图中 1、2 两条分泌蛋白的途径,途径 1 中小泡内的“货物”合成后立即分泌到细胞外。


      研究发现,途径 2 中小泡内的“货物”早已合成,暂时聚集在细胞膜附近,待相关“信号”刺激再分泌到细胞外。
      已知抗原引发机体产生免疫反应合成相应的抗体,为探究杂交瘤细胞分泌抗体的方式是途径 1 还是途径 2,
      某研究小组设计了如下实验:
      组别
      A 组
      B 组
      实验处理
      适量的抗原+一定量的蛋白质合成抑制剂+适量的杂交瘤细胞
      等量的抗原+等量的生理盐水+等量的杂交瘤细胞
      若 A 组抗体分泌量_______(填“等于”或“不等于”)B 组抗体分泌量,则说明抗体的分泌方式是途径 1。





      答案】(1)氨基酸
      (2)
      ①. COPⅡ
      ②. 磷脂双分子层
      3)
      ①. 低
      ②. 高尔基体顺面膜囊、COPI 膜泡
      4)低于
      解析】
      分析】由图可知,COPⅡ膜泡介导从内质网到高尔基体顺面膜囊的物质运输,COPⅠ膜泡负责从高尔基体
      顺面网状区到内质网的膜泡运输,回收内质网驻留膜蛋白和内质网逃逸蛋白返回内质网。
      小问 1 详解】

      KDEL 序列是驻留在内质网的可溶性蛋白的一段特殊的序列,蛋白质的基本单位是氨基酸,因此组成 KDEL
      序列的基本单位是氨基酸;

      小问 2 详解】
      由图可知,分泌蛋白主要依靠 COPⅡ膜泡从内质网运输至高尔基体,囊泡膜属于生物膜,生物膜的基本支
      架是磷脂双分子层,所以构成该囊泡膜的基本支架是磷脂双分子层;

      小问 3 详解】
      根据图文可知,KDEL 信号序列和受体的亲和力受 pH 高低的影响,内质网 pH 较高,而高尔基体顺面膜囊
      区 pH 较低,BiP 蛋白(含 KDEL 序列)在内质网中 pH 高时,KDEL 序列与受体亲和力低,不会被结合,当
      其逃逸到高尔基体后,pH 降低,KDEL 序列与受体亲和力增加,从而被结合并回收,因此低 pH 有利于 KDEL
      序列与受体结合;图中能识别并结合 KDEL 序列的受体可存在于 COPⅡ、高尔基体顺面膜囊、COPI 膜泡上;
      第 16页/共 19页


      小问 4 详解】
      途径 1 的特点是分泌蛋白合成后立即分泌到细胞外,若抗体分泌方式为途径 1,那么加入蛋白质合成抑制剂
      A 组)会直接抑制抗体合成,导致 A 组抗体分泌量低于 B 组(B 组无抑制剂,能正常合成并分泌抗体)。
      0. 图甲是将某植物细胞放置于 0.3 g/L 蔗糖溶液中的结果,图乙是将一个从清水中取出的成熟植物细胞放
      入硝酸钾溶液中,其细胞膜对细胞壁的压力随时间变化的曲线图。

      2








      1)图甲细胞中,①处充满了______,其原生质层由_______(填编号)构成。
      2)图甲细胞发生质壁分离现象的原因是_______。
      3)图乙 t ~t 时段压力下降,此时细胞的吸水能力逐渐_________。
      0
      1
      4)图乙 t ~t 时段细胞正在发生_______现象,发生此现象的原因是________。
      2
      3
      答案】(1)
      ①. 蔗糖溶液
      ②. ②⑤③
      2) 外因:外界蔗糖溶液浓度大于细胞液浓度,细胞失水; 内因:原生质层的伸缩性大于细胞壁的伸缩
      (3)增强
      4)
      ①. 质壁分离复原
      ②. K+和 NO3 −可以通过主动运输进入细胞液,使细胞液浓度升高,当细
      胞液浓度大于外界硝酸钾溶液浓度时,细胞吸水,原生质层逐渐恢复原状



      解析】
      分析】甲图中:②细胞膜、⑤液泡膜、③细胞质。
      小问 1 详解】
      细胞壁具有全透性,植物细胞发生质壁分离后,细胞壁和原生质层之间的空隙会充满外界的蔗糖溶液。原
      生质层由②细胞膜、⑤液泡膜、③两层膜之间的细胞质构成。

      小问 2 详解】
      图甲细胞发生质壁分离现象的原因是: 外因:外界蔗糖溶液浓度大于细胞液浓度,细胞失水; 内因:原
      生质层的伸缩性大于细胞壁的伸缩性。

      小问 3 详解】
      图乙 t ~t 时段压力下降,该时段细胞失水,细胞液浓度逐渐升高,因此细胞的吸水能力随之增强。
      0
      1
      第 17页/共 19页


      小问 4 详解】
      图乙 t ~t 时段细胞正在发生质壁分离复原现象。发生此现象的原因是: K+和 NO −可以通过主动运输进入
      2
      3
      3
      细胞液,使细胞液浓度升高,当细胞液浓度大于外界硝酸钾溶液浓度时,细胞吸水,原生质层逐渐恢复原
      状。
      2
      1. 在自然界中,硒主要以硒酸盐
      受有毒的 ,并将其还原为低毒的单质硒。为探究水生拉恩氏菌 HX2 对
      研究小组进行了以下实验并得到了相应的结果。
      、亚硒酸盐
      和单质硒等形式存在。水生拉恩氏菌 HX2 可以耐

      的运输方式,
      组号
      处理条件
      的吸收速率(nml/109 个细胞)
      A
      将 HX2 放入液体培养基(对照)
      5
      4
      将 HX2 放入含细胞呼吸抑制剂
      B
      C
      2
      ,4-DNP 的液体培养基中
      将 HX2 放入含水通道蛋白抑制剂
      1
      AgNO3 的液体培养基中
      注:细胞呼吸可以将有机物中的能量释放出来用于各种生命活动。
      1)组成细胞的化学元素在无机自然界中都能够找到,没有一种化学元素为细胞所特有,说明生物界与非
      生物界具有________。
      2)比较 A 组和 B 组,推测 HX2 主要以_______方式吸收亚硒酸盐,其吸收速率除了与膜内外物质浓度梯
      度的大小有关,还与________有关。
      3)HX2 细胞膜上有两种水通道蛋白 AqpZ 和 GlpF。为探究 AqpZ 和 GlpF 在 HX2 吸收亚硒酸盐中的功能,



      研究小组分别获得了 AqpZ 缺失的 HX2a 和 GlpF 缺失的 HX2b,并得到了下图所示的实验结果。
      根据结果可得出结论:水通道蛋白_______在 HX2 吸收亚硒酸盐中起着关键作用,依据是_______。
      第 18页/共 19页


      4)综合上述实验,你认为研究水生拉恩氏菌 HX2 对
      的运输方式有何实际意义:________(答一点
      即可)。


      答案】(1)统一性
      3) ①. AqpZ
      (2)
      ①. 协助扩散
      ②. 转运蛋白(水通道蛋白)的数量
      ②. AqpZ 缺失的 HX2a 吸收 SeO32−的速率明显低于正常 HX2,而 GlpF 缺失的
      HX2b 吸收速率与正常 HX2 无显著差异
      4)可利用水生拉恩氏菌 HX2 对 SeO32−的吸收作用,净化被亚硒酸盐污染的水体(或 “降低环境中亚硒
      酸盐的毒性” 等,合理即可)



      解析】
      分析】细胞膜主要由蛋白质和磷脂双分子层构成,磷脂双分子层外部(头部)是亲水的,内部(尾部)
      是疏水的。细胞膜的结构特点:具有一定的流动性;细胞膜的功能特点:具有选择透过性。
      小问 1 详解】

      组成细胞的化学元素在无机自然界都能找到,说明生物界与非生物界具有统一性(体现了二者在元素种类
      上的联系)。

      小问 2 详解】
      比较 A 组(对照)和 B 组(加细胞呼吸抑制剂):B 组吸收速率仅略有下降,说明不需要消耗能量(排
      除主动运输); 比较 A 组和 C 组(加水通道蛋白抑制剂):C 组吸收速率大幅下降,说明依赖水通道蛋
      白。因此,HX2 主要以协助扩散(①)方式吸收亚硒酸盐;协助扩散的速率除了与膜内外浓度梯度有关,
      还与转运蛋白(水通道蛋白)的数量(②)有关。

      小问 3 详解】
      AqpZ 缺失的 HX2a 吸收 SeO32−的速率明显低于正常 HX2,而 GlpF 缺失的 HX2b 吸收速率与正常 HX2
      无显著差异。说明水通道蛋白 AqpZ 在 HX2 吸收亚硒酸盐中起关键作用。

      小问 4 详解】
      实际意义:可利用水生拉恩氏菌 HX2 对 SeO32−的吸收作用,净化被亚硒酸盐污染的水体(或 “降低环境
      中亚硒酸盐的毒性” 等,合理即可)。
      第 19页/共 19页

      相关试卷 更多

      资料下载及使用帮助
      版权申诉
      • 1.电子资料成功下载后不支持退换,如发现资料有内容错误问题请联系客服,如若属实,我们会补偿您的损失
      • 2.压缩包下载后请先用软件解压,再使用对应软件打开;软件版本较低时请及时更新
      • 3.资料下载成功后可在60天以内免费重复下载
      版权申诉
      若您为此资料的原创作者,认为该资料内容侵犯了您的知识产权,请扫码添加我们的相关工作人员,我们尽可能的保护您的合法权益。
      入驻教习网,可获得资源免费推广曝光,还可获得多重现金奖励,申请 精品资源制作, 工作室入驻。
      版权申诉二维码
      月考专区
      • 精品推荐
      • 所属专辑8份
      欢迎来到教习网
      • 900万优选资源,让备课更轻松
      • 600万优选试题,支持自由组卷
      • 高质量可编辑,日均更新2000+
      • 百万教师选择,专业更值得信赖
      微信扫码注册
      手机号注册
      手机号码

      手机号格式错误

      手机验证码 获取验证码 获取验证码

      手机验证码已经成功发送,5分钟内有效

      设置密码

      6-20个字符,数字、字母或符号

      注册即视为同意教习网「注册协议」「隐私条款」
      QQ注册
      手机号注册
      微信注册

      注册成功

      返回
      顶部
      学业水平 高考一轮 高考二轮 高考真题 精选专题 初中月考 教师福利
      添加客服微信 获取1对1服务
      微信扫描添加客服
      Baidu
      map