搜索
      上传资料 赚现金

      湖北省十一校2026届高三上学期12月质量检测生物试卷(Word版附解析)

      • 7.82 MB
      • 2025-12-19 18:17:43
      • 42
      • 0
      • 教习网3275309
      加入资料篮
      立即下载
      压缩包含2份文件 展开
      文件列表(2份) 收起
      原卷
      湖北省十一校2025-2026学年高三上学期12月质量检测生物试题(原卷版).docx
      预览
      解析
      湖北省十一校2025-2026学年高三上学期12月质量检测生物试题 Word版含解析.docx
      预览
      正在预览:湖北省十一校2025-2026学年高三上学期12月质量检测生物试题(原卷版).docx
      湖北省十一校2025-2026学年高三上学期12月质量检测生物试题(原卷版)第1页
      1/10
      湖北省十一校2025-2026学年高三上学期12月质量检测生物试题(原卷版)第2页
      2/10
      湖北省十一校2025-2026学年高三上学期12月质量检测生物试题(原卷版)第3页
      3/10
      湖北省十一校2025-2026学年高三上学期12月质量检测生物试题 Word版含解析第1页
      1/20
      湖北省十一校2025-2026学年高三上学期12月质量检测生物试题 Word版含解析第2页
      2/20
      湖北省十一校2025-2026学年高三上学期12月质量检测生物试题 Word版含解析第3页
      3/20
      还剩7页未读, 继续阅读

      湖北省十一校2026届高三上学期12月质量检测生物试卷(Word版附解析)

      展开

      这是一份湖北省十一校2026届高三上学期12月质量检测生物试卷(Word版附解析),文件包含湖北省十一校2025-2026学年高三上学期12月质量检测生物试题原卷版docx、湖北省十一校2025-2026学年高三上学期12月质量检测生物试题Word版含解析docx等2份试卷配套教学资源,其中试卷共30页, 欢迎下载使用。
      试卷满分:100 分
      一、单项选择题:本题共 18 小题,每小题 2 分,共 36 分。在每小题给出的四个选项中,只
      有一项是符合题目要求的。
      1
      . 粮食安全是我国重要的战略议题。水稻、小麦等粮食作物为人类提供了生命活动所需的关键营养物质。
      下列叙述正确的是(

      A. 水稻种子萌发时胚乳中的淀粉水解后可直接为种子萌发提供能量,该过程有蛋白质参与
      B. 脂肪的氧含量高于糖类,氧化分解时能释放能量更多,因此小麦种子中储存了部分脂肪
      C. 建议经常食用大豆类的食物,因为大豆的细胞中含有人体自身不能合成的必需氨基酸
      D. 粮食作物细胞中的蛋白质一般由四种元素组成,其结构多样性与氨基酸的连接方式有关
      2
      . 2025 年全球极端天气事件频发,我国黑龙江五常因断崖式降温导致上百只燕子滞留冻亡,华南、西北多
      地遭遇历史同期罕见春旱,因气候变暖,冰岛首次发现蚁群踪迹。这些事件凸显了生物多样性保护的紧迫
      性。下列叙述错误的是(

      A. 鸟类迁徙造成黑龙江五常的群落叶貌的改变属于群落的季节性变化
      B. 践行低碳生活,开展绿色农业可减少生态足迹,减缓全球气候变暖的速度
      C. 基于人类活动对生态系统的破坏,建立自然保护区是对当地受威胁物种最有效的保护
      D. 生物灭绝不仅降低了种群多样性和基因多样性,也会造成生态系统的稳定性下降
      3
      . 细胞呼吸的原理在农业生产和现代生物技术中应用广泛。下列叙述正确的是(

      A. 粮食种子适宜在零上低温、低氧和干燥的环境中储藏
      B. 种子萌发前期不能进行光合作用,有机物的种类不再增加
      C. 剧烈运动时,氧气供应不足,肌细胞主要进行无氧呼吸
      D. 人体所需的能量主要来自葡萄糖在线粒体中的氧化分解
      4
      . 近年来有人为追求抗衰老或美容效果,选择接受干细胞移植。但此类未经严格临床验证的移植存在诸多
      风险。下列叙述正确的是(

      A. 移植的干细胞可分化为多种成熟细胞,体现了细胞的全能性
      B. 衰老损伤的细胞自噬需要溶酶体合成的多种水解酶参与
      C. 移植干细胞可能转变成癌细胞,该过程属于基因重组
      D. 成体干细胞具有组织特异性,ips 细胞不具有组织特异性
      5
      . 科研人员将洋葱鳞片叶外表皮细胞分别浸泡在一定浓度的乙二醇溶液和蔗糖溶液中,相同时间后检测其
      第 1页/共 10页

      原生质体体积的变化,结果如图所示。下列叙述正确的是(

      A. A 点时水分子开始流出细胞而溶质分子不进入细胞
      B. 乙溶液中的细胞体积逐渐减小,吸水能力逐渐减弱
      C. 若在乙溶液中加入蔗糖酶,则 B 点会右移
      D. C 点时细胞的细胞液中甲物质的浓度低于甲溶液
      6
      . 乳糖操纵子是细菌中调控乳糖代谢相关的基因群,结构基因所表达的蛋白质是与乳糖代谢有关的酶。当
      培养液中没有乳糖时,该基因的表达量极低,加入乳糖后,细菌开始高效表达该基因群,相关机制如图所
      示。下列叙述错误的是(

      A. RNA 聚合酶沿着模板链的 3’端到 5’端合成 mRNA
      B. 结构基因转录出的一条 mRNA 上具有 3 种不同的启动子
      C. 乳糖操纵子模型是在转录水平进行基因表达的调控
      D. 上述调节机制可以保证细胞能量供应的前提下避免物质和能量的浪费
      7
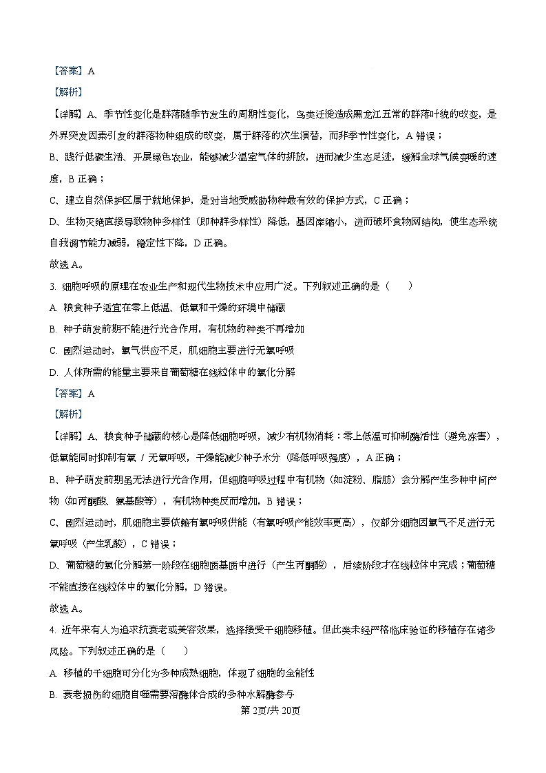
      . 人类的维生素 D 依赖性佝偻病和抗维生素 D 佝偻病都属于单基因遗传病。调查发现,人群中维生素 D
      依赖性佝偻病发病率低,且男性患者与女性患者出现的概率均等,而抗维生素 D 佝偻病患者中女性多于男
      性,且男性患者与正常女性婚配的后代中,女性都是患者,男性正常。图示为 5 个上述佝偻病家庭的系谱
      图,在不存在突变的情况下,下列叙述错误的是(

      第 2页/共 10页

      A. 控制这两种佝偻病的基因位于两对同源染色体上
      B. ③④⑤可能为抗维生素 D 佝偻病的遗传系谱图
      C. ①②中母亲的体细胞均含相应佝偻病的致病基因和正常基因
      D. 若⑤中 3 号出现两种佝偻病症状,2 号可能只患抗维生素 D 佝偻病
      8
      . 研究小组研究不同光质对果树生理的影响,采用黑网、红网、蓝网进行遮阴处理,以自然光照条件下生
      长的果树为对照组,测定不同遮阴处理下果树叶片的植物激素水平,相对含量变化如下表。下列叙述错误
      的是(

      植物激素
      对照组
      0.98
      黑网组
      0.97
      红网组
      0.51
      蓝网组
      1.76
      脱落酸
      赤霉素
      0.96
      0.95
      1.36
      1.98
      1
      86
      生长素
      0.95
      0.94
      1.21
      A. 黑网处理下,说明降低光照强度而未改变光质不足以显著改变果树叶片的植物激素水平
      B. 红网处理下,光敏色素经信号传递系统进入细胞核影响基因表达从而降低脱落酸含量
      C. 蓝网处理下,果树叶片的三种激素水平上升可能与叶片细胞中有感受蓝光的受体有关
      D. 三种遮阴处理中,仅蓝网显著提高了脱落酸水平,可能增强了果树的抗旱应答能力
      9
      . 发酵工程在食品工业、医药工业和农牧业等许多领域得到了广泛的应用,形成了规模庞大的发酵工业。
      下列叙述正确的有(

      A. 黑曲霉菌可进行发酵生产谷氨酸,谷氨酸经过一系列处理就能制成味精
      B. 菌落的大小、数目、有无荚膜等肉眼可见的特征可作为菌种鉴定的依据
      C. 通过发酵工程从微生物细胞中提取出的单细胞蛋白,可制成微生物饲料
      D. 啤酒制作中,主发酵主要是酒精发酵,后发酵侧重沉淀和风味物质形成
      1
      0. 婴儿常因高烧、呼吸急促,突发惊厥被诊断为“高热惊厥伴呼吸性碱中毒”。其中呼吸性碱中毒是呼吸障
      碍时机体内 CO 不能及时排出,或者因哮喘或精神性过度通气等导致 CO 排出过多,引发呼吸性碱中毒。
      2
      2
      下列叙述正确的是(

      第 3页/共 10页

      A. 呼吸性碱中毒患者体内产生 CO2 的场所是线粒体基质和细胞质基质
      B. 在呼吸调节中,体液调节比神经调节更迅速 响应 CO2 浓度的变化
      C. CO2 既是细胞呼吸产生的代谢废物,也是参与体液调节的体液因子
      D. 情绪波动较大时,适当加快呼吸可以降低呼吸性碱中毒的发病风险
      11. 选择合适的实验材料和科学的观察或检测指标对生物科学研究至关重要。下列有关实验的叙述错误的是


      A. “探究酵母菌细胞呼吸的方式”实验可根据溴麝香草酚蓝溶液颜色变化判断呼吸方式
      B. “探究土壤微生物的分解作用”实验的结果表明,对照组的落叶分解情况大于实验组
      C. “DNA 的粗提取与鉴定”实验,上清液中加预冷酒精可使 DNA 析出,去除部分杂质
      D. “探究 pH 对酶活性的影响”实验,必须先将酶的活性调到相应条件下,再与底物混合
      1
      2. 细胞中 F 蛋白和 M 蛋白均可进入细胞核,X 蛋白选择性地结合 F 蛋白或结合乙酰化修饰的 M 蛋白,从
      而阻止被结合的蛋白进入细胞核,具体机制如图所示。下列叙述错误的是(

      A. M 基因属于抑癌基因,F 基因属于原癌基因
      B. 细胞中 M 蛋白和 F 蛋白可能是 DNA 聚合酶
      C. 在癌细胞中过量表达 X 可能会减缓癌细胞增殖
      D. 正常细胞中去除 M 蛋白可能会抑制正常细胞凋亡
      1
      3. 三位科学家因发现调节性 T 细胞的作用机制而荣获 2025 年诺贝尔生理学或医学奖。调节性 T 细胞(Treg)
      在维持机体免疫耐受中发挥关键作用。Treg 细胞通过多种直接和间接的机制,对效应 T 细胞(Teff)的功能
      进行抑制,其中一种主要的机制是Treg细胞膜上的CTLA-4 分子与效应T细胞(Teff)细胞膜上的CD80/CD86
      分子特异性结合,该结合信号传递至 Teff 细胞内部,导致其代谢通路受阻,表现为 IL-2 基因转录受抑制和
      细胞周期停滞。下列叙述正确的是(

      A. Treg 细胞通过 CTLA-4 摄取抗原后,直接呈递给 Teff 细胞从而将其激活
      B. Treg 细胞通过分泌抗体与 Teff 细胞表面的 CD80/CD86 结合,抑制其功能
      C. 该机制中 Teff 细胞因无法接受刺激信号和代谢障碍,导致活化和增殖被抑制
      D. 若 Treg 细胞功能过强,则机体免疫监视功能会增强,有利于清除肿瘤细胞
      1
      4. 某岛屿上原本生活着一群野兔,后因地质变迁成为了一南一北相互隔绝的两岛,野兔被随机分到两个岛
      屿上。野兔存在黑色、白色和灰色三种体色,分别由基因 H、h 和 h₁控制。原岛屿上野兔种群的 H 的基因
      第 4页/共 10页

      频率是 70%,h 的基因频率是 30%;十年后,南岛中野兔种群的 HH 的基因型频率是 65%,Hh 的基因型频
      率是 10%,hh 的基因型频率是 25%;北岛中野兔种群的 H 的基因频率是 9%,h 的基因频率是 31%,h1 的
      基因频率是 60%。下列叙述正确的是(

      A. 全部的野兔中与体色相关的所有基因构成了该种群的基因库
      B. 十年后,南岛和北岛的野兔种群的基因频率都发生了变化
      C. 两个岛的野兔最终形成两个物种,说明地理隔离是物种形成的必要条件
      D. 若 h1 基因是由 H 基因突变而来的,二者基因的内部的序列一定不同
      1
      5. 研究人员利用植物体细胞杂交技术培育出兼具耐盐碱的植物 A 和高产的植物 B 的优良性状的杂种植株,
      培育过程如图所示。下列叙述错误的是(

      A. ①和②过程所用培养基中通常加入蔗糖维持渗透压平衡
      B. 为便于观察细胞的融合状况,通常用不同颜色的原生质体融合
      C. 只有异源融合形成的细胞才能发育成杂种植株
      D. 杂交细胞再生出细胞壁是植物体细胞杂交技术成功的标志
      1
      6. 某些微生物可以将养殖场畜禽粪便中的氨氮化合物转化为尿素进而产生 NH ,NH 可影响畜禽健康。兴
      3
      3
      趣小组按图进行实验,筛选出了能够利用粪便中的氨氮化合物且减少 NH3 产生的菌株。下列叙述错误的是


      A. ①通常是先等比稀释后涂布操作获取单菌落,稀释时取 1ml 上清液加入 9ml 无菌水中
      B. ②应挑取仅在牛肉膏蛋白胨培养基上生长 菌株,③可通过添加脲酶并检测活性来实现
      C. 配置好的相应的培养基需先调 pH 后再置于高压蒸汽灭菌锅内灭菌
      第 5页/共 10页

      D. 粪便中添加菌株甲比乙更有利于 NH3 的减少
      7. 茶园间作是指在茶园中栽种一种或几种经济作物,增大茶园土地的利用价值,创造生态、经济等效应。
      已知栗树和梨树的高度高于茶树,研究者对 3 种种植模式的茶园中的节肢动物物种数目进行了调研,结果
      1
      如图所示。6 月份左右是传统的采茶时间,采茶时会干扰茶园动物的活动。下列叙述错误的是(

      A. 茶园间作模式改变了群落的垂直结构和水平结构
      B. 节肢动物的物种数目变化说明群落中的优势种改变
      C. 可以用目测估计法研究茶园土壤中节肢动物的丰富度
      D. 与间作相比,单行种植的茶园更容易发生暴发性虫害
      1
      8. 某研究小组将纤维素酶基因 N 插入某种细菌 B1 的基因组中,构建高效降解纤维素的菌株 B2。该小组
      在含有 N 基因的质粒中插入 B1 基因组的 M1 与 M2 片段,再经限制酶切割获得含 N 基因的片段甲。利用
      CRISPR - Cas9 基因组编辑技术将片段甲插入 B1 的基因组,得到菌株 B2。CRISPR - Cas9 系统由 Cas9 蛋白
      和人工设计的向导 RNA 构成,在向导 RNA 引导下,Cas9 蛋白与靶序列结合并将 DNA 双链切断,从而完
      成对目的基因的编辑。图 1 中 I - Ⅳ是酶切位点,P1 - P4 是引物的结合位置,图 2 是片段甲替换区,→表示
      引物 5’→3’方向。下列叙述错误的是(

      A. 构建片段甲时,应将 M1 插入质粒的 I 和Ⅱ之间,M2 插入质粒的Ⅲ和Ⅳ之间
      第 6页/共 10页

      B. CRISPR-Cas9 技术切割细菌 B1 基因组中的 DNA,可形成的碱基对有 G-C、A-T、U-A、C-G
      C. 以细菌 B2 的基因组为模板,采用引物 P3 和 P4 进行 PCR,可以获得大量的 PCR 扩增产物
      D. 基因工程操作中,常先用 Ca2+处理微生物细胞,再将重组基因的表达载体导入其中
      二、非选择题:本题共 4 小题,共 64 分。
      1
      9. 我国种植水稻已有 7000 多年历史,据研究发现,在水稻灌浆期可利用的磷酸盐减少会使光合作用受阻
      而导致减产。在低磷胁迫下,基因 OsP1 可有效缓解因早期磷酸盐减少而发生的光合作用限制,相关研究成
      果见图 1 和图 2。
      回答下列问题:

      1)参加光反应的两类色素是______,光反应与暗反应紧密相连,在暗反应提供的______下,光反应顺利
      进行。


      2)为探究基因 OsP1 在低磷胁迫下的作用,科学家利用基因编辑技术制备了 OsP1 基因敲除突变株
      OsP1-KO)和过表达突变株(OsP1-OE),在水稻灌浆期分别测定野生型(WT)和突变株三组的磷吸收量
      和不同组织中磷相对含量。分析图 1、2 可知,三种水稻的磷吸收量差异______(显著/不显著),由此推测
      在低磷胁迫下基因 OsP1 的作用主要是______,从而提高产量。



      3)为了进一步验证以上推测,还需在上述实验的基础上进一步测量光合速率,请写出实验思路:______
      4)基于上述认识,用箭头完成下图基因 OsP1 介导的通路,并在箭头旁用“+”或者“-”标注前后两者间的作
      用,+表示正相关,-表示负相关______。
      2
      0. 某湖泊因为水体富营养化导致蓝细菌和绿藻大量繁殖,从而对周围居民的生活和饮水安全造成影响。科
      研人员通过对该湖泊的生物组成及其食物关系调查,绘制的部分食物网示意图。回答下列问题。
      第 7页/共 10页


      1)图 1 所示的食物网中浮游动物与鲫鱼之间的种间关系是______。图示的食物网中的所有生物不能构成
      一个群落的原因是______。群落中每种生物都占据着不同的生态位,若要研究浮游植物的生态位,可以研
      究它的______。(至少 2 个)

      2)采用标记重捕法对 2km²范围内的鳙鱼种群数量进行调查时,首捕时用大网眼渔网捕捞 8 条并标记,重
      捕时用小网眼渔网捕捞 25 条,其中小鳙鱼(不能被大网眼渔网捕到)20 条,带标记的鱼 2 条,则该范围中
      鳙鱼的种群密度约为______。

      3)当湖水出现富营养化时会导致鱼虾类大量死亡,投入生态浮床和种植挺水植物,能够一定程度上抑制
      藻类等浮游植物生长,分析其原因是______。
      4)下表为该湖泊部分区域的生态系统的能量分析数据(单位:kJ·m-2·a-1),其中 I~IV 表示食物链中不同
      的营养级,能量 X 为用于生长、发育和繁殖的能量。则表中生物类群 V 和能量 Y 分别表示的是______和
      _____,最高营养级及其上一营养级之间的能量传递效率为______(保留一位小数)。

      _
      生物类群
      同化能量(×105) 871.27
      I
      II
      III
      IV
      V
      141.1
      61.77
      79.33
      15.91
      2.81
      13.1
      0.88
      0.34
      0.54
      211.85
      19.26
      192.59
      能量 X(×105)
      369.69
      501.58
      能量 Y(×105)
      2
      1. 胰高血糖素样肽 1(GLP-1)是一种由肠道 L 细胞分泌,既能促进胰岛素分泌同时又能减少胰高血糖素
      分泌的激素,从而降低血糖浓度。下图是 GLP-1 作用机理,回答下列问题:
      第 8页/共 10页


      1)研究发现某抗原 结构酷似胰岛 B 细胞膜的某结构,该抗原刺激机体后产生的特异性抗体攻击胰岛 B
      细胞而导致的糖尿病属于______(填“1 型”或“2 型”)糖尿病;从免疫学角度分析该疾病属于______病。
      2)GLP-1 一方面能够与细胞膜上的 GLP-1 受体结合促进激素 X 的分泌,另一方面可促进______(填“交
      感”或“副交感”)神经兴奋,心跳加快。还可在______产生饱腹感,从而抑制食欲。



      3)请结合上图信息分析,高糖饮食后 ATP 促进激素 X 的分泌的原因:______。
      4)GLP-1 刺激激素 X 分泌呈现葡萄糖依赖性,即在血糖升高时,促进激素 X 分泌增强,而当血糖正常
      或偏低时,这种作用就减弱。司美格鲁肽是胰高血糖素样肽 1 受体激动剂(GLP-1RA),与体内 GLP-1 结构
      类似。用司美格鲁肽治疗 2 型糖尿病,一方面和注射胰岛素相比能有效避免______症状的发生;另一方面
      其作用时间较长,每周只需给药一次,原因可能是______。
      2
      2. 某抗膜蛋白治疗性抗体药物研发过程中,需要表达 N 蛋白胞外段,制备相应的单克隆抗体,增加其对 N
      蛋白胞外段特异性结合的能力。N 蛋白胞外段抗原制备,流程如图 1 所示。

      1)构建重组慢病毒质粒时,选用氨苄青霉素抗性基因作为标记基因,目的是______。用脂质体将重组慢
      病毒质粒与辅助质粒导入病毒包装细胞,质粒被包在脂质体______(填“双分子层中”或“两层磷脂分子
      之间”)。N 蛋白胞外段单克隆抗体制备,流程如图 2 所示。
      第 9页/共 10页


      2)实验前必须给小鼠注射 N 蛋白胞外段,该处理 目的是______,随后取小鼠脾组织用胰蛋白酶处理,
      制成细胞悬液,置于含有______的混合气体的培养箱中培养,离心收集小鼠的 B 淋巴细胞,与骨髓瘤细胞
      进行融合。融合时可采用灭活的病毒,灭活的病毒诱导融合的原理是______。

      3)用选择性培养基对诱导融合后的细胞进行筛选,______无法存活,最终获得杂交瘤细胞,将其接种到
      6 孔板,进行克隆化培养。用______技术检测每孔中的抗体,筛选既能产生 N 蛋白胞外段抗体,又能大量
      增殖的单克隆杂交瘤细胞株,经体外扩大培养收集细胞培养液提取单克隆抗体。
      9

      4)利用 N 蛋白胞外段抗体与药物结合,形成______,实现特异性治疗。
      第 10页/共 10页

      相关试卷

      湖北省十一校2026届高三上学期12月质量检测生物试卷(Word版附解析):

      这是一份湖北省十一校2026届高三上学期12月质量检测生物试卷(Word版附解析),文件包含湖北省十一校2025-2026学年高三上学期12月质量检测生物试题原卷版docx、湖北省十一校2025-2026学年高三上学期12月质量检测生物试题Word版含解析docx等2份试卷配套教学资源,其中试卷共30页, 欢迎下载使用。

      湖北省十一校2025-2026学年高三上学期12月质量检测生物试卷(PDF版含解析):

      这是一份湖北省十一校2025-2026学年高三上学期12月质量检测生物试卷(PDF版含解析),文件包含十一校生物试卷pdf、十一校生物答案pdf等2份试卷配套教学资源,其中试卷共13页, 欢迎下载使用。

      湖北省十一校2025-2026学年高三上学期12月质量检测生物试卷(含答案):

      这是一份湖北省十一校2025-2026学年高三上学期12月质量检测生物试卷(含答案),共13页。

      资料下载及使用帮助
      版权申诉
      • 1.电子资料成功下载后不支持退换,如发现资料有内容错误问题请联系客服,如若属实,我们会补偿您的损失
      • 2.压缩包下载后请先用软件解压,再使用对应软件打开;软件版本较低时请及时更新
      • 3.资料下载成功后可在60天以内免费重复下载
      版权申诉
      若您为此资料的原创作者,认为该资料内容侵犯了您的知识产权,请扫码添加我们的相关工作人员,我们尽可能的保护您的合法权益。
      入驻教习网,可获得资源免费推广曝光,还可获得多重现金奖励,申请 精品资源制作, 工作室入驻。
      版权申诉二维码
      欢迎来到教习网
      • 900万优选资源,让备课更轻松
      • 600万优选试题,支持自由组卷
      • 高质量可编辑,日均更新2000+
      • 百万教师选择,专业更值得信赖
      微信扫码注册
      手机号注册
      手机号码

      手机号格式错误

      手机验证码 获取验证码 获取验证码

      手机验证码已经成功发送,5分钟内有效

      设置密码

      6-20个字符,数字、字母或符号

      注册即视为同意教习网「注册协议」「隐私条款」
      QQ注册
      手机号注册
      微信注册

      注册成功

      返回
      顶部
      学业水平 高考一轮 高考二轮 高考真题 精选专题 初中月考 教师福利
      添加客服微信 获取1对1服务
      微信扫描添加客服
      Baidu
      map