


高考英语二轮专题-读后续写之2020-2025高考真题(知识清单)(学生版)
展开 这是一份高考英语二轮专题-读后续写之2020-2025高考真题(知识清单)(学生版),共19页。试卷主要包含了故事主题,能力要求,评分标准,734原则等内容,欢迎下载使用。
02读后续写六年高考话题解读
03读后续写题型深度指导
一、故事主题
从表格中,我们不难找出该题型选题上的一些共性:故事主题主要倾向于选择家庭趣事或温馨小事,或者惊险刺激、充满悬念的野外遇险故事、善举助人、难忘回忆:故事主要角色的属性较为固定;故事主要场景一般是家中或者野外。由此可见,在对所给文章进行续写时,动作、语言、神态和心理的描写是四大基本要素。备考时,考生需重点积果这四大要素的常用及出彩表达,并不断进行相应主题的练习。此外,考生也应注意积累环境描写以及动物描写相关的表达,并对一些节日风俗有基本了解。
二、能力要求
读后续写是创造性地将“阅读”与“写作”融为一体的新题型,难度较大。能够更加有效地考查考生的语言综合运用能力、思维能力、学习能力和书面表达能力。反映考生在面对生活实践或学习探索情境中,运用正确的思维方法,有效结合英语语言学科知识,认识问题、分析问题和解决问题的综合素质。读后续写所提供的材料一般都是故事性较强的文章。文章通俗易懂,故事线索的逻辑性较强,要求考生续写的部分多是故事发展的高潮或结局。情节曲折跌宕,线索性和逻辑性较强。
1.创造性:即发挥想象力,该题型具有一定的开放性,考生需用自己的语言对故事情节进行内容创造;
2.逻辑性:即根据已提供的关键信息,按照可能的合理的方向续写,使文章逻辑结构完整;
3.丰富性:即语言能力的充分体现,词汇句法的准确与复杂程度等都将让故事更加立体饱满。
三、评分标准
四、734原则
七个不要:
1.不要盲目增加人物:续写内容应聚焦原文已有的人物,新增人物会使故事失去平衡,分散情节焦点,让故事难以围绕原有的核心人物和主线发展。
2.不要增加旁支情节:续写情节必须紧扣原文主线,旁支情节易导致故事偏离主题,使整体结构松散,无法有效推动故事朝着合理的方向发展。
3.不要用过多小对话:对话可丰富故事,但过多会使文本冗长繁杂,影响叙事节奏和流畅性,应合理控制对话比例,以更好地展现故事发展。
4.不要用负能量结局:故事结尾需传递正能量,体现勇气、善良、正义、团结等积极价值观,给读者带来希望和鼓舞,避免消极、悲观或不良导向的结局。
5.不要在文末设悬念:续写要给读者完整的结束感,避免在文末留下无法解答的悬念,否则会使故事显得不完整,不符合续写任务要求。
6.不要偏离原文主题:续写始终要围绕原文主题展开,深入挖掘和升华主题,使新内容与原文自然融合,共同传达一个明确且连贯的主题思想。
7.不要违背逻辑常理:人物行为和情节发展必须符合现实逻辑和生活常理,不能出现与人物性格、背景以及现实情况相悖的不合理情节。
三个原则:
1.文本一致性原则:续写内容在人称、时态、事件等方面要与原文保持高度统一。使用与原文一致的人称视角,保证叙述连贯;遵循原文时态,维持故事时间线的一致性;事件发展要基于原文情节,符合其内在逻辑。
2.情节曲折性原则:为增强故事的可读性和吸引力,续写时可适当设置冲突与矛盾,如人物之间的意见分歧、目标受阻、意外情况等,但冲突要合理且最终能得到妥善解决。
3.结尾正能量原则:整个故事,包括续写部分,要传递积极向上的价值观,展现人性美好、困难克服、成长进步等正面内容。
四个衔接:
1.续写第一段第二句:衔接(给出的)第一段首句:第一段第二句要紧密承接第一段首句的情节和话题,自然延续故事发展,通过合理的动作、心理、环境等描写,将首句所开启的情节进一步展开。
2.续写第一段尾句:衔接(给出的)第二段首句:第一段尾句要巧妙设置悬念或过渡,为第二段首句的出现做好铺垫,使两段之间在情节和逻辑上无缝衔接,读者能自然地从第一段过渡到第二段。
3.续写第二段第二句:衔接(给出的)第二段首句:同理,第二段第二句要依据第二段首句的内容继续推进故事,深入挖掘首句所蕴含的情节发展可能性,保持故事的连贯性。
4.续写第二段尾句:衔接前文并升华原文主旨:第二段尾句不仅要总结整个续写故事,与前文情节呼应,还要对原文主旨进行升华,从故事中的具体事件提炼出更具普遍意义和深度的主题思想,使文章更具内涵。
五个步骤:
1.精读原文:仔细研读给定材料,梳理出故事的“5W1H”,即时间(When)、地点(Where)、人物(Wh)、事件起因(Why)、经过(What)和结果(Hw)。明确故事的核心冲突、人物性格特点和情感变化,把握文章的主旨和写作意图,为续写奠定坚实基础。
2.分析首句:认真分析所给的两段开头语,理解其在情节发展中的作用和方向指引。思考如何从首句出发,自然地展开故事,确保续写内容与开头语紧密衔接,符合逻辑。
3.构思情节:基于对原文和首句的理解,结合“7 - 3 - 4” 原则,构思合理且富有创意的情节。考虑故事的发展方向、冲突解决方式以及人物的成长变化等,设计出完整的故事框架,包括主要情节的起承转合。同时,要注意情节的合理性和可行性,避免出现荒诞离奇或不符合逻辑的情节。
4.丰富细节:在构思好情节的基础上,通过细节描写使故事更加生动、具体、充实。运用人物的动作、语言、神态、心理描写,以及环境描写等,增强故事的真实感和感染力,让读者能够更好地融入故事之中。例如,通过细腻的心理描写展现人物在面对困难时的挣扎与抉择,通过生动的环境描写烘托氛围,推动情节发展。5.检查修改:完成续写后,仔细检查文章的语法错误、词汇拼写错误、语句通顺度以及逻辑连贯性。检查是否遵循了“7 - 3 - 4” 原则,内容是否与原文紧密衔接,情节是否合理完整,语言表达是否准确恰当等。对发现的问题及时进行修改和完善,确保提交的作文质量较高。
04读后续写六年高考真题再现
考点01 人与自我类读后续写
【2025全国二卷】
阅读下面材料,根据其内容和所给段落开头语续写两段,使之构成一篇完整的短文。
“What is yur name? ” is a questin mst frequently asked when peple meet fr the first time. But fr me, it was the first challenge I encuntered as an internatinal student in Ireland.
The prnunciatin system f the Chinese language is quite different frm that f English. Fr native speakers f English, sme Chinese wrds are rather difficult t prnunce. My given name Qiuyu (秋雨), fr instance, happened t be a great challenge fr many f them. Every time I gave a self-intrductin, I had t explain hw t prnunce my name at least five times, yet they still culd nt say it the way I did.
Once in a lecture, the prfessr tried repeating my name after me ver and ver in frnt f thirty classmates. I really did nt knw whether I shuld cntinue crrecting him r simply drp the matter. I feared that my classmates might grw tired f my effrts r even lse patience with me. After all, I did care abut hw thers wuld think f me. I realized that if I didn’t stp, the entire lecture wuld be ruined. “It’s kay, prfessr,” I shrugged (耸肩). The awkward mment ended with the class erupting int laughter. I frced a smile, unsure hw t respnd further.
After that incident, I stpped acting as a “Chinese teacher.” Instead f crrecting thers when they were struggling t prnunce my name, I just smiled and ndded apprvingly. This apprach spared me the discmfrt f having t ver-explain. Hwever, I sn fund that by ding s, I might be lsing smething mre imprtant: the pprtunity t share a small part f my cultural identity.
注意:
(1)续写词数应为150个左右;
(2)请按如下格式在答题卡的相应位置作答。
In a class discussin I was invited t explain the meaning f my name.
_________________________________________________________________________________________________________________________________________________________________________________________________________________________________________________________________________________
Many f my classmates gt interested and came up t me after class.
_________________________________________________________________________________________________________________________________________________________________________________________________________________________________________________________________________________
【2025浙江1月卷】
阅读下面材料,根据其内容和所给段落开头语续写两段,使之构成一篇完整的短文。
Kevin was pretty bred. His mther was at wrk, and his father had been away n business. Therefre, he was left in the care f Mrs. Hill, an ld lady wh lived next dr. His parents had raised the 12-year-ld t be a gd by. He never gt int truble, thugh smetimes he wanted t d risky things. Mrs. Hill was asleep. Kevin sighed (叹息) and hped smething exciting wuld happen. Suddenly, a mvement utside caught his eye.
Mrs. Hill’s frnt windw faced Mr. and Mrs. Green’s huse acrss the street. The cuple had bth gne t wrk, s it was strange that smene was ver there. Kevin stared at the man at their frnt dr. Suddenly, the man jumped thrugh an pen windw int the huse. With his heart in his muth, Kevin grabbed Mrs. Hill’s hme phne and called the plice.
Thinking that the man might get away with whatever he wanted befre the plice arrived, Kevin decided t d smething. He rushed ut f Mrs. Hill’s huse and crssed the street quickly. Grabbing a branch frm a cut-dwn tree, he jumped in thrugh the windw. “Stp right there! Yu must leave right nw!” he called ut, hlding the branch with bth hands.
The man frze fr a secnd, but when he saw the skinny by he breathed a sigh f relief. “Hey, kid, put that dwn. It was my hme. My parents used t live here and my father’s watch was here,” he explained, trying t lift a flrbard.
At that mment, the sunds f a plice car eched (回响) in the air. The man std up in a panic, then ran thrugh the huse tward the windw and jumped ut. Kevin fllwed ut and tld the arriving plice fficers what had happened. They pursued and arrested the man.
Kevin went back t Mrs. Hill’s huse. Smehw he wasn’t sure he had dne the right thing. “What if he has tld the truth?” he thught t himself. The man’s wrds sunded pretty cnvincing.
注意:
(1)续写词数应为150个左右;
(2)请按如下格式在答题纸的相应位置作答。
When Mr. and Mrs. Green gt hme, Kevin went t talk t them.
____________________________________________________________________________________________________________________________________________________________________________________________________________________________________________________________________________________
Kevin and Mr. Green tk the watch they had fund t the plice statin.
____________________________________________________________________________________________________________________________________________________________________________________________________________________________________________________________________________________
【2024浙江1月卷】
阅读下面材料, 根据其内容和所给段落开头语续写两段, 使之构成一篇完整的短文。
Eva spent the first week f high schl trying t keep her head abve water. One f the majr headaches fr her was finding her way in the huge schl building. It was a six-stry building. On each flr, hallways stretched in fur directins, leading t classrms, labratries, and teachers’ ffices. Smewhere in the building, there was als a library, a cafeteria, and a gym.
Having a pr sense f directin, Eva fund it impssible t get arund in such a huge building. All the different hallways and rms were t much t think abut, let alne cmmit t memry. She decided that she wuld memrize where her classes were and then pretend that the rest f the place didn’t exist.
In her first PE class, Eva was shcked when Cach Pitt annunced that everyne had t run ne mile arund the track utside. She searched the faces f her classmates fr signs f panic. There was nthing she feared mre than having t run a whle mile. T Eva, “a mile” was used t describe lng distances. It was ten miles frm her hme t her grandfather’s, and that always seemed like a lng way, even in a car!
When Cach Pitt blew his whistle (哨子), Eva figured she wuld be left in the dust. Hwever, while sme f her classmates edged ahead, thers actually fell behind. ” It’s just the beginning, “she thught. “I’ll cme in last fr sure. ”
Sn Eva began t breathe hard, with her heart punding and legs shaking. Feeling desperate, Eva started using a mind trick n herself. She stpped thinking abut the wrd” mile. “Instead, she fcused n reaching the shadw cast n the track by an ak tree up ahead. Then she cncentrated n jgging t the spt where the track curved (拐弯). After that, she tried t see if she culd cmplete her first lap. One lap turned int tw, then three, then fur.
注意:
1. 续写词数应为150左右;
2. 请按如下格式在答题卡的相应位置作答。
Paragraph 1:
When Cach Pitt said “Nice wrk!” t her at the finish line, Eva was surprised.
________________________________________________________________________________________________________________________________________________________________________________________________________________________________________________________________________________________________________________________________________________________________________________Paragraph 2:
Eva decided t use the same trick t deal with the schl building.
________________________________________________________________________________________________________________________________________________________________________________________________________________________________________________________________________________________________________________________________________________________________________________
【2023新课标I&II卷】
阅读下面材料, 根据其内容和所给段落开头语续写两段, 使之构成一篇完整的短文。
When I was in middle schl, my scial studies teacher asked me t enter a writing cntest. I said n withut thinking. I did nt lve writing. My family came frm Brazil, s English was nly my secnd language. Writing was s difficult and painful fr me that my teacher had allwed me t present my paper n the sinking f the Titanic by acting ut a play, where I played all the parts. N ne laughed harder than he did.
S, why did he suddenly frce me t d smething at which I was sure t fail? His reply: “Because I lve yur stries. If yu’re willing t apply yurself, I think yu have a gd sht at this.” Encuraged by his wrds, I agreed t give it a try.
I chse Paul Revere’s hrse as my subject. Paul Revere was a silversmith (银匠) in Bstn wh rde a hrse at night n April 18, 1775 t Lexingtn t warn peple that British sldiers were cming. My stry wuld cme straight frm the hrse’s muth. Nt a brilliant idea, but funny; and unlikely t be anyne else’s chice.
What did the hrse think, as he sped thrugh the night? Did he get tired? Have dubts? Did he want t quit? I sympathized immediately. I gt tired. I had dubts. I wanted t quit. But, like Revere’s hrse, I kept ging. I wrked hard. I checked my spelling. I asked my lder sister t crrect my grammar. I checked ut a half dzen bks n Paul Revere frm the library. I even read a few f them.
When I handed in the essay t my teacher, he read it, laughed ut lud, and said, “Great. Nw, write it again.” I wrte it again, and again and again. When I finally finished it, the thught f winning had given way t the enjyment f writing. If I didn’t win, I wuldn’t care.
注意:
1. 续写词数应为150个左右;
2. 请按如下格式在答题卡的相应位置作答。
A few weeks later, when I almst frgt the cntest, there came the news.
______________________________________________________________________________________________________________________________________________________________________________________________________________________________________________________________________________________________________________________________________________________________________________________________________________________________________________________________________
I went t my teacher’s ffice after the award presentatin.
______________________________________________________________________________________________________________________________________________________________________________________________________________________________________________________________________________________________________________________________________________________________________________________________________________________________________________________________________
【2022新课标I&II卷】
阅读下面材料,根据其内容和所给段落开头语续写两段,使之构成一篇完整的短文。
It was the day f the big crss-cuntry run. Students frm seven different primary schls in and arund the small twn were warming up and walking the rute(路线)thrugh thick evergreen frest.
I lked arund and finally sptted David, wh was standing by himself ff t the side by a fence. He was small fr ten years ld. His usual big tthy smile was absent tday. I walked ver and asked him why he wasn’t with the ther children. He hesitated and then said he had decided nt t run.
What was wrng? He had wrked s hard fr this event!
I quickly searched the crwd fr the schl’s cach and asked him what had happened. “I was afraid that kids frm ther schls wuld laugh at him,” he explained uncmfrtably. “I gave him the chice t run r nt, and let him decide.”
I bit back my frustratin(懊恼). I knew the cach meant well—he thught he was ding the right thing. After making sure that David culd run if he wanted, I turned t find him cming twards me, his small bdy rcking frm side t side as he swung his feet frward.
David had a brain disease which prevented him frm walking r running like ther children, but at schl his classmates thught f him as a regular kid. He always participated t the best f his ability in whatever they were ding. That was why nne f the children thught it unusual that David had decided t jin the crss-cuntry team. It just tk him lnger—that’s all. David had nt missed a single practice, and althugh he always finished his run lng after the ther children, he did always finish. As a special educatin teacher at the schl, I was familiar with the challenges David faced and was prud f his strng determinatin.
注意:
1. 续写词数应为150左右;
2. 请按如下格式在答题卡的相应位置作答.
We sat dwn next t each ther, but David wuldn’t lk at me.
___________________________________________________________________________________________________________________________________________________________________________________________________________________________________________________________________________________
I watched as David mved up t the starting line with the ther runners.
___________________________________________________________________________________________________________________________________________________________________________________________________________________________________________________________________________________
考点02 人与社会类读后续写
【2025全国一卷】
阅读下面材料,根据其内容和所给段落开头语续写两段,使之构成一篇完整的短文。
My wife and I wanted t share ur new hme with family and friends by hsting a small gathering in the early summer. She had prepared lts f snacks, while my jb was t have the backyard in rder.
There was plenty f space fr the kids t run and play. There was just ne thing I hadn’t cunted n: My brther chse t bring his dg Tby, a 50-pund ball f fire. Thugh friendly, he culd easily knck ver my niece’s small bys and my six-mnth-ld granddaughter. S, when my brther shwed up, I asked him t watch Tby and keep him utside.
My plan was wrking ut just fine. Tby was using up his energy by running back and frth in the backyard and giving the kids plenty f rm. Unexpectedly, after supper, the weather changed. It started t rain and everyne went indrs.
It was an awkward mment. I didn’t want Tby t be running arund in the huse, and my brther wasn’t happy with driving hme with a wet dg. Eventually, my brther decided t leave rather than frce the issue.
A few days passed, and I hadn’t heard anything frm my brther. I texted him and expressed wishes fr him t cme ut again. His reply came as a surprise — a shck, actually: “Nt a chance.” Clearly, he was unhappy ver the way we had parted. After all, I had left him little chice. Well, he’ll get ver it, I reasned.
Tw mnths passed. My wife suggested I get in tuch with my brther, but I resisted, thinking he shuld call first. Hwever, my cnscience (良心) kept bthering me. I tried t put myself in my brther’s shes. He was facing health issues and his wife f thirty-five years had passed away a few mnths earlier. Tby was his cnstant cmpanin, the ne wh kept him ging.
注意:
(1)续写词数应为150个左右;
(2)请按如下格式在答题卡的相应位置作答。
I realized it was me wh was at fault.
____________________________________________________________________________________________________________________________________________________________________________________________________________________________________________________________________________________
With the biscuits my wife had made, I arrived at my brther’s dr.
____________________________________________________________________________________________________________________________________________________________________________________________________________________________________________________________________________________
【2024新课标I&II卷】
阅读下面材料,根据其内容和所给段落开头语续写两段,使之构成一篇完整的短文。
I met Gunter n a cld, wet and unfrgettable evening in September. I had planned t fly t Vienna and take a bus t Prague fr a cnference. Due t a big strm, my flight had been delayed by an hur and a half. I tuched dwn in Vienna just 30 minutes befre the departure f the last bus t Prague. The mment I gt ff the plane, I ran like crazy thrugh the airprt building and jumped int the first taxi n the rank withut a secnd thught.
That was when I met Gunter. I tld him where I was ging, but he said he hadn't heard f the bus statin. I thught my prnunciatin was the prblem, s I explained again mre slwly, but he still lked cnfused. When I was abut t give up, Gunter fished ut his little phne and rang up a friend. After a heated discussin that lasted fr what seemed like a century, Gunter put his phne dwn and started the car.
Finally, with just tw minutes t spare we rlled int the bus statin. Thankfully, there was a lng queue (队列) still waiting t bard the bus. Gunter parked the taxi behind the bus, turned arund, and lked at me with a big smile n his face. "We made it," he said.
Just then I realised that I had zer cash in my wallet. I flashed him an aplgetic smile as I pulled ut my Prtuguese bankcard. He tried it several times, but the card machine just did nt play alng. A feeling f helplessness washed ver me as I saw the bus queue thinning ut.
At this mment, Gunter pinted twards the waiting hall f the bus statin. There, at the entrance, was a cash machine. I jumped ut f the car, made a mad run fr the machine, and ppped my card in, nly t read the message: "Out f rder. Srry."
注意:
(1)续写词数应为150个左右;
(2)请按如下格式在答题纸的相应位置作答。
I ran back t Gunter and tld him the bad news.
____________________________________________________________________________________________________________________________________________________________________________________________________________________________________________________________________________________
Fur days later, when I was back in Vienna, I called Gunter as prmised.
____________________________________________________________________________________________________________________________________________________________________________________________________________________________________________________________________________________
【2021新课标I&II卷】
阅读下面材料,根据其内容和所给段落开头语续写两段,使之构成一篇完整的短文。
A MOTHER’S DAY SURPRISE
The twins were filled with excitement as they thught f the surprise they were planning fr Mther’s Day. Hw pleased and prud Mther wuld be when they brught her breakfast in bed. They planned t make French tast and chicken prridge. They had watched their mther in the kitchen. There was nthing t it. Jenna and Jeff knew exactly what t d.
The big day came at last. The alarm rang at 6 a.m. The pair went dwn the stairs quietly t the kitchen. They decided t bil the prridge first. They put sme rice int a pt f water and left it t bil while they made the French tast. Jeff brke tw eggs int a plate and added in sme milk. Jenna fund the bread and put tw slices int the egg mixture. Next, Jeff turned n the secnd stve burner t heat up the frying pan. Everything was ging smthly until Jeff started frying the bread. The pan was t ht and the bread turned black within secnds. Jenna threw the burnt piece int the sink and put in the ther slice f bread. This time, she turned dwn the fire s it cked nicely.
Then Jeff nticed steam shting ut f the pt and the lid starting t shake. The next minute, the prridge biled ver and put ut the fire. Jenna panicked. Thankfully, Jeff stayed calm and turned ff the gas quickly. But the stve was a mess nw. Jenna tld Jeff t clean it up s they culd cntinue t ck the rest f the prridge. But Jeff’s hand tuched the ht burner and he gave a cry f pain. Jenna made him put his hand in cld water. Then she caught the smell f burning. Oh dear! The piece f bread in the pan had turned black as well.
注意:
1. 续写词数应为150左右。
2. 请按如下格式在答题卡的相应位置作答。
As the twins lked arund them in disappintment, their father appeared.
____________________________________________________________________________________________________________________________________________________________________________________________________________________________________________________________________________________
The twins carried the breakfast upstairs and wke their mther up.
____________________________________________________________________________________________________________________________________________________________________________________________________________________________________________________________________________________
【2020新课标卷】
阅读下面材料, 根据其内容和所给段落开头语续写两段, 使之构成一篇完整的短文。
The Meredith family lived in a small cmmunity. As the ecnmy was in decline, sme peple in the twn had lst their jbs. Many f their families were struggling t make ends meet. Peple were trying t help each ther meet the challenges.
Mrs. Meredith was a mst kind and thughtful wman. She spent a great deal f time visiting the pr. She knew they had prblems, and they needed all kinds f help. When she had time, she wuld bring fd and medicine t them.
One mrning she tld her children abut a family she had visited the day befre. There was a man sick in bed, his wife, wh tk care f him and culd nt g ut t wrk, and their little by. The little by -his name was Bernard-had interested her very much.
“I wish yu culd see him,” she said t her wn children, Jhn, Harry, and Clara. “He is such a help t his mther. He wants very much t earn sme mney, but I dn't see what he can d.”
After their mther left the rm, the children sat thinking abut Bernard. “I wish we culd help him t earn mney,” said Clara. “His family is suffering s much.”
“S d I,” said Harry. “We really shuld d smething t assist them.”
Fr sme mments, Jhn said nthing, but, suddenly, he sprang t his feet and cried, “I have a great idea! I have a slutin that we can all help accmplish(完成).”
The ther children als jumped up all attentin. When Jhn had an idea, it was sure t be a gd ne. “I tell yu what we can d,” said Jhn. “Yu knw that big bx f crn Uncle Jhn sent us? Well, we can make ppcrn(爆米花), and put it int paper bags, and Bernard can take it arund t the huses and sell it.”
注意:
1. 续写词数应为150左右:
2. 请按如下格式在答题卡的相应位置作答。
When Mrs. Meredith heard f Jhn's idea, she thught it was a gd ne, t.
____________________________________________________________________________________________________________________________________________________________________________________________________________________________________________________________________________________
With everything ready, Bernard started ut n his new business.
____________________________________________________________________________________________________________________________________________________________________________________________________________________________________________________________________________________
考点3人与自然类读后续写
【2025八省联考卷】
阅读下面材料,根据其内容和所给段落开头语续写两段,使之构成一篇完整的短文。
I was in Philadelphia fr a cnference when I saw an ad in the htel. A nearby theater was shwing a dcumentary (纪录片) abut several lcal animal shelters that were helping t save abandned dgs acrss the cuntry. I lve animals, and I felt an urge t g t this fundraising event. Hwever, nne f my c-wrkers wuld g with me, and I was wrried abut walking n the street alne at night.
I resigned myself t spending the evening in my htel rm, but as sn as I gt back t my rm I felt restless and bred. The theater where the event was taking place was nly abut five blcks frm the htel, and the area arund the htel didn’t seem particularly dangerus. S, I decided t brave it. I gathered up my wallet and rm key and set ff.
It was already getting dark and the streets were nearly deserted. I managed t find the street the theater was n, but when I turned the crner, I stpped in shck. In frnt f the theater were a grup f bikers — very big, tugh-lking bikers.
I’ve knwn lts f mtrcycle enthusiasts and mst are nice peple. Hwever, in this case, I was a wman all alne, in a strange neighbrhd, at night, and there were twenty r s very large men — all wearing insignia (徽章) that indicated they were in sme srt f club — standing befre me. Warning bells began t sund in my head, and my heart was punding. Was I at the right theater? Had I misread the date f the event?
A sign utside the theater tld me that I was in the right place n the right evening. Nevertheless, I wndered if I shuld rush back t my htel instead f walking thrugh that crwd f bikers. I finally decided that I wuld be safer inside the theater. Hpefully, the bikers wuld have gne away by the time the film was ver.
注意:
(1) 续写词数应为150个左右;
(2) 请按如下格式在答题卡的相应位置作答。
I hurried int the theater, nly t find there were even mre bikers inside.
_______________________________________________________________________________________________________________________________________________________________________________________________________________________________________________________________________________________________________________________________________________________________________________________________________________________________________________________________________
When the film began, I realized that the bikers were an animal rescue grup.
_______________________________________________________________________________________________________________________________________________________________________________________________________________________________________________________________________________________________________________________________________________________________________________________________________________________________________________________________________
【2024九省联考卷】
阅读下面材料,根据其内容和所给段落开头语续写两段,使之构成一篇完整的短文。
Last summer, Hilda wrked as a vlunteer with dlphin trainers at a sea life park. Her jb was t make sure the tanks were free f any items s that the trainers culd train the dlphins t fetch specific items. Hwever, ne day after cleaning, ne f the dlphins, Maya, presented Hilda with a candy wrapper frm the tank. When Katherine, the trainer, saw this, she blamed Hilda fr her carelessness. Upset but nt discuraged by this event, Hilda decided t d sme spying n Maya.
The next mrning, Hilda arrived at the park early. She put n her scuba gear (水下呼吸器) and jumped int the tank fr her usual, underwater sweep. Finding nthing in the tank, she climbed ut f the water just in time t see Katherine jumping in n the ther side. After what happened yesterday, Hilda knew what she was ding. She watched as Katherine perfrmed her underwater search, but Hilda wasn’t surprised when she surfaced empty-handed.
During the tank sweeps, Maya had been swimming playfully, but nw the dlphin stpped suddenly and swam t the back part f the tank where the filter (过滤) bx was lcated. She stuck her nse dwn behind the bx and then swam away. What was Maya ding back there? Hilda wndered. She jumped back int the water and swam ver t take a lk behind the bx, and her questin was answered. Hilda then swam acrss the tank fllwing Maya’s path and emerged frm the water t find Katherine remving her scuba gear. As Katherine turned arund, her muth drpped pen. There was Maya at the edge f the tank with a cmb (梳子) in her muth waiting fr her treat.
“Maya! Where did yu get that?” demanded Katherine, taking the cmb and thrwing her a fish. “I knw where she gt it,” declared Hilda climbing ut f the tank with a handful f items still wet frm their watery, resting place. “What’s all this?” Katherine asked, bviusly cnfused.
注意:
(1)续写词数应为150个左右;
(2)请按如下格式在答题卡的相应位置作答。
“This is Maya’s secret,” Hilda said with a big smile.
__________________________________________________________________________________________________________________________________________________________________________________________________________________________________________________________________________________________________________________________________________________________________________________________________________________________________________________________________________
Nw Katherine realized what had been ging n.
__________________________________________________________________________________________________________________________________________________________________________________________________________________________________________________________________________________________________________________________________________________________________________________________________________________________________________________________________________
【2023浙江1月卷】
阅读下面材料,根据其内容和所给段落开头语续写两段,使之构成一篇完整的短文。
I was invited t a ckut n an ld friend’s farm in western Washingtn. I parked my car utside the farm and walked past a milking huse which had apparently nt been used in many years. A nise at a windw caught my attentin, s I entered it. It was a hummingbird (蜂鸟), desperately trying t escape. She was cvered in spider-webs (蛛网) and was barely able t mve her wings. She ceased her struggle the instant I picked her up.
With the bird in my cupped hand, I lked arund t see hw she had gtten in. The brken windw glass was the likely answer. I stuffed a piece f clth int the hle and tk her utside, clsing the dr securely behind me.
When I pened my hand, the bird did nt fly away; she sat lking at me with her bright eyes. I remved the sticky spider-webs that cvered her head and wings. Still, she made n attempt t fly. Perhaps she had been struggling against the windw t lng and was t tired? Or t thirsty?
As I carried her up the blackberry-lined path tward my car where I kept a water bttle, she began t mve. I stpped, and she sn tk wing but did nt immediately fly away.
Hvering (悬停), she apprached within six inches f my face. Fr a very lng mment, this tiny creature lked int my eyes, turning her head frm side t side. Then she flew quickly ut f sight.
During the ckut, I tld my hsts abut the hummingbird incident. They prmised t fix the windw. As I was departing, my friends walked me t my car. I was standing by the car when a hummingbird flew t the center f ur grup and began hvering. She turned frm persn t persn until she came t me. She again lked directly int my eyes, then let ut a squeaking call and was gne. Fr a mment, all were speechless. Then smene said, “She must have cme t say gdbye.”
注意:
1. 续写词数应为 150 左右;
2. 请按如下格式在答题纸的相应位置作答。
A few weeks later, I went t the farm again.
________________________________________________________________________________________________________________________________________________________________________________________________________________________________________________________________________________________________________________________________________________________________________________________________________________________________________________________________
I was just abut t leave when the hummingbird appeared.
________________________________________________________________________________________________________________________________________________________________________________________________________________________________________________________________________________________________________________________________________________________________________________________________________________________________________________________________
【2023安徽省、云南省、吉林省、黑龙江省四省联考卷】
阅读下面材料,根据其内容和所给段落开头语续写两段,使之构成一篇完整的短文。
My husband and I enjy seeing life thrugh the eyes f ur children. It’s amazing t watch as they discver their wrld.
While we were utdrs last summer enjying the sunshine, ur ldest daughter, Kaytlin, called me t the drway. Beneath the steps was a baby red squirrel.
We watched it frm a distance, nt wanting t disturb it r scare ff its mther. But after a lng wait—and lking all arund ur huse fr signs f a nest r a mther—we realized the tiny squirrel was lst.
Shaking terribly, he was weak, thin, and hungry. We tried t find an expert t help, but the Inland Fisheries and Wildlife website shwed that there were n wildlife experts in ur area. After sme quick research, we cncluded that the best way t give the squirrel a fighting chance was t care fr him urselves. S a trip t the lcal stre fr milk and supplies was in rder. Mre research taught us hw much t feed him, hw t estimate his age, hw and when t wean (断奶) him, and that we shuld let him g as sn as he culd survive n his wn.
Our daughters and I tk turns in feeding “Squirt.” Kaytlin tk n the mst respnsibility. She taught him t eat frm a bttle, and she wke in the night fr his feeds.
T ur relief, Squirt sn became healthy and strng. Within a few weeks he became mre active. He wuld chatter (吱吱叫) fr his next meal, playfully g arund the girls, and lie dwn n them fr sleep. It wasn’t lng befre he was weaned nt slid fd and reintrduced t the wild.
His first few visits t the great utdrs were funny. Just like a child, he wuld play in the grass sme and then run back t Kaytlin fr safety. Sn she had him climbing trees and finding nest material.
注意:1. 续写词数应为150左右;
2. 请按如下格式在答题卡的相应位置作答。
One day in the trees, Squirt met up with a family f gray squirrels.
________________________________________________________________________________________________________________________________________________________________________________________________________________________________________________________________________________________________________________________________________________________________________________________________________________________________________________________________________
One night, Squirt didn’t cme back t ur huse and it rained hard.
_______________________________________________________________________________________________________________________________________________________________________________________________________________________________________________________________________________________________________________________________________________________________________________________________________________________________________________________________________
年份
卷别
主题
话题
类型
2025
全国一卷
人与社会
家庭聚会中兄弟产生嫌隙后和解
家庭亲情类
全国二卷
人与自我
跨文化交流意识到文化身份认同
个人成长类
浙江1月卷
人与社会/自我
勇寻真相并且学会共情的重要性
生活故事类
八省联考卷
人与社会/动物
铁汉柔情让我感动流浪犬守护者
关爱动物类
2024
新课标I&II卷
人与社会
车站履行承诺还钱给出租车司机
个人成长类
浙江1月卷
人与自我
利用脑图来确定方位找到教学楼
校园生活类
九省联考卷
人与自然
志愿者训练意外发现海豚的秘密
关爱动物类
2023
新课标I&II卷
人与自我
老师鼓励参加作文比赛终获大奖
写作竞赛类
浙江1月卷
人与自然
作者两次与蜂鸟的神奇邂逅感悟
关爱动物类
2022
新课标I&II卷
人与自我
鼓励身残志坚男孩参加校越野赛
越野比赛类
浙江6月卷
人与社会
为社区无家可归的人们发放食物
助人为乐类
浙江1月卷
人与社会
与“最不合拍”搭档终成为好朋友
校园生活类
2021
新课标I&II卷
人与社会
孩子母亲节给妈妈做早餐送惊喜
家庭亲情类
浙江6月卷
人与自我
作者上学时一次打工挣钱的经历
个人成长类
浙江1月卷
人与社会
少年头意外卡在南瓜中爆红网络
生活故事类
2020
新课标I&II卷
人与社会
三个孩子帮助贫困家庭孩子挣钱
个人成长类
浙江7月卷
人与自然
与北极熊面对面的一次脱险经历
关爱动物类
浙江1月卷
人与自然
帮助宠物狗重获快乐收获新伙伴
关爱动物类
考点
五年考情(2020-2025)
命题趋势
考点1 人与自我
(6年4考)
2025全国二卷—学生因名字意识到文化身份;
2024浙江1月卷—脑图定位找目标;
2023新课标I&II卷--写作比赛逆袭获奖;
2022新课标I&II卷—残疾男孩参加越野跑。
1.三大考点交替考查,贴近校园,贴近生活,贴近学生。
2.通过研读材料,利用段首句,续写合理的情节走向,体现人物合理情感状态。
3.故事的结尾都传递正能量,矛盾得到圆满解决,人际关系更加融洽。
4. 综合考查学生阅读、归纳、思辨和写作能力,引导学生坚定理想信念、提升品德修养。
考点2 人与社会
(6年5考)
2025全国一卷—闹别扭的兄弟和解;
2025浙江1月卷—看到陌生人进入邻居家后;
2024新课标I&II卷—诚信回报陌生司机相助;
2021新课标I&II卷—母亲节惊喜早餐;
2020新课标卷—爱心爆米花帮邻居脱困。
考点3 人与自然
(6年4考)
2025八省联考卷—机车党硬汉柔情;
2024九省联考卷—海豚的秘密百宝箱;
2023浙江1月卷—蜂鸟奇遇记;
2023四省联考卷—呵护小松鼠回家。
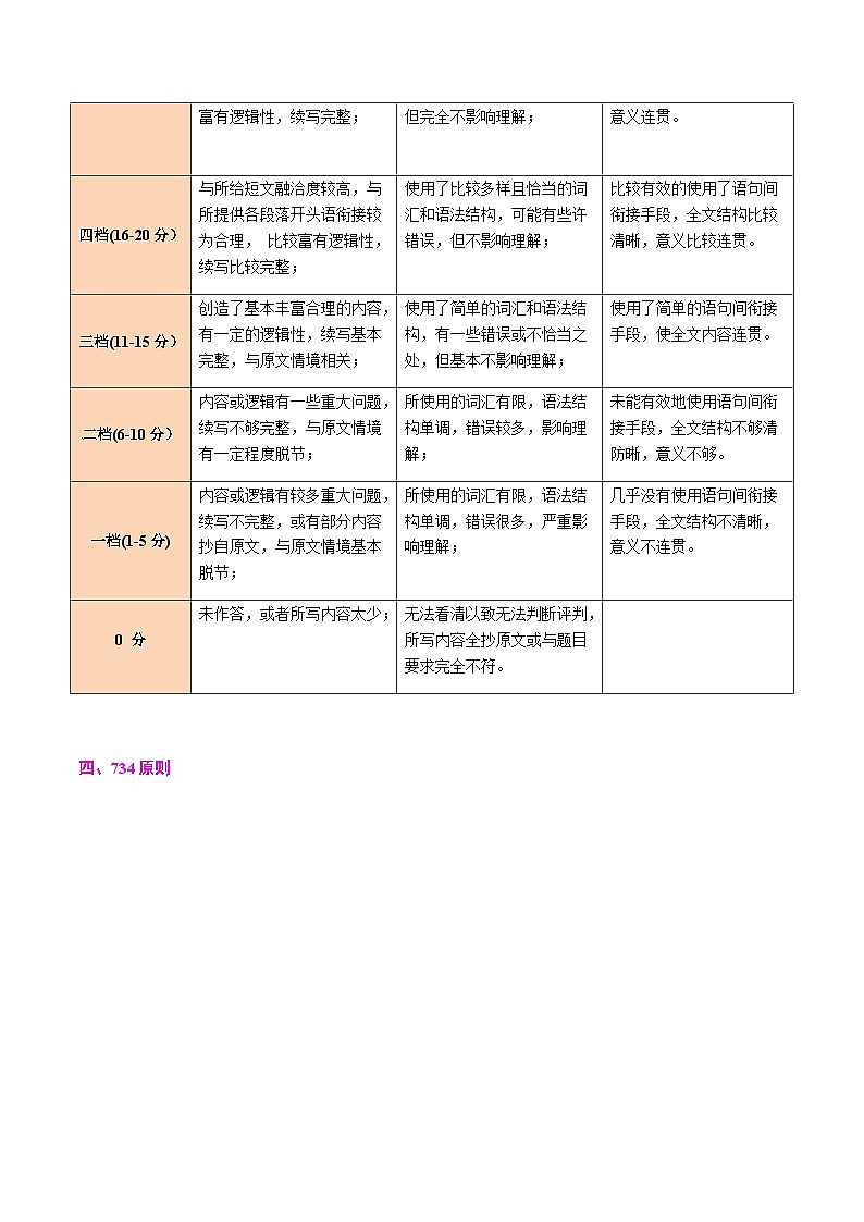
评分档次
内容
语法
衔接
五档(21-25分)
与所给短文融洽度高,与所提供各段落开头语衔接合理,富有逻辑性,续写完整;
使用了多样且恰当的词汇和语法结构,可能有个别小错,但完全不影响理解;
有效的使用了语句间衔接手段,全文结构清晰紧凑,意义连贯。
四档(16-20分)
与所给短文融洽度较高,与所提供各段落开头语衔接较为合理, 比较富有逻辑性,续写比较完整;
使用了比较多样且恰当的词汇和语法结构,可能有些许错误,但不影响理解;
比较有效的使用了语句间衔接手段,全文结构比较清晰,意义比较连贯。
三档(11-15分)
创造了基本丰富合理的内容,有一定的逻辑性,续写基本完整,与原文情境相关;
使用了简单的词汇和语法结构,有一些错误或不恰当之处,但基本不影响理解;
使用了简单的语句间衔接手段,使全文内容连贯。
二档(6-10分)
内容或逻辑有一些重大问题,续写不够完整,与原文情境有一定程度脱节;
所使用的词汇有限,语法结构单调,错误较多,影响理解;
未能有效地使用语句间衔接手段,全文结构不够清防晰,意义不够。
一档(1-5分)
内容或逻辑有较多重大问题,续写不完整,或有部分内容抄自原文,与原文情境基本脱节;
所使用的词汇有限,语法结构单调,错误很多,严重影响理解;
几乎没有使用语句间衔接手段,全文结构不清晰,意义不连贯。
0 分
未作答,或者所写内容太少;
无法看清以致无法判断评判,所写内容全抄原文或与题目要求完全不符。

相关试卷 更多
- 1.电子资料成功下载后不支持退换,如发现资料有内容错误问题请联系客服,如若属实,我们会补偿您的损失
- 2.压缩包下载后请先用软件解压,再使用对应软件打开;软件版本较低时请及时更新
- 3.资料下载成功后可在60天以内免费重复下载
免费领取教师福利 
.png)




