搜索
      上传资料 赚现金

      安徽省合肥市第一中学2025-2026学年高三上学期期中教学质量检测物理试卷(学生版)

      • 1.96 MB
      • 2025-12-19 09:48:12
      • 24
      • 0
      •  
      加入资料篮
      立即下载
      安徽省合肥市第一中学2025-2026学年高三上学期期中教学质量检测物理试卷(学生版)第1页
      1/14
      安徽省合肥市第一中学2025-2026学年高三上学期期中教学质量检测物理试卷(学生版)第2页
      2/14
      安徽省合肥市第一中学2025-2026学年高三上学期期中教学质量检测物理试卷(学生版)第3页
      3/14
      还剩11页未读, 继续阅读

      安徽省合肥市第一中学2025-2026学年高三上学期期中教学质量检测物理试卷(学生版)

      展开

      这是一份安徽省合肥市第一中学2025-2026学年高三上学期期中教学质量检测物理试卷(学生版),共14页。
      注意事项:
      1.答题前,务必在答题卡和答题卷规定的地方填写自己的姓名、准考证号和座位号后两位。
      2.答题时,每小题选出答案后,用2B铅笔把答题卡上对应题目的答案标号涂黑。如需改动,用橡皮擦干净后,再选涂其他答案标号。
      3.答题时,必须使用0.5毫米的黑色墨水签字笔在答题卷上书写,要求字体工整、笔迹清晰。作图题可先用铅笔在答题卷规定的位置绘出,确认后再用0.5毫米的黑色墨水签字笔描清楚。必须在题号所指示的答题区域作答,超出答题区域书写的答案无效,在试题卷、草稿纸上答题无效。
      4.考试结束,务必将答题卡和答题卷一并上交。
      一、选择题:本题共8小题,每小题4分,共32分。在每小题给出的四个选项中,只有一项是符合要求的。
      1. “物理”一词最早源于我国《庄子·天下》中的“判天地之美,析万物之理”,关于物理学思想方法和物理学史,下列说法正确的是( )
      A. 在研究物体的运动时,满足一定条件可将物体抽象成质点,这样的研究方法叫“微元法”
      B. 亚里士多德研究下落物体的运动时,把实验和逻辑推理(包括数学演算)结合起来,拓展了人类的科学思维方式和研究方法
      C. 借助激光笔及平面镜观察桌面的微小形变的实验中,用到了理想模型法
      D. 重心的概念体现了等效思想
      2. 如图所示,一科学探究兴趣小组在水平地面上静止放置材料相同、紧靠在一起的物体A和B,两物体可视为质点且物体B的质量较小。两物体间夹有少量炸药,爆炸后两物体分别沿水平方向左右分离,不计空气阻力,下列说法正确的是( )
      A. 爆炸过程中,A和B物体构成的系统动量守恒,机械能也守恒
      B. 爆炸过程中,两物体获得的初动量相同
      C. 爆炸过程中,A物体获得的初动能比B小
      D. 爆炸后,两物体在水平地面上的滑行时间相同
      3. 随着第24届冬奥会的成功举办,北京成为世界上首个“双奥之城”。将冬奥会上某次冰壶的运动简化如下:可视为质点的冰壶从A点以某一初速度被投出后做匀减速直线运动,用时10s停止,恰好停在B点处。已知停止运动前最后内位移大小为,则冰壶的初速度大小为( )
      A. B. C. 7.2m/sD.
      4. 中国首次火星探测任务工程总设计师表示,我国将在2028年实施“天问三号”火星探测与取样返回任务。“天问三号”探测器从地球发射后第一次变轨进入地火转移轨道,逐渐远离地球,成为一颗人造行星,运行轨迹简化如图所示,Ⅰ是地球运行圆轨道,Ⅱ是地火转移椭圆轨道,Ⅲ是火星运行圆轨道,轨道Ⅰ与轨道Ⅱ相切于P点,轨道Ⅱ与轨道Ⅲ相切于Q点。则( )
      A. 地球绕太阳公转速度小于火星绕太阳公转速度
      B. “天问三号”的发射速度应满足
      C. “天问三号”在轨道Ⅰ、Ⅱ、Ⅲ上运动的全过程中,在轨道Ⅰ上P点处运行速度最大
      D. Q点处,“天问三号”在轨道Ⅱ变轨到轨道Ⅲ需要向后喷气
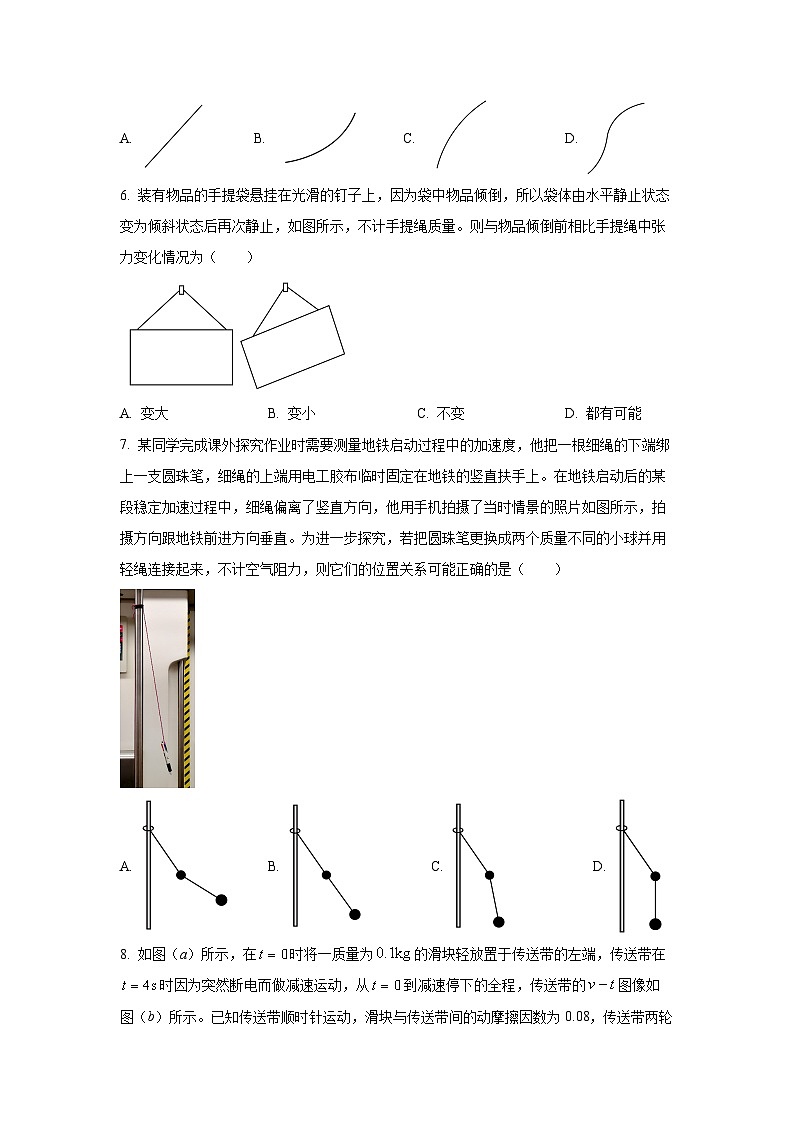
      5. 如图所示,在一次救灾工作中,一架沿水平直线飞行的直升机A,用悬索救起了困在湖水中的伤员B,直升机A和伤员B以相同的恒定加速度运动同时匀速往上收拉,悬索将伤员吊起,下列关于伤员运动轨迹可能正确的是( )
      A. B. C. D.
      6. 装有物品的手提袋悬挂在光滑的钉子上,因为袋中物品倾倒,所以袋体由水平静止状态变为倾斜状态后再次静止,如图所示,不计手提绳质量。则与物品倾倒前相比手提绳中张力变化情况为( )
      A. 变大B. 变小C. 不变D. 都有可能
      7. 某同学完成课外探究作业时需要测量地铁启动过程中的加速度,他把一根细绳的下端绑上一支圆珠笔,细绳的上端用电工胶布临时固定在地铁的竖直扶手上。在地铁启动后的某段稳定加速过程中,细绳偏离了竖直方向,他用手机拍摄了当时情景的照片如图所示,拍摄方向跟地铁前进方向垂直。为进一步探究,若把圆珠笔更换成两个质量不同的小球并用轻绳连接起来,不计空气阻力,则它们的位置关系可能正确的是( )
      A. B. C. D.
      8. 如图(a)所示,在时将一质量为的滑块轻放置于传送带的左端,传送带在时因为突然断电而做减速运动,从到减速停下的全程,传送带的图像如图(b)所示。已知传送带顺时针运动,滑块与传送带间的动摩擦因数为0.08,传送带两轮间的距离足够长,重力加速度大小为,下列关于滑块说法正确的是( )
      A. 滑块先匀加速运动,再匀速运动,最后匀减速运动直至停止
      B. 滑块从轻放上传送带至停下,所用的时间为
      C. 滑块在传送带上留下的划痕为
      D. 全程滑块与传送带相对路程为
      二、选择题:本题共2小题,每小题5分,共10分。在每小题给出的选项中,有多项符合题目要求。全部选对的得5分,选对但不全的得3分,有选错的得0分。
      9. 打铁花是我国的非物质文化遗产,燃烧的铁丝棉快速旋转,火花四溅,会在夜空中划出漂亮的抛物线轨迹,似繁星降落。如图所示,表演者在轻质细绳的一端拴一质量为的铁丝棉(可视为质点)在竖直平面内绕一固定点做半径为的圆周运动。细绳能承受的最大拉力,转轴离地高度,不计阻力,重力加速度取,若铁丝棉在某次运动到最低点时细绳恰好被拉断,则( )
      A. 细绳恰好被拉断时铁丝棉的速度大小为
      B. 细绳恰好被拉断后铁丝棉做平抛运动的时间为1s
      C. 若在最低点绳断后铁丝棉做平抛运动,则铁丝棉从平抛起点到落地点的位移大小为
      D. 铁丝棉落地前重力的瞬时功率为
      10. 如图所示,一根轻质弹簧与质量为的滑块连接后,穿在一根光滑竖直杆上,弹簧下端与竖直杆的下端连接,一根轻绳跨过定滑轮将滑块和重物连接起来。图中、两点等高,线段长为,与水平方向的夹角,重物的质量,把滑块从图中点由静止释放后沿竖直杆上下运动,当它经过、两点时,弹簧对滑块的弹力大小相等,不计滑轮的摩擦,重力加速度为,,。在滑块从到的运动过程中,下列说法正确的是( )
      A. 滑块速度一直增大B. 轻绳对滑块做功
      C. 滑块在位置的速度D. 与的机械能之和先增大后减小
      三、非选择题:共5题。共58分。解答应写出必要的文字说明、方程式和重要的演算步骤,只写出最后答案的不得分;有数值计算的,答案中必须明确写出数值和单位。
      11.某同学设计了如图所示的测物块与长木板间动摩擦因数的实验装置。长木板固定在水平桌面上,圆弧体固定在木板上,圆弧体的圆弧面最底端B与木板上表面相切,用重锤线确定长木板右端C在水平地面上的投影位置。测出C点离地面的高度h,重力加速度为g
      (1)将一个小物块从圆弧面的最高点A由静止释放,物块滑离长木板后落地点离点的距离x1,则物块滑离长木板时的速度_______(用已知的和测量的物理量符号表示)。
      (2)改变圆弧体在长木板上固定的位置多次,重复(1)实验,测得多组物块滑离长木板后落地点离点的距离x,及对应的B点到C点的距离L,作图像,得到图像的斜率为k,则物块与长木板间的动摩擦因数μ=______(用已知的和测量的物理量符号表示)。
      12. 图甲是验证动量守恒定律的装置,气垫导轨上安装了1、2两个光电门,两滑块上均固定一相同的竖直遮光条

      (1)用游标卡尺测得遮光条的宽度如图乙所示,其读数为______cm;

      (2)实验前,接通气源后,在导轨上轻放一个滑块,给滑块一初速度,使它从轨道左端向右运动,发现滑块通过光电门1的时间小于通过光电门2的时间。为使导轨水平,可调节Q使轨道右端______(选填“升高”或“降低”)一些;
      (3)测出滑块A和遮光条的总质量为,滑块B和遮光条的总质量为。将滑块A静置于两光电门之间,将滑块B静置于光电门2右侧,推动B,使其获得水平向左的速度,经过光电门2并与A发生碰撞且被弹回,再次经过光电门2。光电门2先后记录的挡光时间为、,光电门1记录的挡光时间为。小明想用上述物理量验证该碰撞过程动量守恒,则他要验证的关系式是____________;小徐猜想该碰撞是弹性碰撞,他用了一个只包含、和的关系式来验证自己的猜想,则他要验证的关系式是____________。
      13. 在倾角为的光滑斜面顶端有一质点由静止开始自由下滑,同时另一质点由静止开始从斜面底端向左以恒定加速度沿光滑水平面运动,滑下后能沿斜面底部的光滑小圆弧平稳地朝追去,为使能追上B,B的加速度应该满足什么条件?(已知重力加速度为g)
      14. 如图所示,一不可伸缩、质量不计的细线跨过同一高度处的两个光滑轻质定滑轮连接着质量不同的物体A和B,,。A套在固定的光滑水平杆上,物体、细线、滑轮和杆都在同一竖直平面内,水平细线与杆的距离为。当倾斜细线与杆的夹角时,同时无初速度释放A和B,(,,g取)。
      (1)当运动到倾斜细线与杆的夹角时,求此过程B机械能的变化量;
      (2)A向右运动的过程中,A所受外力的最大冲量。
      15. 如图所示,光滑水平桌面上A、B两球间压缩一轻质弹簧(A、B与弹簧不拴接),压缩状态弹簧弹性势能为,,。平台右侧存在固定光滑圆弧轨道,其中Q点为轨道最高点且与桌面等高。解除弹簧锁定后A、B两球被弹开,弹簧恢复原状后,A球离开水平桌面向右抛出,恰好于P点与轨道相切进入轨道,P点与圆心O的连线与竖直方向夹角为,小球的运动轨迹与圆弧轨道在同一竖直面内,不计空气阻力。(,,g取)。求:
      (1)小球离开水平桌面时的速度大小;
      (2)圆弧轨道半径R;
      (3)若小球过P点后受到一水平向右的恒力作用。求小球对圆弧轨道的最大压力大小。
      参考答案
      1. 【答案】D
      【解析】A.在研究物体的运动时,满足一定条件可将物体抽象成质点,这样的研究方法叫理想模型法,故A错误;
      B.伽利略研究下落物体运动时,把实验和逻辑推理(包括数学演算)结合起来,拓展了人类的科学思维方式和研究方法,故B错误;
      C.借助激光笔及平面镜观察桌面的微小形变的实验中,用到了放大法,故C错误;
      D.重心将物体各部分重力等效为一点的作用,体现了等效思想,故D正确。故选D。
      2. 【答案】C
      【解析】A.爆炸过程中,A和B物体构成的系统动量守恒,由于存在化学能转化为机械能,所以系统机械能增加,故A错误;
      B.爆炸过程中,根据系统动量守恒可得
      可知两物体获得初动量大小相等,方向相反,故B错误;
      C.根据
      由于两物体获得的初动量大小相等,但B的质量较小,所以A物体获得的初动能比B小,故C正确;
      D.由于材料相同,两物体与水平地面的动摩擦因数相同,根据,
      由于两物体获得的初动量大小相等,但B的质量较小,B的初速度较大,所以B在水平地面上的滑行时间较长,故D错误。故选C。
      3. 【答案】A
      【解析】已知停止运动前最后内位移大小为,根据逆向思维可得
      解得加速度大小为
      则冰壶的初速度大小为,故选A。
      4. 【答案】D
      【解析】A.由万有引力提供向心力可得可得
      由于地球绕太阳的轨道半径小于火星绕太阳的轨道半径,所以地球绕太阳公转速度大于火星绕太阳公转速度,故A错误;
      B. “天问三号”的发射速度应满足大于等于第二宇宙速度小于第三宇宙速度,即,故B错误;
      C.卫星从低轨道变轨到高轨道需要在变轨处点火加速,所以轨道Ⅱ经过P点速度大于轨道Ⅰ经过P点速度,故C错误;
      D.“天问三号”轨道Ⅱ变轨到轨道Ⅲ需要在Q点处点火加速,即向后喷气,故D正确。
      故选D。
      5. 【答案】C
      【解析】由题意可知,伤员水平向右做匀加速运动,同时竖直向上做匀速直线运动,则伤员做匀变速曲线运动,所受合力水平向右,伤员的运动轨迹向右弯曲。故选C。
      6. 【答案】B
      【解析】设两绳间的夹角为,绳拉力的大小为F,袋中物品重为G,由平衡关系可得 ,当因为袋中物品倾倒,袋体由水平静止状态变为倾斜状态后再次静止,两绳间的夹角变小,重力G不变,所以绳的拉力F变小,B正确。故选B。
      7. 【答案】B
      【解析】以两个小球整体研究对象,受到重力和拉力,如图所示
      根据牛顿第二定律有解得
      以下面小球为研究对象,受到重力和拉力,如图所示
      根据牛顿第二定律有解得
      因为两球的加速度相同,则可知两段细线与竖直方向的夹角相同。故选B。
      8. 【答案】C
      【解析】A.滑块轻放置于传送带的左端,则有滑块在传送带上的加速度为
      若传送带不停电,滑块与传送带达到共速时所用时间
      由图b可知传送带在后做减速运动的加速度
      可知滑块做加速运动,传送带做减速运动,滑块与传送带达到共速后,由于传送带做减速运动的加速度大于滑块的加速度,滑块开始做减速运动直至停止,因此滑块先匀加速运动,后匀减速运动直至停止,故A错误;
      B.传送带做减速运动后,滑块与传送带达到共速时所用时间
      解得
      此时滑块的速度为
      滑块停下所用时间
      滑块从轻放上传送带至停下,所用的时间为,故B错误
      C.滑块与传送带达到共速时的位移
      传送带的位移
      滑块与传送带的相对位移是
      可知此时滑块在传送带上留下的划痕为28m。滑块开始做匀减速运动到停下运动的位移
      传送带与滑块达到共速后到停下运动的位移
      此时滑块与传送带的相对位移是
      可知此时滑块与传送带相对位移的大小8m产生的划痕与前面的划痕重叠,划痕取最大值,则有滑块在传送带上留下的划痕为28m,故C正确;
      D.全程滑块与传送带间的相对路程大小为,故D错误。故选C。
      9. 【答案】AB
      【解析】A.细绳恰好被拉断,则细绳对铁丝棉的拉力为
      铁丝棉在最低点时,根据牛顿第二定律有,解得,故A正确;
      B.铁丝棉做平抛运动,竖直方向有,解得,故B正确;
      C.铁丝棉做平抛运动水平位移为
      竖直位移为
      所以铁丝棉从平抛起点到落地点的位移大小为
      解得,故C错误;
      D.铁丝棉落地前竖直方向分速度为
      此时重力的瞬时功率为,解得,故D错误。故选AB。
      10. 【答案】CD
      【解析】A.由A、B两点弹簧对滑块的弹力大小相等可知,A点弹簧处于压缩状态,B点弹簧处于伸长状态,B点P所受合力竖直向下,则P在越来越靠近B点过程中必有所受合力方向竖直向下的阶段,该阶段P的速度减小,故 A 错误;
      BC.滑块 P在A、B两点时,弹簧对滑块的弹力大小相等,即弹簧的形变量相等,弹簧的弹性势能相等,到B点时,Q的速度为零,则系统由机械能守恒可得
      解得
      因为 A、B两点弹簧弹性势能相等,即弾簧对 P 做功为零,所以细绳对 P做的功等于P 增加的机械能,则,故 B错误,C正确;
      D.由 A 选项项分析知,从 A 点到B 点过程中弹簧对P、Q整体先做正功,后做负功,所以P与Q的机械能先增大后减小,故 D正确。故选CD。
      11. 【答案】(1) (2)
      【解析】(1)物块滑离长木板后做平抛运动,可得
      联立,解得
      (2)设滑块滑到B点时的速度为vB,则滑块从B点运动到C点过程,由动能定理可得

      联立,解得
      结合图像的斜率为k,可得
      解得
      12. 【答案】(1)1.345 (2)降低 (3) ;
      【解析】(1)图中游标卡尺读数为
      (2)滑块通过光电门1的时间小于通过光电门2的时间,说明滑块从光电门1到光电门2为减速运动,则右端较高,因此可调节Q使轨道右端降低。
      (3)若碰撞过程中动量守恒,取水平向左为正方向,根据公式有
      整理得
      若碰撞是弹性碰撞,则碰撞前后A、B的相对速度大小相等,即
      整理得
      13. 【答案】
      【解析】设A在斜面上下滑用时,在平面上追赶B用时,设B的加速度最大为,在这种情况下满足A恰好能够追上B,即A追上B时A、B共速,A到平面上的速度为
      对A、B平面上的追赶过程有
      追上时A、B共速有
      联立可得
      故B的加速度应该满足。
      14. 【答案】(1)-0.4J (2)
      【解析】【小问1】根据题意可知物块B下降的高度
      对A、B系统,根据机械能守恒有
      联立解得
      可知该过程A机械能增加0.4J,由于AB系统机械能守恒,故B的机械能减少0.4J,故B的机械能变化量
      【小问2】当A运动到倾斜细线与杆的夹角时,A速度最大,B速度为零,此过程A受到外力的冲量最大,则有
      根据动量定理,可知A受到的最大冲量
      联立解得
      15. 【答案】(1) (2) (3)
      【解析】【小问1】解除弹簧锁定后A、B两球被弹开弹簧恢复原状过程中,动量守恒和机械能守恒,根据动量守恒定律有
      根据机械能守恒定律有
      联立解得
      【小问2】由题意,小球A从平台平抛后落到点过程中,下落的高度为
      设小球A在点的速度为,则竖直分速度为,则有
      平抛过程由机械能守恒定律得
      联立解得
      【小问3】由题意可知,小球A的重力为,小球A在轨道受到水平向右的拉力作用,二力的合力为,合力与竖直方向的夹角为
      小球A从平台抛出到运动到速度与垂直时对轨道压力最大,这个过程机械能守恒,根据机械能守恒定律有
      根据牛顿第二定律有
      联立解得
      根据牛顿第三定律可知,小球A对轨道的最大压力为。

      相关试卷

      安徽省合肥市第一中学2025-2026学年高三上学期期中教学质量检测物理试卷(学生版):

      这是一份安徽省合肥市第一中学2025-2026学年高三上学期期中教学质量检测物理试卷(学生版),共14页。

      安徽省合肥市第一中学2024-2025学年高三上学期教学质量检测物理试卷(附参考答案):

      这是一份安徽省合肥市第一中学2024-2025学年高三上学期教学质量检测物理试卷(附参考答案),共11页。

      安徽省合肥市第一中学2024-2025学年高三上学期期中质量检测物理试卷(Word版附解析):

      这是一份安徽省合肥市第一中学2024-2025学年高三上学期期中质量检测物理试卷(Word版附解析),文件包含安徽省合肥市第一中学2024-2025学年高三上学期教学质量检测物理试卷Word版含解析docx、安徽省合肥市第一中学2024-2025学年高三上学期教学质量检测物理试卷Word版无答案docx等2份试卷配套教学资源,其中试卷共34页, 欢迎下载使用。

      资料下载及使用帮助
      版权申诉
      • 1.电子资料成功下载后不支持退换,如发现资料有内容错误问题请联系客服,如若属实,我们会补偿您的损失
      • 2.压缩包下载后请先用软件解压,再使用对应软件打开;软件版本较低时请及时更新
      • 3.资料下载成功后可在60天以内免费重复下载
      版权申诉
      若您为此资料的原创作者,认为该资料内容侵犯了您的知识产权,请扫码添加我们的相关工作人员,我们尽可能的保护您的合法权益。
      入驻教习网,可获得资源免费推广曝光,还可获得多重现金奖励,申请 精品资源制作, 工作室入驻。
      版权申诉二维码
      欢迎来到教习网
      • 900万优选资源,让备课更轻松
      • 600万优选试题,支持自由组卷
      • 高质量可编辑,日均更新2000+
      • 百万教师选择,专业更值得信赖
      微信扫码注册
      手机号注册
      手机号码

      手机号格式错误

      手机验证码 获取验证码 获取验证码

      手机验证码已经成功发送,5分钟内有效

      设置密码

      6-20个字符,数字、字母或符号

      注册即视为同意教习网「注册协议」「隐私条款」
      QQ注册
      手机号注册
      微信注册

      注册成功

      返回
      顶部
      学业水平 高考一轮 高考二轮 高考真题 精选专题 初中月考 教师福利
      添加客服微信 获取1对1服务
      微信扫描添加客服
      Baidu
      map