搜索
      上传资料 赚现金
      点击图片退出全屏预览

      中考物理一轮复习考点讲与练专题15 电流与电流(2份,原卷版+解析版)

      • 1.4 MB
      • 2025-12-16 21:48:43
      • 23
      • 0
      • ETliang
      加入资料篮
      立即下载
      查看完整配套(共2份)
      包含资料(2份) 收起列表
      原卷
      中考物理一轮复习考点讲与练专题15 电流与电流(原卷版).docx
      预览
      解析
      中考物理一轮复习考点讲与练专题15 电流与电流(解析版).docx
      预览
      正在预览:中考物理一轮复习考点讲与练专题15 电流与电流(原卷版).docx
      中考物理一轮复习考点讲与练专题15 电流与电流(原卷版)第1页
      点击全屏预览
      1/18
      中考物理一轮复习考点讲与练专题15 电流与电流(原卷版)第2页
      点击全屏预览
      2/18
      中考物理一轮复习考点讲与练专题15 电流与电流(原卷版)第3页
      点击全屏预览
      3/18
      中考物理一轮复习考点讲与练专题15 电流与电流(解析版)第1页
      点击全屏预览
      1/26
      中考物理一轮复习考点讲与练专题15 电流与电流(解析版)第2页
      点击全屏预览
      2/26
      中考物理一轮复习考点讲与练专题15 电流与电流(解析版)第3页
      点击全屏预览
      3/26
      还剩15页未读, 继续阅读

      中考物理一轮复习考点讲与练专题15 电流与电流(2份,原卷版+解析版)

      展开

      这是一份中考物理一轮复习考点讲与练专题15 电流与电流(2份,原卷版+解析版),文件包含中考物理一轮复习考点讲与练专题15电流与电流原卷版docx、中考物理一轮复习考点讲与练专题15电流与电流解析版docx等2份试卷配套教学资源,其中试卷共44页, 欢迎下载使用。

      【知识点回顾】
      知识点一、电荷 摩擦起电
      1、电荷:
      带电体:物体有了吸引轻小物体的性质,我们就说是物体带了电(荷)。这样的物体叫做带电体。
      自然界只有两种电荷——被丝绸摩擦过的玻璃棒带的电荷是正电荷(+);被毛皮摩擦过的橡胶棒上带的电荷叫做负电荷(-)。
      电荷间的相互作用:同种电荷互相排斥,异种电荷互相吸引。
      带电体既能吸引不带电的轻小物体,又能吸引带异种电荷的带电体。
      电荷:电荷的多少叫做电荷量,简称电荷,符号是Q。电荷的单位是库仑(C)。
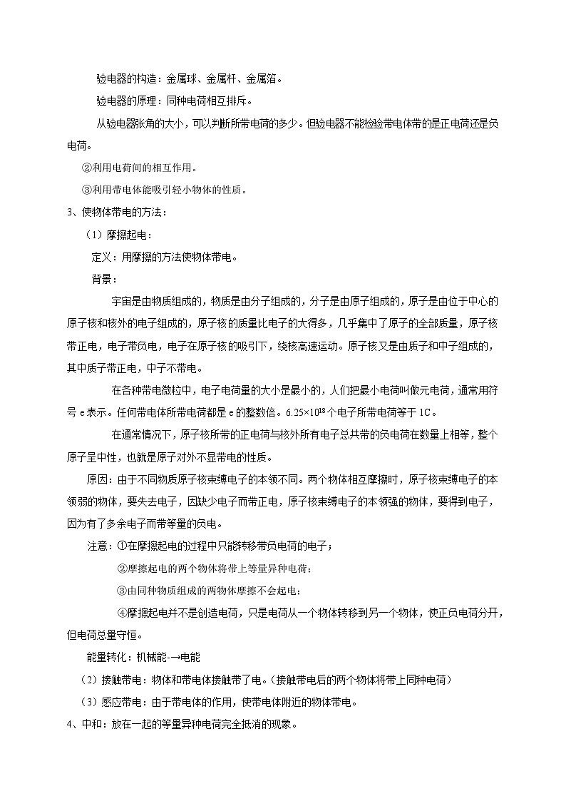
      2、检验物体带电的方法:
      ①使用验电器。
      验电器的构造:金属球、金属杆、金属箔。
      验电器的原理:同种电荷相互排斥。
      从验电器张角的大小,可以判断所带电荷的多少。但验电器不能检验带电体带的是正电荷还是负电荷。
      ②利用电荷间的相互作用。
      ③利用带电体能吸引轻小物体的性质。
      3、使物体带电的方法:
      (1)摩擦起电:
      定义:用摩擦的方法使物体带电。
      背景:
      宇宙是由物质组成的,物质是由分子组成的,分子是由原子组成的,原子是由位于中心的原子核和核外的电子组成的,原子核的质量比电子的大得多,几乎集中了原子的全部质量,原子核带正电,电子带负电,电子在原子核的吸引下,绕核高速运动。原子核又是由质子和中子组成的,其中质子带正电,中子不带电。
      在各种带电微粒中,电子电荷量的大小是最小的,人们把最小电荷叫做元电荷,通常用符号e表示。任何带电体所带电荷都是e的整数倍。6.25×1018个电子所带电荷等于1C。
      在通常情况下,原子核所带的正电荷与核外所有电子总共带的负电荷在数量上相等,整个原子呈中性,也就是原子对外不显带电的性质。
      原因:由于不同物质原子核束缚电子的本领不同。两个物体相互摩擦时,原子核束缚电子的本领弱的物体,要失去电子,因缺少电子而带正电,原子核束缚电子的本领强的物体,要得到电子,因为有了多余电子而带等量的负电。
      注意:①在摩擦起电的过程中只能转移带负电荷的电子;
      ②摩擦起电的两个物体将带上等量异种电荷;
      ③由同种物质组成的两物体摩擦不会起电;
      ④摩擦起电并不是创造电荷,只是电荷从一个物体转移到另一个物体,使正负电荷分开,但电荷总量守恒。
      能量转化:机械能-→电能
      (2)接触带电:物体和带电体接触带了电。(接触带电后的两个物体将带上同种电荷)
      (3)感应带电:由于带电体的作用,使带电体附近的物体带电。
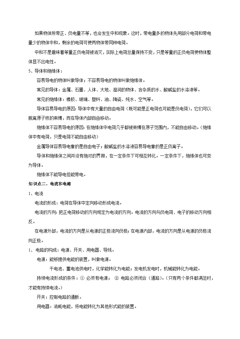
      4、中和:放在一起的等量异种电荷完全抵消的现象。
      如果物体所带正、负电量不等,也会发生中和现象。这时,带电量多的物体先用部分电荷和带电量少的物体中和,剩余的电荷可使两物体带同种电荷。
      中和不是意味着等量正负电荷被消灭,实际上电荷总量保持不变,只是等量的正负电荷使物体整体显不出电性。
      5、导体和绝缘体:
      容易导电的物体叫做导体;不容易导电的物体叫做绝缘体。
      常见的导体:金属、石墨、人体、大地、湿润的物体、含杂质的水、酸碱盐的水溶液等。
      常见的绝缘体:橡胶、玻璃、塑料、油、陶瓷、纯水、空气等。
      导体容易导电的原因:导体中有大量的自由电荷(既可能是正电荷也可能是负电荷),它们可以脱离原子核的束缚,而在导体内部自由移动。
      绝缘体不容易导电的原因:在绝缘体中电荷几乎都被束缚在原子范围内,不能自由移动。(绝缘体中有电荷,只是电荷不能自由移动)
      金属导体容易导电靠的是自由电子;酸碱盐的水溶液容易导电靠的是正负离子。
      导体和绝缘体之间并没有绝对的界限,在一定条件下可相互转化。一定条件下,绝缘体也可变为导体。
      绝缘体不能导电但能带电。
      知识点二、电流和电路
      1、电流
      电流的形成:电荷在导体中定向移动形成电流。
      电流的方向:把正电荷移动的方向规定为电流的方向。电流的方向与负电荷、电子的移动方向相反。
      在电源外部,电流的方向是从电源的正极流向负极;在电源内部,电流的方向是从电源的负极流向正极。
      电路的构成:电源、开关、用电器、导线。
      电源:能够提供电能的装置,叫做电源。
      干电池、蓄电池供电时,化学能转化为电能;发电机发电时,机械能转化为电能。
      持续电流形成的条件:① 必须有电源; ② 电路必须闭合(通路)。(只有两个条件都满足时,才能有持续电流。)
      开关:控制电路的通断。
      用电器:消耗电能,将电能转化为其他形式能的装置。
      导线——传导电流,输送电能。
      4、电路的三种状态:
      通路——接通的电路叫通路,此时电路中有电流通过,电路是闭合的。
      开路(断路)——断开的电路叫断路,此时电路不闭合,电路中无电流。
      短路——不经过用电器而直接用导线把电源正、负极连在一起,电路中会有很大的电流,可能把电源烧坏,或使导线的绝缘皮燃烧引起火灾,这是绝对不允许的。用电器两端直接用导线连接起来的情况也属于短路(此时电流将直接通过导线而不会通过用电器,用电器不会工作)。
      5、电路图:
      常用电路元件的符号:
      知识点三、串联和并联
      串联电路:
      把电路元件逐个顺次连接起了就组成了串联电路。
      特点:①电流只有一条路径;
      ②各用电器之间互相影响,一个用电器因开路停止工作,其它用电器也不能工作;
      ③只需一个开关就能控制整个电路。
      并联电路:
      把电路元件并列地连接起来就组成了并联电路。
      电流在分支前和合并后所经过的路径叫做干路;分流后到合并前所经过的路径叫做支路。
      特点:①电流两条或两条以上的路径,有干路、支路之分;
      ②各用电器之间互不影响,当某一支路为开路时,其它支路仍可为通路;
      ③干路开关能控制整个电路,各支路开关控制所在各支路的用电器。
      知识点四、电流的强弱
      电流:
      电流是表示电流强弱的物理量,用符号I表示。电流的单位为安培,简称安,符号A。比安培小的单位还有毫安(mA)和微安(μA),1A=103 mA 1mA=103μA 1A=106μA
      电流等于1s内通过导体横截面的电荷量。
      电流表:
      测量电流的仪表叫电流表。符号为 eq \\ac(○,A),其内阻很小,可看做零,电流表相当于导线。
      电流表的示数:
      在0~3A量程读出的示数是指针指向相同位置时,在0~0.6A量程上读出的示数的5倍。
      * 部分电流表的三个接线柱分别是“+”、“0.6”和“3”。这时“0.6”和“3”是负接线柱,电流要从“+”流入,再从“0.6”或“3”流出。
      正确使用电流表的规则:
      ①电流表必须和被测的用电器串联。
      如果电流表与用电器并联,不但测不出流经此用电器的电流,如果电路中没有别的用电器还会因为电流表直接连到电源的两极上使电流过大而烧坏电流表。
      ②“+”“-”接线柱的接法要正确,必须使电流从“+”接线柱流进电流表,从“-”接线柱流出来。
      否则电流表的指针会反向偏转。
      ③被测电流不能超过电流表量程。若不能预先估计待测电流的大小时,应选用最大量程进行试触。
      若被测电流超过电流表的量程将使指针转出刻度范围把指针打弯或把电流表烧坏。在试触过程中若指针偏转超过最大值则应断开开关检查;如果指针偏转幅度太小(小于0.6A),会影响读数的准确性,应选用小量程档。
      ④绝对不允许不经过用电器而把电流表直接连到电源的两极上。
      否则将烧坏电流表。
      使用电表前,如果指针不指零,可调整中央调零螺旋使指针调零。
      知识点五、串、并联电路的电流规律
      串联电路中各处的电流相等。
      并联电路的干路总电流等于各支路电流之和。
      【例题精析】
      (2022•潍坊)如图所示是某动感单车扶手的示意图,显示屏能显示有关骑行数据。正常骑行中,只有按压显示屏的“开始”按钮(相当于开关S1闭合),且将双手握住“手握感应片”(相当于开关S2闭合)时,显示屏才能接通电源,显示骑行数据。下列符合要求的模拟电路是( )
      A.B.
      C.D.
      (2022•湖北)取两个相同的验电器甲和乙,如图,使甲带负电荷,乙不带电,下列分析错误的是( )
      A.甲验电器带负电是因为它得到了电子
      B.甲验电器的金属箔片张开是由于同种电荷相互排斥
      C.用橡胶棒连接两金属球,金属箔片的张角都会发生改变
      D.用金属棒连接两金属球的瞬间,棒中电流方向由乙到甲
      (2022•湖北)给某型号电烤箱设定好工作时间和温度,即闭合定时开关S1和温控开关S2,再闭合启动开关S,电烤箱开始工作。当达到了设定的工作时间或温度时,定时开关S1或温控开关S2断开,电烤箱就停止工作。下列电路符合要求的是( )
      A.B.
      C.D.
      (2022•随州)下列说法中正确的是( )
      A.用纸巾摩擦过的塑料吸管可以吸引纸屑,说明塑料是导体
      B.用塑料梳子梳头发,头发更蓬松是因为梳子与头发摩擦的过程中创造了电荷
      C.与头发摩擦过的塑料尺能吸引纸屑,因为塑料尺把头发的电荷都带走了
      D.干燥的冬季,化纤衣服容易吸附灰尘是因为摩擦过的衣服带了电容易吸引轻小物体
      (2022•金华)某款“抓娃娃”机通过投币接通电源后,娃娃机内彩灯发光,接着用手接触“感应”开关接通电动机才能抓取“娃娃”,不投币只用手接触“感应”开关无法抓“娃娃”。下列简化电路中符合要求的是( )
      A.B.
      C.D.
      (2022•巴中)关于电现象,下列说法正确的是( )
      A.同种电荷互相吸引,异种电荷互相排斥
      B.带电的物体能够吸引轻小物体
      C.一个不带电的泡沫小球与带负电的物体接触后带正电
      D.用丝绸摩擦过的玻璃棒带正电,是因为玻璃棒得到了正电荷
      (2022•宿迁)疫情防控期间,宿迁市很多学校门口新增加了人脸识别测温系统。若人脸识别通过,则控制电路会闭合开关S1,若体温测量值在正常范围内,则会闭合开关S2。只有人脸识别通过且体温在正常范围内,系统才会启动电动机打开闸门。下列有关该控制电路的设计能实现上述功能的是( )
      A.B.
      C.D.
      (2022•杭州)甲、乙为两个独立的房间,当闭合甲房间的开关时,只有乙房间电铃响;当闭合乙房间开关时,只有甲房间电铃响。符合此要求的电路是( )
      A.B.
      C.D.
      (2022•西藏)如图所示,利用静电喷漆枪给物件上漆,涂料小液滴之间相互排斥,但被物件吸引。则( )
      A.物件一定带负电B.物件一定不带电
      C.小液滴可能不带电D.小液滴一定带同种电荷
      (2022•常州)“新冠”疫情防控要求:来自中高风险地区的人员,需要隔离。为此,综合实践小组自制如图甲所示的开门报警器,电路板固定于大门,条带左端插在两电池之间、右端固定于门框。如图乙所示,大门一旦被打开,灯亮、电铃响,条带在电路中起到了电路元件 的作用,具有优异的 (导电/绝缘)性。某次测试发现,把大门打开,电铃响而灯不亮,故障可能是灯L处发生 。
      (2022•桂林)小桂和小林在“探究并联电路中电流的规律”的实验中:
      (1)他们按如图甲的电路图连接电路,在图乙的实物图中还差一根导线没有连接,请在图中画出该条导线。
      (2)在实验过程中,L2突然熄灭,L1亮度不变,电路可能出现的故障是L2 路。
      (3)排除故障后,用电流表测出通过L1、L2和干路的电流,记录如下表,第三次实验时电流表A1指针指在如图丙的位置,其读数应为 A;小桂分析实验数据后得出结论:并联电路干路电流等于各支路电流之和,且各支路电流相等。小林认为小桂的结论可能不正确,为了验证这个结论是否正确,他们应该更换规格 (选填“相同”或“不同”)的灯泡再次实验。
      (4)本实验要进行多次实验的目的是
      【习题巩固】
      一.选择题(共11小题)
      1.(2022•西青区模拟)图中的四个电路图中,能够正确测量通过灯L1电流的是( )
      A.B.
      C.D.
      2.(2022•东莞市一模)如图所示,L1标有“12V 6W”的字样,L2标有“12V 12W”的字样,电源电压为12V,则下列说法中正确的是( )
      A.S1、S3闭合,S2断开时,L1比L2亮
      B.S1闭合,S2、S3断开时,L1比正常发光时亮
      C.S1、S2、S3都闭合时,L1亮,L2不亮
      D.闭合S2,断开S1、S3时,L1比L2亮
      3.(2022•沙坪坝区校级一模)小欣使用了一种可以自动加湿的电风扇。空气湿度下降到一定程度时,湿度开关S1自动闭合,加湿系统自动运行;断开总开关S2,风扇和加湿系统同时不工作。下列图中电路符合的是( )
      A.B.
      C.D.
      4.(2022•绵阳模拟)如图所示,放在光滑的水平桌面上A、B、C三个轻质小球,三个小球都处于静止状态,其中B是用毛皮摩擦后的橡胶球。下列关于A、C两个小球可能的带电情况判断正确的是( )
      A.A、C都带负电荷B.A、C都带正电荷
      C.A、C带异种电荷D.A、C都不带电
      5.(2022•宁波一模)如图所示的电路图中,通过控制开关的闭合与断开,不会出现的情形是( )
      A.电源短路B.任一个小灯泡单独发光
      C.二个小灯泡串联发光D.二个小灯泡并联发光
      6.(2022•杭州模拟)如图甲为坐位体前屈测量示意图,测试时需要从刻度尺上读数。小明利用电压表等实验器材对该测量仪进行改进,改进后电压表示数与长度变化关系如图乙所示。则他设计的电路是( )
      A.B.
      C.D.
      7.(2022•江西模拟)小明用导线将电源,两个开关S1、S2,一个红灯和一个绿灯连接起来。当S1闭合、S2断开时,只有红灯亮;当S1断开、S2闭合时,只有绿灯亮;当两个开关S1、S2都断开时( )
      A.两灯可能都亮B.两灯一定不会亮
      C.只有红灯亮D.只有绿灯亮
      8.(2022•河南模拟)如图所示,用一段细铁丝做一个支架,作为转动轴,把一根中间戳有小孔(没有戳穿)的饮料吸管放在转动轴上,吸管能在水平面内自由转动。用餐巾纸摩擦吸管使其带电,当将与毛皮摩擦过的橡胶棒靠近吸管带电一端时,吸管被排斥,则下列说法正确的是( )
      A.吸管带电的一端一定带正电
      B.吸管和餐巾纸摩擦起电时,分别带上了同种电荷
      C.将吸管带电一端接触不带电的验电器金属球,则验电器中瞬间电流方向是:从金属箔到金属球
      D.把某个物体放在吸管带电一端的附近,吸管向该物体靠近,说明该物体一定带电
      9.(2022•渝中区校级模拟)抗击新型冠状病毒需要随时监测体温,小巴利用热敏电阻R和定值电阻R0设计了一个“温度计”的模拟电路。热敏电阻R的阻值随温度的升高而增大,他把电表的刻度值都改为相应的温度值,温度升高时电表的示数变大,在下列所示的电路图中,符合设计要求的是( )
      A.B.
      C.D.
      10.(2022•东营模拟)根据防疫和安保需求,如图所示,我县很多场所安装了一种集人体温度检测和金属探测为一体的安全检测门,门头装有高精度的体温检测探头,能够测量人体额头的温度,门中建立有电磁场,能够探测人体是否携带金属物品,当人体温度过高(S1闭合)或人身上携带金属物品(S2闭合)时,报警指示灯就会亮起且电铃发出报警声。下面的简化电路图符合要求的是( )
      A.B.
      C.D.
      11.(2022•长沙县模拟)如图所示,电动独轮车是新一代代步工具,它体形小巧、携带方便,而且依靠电力驱动,低碳环保,越来越受到年轻人的喜爱。某品牌独轮车工作原理:当电源开关S1闭合时指示灯亮起,人站在独轮车上开关S2自动闭合,电动机才能启动,开始运动。下列电路设计符合上述要求的是( )
      A.B.
      C.D.
      二.填空题(共2小题)
      12.(2022•简阳市模拟)如图甲所示电路,闭合开关S后,两个灯泡都能发光,电流表A1、A2指针的位置均如图乙所示,则通过灯泡L1的电流为 A;如果灯泡L1的接线柱脱落了,灯泡L2 (选填“会”或“不会”)发光。
      13.(2022•青羊区校级模拟)如图甲电路中,当开关S闭合后,电流表的指针偏转如图乙所示,则通过灯泡L2的电流是 A,通过灯泡L1的电流为 A。
      三.实验探究题(共2小题)
      14.(2022•市中区校级模拟)小宁在做探究并联电路电流规律的实验,如图甲是实验的电路图。
      (1)在连接电路时发现,电流表的指针在图乙的位置,是因为没有 。纠正后继续接好电路,闭合开关,指针又偏到图乙的位置,是因为 ;
      (2)他在测量A处的电流时,电流表的示数如图丙所示,则电流表的示数为 A;
      (3)在解决了以上问题后,将电流表分别接入A、B、C三点处,闭合开关,测出了一组电流并记录在表格中,立即得出了并联电路的电流规律。请你指出他们实验应改进的方法是 ;
      (4)实验结束后,小宁又利用器材换个电源连接了如图丁所示的电路图,当开关S由断开到闭合时,电流表A1的示数 (选填“变大”“变小”或“不变”)。小宁惊奇的发现闭合开关后两个灯都亮,并且两个表都偏转了22个小格,请帮小宁推算出流过L2的电流是 A。
      15.(2022•温江区模拟)为了探究并联电路的电流规律,小军同学设计了如图甲所示的电路进行实验。
      (1)小军同学先将电流表接在L1所在的支路上,闭合开关后,看到灯L2发光,但灯L1不发光,电流表的示数为零,电路可能存在的故障是: 。
      (2)排除故障后,他测出了L1、L2支路和干路上的电流分别为I1、I2和I,电流表示数如图中丙、丁、戊所示,丁图中的示数为 ,在误差允许范围内你认为并联电路中干路电流和各支路电流的关系是: (请写公式表达式)。
      (3)为了验证结论的普遍性,小军可以采用的方法是: 。
      (4)小军连接了如图乙的实物连接图,若要测灯L1的电流,请你在图乙上只改动一根导线,完成电路的连接(在需改动的导线上打“×”,再画出重新连接后的导线)。
      符号
      意义
      符号
      意义

      交叉不相连的导线
      电铃
      交叉相连接的导线
      eq \\ac(○,M)
      电动机
      (负极)(正极)
      电池
      eq \\ac(○,A)
      电流表
      电池组
      eq \\ac(○,V)
      电压表
      开关
      电阻
      eq \\ac(○,×)
      小灯泡
      滑动变阻器
      量程
      使用接线柱*
      表盘上刻度位置
      大格代表值
      小格代表值
      0~0.6A
      “-”和“0.6”
      下一行
      0.2A
      0.02A
      0~3A
      “-”和“3”
      上一行
      1A
      0.1A
      实验次数
      1
      2
      3
      电流表A1的示数/A
      0.18
      0.2
      电流表A2的示数/A
      0.18
      0.2
      电流表A的示数/A
      0.36
      0.4

      相关试卷

      中考物理一轮复习考点讲与练专题15 电流与电流(2份,原卷版+解析版):

      这是一份中考物理一轮复习考点讲与练专题15 电流与电流(2份,原卷版+解析版),文件包含中考物理一轮复习考点讲与练专题15电流与电流原卷版docx、中考物理一轮复习考点讲与练专题15电流与电流解析版docx等2份试卷配套教学资源,其中试卷共44页, 欢迎下载使用。

      中考物理一轮复习分类考点讲与练第十五章 电流和电路(2份,原卷版+解析版):

      这是一份中考物理一轮复习分类考点讲与练第十五章 电流和电路(2份,原卷版+解析版),文件包含中考物理一轮复习分类考点讲与练第十五章电流和电路原卷版docx、中考物理一轮复习分类考点讲与练第十五章电流和电路解析版docx等2份试卷配套教学资源,其中试卷共34页, 欢迎下载使用。

      中考物理一轮复习讲练测专题15 电流和电路(讲练)(2份打包,解析版+原卷版):

      这是一份中考物理一轮复习讲练测专题15 电流和电路(讲练)(2份打包,解析版+原卷版),文件包含中考物理一轮复习讲练测专题15电流和电路讲练解析版doc、中考物理一轮复习讲练测专题15电流和电路讲练原卷版doc等2份试卷配套教学资源,其中试卷共51页, 欢迎下载使用。

      资料下载及使用帮助
      版权申诉
      • 1.电子资料成功下载后不支持退换,如发现资料有内容错误问题请联系客服,如若属实,我们会补偿您的损失
      • 2.压缩包下载后请先用软件解压,再使用对应软件打开;软件版本较低时请及时更新
      • 3.资料下载成功后可在60天以内免费重复下载
      版权申诉
      若您为此资料的原创作者,认为该资料内容侵犯了您的知识产权,请扫码添加我们的相关工作人员,我们尽可能的保护您的合法权益。
      入驻教习网,可获得资源免费推广曝光,还可获得多重现金奖励,申请 精品资源制作, 工作室入驻。
      版权申诉二维码
      中考专区
      • 精品推荐
      • 所属专辑20份
      欢迎来到教习网
      • 900万优选资源,让备课更轻松
      • 600万优选试题,支持自由组卷
      • 高质量可编辑,日均更新2000+
      • 百万教师选择,专业更值得信赖
      微信扫码注册
      手机号注册
      手机号码

      手机号格式错误

      手机验证码 获取验证码 获取验证码

      手机验证码已经成功发送,5分钟内有效

      设置密码

      6-20个字符,数字、字母或符号

      注册即视为同意教习网「注册协议」「隐私条款」
      QQ注册
      手机号注册
      微信注册

      注册成功

      返回
      顶部
      添加客服微信 获取1对1服务
      微信扫描添加客服
      Baidu
      map