





所属成套资源:中考物理二轮复习高频考点训练 (2份,原卷版+解析版)
中考物理二轮复习高频考点训练专题17 电功和电功率(2份,原卷版+解析版)
展开 这是一份中考物理二轮复习高频考点训练专题17 电功和电功率(2份,原卷版+解析版),文件包含中考物理二轮复习高频考点训练专题17电功和电功率原卷版docx、中考物理二轮复习高频考点训练专题17电功和电功率解析版docx等2份试卷配套教学资源,其中试卷共24页, 欢迎下载使用。
(电功)电功这一物理量的单位是
A.安培 B.伏特 C.焦耳D.欧姆
(W=UIT)直接测量消耗的电能的多少可以用( )
A.电能表 B.电压表 C.电流表 D.电阻表
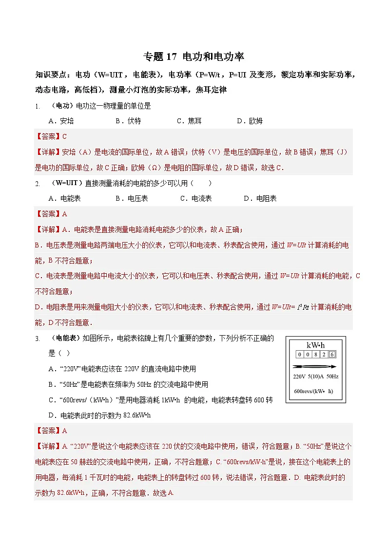
(电能表)如图所示,电能表铭牌上有几个重要的参数,下列分析不正确的是( )
A.“220V”电能表应该在220V的直流电路中使用
B.“50Hz”是电能表在频率为50Hz的交流电路中使用
C.“600revs/(kW•h)”是用电器消耗1kW•h 的电能,电能表转盘转600转
D.电能表此时的示数为82.6kW•h
(电能)常见的家用电器中,工作时需要将电能转化为机械能的是( )
A.电风扇 B.微波炉 C.电熨斗 D.电水壶
(W=UIT)不在同一电路中的两个电阻,阻值之比为,通过的电流之比为,则两个电阻消耗的电功率之比为( )
A. B. C. D.
(电功率)关于电功、电能和电功率的下列说法中,错误的是( )
A.千瓦时是电功的单位,千瓦是电功率的单位
B.电功率是表示电流做功快慢的物理量
C.单位时间内电流做功越多,电功率就越大
D.用电器消耗的电能越多,它的电功率就越大
(P=UI)标有“6 V 3 W”的小灯泡,通过它的电流与电压的关系如图所示.若把它与电压为4 V的电源相连,灯泡仍能发光,此时灯泡消耗的功率为
A.3 W B.1.3 W C.10 W D.1.6 W
(P=UI)甲、乙为两个电路元件,元件两端的电压U与通过它的电流I的关系,如图所示。下列说法正确的是( )
A.甲和乙元件的电阻值均为20Ω
B.甲和乙串联,当电路电流为0.2A时,总功率为0.8W
C.甲和乙串联,当两元件的电阻相同时,电源电压为5V
D.甲和乙并联,当总电流为0.3A时,总功率为0.6W
(实际功率)一只标有“PZ220—100”字样的白炽灯泡,当其两端电压为110V时,它的实际功率为(不计温度对电阻的影响)( )
A.50W B.10W C.75W D.25W
(焦耳定律)利用电流热效应研制的新型智能加热织物,为北京冬奥会运动员提供了保暖服装.揭示电流热效应规律的科学家是( )
A.焦耳 B.安培 C.瓦特 D.伏特
(焦耳定律)下列四种用电器中。利用电流热效应工作的是( )
A.电冰箱 B.电视机 C.电脑 D.电热水壶
(动态电路)空气质量指数是确保实现碧水蓝天的重要指标,下表的空气质量等级是按照空气质量指数划分的。如图甲是环保项目性学习小组设计的空气质量检测仪的电路原理图,用电流表显示空气质量指数。电源电压18V保持不变,定值电阻R0的阻值为100Ω,气敏电阻R的阻值与空气质量指数K的关系图像如图乙所示。下列说法正确的是( )
A.气敏电阻R的阻值随空气质量指数增大而增大
B.空气污染的程度越小,电路中的电流越大
C.电路中电流为0.1A时,对应的空气质量等级为良
D.当空气质量指数为300时,R0消耗的电功率为2.7W
(电能表)电暖器使用时将电能转化为______能。现有一台“220V 800W”的电暖器,正常工作2h,消耗电能______kW·h。使用前,电能表示数为,使用后电能表示数变为______。
(电能表)晓彤对家中晚上的用电情况进行测试.测试前,家中电能表的示数如图(a)所示,晚上家人都休息时,电能表是示数如图(b)所示,则该晚晓彤家消耗电能___________kWh,若以每度电0.51元计算,应缴电费__________元.
(实际功率)把标有“6V 3W”和“6V 6W”字样的两只灯泡L1、L2串联在电路中,只有其中一盏灯正常发光,不考虑温度对灯丝的影响,则电源电压为______V。
(测量小灯泡的额定功率)小华在“测量小灯泡的额定功率”的实验中,所用小灯泡上标有“3.8 V”字样,电源电压恒为6 V。
(1)根据图甲所示的电路图,请用笔画线代替导线,完成图乙所示实物图的连接。
(2)电路安装并调试好后开始实验,小华调节滑动变阻器滑片,当小灯泡正常发光时,电流表的示数如图丙所示,该电流值为 ___________ A,则小灯泡的额定功率为 ___________ W。
(3)小华刚准备拆除电路结束实验时,同组的小红提出,在调节滑动变阻器滑片使小灯泡正常发光时,电压表的示数很难准确达到,由此可能造成一定的测量误差,她认为小华可以在前面(2)操作的基础上,对电路稍作改动,就能提高测量数据的精确度。请你帮小红补全测量步骤(补全步骤时必须准确阐述接法和操作要点):
①断开开关, ___________ ;
②闭合开关,调节滑动变阻器的滑片,使电压表的示数为 ___________ V,并读出此时电流表的示数;
③计算出小灯泡的额定功率。
(测量小灯泡的额定功率)在“测量小灯泡的电功率”的实验中,电源电压为3 V,小灯泡的额定电压为2.5 V,电阻约为10 Ω.
(1)连接电路时开关应________.
(2)请你用笔画线代替导线,将图甲中的实物电路连接完整_________.
(3)闭合开关前,滑动变阻器的滑片P应位于________(选填“A”或“B”)端.
(4)小明连接好电路后,闭合开关,移动滑片,发现小灯泡始终不亮,且电压表有示数,电流表无示数,则故障原因可能是______________.(写出一种即可)
(5)排除故障后,小明闭合开关,移动滑片P到某一位置时,电压表示数如图乙所示,为______V,则此时小灯泡消耗的实际功率________(选填“大于”“小于”或“等于”)额定功率.
(6)小明继续移动滑动变阻器的滑片P,记下多组对应的电压表和电流表的示数,并绘制成I-U图象(如图丙所示),根据图象,可计算出小灯泡的额定功率是________W.
(7)进一步分析图象可知,随着小灯泡两端电压的增大,灯丝电阻逐渐________(选填“增大”“减小”或“不变”),造成这一现象的原因可能是______________________________________________________.
(焦耳定律)如图所示,是探究电流通过导体产生热量的多少与哪些因素有关的实验装置(电源电压不变)。
(1)若想探究电流产生热量的多少与电阻的关系,应选择图中的_____两个密闭容器进行实验;
(2)图丙中并联一个5Ω电阻的目的是_____;
(3)通电相同时间,乙、丙两密闭容器中的电阻丝产生热量的关系Q乙=_____Q丙;
(4)如果丙装置中容器外的5Ω电阻发生了断路,则通电相同时间,乙装置中电阻丝产生的热量将比原来_____。
(焦耳定律)如图所示,是探究焦耳定律的实验装置。已知R1
相关试卷
这是一份中考物理二轮复习高频考点训练专题17 电功和电功率(2份,原卷版+解析版),文件包含中考物理二轮复习高频考点训练专题17电功和电功率原卷版docx、中考物理二轮复习高频考点训练专题17电功和电功率解析版docx等2份试卷配套教学资源,其中试卷共24页, 欢迎下载使用。
这是一份中考物理二轮复习专题高频集训17 电功和电功率(2份,原卷版+解析版),文件包含中考物理二轮复习专题高频集训17电功和电功率原卷版docx、中考物理二轮复习专题高频集训17电功和电功率解析版docx等2份试卷配套教学资源,其中试卷共24页, 欢迎下载使用。
这是一份中考物理二轮复习考点题型归纳与变式演练专题18 电功和电功率(2份,原卷版+解析版),文件包含中考物理二轮复习考点题型归纳与变式演练专题18电功和电功率原卷版docx、中考物理二轮复习考点题型归纳与变式演练专题18电功和电功率解析版docx等2份试卷配套教学资源,其中试卷共69页, 欢迎下载使用。
相关试卷 更多
- 1.电子资料成功下载后不支持退换,如发现资料有内容错误问题请联系客服,如若属实,我们会补偿您的损失
- 2.压缩包下载后请先用软件解压,再使用对应软件打开;软件版本较低时请及时更新
- 3.资料下载成功后可在60天以内免费重复下载
免费领取教师福利 





.png)




