搜索
      上传资料 赚现金

      四川省内江市威远中学2025-2026学年高一上学期12月考试生物试卷

      • 654.26 KB
      • 2025-12-12 15:50:57
      • 39
      • 0
      • 教习网6560351
      加入资料篮
      立即下载
      四川省内江市威远中学2025-2026学年高一上学期12月考试生物试卷第1页
      高清全屏预览
      1/8
      四川省内江市威远中学2025-2026学年高一上学期12月考试生物试卷第2页
      高清全屏预览
      2/8
      四川省内江市威远中学2025-2026学年高一上学期12月考试生物试卷第3页
      高清全屏预览
      3/8
      还剩5页未读, 继续阅读

      四川省内江市威远中学2025-2026学年高一上学期12月考试生物试卷

      展开

      这是一份四川省内江市威远中学2025-2026学年高一上学期12月考试生物试卷,共8页。试卷主要包含了单选题,解答题等内容,欢迎下载使用。

      注意事项:
      威远中学校 2025-2026 学年高一上期 12 月月考生物试题
      (考试时间 75 分钟总分 100 分)
      答题前填写好自己的姓名、班级、考号等信息
      请将答案正确填写在答题卡上
      第 I 卷(选择题)
      一、单选题
      我国的“国宝”大熊猫栖息于长江上游海拔 2400~3500 米的高ft竹林中,喜食竹子尤喜嫩茎、竹笋,偶尔食肉。下列有关叙述错误的是()
      竹林中的空气、阳光等环境因素属于生态系统的一部分 B.高ft竹林中的所有大熊猫和所有竹子共同形成了一个群落 C.竹茎、竹叶都属于植物的器官,竹子没有系统这一生命系统层次 D.竹林内所有动植物都是由细胞发育而来的,并由细胞和细胞产物构成
      2.2023 年诺贝尔生理学或医学奖颁给了 RNA 疫苗的研发者。RNA 的中文名称是( )
      核酸B.核苷酸C.核糖核酸D.核糖核苷酸 3.下列化合物中,属于构成蛋白质的氨基酸的是()
      ①②③④B.①②③C.①②D.②④ 4.关于下列微生物的叙述,正确的是( )
      蓝细菌细胞内含有叶绿体,能进行光合作用 B.酵母菌有细胞壁和核糖体,属于单细胞原核生物 C.破伤风杆菌细胞内不含线粒体,只能进行无氧呼吸 D.支原体属于原核生物,细胞内含有染色质和核糖体
      螺旋藻是一种主要分布在热带、亚热带地区的蓝细菌门颤藻科螺旋状微藻,被联合国粮农组织(FAO)誉为“21 世纪最理想的食品”,含有人体必需的 Mg,Fe、Mn、Zn 等元素。下列有关描述错误的是()
      螺旋藻能把无机物转化成有机物,是自养型生物 B.螺旋藻细胞中含量最多的化合物是蛋白质 C.螺旋藻含有人体必需的 Fe、Mn、Zn 等微量元素 D.螺旋藻和黑藻在细胞结构上的主要区别是有无以核膜为界限的细胞核
      甘肃陇南的“武都油橄榄”是中国国家地理标志产品,其果肉呈黄绿色,子叶呈乳白色,均富含脂肪。由其生产的橄榄油含有丰富的不饱和脂肪酸,可广泛用于食品、医药和化工等领域。下列叙述错误的是( )
      不饱和脂肪酸的熔点较低,不容易凝固,橄榄油在室温下通常呈液态 B.苏丹Ⅲ染液处理油橄榄子叶,在高倍镜下可观察到橘黄色的脂肪颗粒
      C.油橄榄种子萌发过程中有机物的含量减少,有机物的种类不发生变化 D.脂肪在人体消化道内水解为脂肪酸和甘油后,可被小肠上皮细胞吸收
      已知①酶、②抗体、③激素、④糖原、⑤脂肪、⑥核酸都是人体内有重要作用的物质。下列说法正确的是
      ( )
      ①②③都是由氨基酸通过肽键连接而成的 B.③④⑤都是生物大分子,都以碳链为骨架 C.①②⑥都是由含氮的单体连接成的多聚体D.④⑤⑥都是人体细胞内的主要能源物质
      DNA 完全水解后,得到的化学物质是()
      氨基酸、葡萄糖、含氮碱基B.氨基酸、核苷酸、葡萄糖
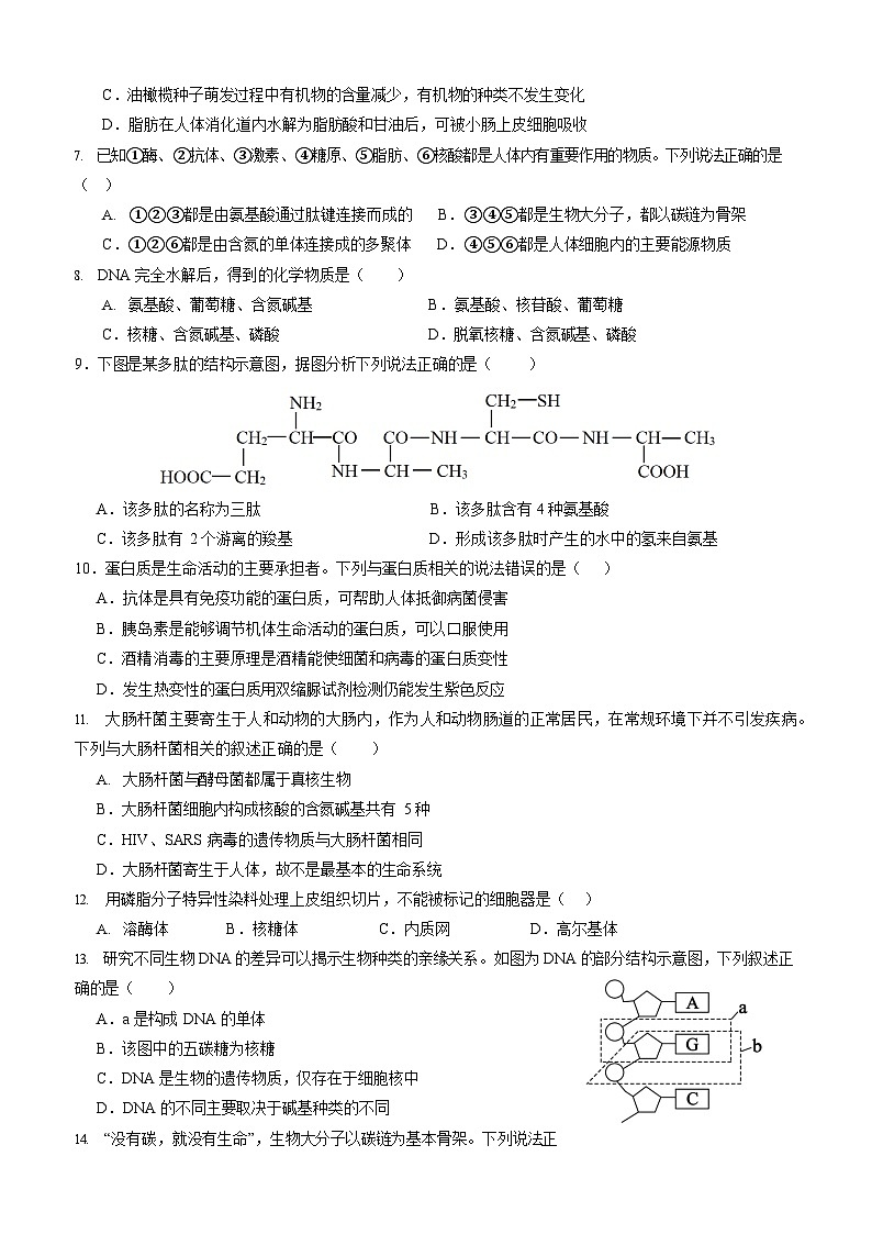
      C.核糖、含氮碱基、磷酸D.脱氧核糖、含氮碱基、磷酸 9.下图是某多肽的结构示意图,据图分析下列说法正确的是()
      A.该多肽的名称为三肽B.该多肽含有 4 种氨基酸
      C.该多肽有 2 个游离的羧基D.形成该多肽时产生的水中的氢来自氨基 10.蛋白质是生命活动的主要承担者。下列与蛋白质相关的说法错误的是( )
      A.抗体是具有免疫功能的蛋白质,可帮助人体抵御病菌侵害 B.胰岛素是能够调节机体生命活动的蛋白质,可以口服使用 C.酒精消毒的主要原理是酒精能使细菌和病毒的蛋白质变性 D.发生热变性的蛋白质用双缩脲试剂检测仍能发生紫色反应
      大肠杆菌主要寄生于人和动物的大肠内,作为人和动物肠道的正常居民,在常规环境下并不引发疾病。下列与大肠杆菌相关的叙述正确的是( )
      大肠杆菌与酵母菌都属于真核生物 B.大肠杆菌细胞内构成核酸的含氮碱基共有 5 种 C.HIV、SARS 病毒的遗传物质与大肠杆菌相同 D.大肠杆菌寄生于人体,故不是最基本的生命系统
      用磷脂分子特异性染料处理上皮组织切片,不能被标记的细胞器是( )
      溶酶体 B.核糖体 C.内质网 D.高尔基体
      研究不同生物 DNA 的差异可以揭示生物种类的亲缘关系。如图为 DNA 的部分结构示意图,下列叙述正确的是()
      A.a 是构成 DNA 的单体
      B.该图中的五碳糖为核糖
      C.DNA 是生物的遗传物质,仅存在于细胞核中
      D.DNA 的不同主要取决于碱基种类的不同
      “没有碳,就没有生命”,生物大分子以碳链为基本骨架。下列说法正
      确的是()
      蔗糖是由葡萄糖连接而成的多聚体 B.脂肪是由小分子单体聚合形成的生物大分子 C.细胞中的核酸水解后可得到 8 种核苷酸D.每种蛋白质水解后都可以得到 21 种氨基酸
      人们对细胞膜化学成分与结构的认识经历了漫长的过程。下列相关叙述错误的是()
      A.1895 年,欧文顿发现溶于脂质的物质容易通过细胞膜,不溶于脂质的物质不容易通过细胞膜,据此推测细胞膜是由脂质组成的
      B.荷兰科学家用丙酮从蛙的红细胞中提取脂质,在空气—水界面上铺展成单分子层,测得单层分子的面积恰为蛙红细胞表面积的 2 倍
      C.1959 年,罗伯特森在电镜下看到了细胞膜清晰的暗一亮一暗的三层结构,大胆地提出所有的细胞膜都由蛋白质—脂质—蛋白质三层结构构成
      D.1970 年,科学家利用荧光标记法进行人鼠细胞融合实验,37℃下、40 分钟后两种颜色的荧光均匀分布,表明细胞膜具有流动性
      下列关于细胞结构的叙述,正确的是( ) A.蛋白质纤维构成了细胞膜的基本骨架 B.所有细胞遗传和代谢的控制中心都是细胞核 C.新合成的肽链必须经高尔基体加工后才具有稳定的空间结构 D.胰腺腺泡细胞内质网膜上的某些成分可以转移到细胞膜上
      关于技术进步与科学发现之间的促进关系,下列叙述正确的是( ) A.电子显微镜的发明促进细胞学说的提出 B.差速离心法的应用促进对细胞器的认识 C.欧文顿通过对膜成分的提取和化学分析,提出膜是由脂质和蛋白质组成的 D.罗伯特森用光学显微镜观察了细胞膜的暗——亮——暗三层结构
      下列有关生命的物质基础和结构基础的阐述,错误的是()
      ①C、H、O、N 是葡萄糖、氨基酸、核苷酸共有的化学元素
      ②生物体内的糖类绝大多数以多糖的形式存在
      ③乳酸菌、酵母菌和噬菌体中不都有核糖体、DNA、RNA
      ④脂肪又称甘油三酯,都由甘油和不饱和脂肪酸组成
      ⑤磷脂是构成动物细胞膜的重要成分,还参与血液中脂质的运输
      ①④⑤B.①②⑤C.②③④D.①③⑤
      绿色荧光蛋白在一定条件下能发光,可以标识生物体内蛋白质的位置,它照亮了人们以前看不到的世界。下列有关绿色荧光蛋白的叙述,错误的是()
      组成荧光蛋白的氨基酸通过脱水缩合方式连接在一起 B.荧光蛋白可作为标签蛋白,用于研究某种蛋白质分子的转移 C.荧光蛋白被蛋白质水解酶水解后,其功能将改变 D.高温能破坏绿色荧光蛋白的肽键,使荧光蛋白失去发荧光的特性
      分泌蛋白在真核细胞内合成与加工后,经囊泡运输到细胞外起作用。下列有关叙述错误的是( )
      囊泡的主要成分是脂质和蛋白质 B.在运输分泌蛋白的过程中会发生膜成分的更新 C.科学家在研究分泌蛋白合成和分泌时,运用了同位素标记法 D.血红蛋白、胰岛素、抗体等都是分泌蛋白
      图甲表示分泌蛋白的形成过程,其中 a、b、c 分别代表不同的细胞器,图乙表示该过程中部分结构的膜面积变化。下列相关叙述正确的是()
      图甲中的分泌蛋白可能需要血液运输才能到达作用部位 B.图乙中三种膜结构都只通过囊泡建立联系
      C.b 结构与植物细胞壁的合成有关 D.图甲中的 a、b、c 共同参与构成生物膜系统

      如图是细胞膜的结构模型示意图,下列相关说法正确的是(
      图中的③构成细胞膜的基本支架 B.图中的②对称分布在细胞膜的两侧 C.图中的①是糖蛋白,也叫糖被 D.细胞膜功能的复杂程度主要取决于③
      科学家们进行生物学探索实验时,利用了很多科学方法。下列叙述错误的是() A.细胞膜结构模型的探索过程中科学家采用了提出假说的科学方法 B.分离细胞中的细胞器时科学家们采用了差速离心法 C.生物学研究中常用的同位素 14C、32P、3H、35S、15N 等都具有放射性 D.科学家在研究分泌蛋白的合成与分泌时采用了同位素标记法
      某生物兴趣小组利用洋葱(如图为紫色洋葱图片)进行了一系列实验,下列说法正确的是() A.检测生物组织中的还原糖时,最好选择紫色洋葱鳞片叶的外表皮细胞 B.用高倍显微镜观察叶绿体时,应选择洋葱管状叶肉细胞 C.用显微镜观察液泡时,最好选择洋葱鳞片叶的内表皮细胞 D.用显微镜观察中心体时,应选择洋葱根尖成熟区表皮细胞
      根据细胞各部分的结构与其功能相适应,下列相关描述正确的是() A.血液透析膜模拟生物膜的选择透过性把病人血液中的代谢废物透析掉 B.由纤维素组成的细胞骨架与细胞的运动、分裂、分化等生命活动有关 C.口腔上皮细胞与胰腺腺泡细胞相比合成蛋白质更旺盛,核糖体数量更多
      D.植物细胞的液泡中含有色素,所以液泡可作为植物细胞光合作用的场所
      第 II 卷(非选择题)
      二、解答题
      黄河三角洲自然保护区是中国最完整、最广阔、最丰富的湿地生态系统,柽红柳绿,芦花飞舞,物种资源极为丰富,是全球最大的东方白鹳繁殖地。以下是湿地中常见的几种单细胞生物,结合生物学知识回答以下问题:
      (1)在生命系统的结构层次中,该自然保护区属于层次,保护区内所有的东方白鹳属于层次。 (2)图中细胞中都有的细胞结构是(至少写出 2 个),这体现了细胞的。
      (3)图中与绿色开花植物细胞的结构最相似的生物是。脊髓灰质炎病毒的结构与上述生物相比,最典型的区别是。
      (4)采集湿地水样进行显微观察,如图所示是在显微镜下观察到的不同视野,若将视野 1 转为视野 2,正确的操作步骤是(选择需要进行的操作进行排序,填序号)
      ①调节粗准焦螺旋抬高镜筒
      ②调节光圈使视野明亮
      ③调节细准焦螺旋使物像清晰
      ④转动转换器换上高倍镜
      ⑤向右移动装片
      ⑥向左移动装片
      如图为细胞中部分有机物与元素之间的关系图,编号①②③④代表物质。回答下列问题:
      若①组成了细胞膜的基本支架,则①是,将分子①置于水—苯的混合溶剂中,其分布会呈
      (填“单”或“双”)层。
      若②是胃蛋白酶的单体,则②为,其结构通式为。
      若④为动植物共有的储能物质,则④为,是由三分子和一分子发生反应而形成的。 28.正常血红蛋白由一个珠蛋白和四个血红素组成,珠蛋白含有 2 条 α 链(每条链由 141 个氨基酸组成)、2条 β 链(每条链由 146 个氨基酸组成)。如图是血红蛋白形成过程和血红素的分子结构示意图。回答下列问
      题:
      血红蛋白的一级结构是由许多氨基酸通过(填反应名称)形成的含有多个肽键的化合物,呈链状,由于氨基酸之间能够形成氢键等,使得肽链能够,形成具有一定空间结构的蛋白质分子。
      根据以上信息推测,组成血红蛋白的化学元素至少有等元素,珠蛋白至少含有 个游离的氨基。 (3)正常的血红蛋白呈球状,如果血红蛋白某一处的谷氨酸被缬氨酸取代,则会成为纤维状,说明蛋白质的空间结构与氨基酸的 有关,谷氨酸与缬氨酸分子结构的区别是 基团不同。
      29.如图为豚鼠胰腺腺泡细胞中分泌蛋白的合成和运输过程示意图,序号①~⑥表示细胞结构。回答下列问题:
      与分泌蛋白从合成至分泌到细胞外有关的细胞器有(填序号,下同);分泌过程中起着重要交通枢纽的细胞器是。
      含有分泌蛋白的囊泡释放蛋白质时要与细胞膜融合,这依赖于膜具有这一结构特点。
      分泌蛋白的合成和分泌过程中内质网膜面积会(填“增大”“减小”或“不变”,下同)、高尔基体膜面积先增大后减小、细胞膜的膜面积。
      科学家用 3H 标记亮氨酸注入胰腺细胞追踪胰蛋白酶(分泌蛋白)的分泌过程,用 3H 标记亮氨酸时一般不会标记在-COOH 基团上的原因是。
      30.下图 A、B 为动物、植物细胞亚显微结构模式图,图 C 为分离细胞器的过程图。请据图回答下列问题:
      图 A 与图 B 相比,特有的不含磷脂的细胞器有(填序号)。
      图 B 细胞的边界是 ;A、B 细胞中都有但是功能存在差异的细胞器是 。若细胞 B 是紫色洋葱鳞片叶细胞的一部分,则色素主要存在于细胞器 (填名称)中,不应该有的细胞器是 (填名称)。
      据图分析,P3 所代表的细胞结构的功能是,图 C 中磨碎的细胞是(填字母 A 或
      B)。
      威远中学校 2025-2026 学年高一上期 12 月月考
      生物试题答案
      一、单项选择题(共 50 分 每题 2 分)
      二、简答题(共 50 分 按标注给分 )
      26(共 9 分,除标注外,每空 1 分)
      生态系统种群
      细胞膜、细胞质、核糖体((至少答 2 种, 2 分)统一性
      衣藻无细胞结构
      ⑥④②③(2 分 )
      27(共 8 分,除标注外,每空 1 分)
      磷脂单(2 分 )
      氨基酸
      脂肪脂肪酸甘油
      28(共 8 分,除标注外,每空 1 分)
      脱水缩合盘曲、折叠
      C、H、O、N、Fe(2 分 )4(2 分 )
      种类R
      29(共 12 分,每空 2 分)
      ②③⑤⑥③
      一定的流动性
      减小增大
      氨基酸脱水缩合时,羧基中的-OH 会脱掉,不能根据放射性追踪分泌蛋白的去向
      30(共 13 分,除标注外,每空 2 分) (1)⑬
      细胞膜(1 分)高尔基体液泡叶绿体
      有氧呼吸的主要场所B题号
      1
      2
      3
      4
      5
      6
      7
      8
      9
      10
      答案
      B
      C
      B
      C
      B
      C
      C
      D
      C
      B
      题号
      11
      12
      13
      14
      15
      16
      17
      18
      19
      20
      答案
      B
      B
      A
      C
      B
      D
      B
      A
      D
      D
      题号
      21
      22
      23
      24
      25
      答案
      A
      A
      C
      B
      A

      相关试卷 更多

      资料下载及使用帮助
      版权申诉
      • 1.电子资料成功下载后不支持退换,如发现资料有内容错误问题请联系客服,如若属实,我们会补偿您的损失
      • 2.压缩包下载后请先用软件解压,再使用对应软件打开;软件版本较低时请及时更新
      • 3.资料下载成功后可在60天以内免费重复下载
      版权申诉
      若您为此资料的原创作者,认为该资料内容侵犯了您的知识产权,请扫码添加我们的相关工作人员,我们尽可能的保护您的合法权益。
      入驻教习网,可获得资源免费推广曝光,还可获得多重现金奖励,申请 精品资源制作, 工作室入驻。
      版权申诉二维码
      欢迎来到教习网
      • 900万优选资源,让备课更轻松
      • 600万优选试题,支持自由组卷
      • 高质量可编辑,日均更新2000+
      • 百万教师选择,专业更值得信赖
      微信扫码注册
      手机号注册
      手机号码

      手机号格式错误

      手机验证码 获取验证码 获取验证码

      手机验证码已经成功发送,5分钟内有效

      设置密码

      6-20个字符,数字、字母或符号

      注册即视为同意教习网「注册协议」「隐私条款」
      QQ注册
      手机号注册
      微信注册

      注册成功

      返回
      顶部
      学业水平 高考一轮 高考二轮 高考真题 精选专题 初中月考 教师福利
      添加客服微信 获取1对1服务
      微信扫描添加客服
      Baidu
      map