搜索
      上传资料 赚现金

      安徽省大联考2025-2026学年高二上学期期中联考生物试题(Word版附解析)

      • 7.57 MB
      • 2025-12-10 17:51:13
      • 29
      • 0
      • 教习网3275309
      加入资料篮
      立即下载
      查看完整配套(共2份)
      包含资料(2份) 收起列表
      解析
      安徽省大联考2025-2026学年高二上学期期中联考生物试卷 Word版含解析.docx
      预览
      原卷
      安徽省大联考2025-2026学年高二上学期期中联考生物试卷 Word版无答案.docx
      预览
      正在预览:安徽省大联考2025-2026学年高二上学期期中联考生物试卷 Word版含解析.docx
      安徽省大联考2025-2026学年高二上学期期中联考生物试卷  Word版含解析第1页
      高清全屏预览
      1/19
      安徽省大联考2025-2026学年高二上学期期中联考生物试卷  Word版含解析第2页
      高清全屏预览
      2/19
      安徽省大联考2025-2026学年高二上学期期中联考生物试卷  Word版含解析第3页
      高清全屏预览
      3/19
      安徽省大联考2025-2026学年高二上学期期中联考生物试卷  Word版无答案第1页
      高清全屏预览
      1/10
      安徽省大联考2025-2026学年高二上学期期中联考生物试卷  Word版无答案第2页
      高清全屏预览
      2/10
      安徽省大联考2025-2026学年高二上学期期中联考生物试卷  Word版无答案第3页
      高清全屏预览
      3/10
      还剩16页未读, 继续阅读

      安徽省大联考2025-2026学年高二上学期期中联考生物试题(Word版附解析)

      展开

      这是一份安徽省大联考2025-2026学年高二上学期期中联考生物试题(Word版附解析),文件包含安徽省大联考2025-2026学年高二上学期期中联考生物试卷Word版含解析docx、安徽省大联考2025-2026学年高二上学期期中联考生物试卷Word版无答案docx等2份试卷配套教学资源,其中试卷共29页, 欢迎下载使用。
      考生注意:
      1.答题前,考生务必将自己的姓名、考生号填写在试卷和答题卡上,并将考生号条形码粘贴
      在答题卡上的指定位置。
      2.回答选择题时,选出每小题答案后,用铅笔把答题卡对应题目的答案标号涂黑。如需改动,
      用橡皮擦干净后,再选涂其他答案标号。回答非选择题时,将答案写在答题卡上。写在本试
      卷上无效。
      3.考试结束后,将本试卷和答题卡一并交回。
      一、选择题:本题共 15 小题,每小题 3 分,共 45 分。在每小题给出的四个选项中,只有一
      项是符合题目要求的。
      1. 内环境是机体细胞赖以生存的液体环境,内环境稳态对机体健康至关重要。下列关于内环境及其稳态的
      叙述,正确的是( )
      A. 与组织液和淋巴液相比,血浆中含有较多蛋白质,因此血浆的渗透压主要来源于血浆蛋白
      B. 正常人血浆 pH 为 7.35~7.45,血浆 pH 保持相对稳定与其中含有 HC 、H2CO3 等物质有关
      C. 细胞与内环境之间相互影响、相互作用,细胞依赖于内环境,但细胞不参与内环境的维持
      D. 内环境稳态的主要调节机制是神经—体液调节,而人体维持稳态的调节能力是有一定限度的
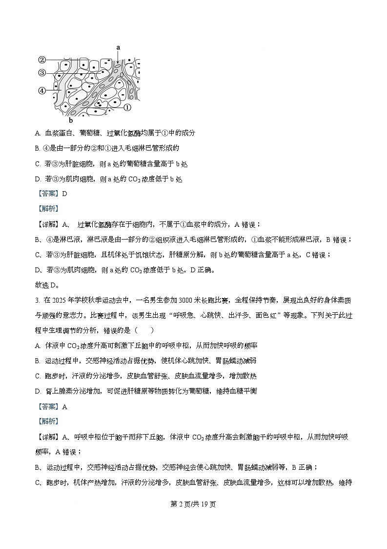
      2. 下图是人体某组织细胞生活的内环境(图中①②④表示体液,③表示细胞,a 处的箭头表示血液流动的
      方向)。下列相关说法正确的是( )
      A. 血浆蛋白、葡萄糖、过氧化氢酶均属于①中 成分
      B. ④是由一部分的②和①进入毛细淋巴管形成的
      C. 若③为肝脏细胞,则 a 处的葡萄糖含量高于 b 处
      D. 若③为肌肉细胞,则 a 处的 CO2 浓度低于 b 处
      3. 在 2025 年学校秋季运动会中,一名男生参加 3000 米长跑比赛,全程保持节奏,展现出良好的身体素质
      与顽强的意志力。比赛过程中,该男生出现“呼吸急、心跳快、出汗多、面色红”等现象。下列关于此过
      第 1页/共 10页
      程中生理调节的分析,错误的是( )
      A. 体液中 CO2 浓度升高可刺激下丘脑中的呼吸中枢,从而加快呼吸的频率
      B. 运动过程中,交感神经活动占据优势,使机体心跳加快、胃肠蠕动减弱
      C. 跑步时,汗液的分泌增多,皮肤血管舒张、皮肤血流量增多,增加散热
      D. 肾上腺素分泌增加,可促进肝糖原等物质转化为葡萄糖,维持血糖平衡
      4. 人体的生命活动离不开神经系统的调节。下列有关人体神经系统结构与功能的叙述,正确的有几项( )
      ①中枢神经系统由大脑和脊髓组成,外周神经系统包括脑神经和脊神经
      ②神经元和神经胶质细胞是神经系统结构和功能的基本单位,神经胶质细胞能起到营养、修复神经元的作

      ③自主神经系统包括交感神经和副交感神经,既有传入神经又有传出神经
      ④熬夜会导致交感神经持续性兴奋,长时间熬夜会导致血管收缩,可能引发高血压
      ⑤当你专心作答生物学试题时,参与的高级中枢主要有大脑皮层的 H 区和 W 区
      ⑥刺激大脑皮层中央前回的顶部可以引起下肢的运动,而刺激中央前回的下部,则会引起头部器官的运动
      A. 1 B. 2 C. 3 D. 4
      5. 反射是神经调节的基本方式,包括非条件反射和条件反射。下列相关叙述正确的是( )
      A. 狗听到铃声分泌唾液,说明铃声这种非条件刺激已经转化为条件刺激
      B. 铃声反复单独出现而没有食物,最终条件反射消失,此过程无须大脑皮层参与
      C. 刺激狗的左后肢的足底,会发生屈腿反射,若刺激传出神经,不能发生屈腿反射
      D. 狗接住飞盘的过程中,需要狗的大脑皮层的 V 区以及第一运动区共同参与完成
      6. 下图所示为某神经纤维受刺激后某一位点的膜电位变化情况。下列相关分析正确的是( )
      A. b 点处于零电位,即静息电位,膜内 K+浓度高,膜外 Na+浓度高
      B. ac 段形成 主要原因是细胞膜对 K+的通透性增加,K+大量外流
      C. 膜电位处于 c 点时,膜内电流方向为未兴奋部位流向兴奋部位
      第 2页/共 10页
      D. 当膜外的 Na+浓度增加时,静息电位不变,动作电位峰值增加
      7. 某人手指不小心碰到滚烫 水壶,立刻缩回手,图 1 为该反射弧的示意图,④代表相应的神经中枢。图
      2 为图 1 中⑤局部结构的放大,G 表示电流计,电流计的 a、b 两个电极均接在神经纤维膜的表面,c 处阴影
      部分表示开始产生局部电流的区域。下列有关叙述错误的是( )
      A. 图 1 中④可以受到大脑皮层的调控,属于内脏活动的分级调节
      B. 图 1 中,①是感受器,③包括突触前膜、突触间隙、突触后膜
      C. 图 2 中,刺激 c 处,电流计指针发生两次方向相反的偏转,肌肉收缩
      D. 直接刺激图 1 中的⑥,肌肉会收缩,但图 2 中的电流计指针不会发生偏转
      8. 甲减是一种因甲状腺功能减退无法正常产生足够的甲状腺激素而引起的疾病,患者常表现出食欲减退、
      畏寒乏力等症状。如图为甲状腺激素分泌的调节示意图。下列叙述错误的是( )
      A. 甲减患者由于甲状腺激素含量降低,对垂体的负反馈作用减弱,垂体分泌的激素 b 含量会升高
      B. 当下丘脑出现病变,可以通过口服激素 a 来促进垂体分泌激素 b,来维持甲状腺的形态和功能
      C. 甲减患者在细胞代谢速率减慢的同时,神经系统兴奋性也会降低,可能会出现反应迟钝等症状
      D. 甲减患者可通过口服甲状腺激素制剂来缓解症状,空腹服用时可以减少食物对药物吸收的干扰
      9. 神经性胃炎是长期焦虑、抑郁、压力过大而引发的疾病,患者内脏痛觉阈值下调,易感觉到疼痛并发生
      胃肠功能紊乱。人体胃部活动的有关调节过程如图所示。下列叙述错误的是( )
      第 3页/共 10页
      A. 图中胃酸分泌的调节方式为神经—体液调节,胃幽门黏膜细胞属于内分泌细胞
      B. 在机体内,兴奋在神经元①上以及在神经元①和神经元②之间均只能单向传导
      C. 通过①②作用于胃幽门黏膜细胞,使之分泌胃泌素的过程属于体液调节过程
      D. 神经性胃炎患者应尽量避免焦虑等情绪刺激,以防加重胃部疼痛与功能紊乱
      10. 下列关于动物激素在实践上的应用实例的评价,正确的是( )
      应用实例:①繁殖四大家鱼时,给雌雄亲鱼注射促性腺激素,使其同步排精、排卵。
      ②临床上用糖皮质激素类药膏治疗过敏性鼻炎,但长期大剂量使用会出现血糖升高、免疫力下降。
      ③有的猪场在饲料中添加瘦肉精(β-激动剂,结构与肾上腺素类似),猪食用后瘦肉率提高。
      ④在养蚕业中,饲养员会在桑叶上喷洒适量人工合成的保幼激素类似物,使家蚕推迟结茧 2~3 天,从而多
      吃桑叶、增加吐丝量。
      A. 注射的促性腺激素可以作用于鱼的性腺,该过程属于激素的“负反馈调节”
      B. 长期大剂量使用糖皮质激素类药物,会促进机体分泌糖皮质激素,使血糖升高
      C. 若人食用瘦肉精残留量高的猪肉,可能会出现心悸等类似肾上腺素过多的症状
      D. 给家蚕喷洒保幼激素类似物可延长幼虫期,对人体无影响,因此属于绝对安全的激素应用
      11. 病原体侵入人体后,能激活免疫细胞释放炎症细胞因子,引起炎症反应;发生炎症反应后,人体也可以
      通过稳态调节机制,缓解炎症反应,部分机制如下图所示。下列叙述正确的是( )
      第 4页/共 10页
      A. 免疫细胞通过细胞表面的受体来识别病原体,分泌炎症细胞因子的过程主要依赖细胞膜的功能特点
      B. 迷走神经纤维 A 受炎症细胞因子刺激产生兴奋,兴奋时细胞膜内变为正电位,与钠离子外流有关
      C. 图中 T 细胞分泌的乙酰胆碱属于神经递质,可以促进巨噬细胞分泌炎症细胞因子,减轻炎症反应
      D. 可的松是一种肾上腺皮质激素类药物,适量注射可的松可缓解炎症反应,但不能大量且长期使用
      12. 下列关于人体免疫系统组成与功能的叙述,错误的是( )
      A. 骨髓和胸腺均属于免疫器官,是免疫细胞分化、发育、成熟的场所
      B. T 细胞、B 细胞、巨噬细胞均由造血干细胞分化而来,共同参与免疫应答
      C. 免疫活性物质都是由免疫细胞产生的、可发挥免疫作用的活性物质
      D. 免疫自稳功能是指机体清除衰老或损伤的细胞,进行自身调节,维持稳态的功能
      13. 研究发现,某些肿瘤细胞通过高表达 PD-L1 蛋白与 T 细胞表面的 PD-1 结合,抑制 T 细胞的活化与增殖,
      从而逃避免疫监视。针对此机制研发的 PD-1 抑制剂(单克隆抗体)可阻断 PD-1 与 PD-L1 结合,显著增强
      T 细胞对肿瘤细胞的杀伤效应。下列相关叙述不合理的是( )
      A. PD-1 抑制剂的使用可能导致免疫系统异常攻击正常组织
      B. T 细胞识别肿瘤抗原的过程需要抗原呈递细胞的参与
      C. PD-L1 与 PD-1 结合可能会抑制 T 细胞内某些基因的表达
      D. 若某人 PD-1 基因表达缺陷,其肿瘤发生概率必然低于正常人
      14. 我们的身体无时无刻不处在病原体的包围之中,但是通常情况下,我们并没有感到不适,这是因为病原
      体通常在侵入机体后就会被免疫系统消灭。下图是病毒入侵后人体发生的部分免疫过程示意图,I~VⅡ表
      示不同种类的细胞,Th 细胞是辅助性 T 细胞,a~g 代表不同的物质。下列相关分析正确的是( )
      第 5页/共 10页
      A. 人体血浆中的溶菌酶可以杀死该病毒,属于免疫系统的第一道防线
      B. 细胞 I 是抗原呈递细胞,包括树突状细胞、巨噬细胞和 B 淋巴细胞等
      C. g 是能特异结合该病毒的免疫活性物质,由浆细胞 VⅡ和记忆细胞 V 产生
      D. 细胞Ⅲ可以使被病毒感染的细胞裂解死亡,该过程属于细胞坏死
      15. 人体内环境稳态的调节离不开信息分子,如图是人体内某些生命活动的调节过程。下列叙述错误的是
      ( )
      A. 图中的信息分子 A 是神经递质,作用于突触后膜,引起下一个神经元兴奋
      B. 图中的内分泌腺 D 是垂体,其分泌的信息分子 B 是促肾上腺皮质激素
      C. 图中的信息分子 C 可能是细胞因子,细胞因子过度分泌可能会破坏组织细胞
      D. 神经系统、免疫系统可分别通过信息分子 A、C 作用于内分泌系统,调节其功能
      二、非选择题:本题共 5 小题,共 55 分。
      16. 内环境稳态是机体进行正常生命活动的必要条件,对健康至关重要。近年来科学家提出了“内稳态弹性”
      的概念,认为健康的关键特征是机体在受到内外环境干扰后重获内环境稳态的能力,将健康动态化、能力
      化。回答下列问题:
      (1)内环境是机体内细胞直接生活的液体环境,主要包括三种成分,请用文字和箭头表示出三者之间的转
      化关系______。
      (2)内环境的各种成分和______,会随______的变化而变化,这种变化会引发机体的自动调节,使其维持
      在相对稳定的范围内,这就是内环境稳态。
      (3)某人喝下 75 克葡萄糖水后,血糖急剧上升,2 小时后仍未恢复正常,这说明此人内稳态(糖代谢)弹
      第 6页/共 10页
      性______,处于“亚健康”状态,可能是糖尿病发生的前兆。
      (4)科研人员认为,仅依靠空腹体检指标评估健康是不充分的。从内稳态弹性的角度分析,主要的理由
      是_______(答出 1 点)。
      17. 2025 年,我国科研团队开发了一种光热门控 DNA 纳米通道(NC-JNP),它可通过近红外光调控神经元
      兴奋性,有关机制如图所示。
      近红外光照射→JNPs 吸收光能转化为热能→局部温度升高→NCs 开放→离子跨膜运输(主要是 Na+)→
      神经元产生兴奋
      注:JNPs 为金-四氧化三铁 Janus 纳米颗粒;NCs 为 DNA 纳米通道,在温度大于 40℃时开放,在温度小
      于 40℃时关闭。
      科研人员选用基因敲除小鼠(一种先天性痛觉不敏感模型,与痛觉形成有关的感觉神经末梢异常)进行实
      验,A 组将 NC-JNP 注射到小鼠足底,B 组注射等量生理盐水,然后用近红外光照射,A 组小鼠立刻出现了
      抬脚、舔脚等疼痛行为,B 组无此现象,实验结果表明 NC-JNP 可以恢复模型小鼠对疼痛的感知能力。回答
      下列问题:
      (1)NC-JNP 对神经元兴奋性的调控方式与通常情况下兴奋在神经元间传递的方式相比,两者的主要区别
      是_______。
      (2)实验中NC-JNP恢复A组模型小鼠痛觉的过程______(填“属于”或“不属于”)反射,理由是________

      (3)实验中设置 B 组的目的是________。根据 NC-JNP 的作用推测,A 组在近红外光照射后神经元膜电位
      的变化为__________,其原因是________。
      (4)已知药物利多卡因可以特异性地阻碍神经元上 Na+通道 开放。若欲进一步探究 NC-JNP 是否依赖神
      经元上 Na+通道发挥作用,请在原实验的基础上另外设计一组补充实验,设计思路是:________。
      18. 饮食不规律及长期高脂饮食均可导致动物体糖代谢异常。科研人员利用夜行动物小鼠进行了以下两个实
      验:实验一,分别在白天(非活跃期)和夜晚(活跃期)喂食高脂食物,然后检测血糖和胰岛素含量,结
      果如图 1 所示;实验二,分别喂食正常食物和高脂食物,一段时间后,空腹注射等量胰岛素后检测血糖含
      量,结果如图 2 所示。回答下列问题:
      第 7页/共 10页
      (1)实验一高脂饮食后,小鼠血糖浓度升高,导致______细胞分泌的胰岛素增多;从增加血糖去向的角度
      分析,胰岛素可________,以降低血糖浓度。
      (2)经诊断,实验二中高脂饮食组小鼠出现了糖尿病。结合图示分析,该小鼠出现糖尿病的原因可能是靶
      细胞表面的______异常或受损,对胰岛素的敏感性_______(填“上升”或“下降”),导致胰岛素作用效
      果不佳。
      (3)两组实验中的小鼠饮食后,科研人员检测均发现,下丘脑支配胰岛的副交感神经兴奋性增强,促进胰
      岛素分泌,以降低血糖浓度,同时交感神经兴奋性减弱,减少胰高血糖素分泌,以降低肝糖原分解等反应。
      由此可推知,交感神经和副交感神经的作用效果________,血糖平衡的调节方式是______。
      (4)人昼出夜伏,与实验小鼠活跃期相反。结合图 1 推测,人长期“吃夜宵”不利于身体健康的主要原因
      是______。
      19. 当环境温度下降时,交感神经兴奋,会释放去甲肾上腺素(NE)促进脂肪细胞加快脂肪分解;同时,
      还会促进肾上腺髓质分泌 NE,NE 可促进脂肪细胞加快脂肪分解,还可促进皮肤血管收缩等反应,部分调
      节路径如图所示。回答下列问题:
      (1)当环境温度降低时,皮肤中的______受到刺激产生兴奋,兴奋传递到______中的体温调节中枢,通过
      中枢的分析、综合,再使交感神经兴奋,进而引起一系列反应。
      (2)当环境温度降低时,肾上腺髓质分泌 NE 增多,促进脂肪细胞加快脂肪分解,并促进皮肤血管收缩,
      这两种反应的意义是________,以维持体温相对稳定。除上述两种反应外,在寒冷环境中机体发生的生理
      第 8页/共 10页
      性反应还有_________(答出 2 点)。
      (3)NE 是非常重要的信息分子,作为神经递质和激素双重角色在寒冷环境中调节生理反应。请填写表格,
      比较 NE 作为此双重角色的特点。
      NE
      比较项目
      神经递质(本地信使) 激素(全局信使)
      释放部位 交感神经末梢 肾上腺髓质
      传递方式及范围 突触传递,局部、精准 ①_____
      作用速度 迅速 较缓慢
      作用持续时间 短暂 比较长
      共同点 ②______
      20. 乙肝病毒(HBV)侵染肝脏时,肝巨噬细胞快速活化,进而引起一系列免疫反应,部分免疫反应过程如
      图所示。回答下列问题:
      (1)细胞 1 的名称是______,其活化需要 HBV 与细胞 1 接触及______发生变化并与细胞 1 结合两个信号
      的刺激,此外,还需要_______的作用,以促进细胞 1 分裂、分化。
      (2)在清除 HBV 过程中,体液免疫和细胞免疫巧妙配合、密切合作。其中,细胞 4 的作用是________,
      物质 Y 的作用是________。
      (3)临床发现,部分成年 HBV 感染者能彻底清除体内的 HBV 并康复,而 90%的新生儿 HBV 感染者会发
      第 9页/共 10页
      展为慢性乙肝患者,主要原因是成年人免疫系统发育完善,初次感染 HBV 可形成_______细胞,当再次接
      触 HBV 时其能迅速增殖分化,从而快速高效清除 HBV;但新生儿免疫系统尚未成熟,难以产生持久的免
      疫反应。
      (4)针对慢性乙肝患者,检测发现其体内有时会同时存在高水平的乙肝表面抗原和抗乙肝表面抗原抗体。
      推测其原因可能是_________(答出 1 点)。

      相关试卷

      安徽省大联考2025-2026学年高二上学期期中联考生物试题(Word版附解析):

      这是一份安徽省大联考2025-2026学年高二上学期期中联考生物试题(Word版附解析),文件包含安徽省大联考2025-2026学年高二上学期期中联考生物试卷Word版含解析docx、安徽省大联考2025-2026学年高二上学期期中联考生物试卷Word版无答案docx等2份试卷配套教学资源,其中试卷共29页, 欢迎下载使用。

      安徽省部分学校2025-2026学年高二上学期期中联考生物(六安专版)试题(Word版附解析):

      这是一份安徽省部分学校2025-2026学年高二上学期期中联考生物(六安专版)试题(Word版附解析),文件包含安徽省部分学校2025-2026学年高二上学期期中联考生物试卷六安专版Word版含解析docx、安徽省部分学校2025-2026学年高二上学期期中联考生物试卷六安专版Word版无答案docx等2份试卷配套教学资源,其中试卷共27页, 欢迎下载使用。

      安徽省联考2025-2026学年高一上学期阶段联考生物试题(Word版附解析):

      这是一份安徽省联考2025-2026学年高一上学期阶段联考生物试题(Word版附解析),文件包含安徽省联考2025-2026学年高一上学期阶段联考生物试题原卷版docx、安徽省联考2025-2026学年高一上学期阶段联考生物试题Word版含解析docx等2份试卷配套教学资源,其中试卷共23页, 欢迎下载使用。

      资料下载及使用帮助
      版权申诉
      • 1.电子资料成功下载后不支持退换,如发现资料有内容错误问题请联系客服,如若属实,我们会补偿您的损失
      • 2.压缩包下载后请先用软件解压,再使用对应软件打开;软件版本较低时请及时更新
      • 3.资料下载成功后可在60天以内免费重复下载
      版权申诉
      若您为此资料的原创作者,认为该资料内容侵犯了您的知识产权,请扫码添加我们的相关工作人员,我们尽可能的保护您的合法权益。
      入驻教习网,可获得资源免费推广曝光,还可获得多重现金奖励,申请 精品资源制作, 工作室入驻。
      版权申诉二维码
      欢迎来到教习网
      • 900万优选资源,让备课更轻松
      • 600万优选试题,支持自由组卷
      • 高质量可编辑,日均更新2000+
      • 百万教师选择,专业更值得信赖
      微信扫码注册
      手机号注册
      手机号码

      手机号格式错误

      手机验证码 获取验证码 获取验证码

      手机验证码已经成功发送,5分钟内有效

      设置密码

      6-20个字符,数字、字母或符号

      注册即视为同意教习网「注册协议」「隐私条款」
      QQ注册
      手机号注册
      微信注册

      注册成功

      返回
      顶部
      学业水平 高考一轮 高考二轮 高考真题 精选专题 初中月考 教师福利
      添加客服微信 获取1对1服务
      微信扫描添加客服
      Baidu
      map