





河北省石家庄市新乐市七校联合体2025-2026学年高二上学期11月期中生物试题(Word版附解析)
展开 这是一份河北省石家庄市新乐市七校联合体2025-2026学年高二上学期11月期中生物试题(Word版附解析),文件包含河北省石家庄市新乐市七校联合体2025-2026学年高二上学期11月期中生物试题原卷版docx、河北省石家庄市新乐市七校联合体2025-2026学年高二上学期11月期中生物试题Word版含解析docx等2份试卷配套教学资源,其中试卷共34页, 欢迎下载使用。
考生注意:
1.本试卷分选择题和非选择题两部分。满分 100 分,考试时间 75 分钟。
2.答题前,考生务必用直径 0.5 毫米黑色墨水签字笔将密封线内项目填写清楚。
3.考生作答时,请将答案答在答题卡上。选择题每小题选出答案后,用 2B 铅笔把答题卡上
对应题目的答案标号涂黑;非选择题请用直径 0.5 毫米黑色墨水签字笔在答题卡上各题的答
题区域内作答,超出答题区域书写的答案无效,在试题卷、草稿纸上作答无效。
4.本卷命题范围:人教版选择性必修 1 第 1 章~第 5 章第 1 节。
一、选择题:本题共 13 小题,每小题 2 分,共 26 分。每小题只有一个选项符合题目要求。
1. 如图为哺乳动物某组织的部分结构示意图,其中的①~④分别毛细血管壁细胞是组织中相应结构或体液。
下列序号与名称的对应关系,错误的是( )
A. ①——血细胞 B. ②——血浆
C. ③——细胞内液 D. ④——淋巴液
2. 下列关于健康人在剧烈运动过程中内环境变化的叙述,正确的是( )
A. 血浆中乳酸含量升高,通过呼吸系统排出乳酸以维持 pH 稳定
B. 组织液中的 O2 浓度低于细胞内液,CO2 浓度高于细胞内液
C. 剧烈运动后,应及时补充适量水和无机盐等以维持内环境渗透压相对稳定
D. 剧烈运动时,呼吸急促是内环境中的 CO2 刺激下丘脑的呼吸中枢所致
3. 内环境稳态是机体进行正常生命活动的必要条件。下列叙述正确的是( )
A. 内环境稳态是指内环境的组成成分和理化性质处于恒定状态
B. 组织液含量稳定时,组织液与血浆中的蛋白质浓度应相等
第 1页/共 11页
C. 神经—体液—免疫调节网络是机体维持稳态的主要调节机制
D. 当外界温度升高时,人体产热增加,散热减少,以维持体温稳定
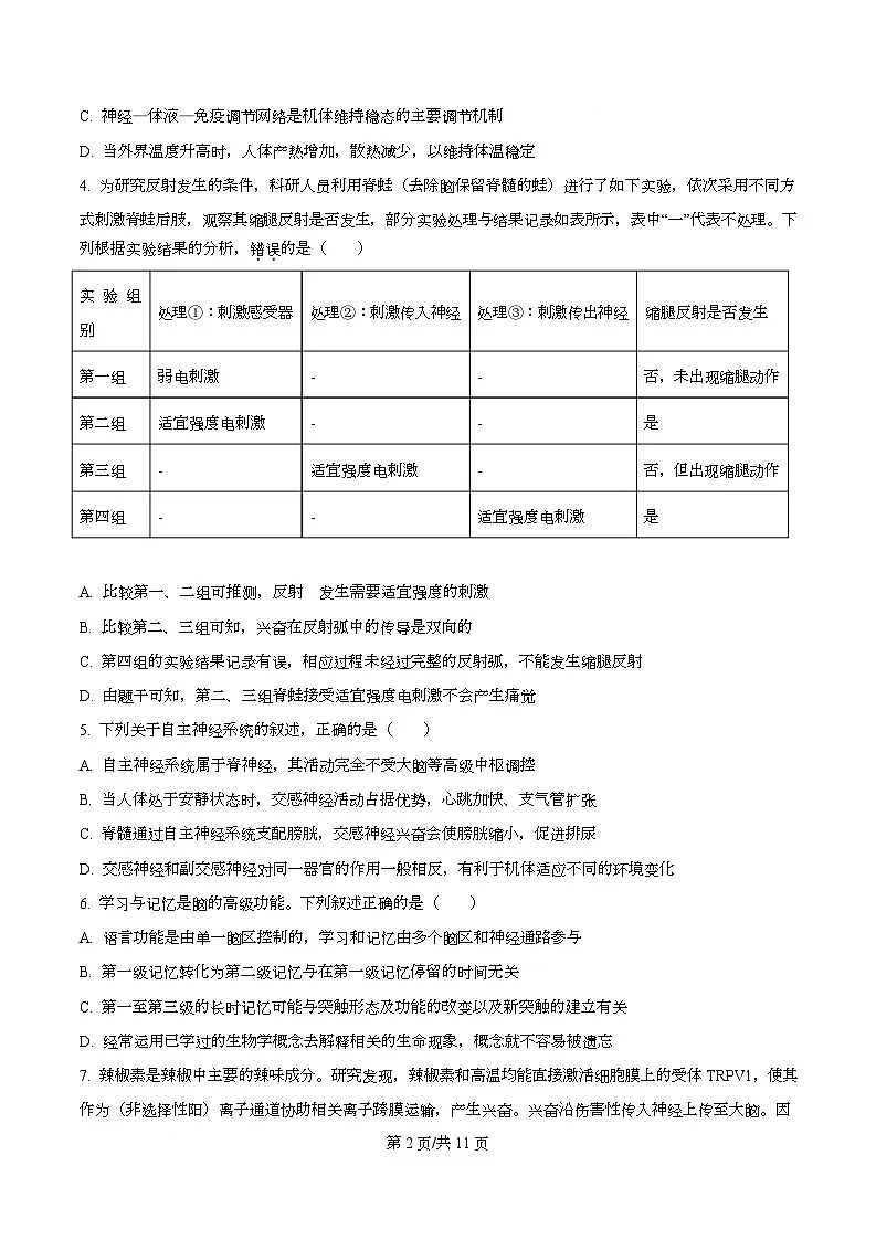
4. 为研究反射发生的条件,科研人员利用脊蛙(去除脑保留脊髓的蛙)进行了如下实验,依次采用不同方
式刺激脊蛙后肢,观察其缩腿反射是否发生,部分实验处理与结果记录如表所示,表中“一”代表不处理。下
列根据实验结果的分析,错误的是( )
实 验 组
处理①:刺激感受器 处理②:刺激传入神经 处理③:刺激传出神经 缩腿反射是否发生 别
第一组 弱电刺激 - - 否,未出现缩腿动作
第二组 适宜强度电刺激 - - 是
第三组 - 适宜强度电刺激 - 否,但出现缩腿动作
第四组 - - 适宜强度电刺激 是
A. 比较第一、二组可推测,反射 发生需要适宜强度的刺激
B. 比较第二、三组可知,兴奋在反射弧中的传导是双向的
C. 第四组的实验结果记录有误,相应过程未经过完整的反射弧,不能发生缩腿反射
D. 由题干可知,第二、三组脊蛙接受适宜强度电刺激不会产生痛觉
5. 下列关于自主神经系统的叙述,正确的是( )
A. 自主神经系统属于脊神经,其活动完全不受大脑等高级中枢调控
B. 当人体处于安静状态时,交感神经活动占据优势,心跳加快、支气管扩张
C. 脊髓通过自主神经系统支配膀胱,交感神经兴奋会使膀胱缩小,促进排尿
D. 交感神经和副交感神经对同一器官的作用一般相反,有利于机体适应不同的环境变化
6. 学习与记忆是脑的高级功能。下列叙述正确的是( )
A. 语言功能是由单一脑区控制的,学习和记忆由多个脑区和神经通路参与
B. 第一级记忆转化为第二级记忆与在第一级记忆停留的时间无关
C. 第一至第三级的长时记忆可能与突触形态及功能的改变以及新突触的建立有关
D. 经常运用已学过的生物学概念去解释相关的生命现象,概念就不容易被遗忘
7. 辣椒素是辣椒中主要的辣味成分。研究发现,辣椒素和高温均能直接激活细胞膜上的受体 TRPV1,使其
作为(非选择性阳)离子通道协助相关离子跨膜运输,产生兴奋。兴奋沿伤害性传入神经上传至大脑。因
第 2页/共 11页
为大脑对伤害性传入神经信号统一解读为“疼痛”,所以辣的感觉被定义为痛觉。下列分析合理的是( )
A. 受体 TRPV1 只能被辣椒素激活,不能被其他刺激激活
B. 推测辣椒素激活 TRPV1 后,Na+内流导致相关神经元膜产生动作电位
C. 伤害性传入神经只传递辣味信号,不传递其他疼痛信号
D. 推测 TRPV1 最可能位于反射弧的运动神经元末梢的膜上
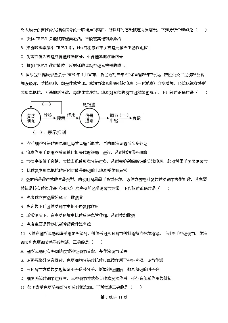
8. 国家卫生健康委员会于 2025 年 3 月宣布,启动为期三年的“体重管理年”行动,鼓励公众主动调理饮食、
加强锻炼,防控肥胖,加强体重管理。生活节律紊乱会引起瘦素(一种激素)分泌增加,长此以往容易形
成瘦素抵抗,无法抑制食欲,导致体重增加。瘦素对食欲的调节过程如图所示。下列叙述正确的是( )
A. 脂肪细胞分泌的瘦素通过导管运输至血管,再由血液运输至全身各处
B. 瘦素作用于靶细胞后可催化相关代谢活动 进行,从而激活信号通路
C. 节律中枢位于脊髓,节律紊乱使瘦素分泌过多,从而会抑制脂肪细胞分泌瘦素,此过程属于负反馈调节
D. 机体发生瘦素抵抗的原因可能是靶细胞上瘦素受体有异常
9. 热射病是最严重的中暑类型,由长时间暴露于高温环境、强体力劳动引发的体温调节失衡所致,其主要
特征是核心体温升高(>40℃)及中枢神经系统调节异常。下列叙述正确的是( )
A. 患者体内产热量始终大于散热量
B. 患者的下丘脑体温调节中枢不再发挥作用
C. 正常情况下,在高温环境中机体皮肤血管收缩,从而增加散热
D. 患者主要是散热机制障碍致体温失控
10. 人体在剧烈运动或遭受细菌感染时,机体通过多种调节机制维持内环境稳态。下列关于神经调节、体液
调节和免疫调节关系的叙述,正确的是( )
A. 剧烈运动时心率加快仅受神经调节支配,与体液调节无关
B. 细菌感染引发炎症时,免疫细胞分泌的抗体可直接作用于神经中枢,调节体温
C. 三种调节方式的实现都离不开信号分子,例如神经递质、激素和细胞因子等
D. 细菌感染的调节过程中,三种调节方式各自独立发挥作用,不存在相互作用的机制
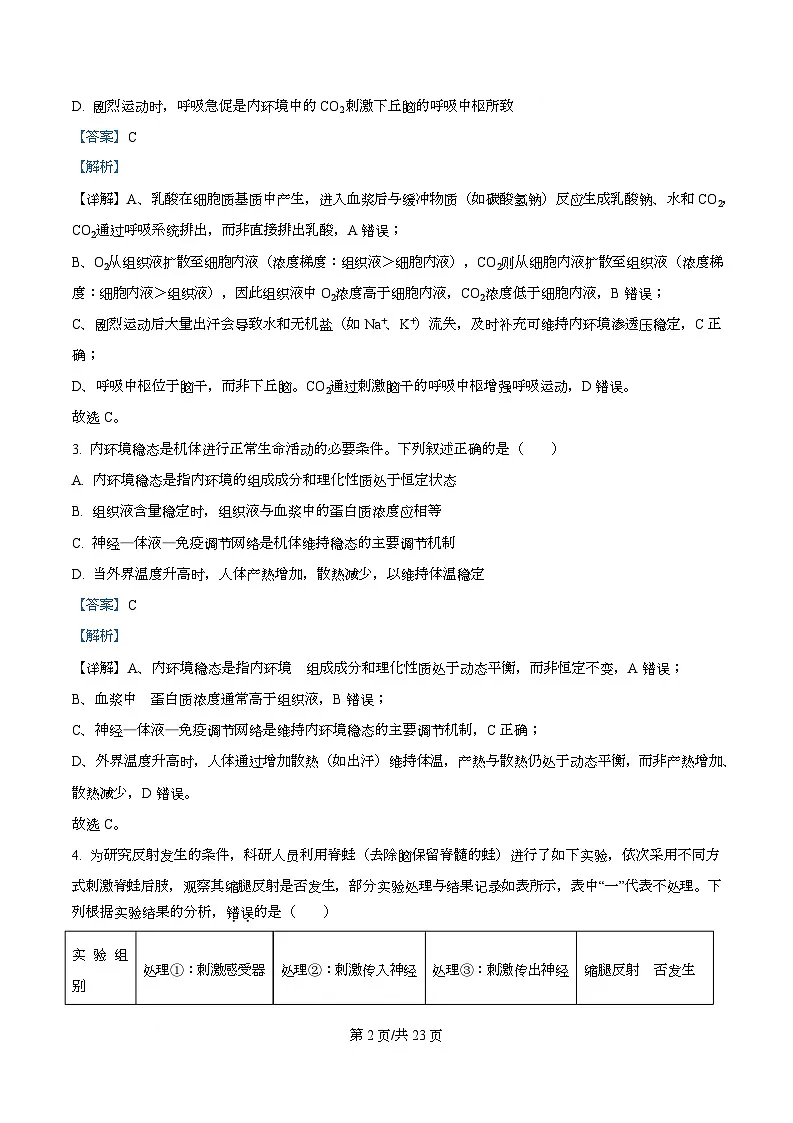
11. 如图表示免疫系统部分组成的概念图。下列叙述正确的是( )
第 3页/共 11页
A. 若①能生成细胞③④,则①也能生成红细胞
B. 若 T 淋巴细胞在②成熟,则②和①中不可能有相同种类的细胞
C. 若③受抗原刺激后能增殖分化,则③一定能分化为浆细胞
D. 若⑤是抗体,则只有入侵的病原体能和它特异性结合
12. 下列关于生长素发现过程的叙述,正确的是( )
A. 达尔文的实验说明受单侧光刺激后胚芽鞘尖端背光侧比向光侧生长快
B. 鲍森·詹森的实验证明胚芽鞘尖端产生的生长素可以透过琼脂片传递给下部
C. 拜尔的实验证明单侧光下胚芽鞘弯曲生长与尖端产生的影响在其下部分布不均匀有关
D. 温特的实验证明了胚芽鞘的弯曲由一种化学物质引起,但他并没有提取出生长素
13. 某水平放置的植株如图甲所示,图乙、图丙为图甲中 1~4 处生长素浓度变化曲线,虚线对应的生长素
浓度既不促进生长也不抑制生长。下列叙述正确的是( )
A. 图乙中 A1 曲线对应的是图甲中 3 处生长素浓度变化
B. 图乙中 A2 曲线对应的是图甲中 2 处生长素浓度变化
C. 图丙中 B1 曲线对应的是图甲中 4 处生长素浓度变化
D. 图丙中 B2 曲线对应的是图甲中 1 处生长素浓度变化
二、选择题:本题共 5 小题。每小题 3 分,共 15 分。在每小题给出的四个选项中,有两个或
两个以上选项是符合题目要求的.全部选对得 3 分,选对但选不全的得 1 分.有选错的得 0
第 4页/共 11页
分。
14. 在生理学中,阈强度是指能引起可兴奋细胞产生动作电位的最小刺激强度,此时的刺激称为阈刺激,高
于阈强度的刺激称为阈上刺激,而低于阈强度的刺激称为阈下刺激。阈下刺激虽不能引发动作电位,但可
使细胞膜局部发生少量 Na+通道开放和 Na+内流,这种局部细胞膜轻微峰电位的电位变化称为局部反应。两
个(及以上)的局部反应接近叠加的电位变化如图所示。阈电位指能引发动作电位的膜电位临界值。下列
叙述错误的是( )
A. 单个阈下刺激只能引起局部反应,不能产生动作电位
B. 局部反应叠加的总和可能会达到阈电位,进而引发动作电位
C. 峰电位的大小与 Na+内流有关,且与刺激强度成正比
D. 静息状态下膜两侧 70mV 左右的电位差主要是 K+内流所致
15. 如图甲所示为三个神经元及其联系,图乙为突触结构,在 a、d 两点连接一个灵敏电流表(两电极均连
在神经纤维膜外侧),且 ab=bd。下列叙述正确的是( )
A. 给图甲中③处适宜强度刺激,④⑤⑥处都可检测到电位变化而②处不能
B. 给图乙中 c 点适宜强度刺激,灵敏电流表指针只偏转 1 次
C. 图甲突触处可发生“化学信号→电信号→化学信号”的转变
D. 给图乙中 b 点适宜强度刺激,会使神经递质在载体蛋白的协助下运输至突触后膜
第 5页/共 11页
16. 人体每天都要从饮食中获得水和无机盐,同时又要通过各种途径排出一定的水和无机盐。与正常人相比,
糖尿病患者尿量较毛细血管多。如图为尿生成的过程,下列叙述正确的是( )
A. 肾小管细胞和毛细血管细胞直接生活的内环境均为组织液和超滤液
B. 正常人体内超滤液来自血浆,与血浆的组成成分相同但各成分的含量不同
C. 与正常人相比,糖尿病患者体内抗利尿激素的分泌量可能会上升
D. 促进水和 Na+重吸收的激素的分泌可能均与下丘脑有关
17. 人乳头瘤病毒(HPV)为 DNA 病毒,专门感染人皮肤及黏膜上皮细胞,会诱发宫颈癌等疾病,接种 HPV
疫苗是预防宫颈癌 有效手段。如图是 HPV 入侵机体后,机体作出的免疫应答部分过程示意图。细胞 b 与
细胞 a 结合并释放穿孔素和颗粒酶,穿孔素在靶细胞膜上形成孔道,帮助颗粒酶进入细胞,颗粒酶可激活
凋亡通路,诱导靶细胞程序性死亡,从而清除被感染或异常细胞。下列叙述错误的是( )
A. 图示过程为细胞免疫的部分过程,细胞 b 为辅助性 T 细胞
B. 在穿孔素和颗粒酶的作用下,细胞 a 内容物会流出,发生细胞 a 凋亡
C. 细胞 a 裂解后还需要借助抗体、吞噬细胞等进一步清除 HPV 抗原
D. 接种 HPV 疫苗后,体内产生 抗体可与所有类型的 HPV 结合,阻止病毒感染细胞
18. 过敏性鼻炎是由浆细胞分泌的免疫球蛋白 E(IgE)介导的环境变应原引起的鼻黏膜慢性炎症,只在特
定的人群中发生,且常有家族遗传史。耐受型树突状细胞(tDCs)可通过抑制辅助性 T 细胞的功能、诱导
第 6页/共 11页
调节性 T 细胞的产生和活化两个方面来引起免疫耐受,从而减轻上呼吸道炎症反应,部分调节过程如图所
示,其中初始 T 细胞指未受抗原刺激的原始 T 细胞。糖皮质激素类药物常用于治疗过敏性鼻炎,其分泌受
下丘脑—垂体—肾上腺皮质轴的调节。下列叙述正确的是( )
A. 根据题干可知,过敏性鼻炎具有明显的个体差异和遗传倾向
B. 初始 T 细胞可分化成不同的调节性 T 细胞的原因是基因的表达出现差异
C. 图中 IL-10 的作用具有多效性,作用于 APC 并抑制其活化是其作用之一
D. 若大剂量使用外源性糖皮质激素类药物,则会促进内源性糖皮质激素的分泌
三、非选择题:本题共 5 小题,共 59 分。
19. “牵涉痛”是疼痛的一种特殊类型,指内脏器官病变时引发的体表特定区域疼痛或感觉过敏,而被牵涉的
体表部位并无实际损伤(例如心脏缺血信号可能引起左肩左臂疼痛)。这是由病变的内脏神经纤维与体表某
处的神经纤维会合于同一脊髓段导致的,形成该现象的其中一种解释机制如图所示,a、b、c 表示神经元。
回答下列问题:
(1)a 和 c 分别是______(从“传入神经元”和“传出神经元”中选择)。牵涉痛______(填“属于”或“不属于”)
反射。发生牵涉痛说明痛觉中枢更习惯于识别来自______(填“体表”或“内脏”)的刺激。
(2)据图分析,图中脊髓在牵涉痛(神经调节)中的作用是______;若图示表示由心脏病变而引起左肩左
臂疼痛时,则神经元 a______(填“产生”或“不产生”)兴奋。
(3)结合题干和图示推测,内脏和疼痛位置的神经元受刺激后,产生的兴奋会传递到神经中枢的______(填
“相同”或“不同”)部位。
第 7页/共 11页
(4)脊髓易化机制是牵涉痛发生的重要理论之一,该理论认为:强烈或持续的内脏伤害信号(如炎症、缺
血)传到脊髓背角→激活细胞释放谷氨酸(一种神经递质)等→神经递质作用于背角神经元上的 NMDA 受
体→NMDA 受体被激活后引起 Ca2+内流→Ca2+激活蛋白激酶(如 PKC、CaMKⅡ)→受体功能增强。这种
解释强调脊髓神经细胞对刺激异常敏感导致最终引起误判。请从神经递质和受体的角度,结合脊髓易化理
论,分别提出一种使用药物缓解牵涉痛的措施:______、_______。
(5)研究发现,牵涉痛的体表放射部位往往比较固定,这在临床诊断上的启示是______(写 1 点)。
20. 为研究甲状腺激素(TH)对小鼠新陈代谢的影响,科研人员进行如下实验:将生理状态一致的若干健
康小鼠随机均分为对照组和实验组,实验组用含 TH 的饲料饲喂,对照组用普通饲料(不含 TH)饲喂,在
相同且适宜条件下饲养,定期检测小鼠的相关指标,实验数据如下表(单位:相对值)。回答下列问题:
组别 耗氧量(小鼠单位时间内氧气消耗总量) 体重变化(实验前后小鼠体重差值)
对照组 100 +10
实验组 150 -5
(1)TH 作用的靶细胞是________。正常小鼠体内 TH 的总含量约为 30~100nml/L,而体内促甲状腺激素
(TSH)的含量却远低于该数值,说明激素分泌的分级调节可以起到_______效应的作用。
(2)分析表格数据,实验组小鼠耗氧量显著高于对照组,原因可能是______;而体重变化呈现负增长,推
测原因可能是______。
(3)科研人员给实验组小鼠注射适量促甲状腺激素释放激素(TRH),一段时间后发现其血液中 TH 含量基
本不变,请结合 TH 分泌的调节过程,分析原因可能是:______。
(4)研究发现,TH 不仅能促进新陈代谢,还能促进神经系统的发育。若某幼年小鼠因垂体病变导致 TSH
分泌不足,推测其成年后可能出现的生理异常有______、______。(答出两点即可)
(5)研究发现,在甲亢小鼠的体内产生了刺激甲状腺免疫球蛋白(TSI),其化学结构与 TSH 相似,能与
TSH 竞争甲状腺细胞膜上的受体,刺激甲状腺细胞持续分泌激素。故虽然 TH 的分泌存在反馈调节,但由
于________,导致甲亢小鼠体内的 TH 总是处于较高水平。
21. 胰高血糖素样肽-1(GLP-1)是由肠道远端的 L 细胞分泌的多肽类物质,GLP-1 分泌后会迅速作用于靶
器官发挥作用,但绝大多数(>80%)会在几分钟内被一种酶(DPP-4)降解失活。研究发现,GLP-1 可通
过两种途径共同调节血糖情况:途径 1 通过下丘脑调节进食,最终改善血糖情况;途径 2 通过影响胰岛素
分泌,进而改善血糖情况,其作用机制如图所示。回答下列问题:
第 8页/共 11页
(1)临床上测定血糖时必须空腹 8~10h,一般不选择餐后测血糖的原因是________。
(2)途径 1 中,肠道 L 细胞分泌的 GLP-1 通过影响消化道活动作用于神经系统,体现了________调节对神
经调节的影响。图中肠道 L 细胞分泌的 GLP-1 和 PPC 神经元释放的 GLP-1 分别属于_________(从“酶”“神
经递质”“激素”中选填)类物质。
(3)途径 2 中,GLP-1 与受体结合后激活胰岛 B 细胞内 cAMP 信号通路,引发 K+外流受阻,导致细胞膜
电位变化的具体情况是静息电位的绝对值_________(填“增大”或“减小”),最终使胞内 Ca2+浓度升高。
(4)GLP-1 促进胰岛素分泌具有__________(填序号)的特点。
A. 微量、高效 B. 通过体液运输
C. 葡萄糖依赖性 D. 反馈调节
(5)天然 GLP-1 寿命太短,科学家基于此发现,研究出一种重要的降糖药物,以治疗相关疾病,该药物的
研发机理可能是________(写 1 点)。
(6)已知司美格鲁肽是一种 GLP-1 类似物,不会被降解,是一种常见的降糖药物。与注射胰岛素比,糖尿
病患者注射司美格鲁肽能够避免因药量过多引发的低血糖症状,请根据途径 2 分析,原因可能是________。
为证明 GLP-1 可通过 2 种途径共同调节血糖,请根据以下实验材料设计相关实验,(补充完整实验思路即可)。
实验材料:高血糖模型小鼠若干、相关手术工具、司美格鲁肽、血糖检测仪等。
实验思路:________,在相同条件下,间隔相同且适宜(梯度的)时间检测并比较各组小鼠血糖变化情况
(和摄食量)。
22. 如图为人体感染乙肝病毒(HBV)后,免疫系统部分生理过程示意图。回答下列问题:
第 9页/共 11页
(1)图中丁细胞分泌抗体 1 的过程主要体现了细胞膜具有________的功能。丁细胞和戊细胞能产生不同抗
体的根本原因是________。
(2)过程 1 中,吞噬细胞的作用是________。
(3)乙细胞和丙细胞最可能是_________细胞。研究发现,当图中甲细胞产生某种物质的能力下降时,会
引起机体合成抗体的能力下降,其主要原因是________。
(4)若戊细胞分泌的抗体 2 与肝细胞表面的受体结合,会引起肝细胞损伤,从而引发________病,该过程
中抗体 2 攻击自身正常细胞,说明免疫系统具有________功能异常的情况。
23. 秋冬季节甲型流感易肆虐,接种甲流疫苗是有效降低重症率和死亡率 重要手段。据研究,疫苗诱导的
特异性抗体水平与疫苗的保护效果之间具有高度相关性,因而建立高效的抗体检测方法具有重要意义。甲
流病毒是一种单链 RNA 病毒,S 蛋白和 N 蛋白是其表面的两种免疫原性(免疫原性是指能引起免疫应答的
性能)较强的结构蛋白,某研究小组构建基于 S 蛋白、N 蛋白的抗体检测方法,检测结果如图所示。回答
下列问题:
注:截断值是区分阳性与阴性的分界线;阳性样品是指小鼠在实验过程中接触过甲流病毒后提取的血清样
品,阴性样品是指小鼠在实验过程中未接触过甲流病毒而提取的血清样品;抗体与抗原结合,会发荧光。
(1)甲流病毒侵入人体后,抗原呈递细胞可迅速识别甲流病毒,原因是________。随后,抗原呈递细胞将
抗原信息呈递给相关细胞后,最终诱导__________细胞产生抗体,相比于其他细胞,该细胞的_________(填
具膜细胞器名称,写 1 个)可能更发达。
(2)据图分析,用_________蛋白制备疫苗免疫效果更好,依据是________。
(3)某甲流患者核酸检测为阳性,而基于 S 蛋白、N 蛋白的抗体检测均为阴性,据图分析可能的原因是
________(写 1 点)。
第 10页/共 11页
(4)结合题干信息及上图,试分析某些人在接种甲流疫苗后预防效果并不理想,可能的原因是________(写
1 点)。
第 11页/共 11页
相关试卷
这是一份河北省石家庄市新乐市七校联合体2025-2026学年高二上学期11月期中生物试题(Word版附解析),文件包含河北省石家庄市新乐市七校联合体2025-2026学年高二上学期11月期中生物试题原卷版docx、河北省石家庄市新乐市七校联合体2025-2026学年高二上学期11月期中生物试题Word版含解析docx等2份试卷配套教学资源,其中试卷共34页, 欢迎下载使用。
这是一份河北省石家庄市新乐市七校联合体2025-2026学年高二上学期期中考试生物试题(Word版附答案),共13页。试卷主要包含了单选题,解答题,实验题等内容,欢迎下载使用。
这是一份河北省石家庄市第二中学2022-2023学年高三生物上学期11月期中试题(Word版附解析),共23页。
相关试卷 更多
- 1.电子资料成功下载后不支持退换,如发现资料有内容错误问题请联系客服,如若属实,我们会补偿您的损失
- 2.压缩包下载后请先用软件解压,再使用对应软件打开;软件版本较低时请及时更新
- 3.资料下载成功后可在60天以内免费重复下载
免费领取教师福利 




.png)




