


所属成套资源:辽宁省沈阳市五校协作体2025-2026学年高一上学期期中考试各学科试题及答案
辽宁省沈阳市五校协作体2025-2026学年高一上学期期中考试生物试题(Word版附答案)
展开 这是一份辽宁省沈阳市五校协作体2025-2026学年高一上学期期中考试生物试题(Word版附答案),共13页。
注意事项:
1.答卷前,考生务必将自己的姓名、准考证号等填写在答题卡上,并将准考证号条形码粘贴在答题卡的指定位置。考试结束后,将答题卡交回。
2.回答选择题时,选出每小题答案后,用2B铅笔把答题卡上对应题目的答案标号涂黑。如需改动,用橡皮擦干净后,再选涂其他答案标号。
3.回答非选择题时,将答案写在答题卡上。写在本试卷上无效。
一、选择题:本题共15小题,每小题2分,共30分。在每小题给出的四个选项中,只有一项符合题目要求。
1. 威尔逊曾经说过:“每一个生物科学问题的答案都必须在细胞中寻找。”他得出这一结论的理由最可能是( )
A. 细胞是生命活动的基本单位B. 有些生物是由一个细胞构成的
C. 细胞是所有生物体结构的基本单位D. 细胞内能发生一切生命活动
2. 如图是细胞内某些重要化合物的主要元素组成及其相互关系的概念图,其中a、b、c代表小分子,甲、乙、丙、丁、戊代表生物大分子。下列叙述正确的是( )
A. 图中甲物质可以表示脂肪B. a、b、c分别是葡萄糖、氨基酸和核酸
C. 乙可表示蛋白质,部分蛋白质还含有S元素D. 图中戊是RNA,是原核细胞的遗传物质
3. 国家卫健委推进为期3年的“体重管理年”行动,以加强全民健康体重管理。研究表明,人体健康与生物分子密切相关。下列叙述正确的是( )
A. 磷脂是构成细胞膜和多种细胞器的重要成分B. 谷物和蔬菜的含糖量较少,因此减肥时可以多吃
C. 维生素D能有效地促进人体肠道对钙和钾的吸收D. 动脉粥样硬化患者应避免胆固醇的摄入
4. 热休克蛋白(HSPs)是一类在进化中高度保守的蛋白质,能帮助蛋白质正确折叠、修复或降解受损蛋白质,广泛存在于从细菌到人类的多种生物体中。下列相关叙述错误的是( )
A. HSPs具有特定的氨基酸序列
B. HSPs在过酸或过碱条件下会变性失活
C. HSPs主要分布在细菌和人体细胞的内质网和细胞质基质中
D. 相似的氨基酸序列是不同生物中HSPs功能相同的关键
5. 核酸甲和乙是某生物体内的两种核酸,这两种核酸的基本组成单位如图所示,下列叙述错误的是( )
A. 核酸甲和核酸乙分别是DNA和RNAB. 核酸在蛋白质的生物合成中具有重要作用
C. M与N相比,N的2'位置的碳原子上多一个氧D. A、G、C、U参与合成的核苷酸共有4种
6. 科学家已创造出“人造支原体”(将“山羊支原体”挖空,注入“蕈状支原体”的DNA)和“人造酿酒酵母”(将酿酒酵母的16条染色体融合成1条染色体)。下列关于这两种人造生命的说法,错误的是( )
A. 支原体和酿酒酵母既属于细胞层次也属于个体层次
B. 人造生命可能会带来生物、环境安全等问题
C. 酿酒酵母和支原体具有相同的生物膜系统
D. 支原体属于原核生物,具有的细胞器是核糖体
7. 如图为磷脂分子的结构通式,脂肪酸组成磷脂分子的尾部。下列叙述错误的是( )
A. 磷脂的头部具有亲水性,尾部具有疏水性B. 储存脂肪的脂滴膜最可能由磷脂双分子层构成
C. 若磷脂含有N元素,则N存在于X中D. 真核细胞和原核细胞都含有磷脂分子
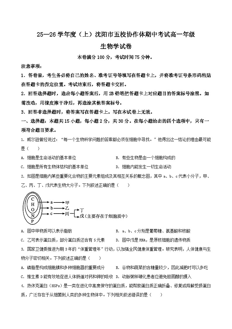
8. 如图为细胞膜的亚显微结构模式图,下列说法错误的是( )
A. 细胞膜主要由脂质和蛋白质组成B. ①是糖被,与细胞表面的识别有关
C. ②是磷脂双分子层,具有流动性D. ③是蛋白质,在物质运输等方面具有重要作用
9. 内质网质量控制(ERQC)机制可防止前体蛋白错误折叠、累积,必要时通过启动一定的作用通路,在细胞中其他结构的协调配合下清除错误蛋白。下列叙述错误的是( )
A. ERQC机制启动需要的能量主要来自线粒体
B. 动物细胞中错误蛋白的清除需要溶酶体的参与
C. 错误蛋白等物质的运输、能量的转化、信息的传递等离不开细胞骨架
D. 可将15N标记的氨基酸注射到细胞中检测放射性追踪错误蛋白去向
10. 结构与功能相适应是理解或解释生命现象的重要生命观念之一、下列有关该观点的分析,不合理的是( )
A. 人正常血红蛋白的空间结构呈球状,有利于氧气的运输
B. 植物叶片背光侧的叶绿体表面积较大,有利于吸收光能
C. 内质网膜可与核膜、细胞膜直接相连,有利于物质的运输
D. 唾液腺细胞中内质网较发达,有利于氨基酸的脱水缩合反应
11. 内共生假说认为,叶绿体来源于蓝细菌,即蓝细菌被真核细胞吞噬后,与宿主间形成共生关系,在长期的共生过程中,通过演变,形成了真核细胞的叶绿体。下列叙述不支持该假说的是( )
A. 叶绿体内与蓝细菌中的DNA都呈环状
B. 蓝细菌可以进行需氧呼吸而叶绿体不能
C. 叶绿体中核糖体与蓝细菌的类似而与植物细胞质内的不同
D. 叶绿体外膜成分与植物细胞膜相似,内膜成分与蓝细菌细胞膜相似
12. 如图为某真核细胞的细胞核结构示意图,下列相关叙述错误的是( )
A. DNA等大分子物质通过结构①进出细胞核B. 结构②为双层膜,把核内物质与细胞质分开
C. 在蛋白质合成旺盛的细胞内,结构③的体积较大D. 结构④是染色质,易被碱性染料染成深色
13. 图甲、乙表示两种与被动运输方式有关的曲线,下列相关叙述错误的是( )
A. 图甲表示自由扩散,转运速率与浓度差成正比
B. 图乙表示协助扩散,转运物质需借助膜上的转运蛋白
C. 图乙中限制P点转运速率的主要因素是转运蛋白的数量
D. 水、乙醇、甘油等小分子物质主要通过自由扩散进出细胞
14. 人类基因组编码十多种葡萄糖转运蛋白(GLUT),其中Glut1是介导葡萄糖顺浓度梯度进入红细胞及通过血脑屏障的主要转运蛋白,Glut1通过开口朝向胞外和开口朝向胞内的有序的构象改变过程,完成葡萄糖的协助转运。下列有关分析错误的是( )
A. 葡萄糖不能自由地通过细胞膜进入细胞B. Glut1转运葡萄糖时构象的改变是可逆的
C. Glut1转运葡萄糖时需要ATP提供能量D. Glut1对于大脑供能起着重要作用
15. 如图表示大分子物质进出人体细胞的运输过程。下列说法错误的是( )
A. a过程表示胞吞,该过程需要生物膜上的蛋白质参与
B. 人体小肠上皮细胞以a过程的方式从肠液中吸收多糖等大分子
C. 若细胞中的线粒体功能出现异常,则a、b过程都将受影响
D. 物质通过a、b过程的运输都需要借助囊泡来实现
二、选择题:本题共5小题,每小题3分,共15分。在每小题给出的四个选项中,有一项或多项符合题目要求,全部选对得3分,选对但不全得1分,有选错得0分。
16. 有研究表明,小麦种子成熟时,淀粉的形成与物质X的活性密切相关。为探究物质X的化学本质是否为蛋白质,研究小组进行了下表所示的实验。下列叙述正确的是( )
A. 若将成熟小麦种子充分燃烧,所得灰烬主要是无机盐
B. 小麦种子在成熟过程中,淀粉的含量会发生变化
C. 使用试剂Y时,需将等量的A液和B液混合均匀后再注入
D. 若两组实验现象均为出现紫色,则物质X的化学本质是蛋白质
17. 《黄帝内经》中提到:五谷(谷物)为养,五果(水果)为助,五畜(禽畜)为益,五菜(蔬菜)为充。以上食物富含糖类、蛋白质和脂肪等营养物质。下列说法错误的是( )
A. “五谷”中的淀粉可与斐林试剂反应生成砖红色沉淀
B. “五果”中的葡萄糖、蔗糖可被人体细胞直接吸收
C. “五畜”富含脂质和蛋白质,二者的组成元素相同
D. “五菜”富含纤维素,能促进肠道蠕动,有益健康
18. 以黑藻为材料探究影响细胞质流动速率的因素,实验结果表明新叶、老叶不同区域的细胞质流动速率不同,且新叶比老叶每个对应区域的细胞质流动速率都高。下列叙述错误的是( )
A. 该实验的自变量包括黑藻叶龄及同一叶片的不同区域
B. 细胞内结合水与自由水比值越高,细胞质流动速率越快
C. 黑藻中叶绿体的实际环流方向与显微镜下的环流方向相反
D. 植物细胞的细胞质处于不断流动状态有利于加速进行物质交换
19. 伞藻是一种单细胞生物,由“帽”、柄和假根三部分构成,细胞核在基部。科学家用伞形帽和菊花形帽两种伞藻做嫁接和核移植实验,如图所示。下列叙述错误的是( )
A. 图1中嫁接后的伞藻含有两种细胞的成分
B. 图中再生出的伞帽①为菊花形、②为伞形、③为菊花形
C. 图1嫁接实验能充分证明细胞核控制伞帽形状
D. 图2中甲移除细胞核后可以长期存活
20. 正常情况下,原尿中的葡萄糖经肾小管的重吸收作用全部吸收。如图表示肾小管上皮细胞吸收葡萄糖的过程,SGLT是介导葡萄糖逆浓度梯度跨膜转运的钠-葡萄糖共转运蛋白。下列叙述错误的是( )
A. Na+进出肾小管上皮细胞的运输方式相同
B. SGLT转运葡萄糖的动力来自膜内外Na+浓度差
C. 钠钾泵在转运Na+和K+时会发生自身构象的改变
D. 钠钾泵功能受损不影响肾小管上皮细胞对葡萄糖的重吸收
三、非选择题:本题共5小题,共55分。
21. 自然界中生物种类繁多,某科研小组观察了几种生物:①大肠杆菌、②支原体、③蓝细菌、④酵母菌、⑤草履虫、⑥HIV、⑦水绵、⑧腺病毒,对其结构进行比较并分组,获得的部分结果如下表所示(“√”表示有,“×”表示无),请分析回答下列问题。
(1)属于甲组的生物有_____,属于乙组的生物有_____。(两空均填序号)
(2)细菌细胞壁的主要成分是肽聚糖,青霉素能抑制肽聚糖的合成,从而抑制细菌的生长。使用青霉素_____(填“能”或“不能”)治疗支原体肺炎,原因是_____。
(3)从细胞的结构组成来看,①②③④⑤⑦的生物细胞都具有相似的细胞结构,且都以_____作为遗传物质,这体现了细胞的_____性。
(4)蓝细菌是一类营自养生活生物,其DNA主要存在于_____中,能进行光合作用是因为蓝细菌含有_____。
(5)从生命系统的结构层次来看,在一条小河中,河中所有蓝细菌_____(填“是”或“不是”)一个种群,其所生活的这一条小河,是生命系统的_____层次。
22. 血红蛋白是红细胞的主要组成部分,能与氧结合并运输氧。每个血红蛋白分子有4条肽链,即2条α链、2条β链,每条α链由141个氨基酸构成,每条β链由146个氨基酸构成。
(1)血红蛋白至少含有_____个肽键。血红蛋白肽链盘曲过程中形成了三个二硫键(二硫键的形成过程可表示为:—SH+—SH→—S—S—+2H),若组成血红蛋白的氨基酸的平均相对分子质量是m,则血红蛋白的相对分子质量比组成它的氨基酸的相对分子质量之和少_____。
(2)若血红蛋白每条α链含有5个丙氨酸,分别位于第26、71、72、99、141位(从肽链的氨基端开始计数,其丙氨酸结构如图1所示)。肽酶E1专门水解丙氨酸残基羧基端的肽键,肽酶E2专门水解丙氨酸残基氨基端的肽键。肽酶E2完全作用于1条α链后的产物有_____种。若肽酶E1和E2同时作用于1条α链,产物中有_____条多肽链。
(3)β链的第40位氨基酸是甲硫氨酸,它的R基是-CH2-CH2-S-CH3,那么它的分子式是_____(填字母)。
A. C3H7NSB. C5H11O2NSC. C4H11O2SD. C5H10O2NS
(4)图2为血红蛋白变性和水解的示意图,两者的区别有_____。
23. 当病原体入侵人体时,免疫细胞会迅速合成并分泌抗菌肽(一种小分子多肽)来杀伤细菌、真菌或病毒。如图为某免疫细胞的亚显微结构示意图,其中1~7代表细胞结构。回答下列问题:
(1)免疫细胞中,抗菌肽合成的控制中心是_____(填序号),结构6是_____,与细胞的有丝分裂有关。
(2)分离细胞各结构常用的方法是_____,结构1、2、4中最后被分离出来的是_____(填序号)。
(3)抗菌肽合成时,会先在游离的核糖体中合成一段肽链S,然后肽链S与核糖体一起转移到结构3上继续合成,但最终分泌出的抗菌肽中却没有肽链S的序列,推测肽链S的功能是_____。抗菌肽等物质在细胞中通过囊泡运输,在运输过程中,_____(填细胞结构)起着重要的交通枢纽作用。
(4)某些细菌能分泌毒素破坏免疫细胞的结构7,感染这类细菌后机体的免疫防御功能下降,推测原因可能是_____(答出1点)。
24. 黑藻是一种常见的沉水植物,其叶片小而薄,叶肉细胞内有大而清晰的叶绿体。某同学用质量浓度为0.3g/mL的蔗糖溶液及黑藻叶肉细胞,观察细胞的失水与吸水现象。图1是该同学某时刻看到的一个叶肉细胞的图像,图2是观察到的原生质体体积变化曲线,请回答下列问题:
(1)成熟黑藻叶肉细胞是一个渗透系统,图1中相当于该渗透系统半透膜的结构是_____(用图中的数字表示)。黑藻叶肉细胞的液泡无色,但也能观察到较明显的质壁分离现象,据图1分析,原因是_____。
(2)植物细胞发生质壁分离所需的外界条件是_____,植物细胞自身应具备的结构特点是_____。
(3)图2中原生质体体积由a→b的变化过程中,细胞液的浓度逐渐_____,细胞的吸水能力逐渐_____。
25. 研究表明,在盐胁迫下大量的Na+进入植物根部细胞,会抑制K+进入细胞,导致细胞中Na+/K+的比例异常,使细胞内的酶失活,影响蛋白质的正常合成。碱蓬等耐盐植物能够在盐胁迫逆境中正常生长,图1是耐盐植物根细胞参与抵抗盐胁迫有关的结构示意图,其根细胞生物膜借助质子泵(H+-ATP酶)使两侧H+形成的电化学梯度,在物质转运过程中发挥了十分重要的作用。请回答下列问题。
(1)盐碱地上大多数植物很难生长,主要原因是土壤溶液浓度大于_____,植物无法从土壤中获取充足的水分甚至导致萎蔫。图1中各种离子的运输,体现了细胞膜_____的功能。
(2)当盐浸入根周围环境时,Na+以_____方式顺浓度梯度大量进入根部细胞。据图1分析,各结构中H⁺浓度分布存在差异,该差异主要由_____转运H+来维持的。这种H+的分布特点为SOS1和NHX两种转运蛋白运输Na+提供了动力,帮助根细胞将Na+转运到细胞膜外和液泡内,从而减少Na+对胞内代谢的影响,_____(填“提高”或“降低”)细胞液的渗透压。Na+和H+通过NHX反向进出液泡的运输方式分别是_____。
(3)若使用ATP抑制剂处理细胞,Na+的排出量会_____(填“减少”“增多”或“不变”),其原因是_____。
(4)图2是探究NaCl处理模拟盐胁迫,甘氨酸甜菜碱(GB)影响耐盐植物Na+的转运和相关载体活性的结果。根据实验结果可知,盐胁迫下,GB可通过_____提高植物的耐盐性。
25—26学年度(上)沈阳市五校协作体期中考试高一年级
生物学试卷
本卷满分100分,考试时间75分钟。
注意事项:
1.答卷前,考生务必将自己的姓名、准考证号等填写在答题卡上,并将准考证号条形码粘贴在答题卡的指定位置。考试结束后,将答题卡交回。
2.回答选择题时,选出每小题答案后,用2B铅笔把答题卡上对应题目的答案标号涂黑。如需改动,用橡皮擦干净后,再选涂其他答案标号。
3.回答非选择题时,将答案写在答题卡上。写在本试卷上无效。
一、选择题:本题共15小题,每小题2分,共30分。在每小题给出的四个选项中,只有一项符合题目要求。
【1题答案】
【答案】A
【2题答案】
【答案】C
【3题答案】
【答案】A
【4题答案】
【答案】C
【5题答案】
【答案】D
【6题答案】
【答案】C
【7题答案】
【答案】B
【8题答案】
【答案】B
【9题答案】
【答案】D
【10题答案】
【答案】D
【11题答案】
【答案】B
【12题答案】
【答案】A
【13题答案】
【答案】D
【14题答案】
【答案】C
【15题答案】
【答案】B
二、选择题:本题共5小题,每小题3分,共15分。在每小题给出的四个选项中,有一项或多项符合题目要求,全部选对得3分,选对但不全得1分,有选错得0分。
【16题答案】
【答案】ABD
【17题答案】
【答案】ABC
【18题答案】
【答案】BC
【19题答案】
【答案】CD
【20题答案】
【答案】AD
三、非选择题:本题共5小题,共55分。
【21题答案】
【答案】(1) ①. ④⑦ ②. ⑤
(2) ①. 不能 ②. 支原体肺炎是由支原体引发的,支原体没有细胞壁
(3) ①. DNA ②. 统一
(4) ①. 拟核 ②. 叶绿素和藻蓝素
(5) ①. 不是 ②. 生态系统
【22题答案】
【答案】(1) ①. 570 ②. 10266
(2) ①. 5 ②. 4 (3)B
(4)水解是蛋白质或者多肽中肽键断裂,分解为氨基酸或小分子多肽的过程;变性是蛋白质空间结构被破坏的过程,此过程肽键一般不断裂
【23题答案】
【答案】(1) ①. 2 ②. 中心体
(2) ①. 差速离心法 ②. 4
(3) ①. 作为信号肽,引导分泌蛋白进入内质网进行加工 ②. 高尔基体
(4)7是高尔基体,被破坏之后无法加工形成具有生物活性的抗菌肽,导致机体对细菌的免疫防御功能下降
【24题答案】
【答案】(1) ①. 2、4、5 ②. 黑藻叶肉细胞的原生质层中含有叶绿体而呈现绿色,可以明显观察到原生质层和细胞壁的位置
(2) ①. 外界溶液浓度大于细胞液浓度 ②. 原生质层的伸缩性大于细胞壁的伸缩性
(3) ①. 增大 ②. 增强
【25题答案】
【答案】(1) ①. 植物根部细胞的细胞液浓度 ②. 控制物质进出细胞
(2) ①. 协助扩散 ②. 质子泵 ③. 提高 ④. Na+进入液泡为主动运输,H+出液泡为协助扩散
(3) ①. 减少 ②. 由于H+逆浓度梯度运出细胞的方式为主动运输,需要ATP为其提供能量,使用ATP抑制剂处理细胞,H+运出细胞减少,而Na+的排出依赖于H+浓度差,因此Na+排出量减少
(4)提高液泡膜NHX载体活性实验操作
实验组
对照组
物质X的溶液
2mL
—
鸡蛋清稀释液
—
2mL
试剂Y
等量
等量
实验现象
?
?
组别
核膜
光合作用
细胞壁
甲
√
√
乙
√
×
×
丙
×
相关试卷 更多
- 1.电子资料成功下载后不支持退换,如发现资料有内容错误问题请联系客服,如若属实,我们会补偿您的损失
- 2.压缩包下载后请先用软件解压,再使用对应软件打开;软件版本较低时请及时更新
- 3.资料下载成功后可在60天以内免费重复下载
免费领取教师福利 








