搜索
      上传资料 赚现金
      点击图片退出全屏预览

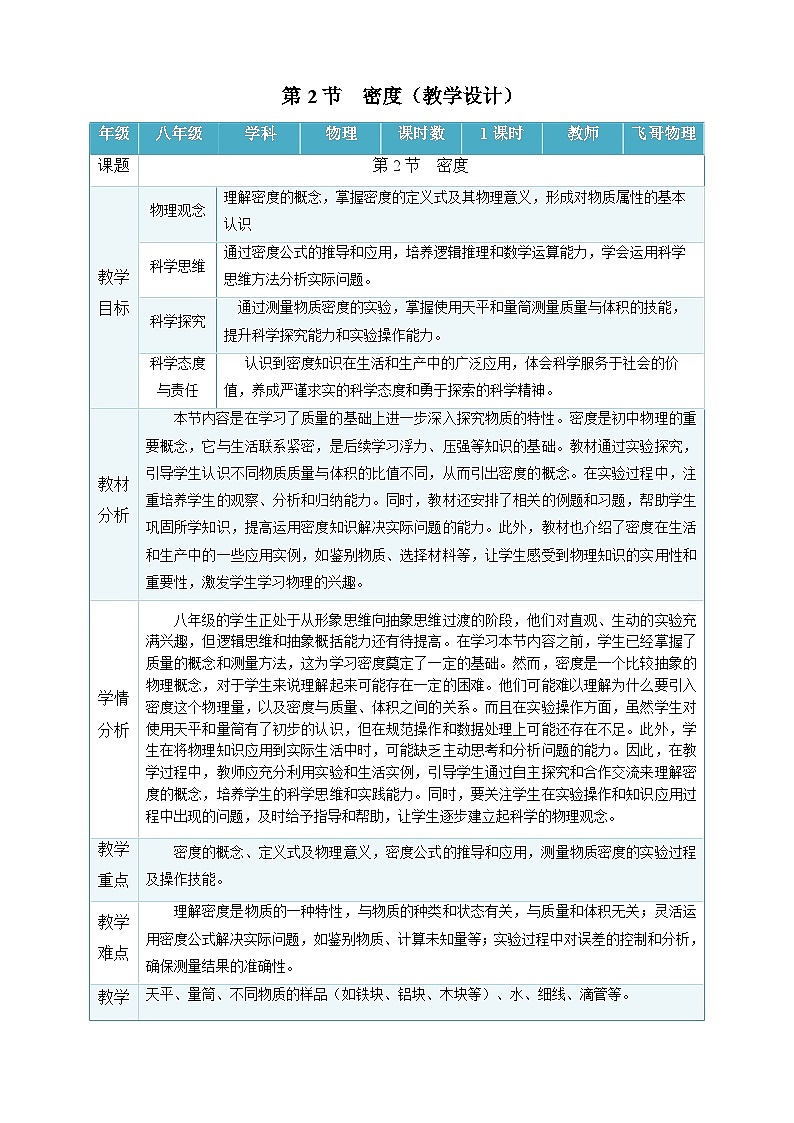
      第2节 密度(表格式教学设计)物理人教版2024八年级上册

      • 1.88 MB
      • 2025-12-05 16:13:22
      • 29
      • 0
      • ID1169986
      加入资料篮
      立即下载
      第2节   密度(表格式教学设计)物理人教版2024八年级上册第1页
      点击全屏预览
      1/11
      第2节   密度(表格式教学设计)物理人教版2024八年级上册第2页
      点击全屏预览
      2/11
      第2节   密度(表格式教学设计)物理人教版2024八年级上册第3页
      点击全屏预览
      3/11
      还剩8页未读, 继续阅读

      初中人教版(2024)密度表格教案设计

      展开

      这是一份初中人教版(2024)密度表格教案设计,共11页。教案主要包含了探究物质的质量和体积的关系,密度,密度与温度的关系,应用,实验等内容,欢迎下载使用。

      年级
      八年级
      学科
      物理
      课时数
      1课时
      教师
      飞哥物理
      课题
      第2节 密度
      教学
      目标
      物理观念
      理解密度的概念,掌握密度的定义式及其物理意义,形成对物质属性的基本认识
      科学思维
      通过密度公式的推导和应用,培养逻辑推理和数学运算能力,学会运用科学思维方法分析实际问题。
      科学探究
      通过测量物质密度的实验,掌握使用天平和量筒测量质量与体积的技能,提升科学探究能力和实验操作能力。
      科学态度
      与责任
      认识到密度知识在生活和生产中的广泛应用,体会科学服务于社会的价值,养成严谨求实的科学态度和勇于探索的科学精神。
      教材
      分析
      本节内容是在学习了质量的基础上进一步深入探究物质的特性。密度是初中物理的重要概念,它与生活联系紧密,是后续学习浮力、压强等知识的基础。教材通过实验探究,引导学生认识不同物质质量与体积的比值不同,从而引出密度的概念。在实验过程中,注重培养学生的观察、分析和归纳能力。同时,教材还安排了相关的例题和习题,帮助学生巩固所学知识,提高运用密度知识解决实际问题的能力。此外,教材也介绍了密度在生活和生产中的一些应用实例,如鉴别物质、选择材料等,让学生感受到物理知识的实用性和重要性,激发学生学习物理的兴趣。
      学情分析
      八年级的学生正处于从形象思维向抽象思维过渡的阶段,他们对直观、生动的实验充满兴趣,但逻辑思维和抽象概括能力还有待提高。在学习本节内容之前,学生已经掌握了质量的概念和测量方法,这为学习密度奠定了一定的基础。然而,密度是一个比较抽象的物理概念,对于学生来说理解起来可能存在一定的困难。他们可能难以理解为什么要引入密度这个物理量,以及密度与质量、体积之间的关系。而且在实验操作方面,虽然学生对使用天平和量筒有了初步的认识,但在规范操作和数据处理上可能还存在不足。此外,学生在将物理知识应用到实际生活中时,可能缺乏主动思考和分析问题的能力。因此,在教学过程中,教师应充分利用实验和生活实例,引导学生通过自主探究和合作交流来理解密度的概念,培养学生的科学思维和实践能力。同时,要关注学生在实验操作和知识应用过程中出现的问题,及时给予指导和帮助,让学生逐步建立起科学的物理观念。
      教学重点
      密度的概念、定义式及物理意义,密度公式的推导和应用,测量物质密度的实验过程及操作技能。
      教学难点
      理解密度是物质的一种特性,与物质的种类和状态有关,与质量和体积无关;灵活运用密度公式解决实际问题,如鉴别物质、计算未知量等;实验过程中对误差的控制和分析,确保测量结果的准确性。
      教学器材
      天平、量筒、不同物质的样品(如铁块、铝块、木块等)、水、细线、滴管等。
      教学过程
      教师活动
      学生活动
      导入新课
      教师通过播放歼-20战斗机飞行视频,提问:"歼-20能实现高速飞行,关键在于采用了‘轻质高强’的碳纤维材料,这里的‘轻质’指的是什么特性?"。
      接着教师展示3组样品:①体积相同的铁块与铝块(用纸套包裹);②质量相同的铁块与铝块;③体积和质量均不同的铁块与铝块。追问:"仅靠掂量,第①组能区分吗?第②组呢?第③组又该如何判断哪块是铁、哪块是铝?"。、
      最后教师引出本节的课题 —— 通过实验探究物质的这一特性,建立 “密度” 概念,板书课题。
      学生积极发言,回答老师问题
      学生发现仅靠质量或体积无法全面区分
      学习新课 探究一、探究物质的质量和体积的关系
      1. 方案设计:明确探究逻辑
      (1)问题聚焦
      教师引导:"要找到区分物质的'共同标准',需探究两个问题:① 同种物质的质量与体积有什么关系?② 不同物质的质量与体积比值有什么差异?"
      (2)方法确定
      师生共同明确"控制变量法":探究问题①时控制物质种类不变,改变体积;探究问题②时控制体积不变,改变物质种类。
      (3)表格规范
      展示统一数据记录表(如下),强调"多次测量"(每种物质测3个体积)以避免偶然误差。
      实验数据记录表
      物质种类
      体积V/cm³
      质量m/g
      质量与体积比值m/V (g·cm-³)
      比值平均值 (g·cm-³)
      铁块1
      10
      铁块2
      20
      铁块3
      30
      铝块1
      10
      铝块2
      20
      铝块3
      30
      2. 分组实验:规范操作采集数据
      (1)分工协作
      每组4人明确职责:操作员(负责天平、量筒操作)、记录员(准确填写数据)、监督员(核对操作规范)、计算员(实时计算比值)。
      (2)操作指导:教师巡回指导关键步骤:
      ①天平使用:"调平→左物右码→镊子取砝码→读数",强调"砝码生锈会导致质量测量偏大"。
      ②量筒读数:演示"视线与凹液面底部相平",对比俯视(读数偏大)、仰视(读数偏小)的错误后果。
      ③排液法测体积:"先测水体积V₁→拴固样品浸没→测总体积V₂→体积V=V₂-V₁",提醒细线要细以减小误差。
      (3)数据核查
      教师随机抽查3组数据,确保无明显错误(如铁块比值偏离7.9g/cm³过多),及时纠正操作问题。
      3. 数据分析:抽象密度概念
      (1)比值汇总:各小组汇报比值平均值,教师板书:铁块约7.9、铝块约2.7、木块约0.6。引导发现:"同种物质比值不变,不同物质比值不同"。
      (2)图像分析:展示学生绘制的 m-V图像,提问:"同种物质的点为什么在同一条过原点的直线上?"(学生:质量与体积成正比)。对比不同物质图像的倾斜程度,说明"倾斜度越大,比值越大"。
      (3)概念生成:师生共同归纳:"某种物质的质量与体积的比值叫做这种物质的密度",强调"密度是物质的特性,与质量、体积无关"。
      【典例1】小明用蜡块和干松木块探究质量与体积的关系,测得的实验数据如下表。分别画出蜡块和干松木块的质量m与体积V的关系图像。其中,蜡块的m−V图像是 (选填“A”或“B”),分析图像A可以得到的结论是 。
      实验序号
      蜡块
      干松木块
      体积V1cm3
      质量m1g
      体积V2cm3
      质量m2g

      2.4
      2.2
      7.2
      4.6

      6.4
      5.8
      8.0
      5.0

      7.3
      6.8
      13.3
      8.4

      8.0
      7.2
      16.5
      10.4
      【答案】 A 同种物质组成的不同物体,其质量与体积的比值相等
      【详解】[1]运用控制变量法,取蜡块与干松木块的体积均为V=8.0cm3,对比表格中的数据可知蜡块的m−V图像为图像A;
      [2]根据图像A可知:同种物质组成的不同物体,其m−V图像为正比例函数图像,其质量与体积之比为定值,故分析图像A可以得到的结论是:同种物质组成的不同物体,其质量与体积的比值相等。
      学生明白了用控制变量法探究物质的质量和体积的关系
      学生通过分工协作,掌握了利用天平和量筒测量物质密度的方法
      学生知道了密度的概念,并且质量和体积成正比,密度与体积和质量无关。
      通过例题练习,进一步理解不同的物质,体积和质量的比值的不同,并学会了对m-V图像的分析
      学习新课 探究二、密度
      1. 公式推导与理解
      (1)定义转化
      从"密度=质量/体积"引出公式 ρ=mV,明确各符号的物理意义及单位: ρ(密度)、 m(质量,kg或g)、 V(体积, m3或cm3)。
      (2)误区辨析
      教师通过判断题,检验学生的掌握情况。
      "质量越大,密度越大"(错误,需控制体积相同);"体积越小,密度越大"(错误,需控制物质种类相同),结合实验数据解释原因。
      2. 单位换算与实例
      (1)推导过程:分步演示换算逻辑:
      ①拆分单位: 1g/cm3=1g1cm3
      ②单位替换: 1g=10−3kg, 1cm3=10−6m3
      ③计算结果:10−3kg10−6m3=103kg/m3
      (2)强化记忆:强调"水的密度是桥梁"—— ρ水=1g/cm3=1×103kg/m3,例如让学生快速换算: 2.7g/cm3=2.7×103kg/m3, 1.2×103kg/m3=1.2g/cm3。
      【典例2】已知铝棒的直径d为0.1m,长l为2.5m,铝棒的质量是多少?
      【答案】54kg
      【详解】铝棒的体积V=Sl=πr2l=3.14×(12×0.1m)2×2.5m≈0.02m3
      根据公式ρ=mV,可得铝棒的质量为m=ρV=2.7×103kg/m3×0.02m3=54kg
      学生知道了密度的概念,并能正确理解密度
      学生掌握了密度的单位换算方法,尤其是对水密度的记忆
      通过例题练习,掌握了密度计算公式的简单应用
      学习新课 三、密度与温度的关系
      1. 特性验证
      演示实验:① 将铁块切为两半,测量其中一半的密度(仍为7.9g/cm³);② 测量半杯水的密度(与整杯水相同)。结合公式推理: m/2V/2=mV,强化"密度与质量、体积无关"。
      2. 特殊案例
      播放水结冰体积膨胀的动画,讲解水的反常膨胀:4℃时密度最大,结冰后密度变小(0.9×10³kg/m³),解释"冬天水管冻裂""湖面结冰后湖底鱼存活"的原理。
      3. 密度表解读
      展示密度表,引导学生发现:① 不同物质密度一般不同;② 固体、液体密度通常大于气体;③ 同种物质状态不同密度不同(如水与冰)。
      【典例3】(多选)图甲为水的密度随温度变化的图像,图乙为北方冬天湖水温度分布示意图。根据图像以及水的其他性质,下列分析正确的是( )
      A.湖水温度只要达到0℃就会凝固
      B.同体积的水在4℃时质量最大
      C.湖水在A、B、C、D、E各处的温度相同
      D.在0~4℃范围内,水不遵从热胀冷缩的规律
      【答案】BD
      【详解】A .水的凝固点是0℃,但湖水温度达到0℃时,若不能继续放热,湖水不会凝固,故A错误;
      B.由图甲可知,水在4℃时密度最大, 由m=ρV 可知,相同体积的水在4℃时质量最大,故B正确;
      C. 由图乙可知,湖水在A、B、C、D、E各处深度不同,各处的温度不同,乙图中从上到下上水的温度升高,故C错误;
      D. 根据热胀冷缩原理,一般物质温度升高体积膨胀、密度减小,从图甲能看到,在0~4℃范围内,水的密度随温度升高而增大,水的体积冷胀热缩;在0~4℃范围内,水不遵从热胀冷缩的规律,故D正确。
      故选BD。
      学生知道了水的反常膨胀现象
      了解了不同物质的密度
      通过例题练习,进一步理解水的反常膨胀现象




      1.下列有关密度的说法错误的是( )
      A.同种物质密度可以不同,如将一杯水冻成冰,密度改变
      B.铜的密度比铝的密度大,表示铜的质量大于铝的质量
      C.一块砖切成体积相等的两块后,砖的密度不变
      D.一钢瓶中充满氧气,当用掉一半后,钢瓶中氧气的体积不变,密度变小
      【答案】B
      【详解】A.同种物质密度可以不同,水的密度为1g/cm3,冰的密度为0.9g/cm3,故将一杯水冻成冰,密度改变,故A正确,不符合题意;
      B.铜的密度比铝的密度大,表示相同体积的铜的质量大于铝的质量,故B错误,符合题意;
      C.密度是物质的一种基本属性,与质量的大小或体积的多少无关,一块砖切成体积相等的两块后,砖的密度不变,故C正确,不符合题意;
      D.一钢瓶中充满氧气,当用掉一半后,质量减半,剩余氧气又会充满整个钢瓶,所以氧气体积不变,根据ρ=mV可知,密度变小,故D正确,不符合题意。
      故选B。
      2.由甲乙两种物质组成的不同物体,其质量与体积的关系如图所示,分析图像可知,两种物质的密度之比ρ甲︰ρ乙为( )
      A.1︰2B.3︰2C.2︰3D.3︰1
      【答案】D
      【详解】由图可知,物质甲的体积为1cm3时,质量为2g,则物质甲的密度ρ甲=m甲V甲=2g1cm3=2gcm3
      物质乙的体积为3cm3时,质量为2g,则物质乙的密度ρ乙=m乙V乙=2g3cm3=23gcm3
      则两种物质的密度之比ρ甲ρ乙=2gcm323gcm3=31
      故选D。
      3.如图所示,在探究物质质量和体积关系时,小益同学测出实验桌上甲、乙、丙三个物体的质量和体积,根据数值在图上描出甲、乙、丙三个点,则下列判断正确的是( )
      A.甲密度为4g/cm3B.乙的密度等于甲的密度
      C.丙比甲的密度小D.甲、乙一定是由同种物质组成的
      【答案】B
      【详解】A.由图像可知,甲的体积为8cm3时,质量为2g,则甲的密度ρ甲=m甲V甲=2g8cm3=0.25g/cm3
      故A错误;
      B.由图像可知,乙的质量和体积图线与甲的图线重合,说明乙的质量与体积的比值和甲相同,说明乙的密度等于甲的密度,故B正确;
      C.如下图,当甲和丙体积相同时,丙的质量大于甲的质量,根据ρ=mV可知,丙比甲的密度大,故C错误;
      D.密度相同的物质不一定是同一种物质,如酒精和煤油;乙的密度等于甲的密度,但甲、乙不一定是由同种物质组成的,故D错误。
      故选B。
      4.如图甲,边长为10cm的立方体的密度为1.8g/cm3,则该立方体的质量为 g;把该立方体雕刻成图乙的形状后,其质量相对于原来的立方体 、密度 。(后两空选填“变大”“不变”或“变小”)
      【答案】 1800 变小 不变
      【详解】[1]由ρ=mV得边长为10cm的立方体的质量为:m=ρV=1.8g/cm3×(10cm)3=1800g
      [2][3]把该立方体雕刻成如图乙的形状后,质量相对于原来的立方体减小;密度与质量和体积大小无关,故密度不变。
      5.1.5dm3的冰块完全熔化成水,其质量是 g,体积是 dm3。(ρ冰=0.9×103kg/m3,ρ水=1.0×103kg/m3)
      【答案】 1350 1.35
      【详解】[1]由密度公式ρ=mV,冰块的质量为m冰=ρ冰V冰=0.9×103kg/m3×1.5×10−3m3=1.35kg=1350g
      冰熔化成水后,质量不变,故水的质量为1350g。
      [2]由密度公式ρ=mV,水的体积为V水=m水ρ水=1.35kg1×103kg/m3=1.35×10−3m3=1.35dm3
      6.在探究质量与体积的关系时,小明找来大小不同的塑料块和某种液体做实验。
      (1)图甲是小明在水平桌面上使用托盘天平的情景,他的错误是 ;
      (2)改正错误后,小明正确操作,根据实验数据分别画出了塑料块和液体质量随体积变化的图像,如图乙所示;
      ①分析图像可知:同种物质的不同物体,其质量与体积的比值 (选填“相同”或“不同”),物理学中将 与 的比值定义为密度;
      ②塑料和液体相比,塑料的密度 (选填“更大”“相同”或“更小”);
      (3)设计实验表格。
      【答案】 测量过程中调节平衡螺母 相同 质量 体积 更大
      【详解】(1)[1]天平的平衡螺母只能在测量物体之前用来调节横梁平衡,如图,小明操作的错误是在测量物体质量过程中调节平衡螺母。
      (2)[2][3][4]由图乙可知,同种物质的不同物体,其质量与体积的比值的图像是一条过原点的直线,所以两者成正比,比值是相同的。物理学中,把质量与体积的比值定义为密度,表示单位体积的物质的质量大小。
      [5]由图乙可知,塑料和液体相比,体积相同时,塑料的质量更大,根据ρ=mV可知塑料的密度更大。
      7.一个空玻璃瓶质量为80g,装满水后瓶和水的总质量为580g,若用该空瓶来装水银,则最多能装多少质量的水银?(水的密度ρ水=1.0×103kg/m3,水银密度ρ水银=13.6×103kg/m3)
      【答案】6.8kg
      【详解】由题意可知,水的质量为 m水=m总−m瓶=580g−80g=500g
      水的密度为ρ水=1.0×103kg/m3=1.0g/cm3,瓶子装满水,瓶的容积与水的体积相等,则瓶子的容积为 V瓶=V水=m水ρ水=500g1.0g/cm3=500cm3=5×10−4m3
      所以装满水银时,水银的质量为 m水银=ρ水银V瓶=13.6×103kg/m3×5×10−4m3=6.8kg
      8. 某型号燃油汽车原来使用的是质量为948kg的钢质外壳,升级改用镁合金材料后,质量为216kg。(ρ钢=7.9×103kg/m3)请计算:
      (1)汽车外壳所用钢质材料的体积是多少?
      (2)镁合金材料的密度是多少?
      【答案】(1)
      0.12m3
      (2)
      1.8×103kg/m3
      【详解】(1)由密度公式 ρ=mV 得,钢质材料的体积为:V钢=m钢ρ钢=948kg7.9×103kg/m3=0.12m3
      (2)镁合金材料与钢质外壳体积相等,即 V镁=V钢=0.12m3
      镁合金的密度为ρ镁=m镁V镁=216kg0.12m3=1.8×103kg/m3




      第2节 密度
      一、概念:单位体积某种物质的质量(物质的特性)​
      本质:m/V的比值(同种定值,不同不同)​
      二、公式与单位​
      1. 公式:ρ=mV (ρ:密度,m:质量,V:体积)​
      2. 单位:kg/m³(主单位)、g/cm³(常用)​
      (1)换算:1g/cm³=1×10³kg/m³​
      (2)实例:ρ水=1g/cm³=1×10³kg/m³​
      三、特性:与m、V无关,受状态、温度影响​
      四、应用:1. 鉴别物质 2. 求质量(m=ρV) 3. 求体积(V=m/ρ)​
      五、实验:控制变量法→测m、V→算比值→绘图像




      第2节 密度

      作业
      1. 完成课后作业:“练习与应用”
      2. 配套同步分层作业

      相关教案 更多

      资料下载及使用帮助
      版权申诉
      • 1.电子资料成功下载后不支持退换,如发现资料有内容错误问题请联系客服,如若属实,我们会补偿您的损失
      • 2.压缩包下载后请先用软件解压,再使用对应软件打开;软件版本较低时请及时更新
      • 3.资料下载成功后可在60天以内免费重复下载
      版权申诉
      若您为此资料的原创作者,认为该资料内容侵犯了您的知识产权,请扫码添加我们的相关工作人员,我们尽可能的保护您的合法权益。
      入驻教习网,可获得资源免费推广曝光,还可获得多重现金奖励,申请 精品资源制作, 工作室入驻。
      版权申诉二维码
      初中物理人教版(2024)八年级上册(2024)电子课本 新教材

      第2节 密度

      版本: 人教版(2024)

      年级: 八年级上册(2024)

      切换课文
      • 同课精品
      • 所属专辑24份
      • 课件
      • 教案
      • 试卷
      • 学案
      • 更多
      欢迎来到教习网
      • 900万优选资源,让备课更轻松
      • 600万优选试题,支持自由组卷
      • 高质量可编辑,日均更新2000+
      • 百万教师选择,专业更值得信赖
      微信扫码注册
      手机号注册
      手机号码

      手机号格式错误

      手机验证码 获取验证码 获取验证码

      手机验证码已经成功发送,5分钟内有效

      设置密码

      6-20个字符,数字、字母或符号

      注册即视为同意教习网「注册协议」「隐私条款」
      QQ注册
      手机号注册
      微信注册

      注册成功

      返回
      顶部
      添加客服微信 获取1对1服务
      微信扫描添加客服
      Baidu
      map