搜索
      上传资料 赚现金

      黑龙江省齐齐哈尔市齐市地区普通高中联考2025-2026学年高二上学期11月期中考试化学试卷(学生版)

      • 1.48 MB
      • 2025-12-03 06:57:44
      • 15
      • 0
      •  
      加入资料篮
      立即下载
      黑龙江省齐齐哈尔市齐市地区普通高中联考2025-2026学年高二上学期11月期中考试化学试卷(学生版)第1页
      高清全屏预览
      1/10
      黑龙江省齐齐哈尔市齐市地区普通高中联考2025-2026学年高二上学期11月期中考试化学试卷(学生版)第2页
      高清全屏预览
      2/10
      黑龙江省齐齐哈尔市齐市地区普通高中联考2025-2026学年高二上学期11月期中考试化学试卷(学生版)第3页
      高清全屏预览
      3/10
      还剩7页未读, 继续阅读

      黑龙江省齐齐哈尔市齐市地区普通高中联考2025-2026学年高二上学期11月期中考试化学试卷(学生版)

      展开

      这是一份黑龙江省齐齐哈尔市齐市地区普通高中联考2025-2026学年高二上学期11月期中考试化学试卷(学生版),共10页。试卷主要包含了本试卷分选择题和非选择题两部分,答题前,考生务必用直径0,本卷命题范围,可能用到的相对原子质量, 高纯硅是信息革命催化剂, 化学反应中通常伴随着能量变化等内容,欢迎下载使用。
      1.本试卷分选择题和非选择题两部分。满分100分,考试时间75分钟。
      2.答题前,考生务必用直径0.5毫米黑色墨水签字笔将密封线内项目填写清楚。
      3.考生作答时,请将答案答在答题卡上。选择题每小题选出答案后,用2B铅笔把答题卡上对应题目的答案标号涂黑;非选择题请用直径0.5毫米黑色墨水签字笔在答题卡上各题的答题区域内作答,超出答题区域书写的答案无效,在试题卷、草稿纸上作答无效。
      4.本卷命题范围:人教版选择性必修1第一章二第三章第二节。
      5.可能用到的相对原子质量:H:1 C:12 N:14 O:16 Na:23 Cl:35.5 Zn:65 As:75 H:165
      一、选择题(本题共15小题,每小题3分,共45分。在每小题给出的四个选项中,只有一项是符合题目要求的)
      1. 化学与生产、生活、科技等息息相关。下列说法错误的是
      A. 合成氨工业使用铁触媒提高氨的平衡产率B. 用熟石灰中和土壤酸性
      C. 用醋酸除去水壶中的水垢D. 核能、风能属于新能源
      2. 固态碘单质升华变成碘蒸气的过程中焓变和熵变均正确的是
      A. ,B. ,
      C. ,D. ,
      3. 下列叙述正确的是
      A. 、都是非电解质B. 在熔融状态下能导电
      C. 纯碱溶液中完全电离D. 醋酸的导电能力一定比盐酸的弱
      4. 在密闭容器中存在化学平衡: 。下列叙述正确的是
      A. 若恒容条件,颜色不变说明已达平衡B. 若颜色加深,则平衡一定正向移动
      C. 若颜色加深,则HI分解率一定增大D. 若平衡移动,则一定会发生变化
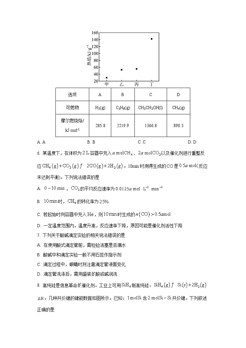
      5. 热值指单位质量燃料完全燃烧生成稳定的氧化物时放出的热量。表格所示可燃物的摩尔燃烧焓与图中丙的热值相匹配的是
      A. AB. BC. CD. D
      6. 某温度下,在体积为容器中充入、以及催化剂进行重整反应。10min时测得生成的是反应未达到平衡)。下列说法错误的是
      A. ,的平均反应速率为
      B. 时,的转化率为
      C. 若起始时向容器中充入,则时生成的
      D. 一定温度范围内,温度升高,反应速率下降,原因可能是催化剂活性下降
      7. 下列关于酸碱滴定实验的相关说法错误的是
      A. 在使用酸式滴定管前,需检验活塞是否漏水
      B. 酸碱中和滴定实验一般不用石蕊作指示剂
      C. 滴定过程中,眼睛时刻注意滴定管液面变化
      D. 滴定管洗涤后,需用盛装酸或碱润洗
      8. 高纯硅是信息革命催化剂。工业上可用制高纯硅: 。几种共价键的键能数据如图所示。已知:含共价键。下列叙述正确的是
      A.
      B. 上述正反应只有在较高温度下才能自发进行
      C. 其他条件不变,增大浓度能增大活化分子百分数
      D. 该反应的正反应活化能大于逆反应活化能
      9. 常温下,的某一元碱(BOH)溶液中,下列叙述正确的是
      A. 该溶液的
      B. 该溶液中由水电离出的
      C. 该溶液中水的离子积常数为
      D. 的电离方程式为
      10. 化学反应中通常伴随着能量变化。下列叙述正确的是
      A. 液态水气化时需要吸收的热量,则
      B. 和反应生成,放热,其热化学方程式可表示为
      C. 甲烷的燃烧热为,则
      D. 燃烧热为,则
      11. 已知常温下,常温下向100 mL pH=3的HF溶液中加水稀释直至溶液体积为1 L,下列说法错误的是
      A. pH=3的HF溶液中由水电离出的
      B. 稀释后溶液pH=4
      C. 稀释过程中可能存在
      D. 稀释过程中水的电离程度逐渐增大
      12. 已知与合成的反应机理如下:
      ① 快
      ② 快
      ③ 慢
      其中反应②的速率方程,,、为速率常数(与温度有关)。下列说法正确的是
      A. 反应①放热过程
      B. 反应②的平衡常数
      C. 使用高效催化剂可增大的平衡体积分数
      D. 要提高合成的速率,关键是提高反应③的速率
      13. 科学家用计算机模拟钼基催化下被氧化的部分反应历程,如图所示。
      下列说法正确的是
      A. 上述历程包括3个基元反应且都放出热量
      B. 第一个基元反应的速率最快
      C. 上述反应有非极性键的断裂和形成
      D. 上述历程生成时放出热量为
      14. 利用计算机技术测得水溶液中pH和的关系如图所示,下列说法正确的是
      A. 图中标注的四点Kw的关系:a

      相关试卷

      黑龙江省齐齐哈尔市齐市地区普通高中联考2025-2026学年高二上学期11月期中考试化学试卷(学生版):

      这是一份黑龙江省齐齐哈尔市齐市地区普通高中联考2025-2026学年高二上学期11月期中考试化学试卷(学生版),共10页。试卷主要包含了本试卷分选择题和非选择题两部分,答题前,考生务必用直径0,本卷命题范围,可能用到的相对原子质量, 高纯硅是信息革命催化剂, 化学反应中通常伴随着能量变化等内容,欢迎下载使用。

      黑龙江省齐齐哈尔市齐市地区普通高中联考2025-2026学年高二上学期11月期中考试化学试卷(学生版):

      这是一份黑龙江省齐齐哈尔市齐市地区普通高中联考2025-2026学年高二上学期11月期中考试化学试卷(学生版),共10页。试卷主要包含了本试卷分选择题和非选择题两部分,答题前,考生务必用直径0,本卷命题范围,可能用到的相对原子质量, 高纯硅是信息革命催化剂, 化学反应中通常伴随着能量变化等内容,欢迎下载使用。

      黑龙江省齐齐哈尔市齐市地区普通高中联考2025-2026学年高二上学期11月期中考试化学试卷(学生版):

      这是一份黑龙江省齐齐哈尔市齐市地区普通高中联考2025-2026学年高二上学期11月期中考试化学试卷(学生版),共10页。试卷主要包含了本试卷分选择题和非选择题两部分,答题前,考生务必用直径0,本卷命题范围,可能用到的相对原子质量, 高纯硅是信息革命催化剂, 化学反应中通常伴随着能量变化等内容,欢迎下载使用。

      资料下载及使用帮助
      版权申诉
      • 1.电子资料成功下载后不支持退换,如发现资料有内容错误问题请联系客服,如若属实,我们会补偿您的损失
      • 2.压缩包下载后请先用软件解压,再使用对应软件打开;软件版本较低时请及时更新
      • 3.资料下载成功后可在60天以内免费重复下载
      版权申诉
      若您为此资料的原创作者,认为该资料内容侵犯了您的知识产权,请扫码添加我们的相关工作人员,我们尽可能的保护您的合法权益。
      入驻教习网,可获得资源免费推广曝光,还可获得多重现金奖励,申请 精品资源制作, 工作室入驻。
      版权申诉二维码
      欢迎来到教习网
      • 900万优选资源,让备课更轻松
      • 600万优选试题,支持自由组卷
      • 高质量可编辑,日均更新2000+
      • 百万教师选择,专业更值得信赖
      微信扫码注册
      手机号注册
      手机号码

      手机号格式错误

      手机验证码 获取验证码 获取验证码

      手机验证码已经成功发送,5分钟内有效

      设置密码

      6-20个字符,数字、字母或符号

      注册即视为同意教习网「注册协议」「隐私条款」
      QQ注册
      手机号注册
      微信注册

      注册成功

      返回
      顶部
      学业水平 高考一轮 高考二轮 高考真题 精选专题 初中月考 教师福利
      添加客服微信 获取1对1服务
      微信扫描添加客服
      Baidu
      map