





所属成套资源:(人教版)中考物理一轮复习考点讲与练+真题演练(2份,原卷版+解析版)
(人教版)中考物理一轮复习考点讲与练第9章 压强真题演练(2份,原卷版+解析版)
展开 这是一份(人教版)中考物理一轮复习考点讲与练第9章 压强真题演练(2份,原卷版+解析版),文件包含人教版中考物理一轮复习考点讲与练第9章压强真题演练原卷版docx、人教版中考物理一轮复习考点讲与练第9章压强真题演练解析版docx等2份试卷配套教学资源,其中试卷共36页, 欢迎下载使用。
1.(2022•长春)下列做法中,属于减小压强的是( )
A.书包带做得较宽B.篆刻刀刀口磨得很锋利
C.用细线切割肥皂D.压路机的碾子质量很大
2.(2022•随州)2022年5月14日国产大飞机C919首飞试验成功(如图)。有网友兴奋地说,中国商飞将可能成为继波音和空客之后的第三大民航飞机制造者。有报道称C919最大起飞质量达77吨,如此庞然大物能飞上天,下列说法中正确的是( )
A.C919不能垂直地面腾空而起,先滑行再起飞是为了让乘客充分欣赏机场景色
B.C919起飞原理是利用了流体压强与流速的关系
C.C919在高空水平飞行时机翼下方空气的流速远大于机翼上方空气的流速
D.C919在长长的跑道上加速滑行再逐渐离地起飞,此过程飞机对地面的压力增大,对地面的压强也增大
3.(2022•自贡)生活处处有物理,物理知识在身边。下列生活中的现象及其解释正确的是( )
A.打开高速行驶的大巴车的车窗时,窗帘往外飘,是因为车外空气流速大,压强小
B.啄木鸟的嘴很尖细,可以减小压强,从而凿开树干,捉到躲藏在深处的虫子
C.水坝修建为上窄下宽是因为液体压强随深度增加而减小
D.珠穆朗玛峰顶的大气压强比自贡市城区的大气压强大
4.(2022•赤峰)下列动物身体部位的形态特点,有利于减小压强的是( )
A.啄木鸟的喙尖尖的B.鸭子趾间有蹼
C.狼的犬齿尖锐D.老鹰的爪非常锋利
5.(2022•常州)有市民在湿地劳动时不慎陷入淤泥无法脱身,救援者将宽大的木板平绑在鞋底,顺利走到受困者身边,如图所示。受困者的质量为50kg、对淤泥的压强为p1,救援者连同木板的总质量为80kg、对淤泥的压强为p2,淤泥处处相同,则( )
A.p1<p2B.p1>p2
C.p1=p2D.数据不全,无法比较
6.(2022•张家界)如图所示生活中蕴含着丰富的物理知识,下列分析正确的是( )
A.建筑工人在砌墙时利用铅垂线确定垂直方向
B.地漏是利用连通器原理密封异味
C.铁轨下面铺放枕木,通过减小受力面积增大压强
D.盆景自动供水装置是液体压强使水不会全部流掉而能保留在塑料瓶中
7.(2022•黑龙江)如图,A、B两容器中装有同一液体,且液面高度相同,a点的压强小于b点的压强,当A、B间的阀门打开时,下列说法中正确的是( )
A.液体由A流向BB.液体由B流向A
C.液体在A、B间来回流动D.液体静止不动
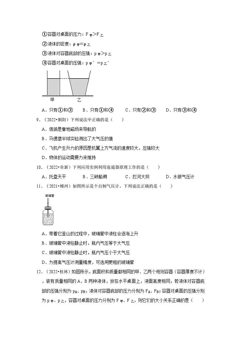
8.(2020•常德)如图所示,水平桌面上放有底面积和质量都相同的甲、乙两平底容器,分别装有深度相同、质量相等的不同液体。下列说法正确的是( )
①容器对桌面的压力:F甲>F乙
②液体的密度:ρ甲=ρ乙
③液体对容器底部的压强:p甲>p乙
④容器对桌面的压强:p甲′=p乙′
A.只有①和③B.只有①和④C.只有②和③D.只有③和④
9.(2022•朝阳)下列说法中正确的是( )
A.信鸽是靠地磁场来导航的
B.马德堡半球实验测出了大气压的值
C.飞机产生升力的原因是机翼上方气流的速度较大,压强较大
D.物体的运动需要力来维持
10.(2022•阜新)下列应用实例利用连通器原理工作的是( )
A.托盘天平B.三峡船闸C.拦河大坝D.水银气压计
11.(2021•郴州)如图所示是个自制气压计。下列说法正确的是( )
A.带着它登山的过程中,玻璃管中液柱会逐渐上升
B.玻璃管中液柱静止时,瓶内气压等于大气压
C.玻璃管中液柱静止时,瓶内气压小于大气压
D.为提高气压计测量精度,可选用更粗的玻璃管
12.(2022•桂林)如图所示,底面积和质量都相同的甲、乙两个规则容器(容器厚度不计),装有质量相同的A、B两种液体,放在水平桌面上,液面高度相同,若液体对容器底部的压强分别为pA、pB,液体对容器底部的压力分别为FA、FB;容器对桌面的压强分别为p甲、p乙,容器对桌面的压力分别为F甲、F乙,则它们的大小关系正确的是( )
A.pA>pB,FA>FB;p甲=p乙,F甲=F乙
B.pA<pB,FA<FB;p甲=p乙,F甲=F乙
C.pA=pB,FA=FB;p甲>p乙,F甲>F乙
D.pA<pB,FA<FB;p甲>p乙,F甲>F乙
13.(2022•贺州)下列选项中,与大气压作用有关的是( )
A.弹簧测力计B.吸盘式挂钩C.破窗锤D.密度计
14.(2022•无锡)如图所示,A、B、C是三个圆柱形容器,分别装有水或酒精(ρ水>ρ酒精)。B和C两容器的底面积相同,且其中的液体深度也相同,三个容器中,底部所受液体压强最大的是( )
A.A容器B.B容器C.C容器D.无法比较
15.(多选)(2022•青岛)如图所示,取一个不易形变的饮料瓶,用橡皮膜扎紧瓶口,在其侧面开一小孔,用插有玻璃管的橡皮塞塞紧,玻璃管中有一段红色液柱,将瓶内气体密封,橡皮膜受到的压力发生变化,红色液柱会移动,从而制成一个简易压强计。下列分析正确的是( )
A.橡皮膜受到的压力相同时,玻璃管内径越粗,液柱上升越明显
B.将饮料瓶放入水中,液柱上升,表明液体内部有压强
C.饮料瓶在水中的位置越深,液柱上升越高,表明同种液体的压强随深度的增加而增大
D.将饮料瓶放入不同液体相同深度处,液柱上升高度不同,表明液体的压强与液体密度有关
16.(多选)(2022•辽宁)水平桌面上有甲、乙两个相同的圆柱形容器,分别装入密度不同的液体。A、B是两个体积相等的小球。用细线将A球系在轻质木棍上,木棍搭在甲容器壁上。B球与固定在容器底部的细线相连(不计细线和木棍的质量),且两根细线均受拉力。静止时液面如图所示。液体对容器底部的压强相等,C、D两点距容器底高度相等。下列说法正确的是( )
A.A球的密度小于B球的密度
B.C点的压强小于D点的压强
C.若剪断甲容器中的细线,甲容器对桌面的压力不变
D.若剪断乙容器中的细线,液体对容器底的压强变小
二、填空题。
17.(2021•宜宾)中医博大精深。如图,火罐下端开口,使用时先对火罐中的气体加热,然后将火罐开口迅速按到人体皮肤上,自然降温后,火罐紧紧吸附在人体皮肤上,这说明了 的存在;拔罐的物理原理是利用罐内外的 使罐吸附在人体穴位上(选填“温度差”或“气压差”),治疗某些疾病。
18.(2022•海南)如图是小明玩自制玩具的两个场景。甲图中,往弯曲的纸卷里吹气,纸卷伸直了,是因为纸卷里的气压 (选填“变大”或“变小”)。乙图中,用力向简易喷雾器的A管内吹气,B管口喷出了水雾,其原理是利用了流体压强与 的关系。
19.(2022•梧州)如图所示,所受重力为50N、底面积为250cm2的长方体A放在水平面上;一薄壁圆柱形容器B也置于水平面上,该容器足够高,底面积为100cm2,内盛有4kg的水。若将一质地均匀的物体C分别放在长方体A的上面和浸没在容器B的水中时,长方体A对水平面的压强变化量和水对容器B底部的压强变化量相等。则未放上物体C前,长方体A对水平面的压强为 Pa,物体C的密度为 kg/m3。(g取10N/kg,ρ水=1.0×103kg/m3)
20.(2022•青海)如图所示,洗脸池排水管设计了U型“反水弯”,起到隔绝下水道异味的作用。当水不流动时,“反水弯”两端的水面高度总是 的,其利用了 原理。
21.(2022•广安)某款擦窗机器人如图所示,它的“腹部”有吸盘,当真空泵将吸盘内的空气向外抽出时,由于 的作用,它能牢牢地吸附在竖直玻璃上;若擦窗机器人的总质量为1.1kg,当它吸附在竖直玻璃上处于静止时,受到的摩擦力为 N。(g=10N/kg)
22.(2022•甘肃)2021年10月10日,“海斗一号”自主遥控无人潜水器再次刷新我国无人潜水器最大下潜深度纪录。如图所示。若海水密度为1.05×103kg/m3,g=10N/kg,“海斗一号”在10800米处受到海水的压强为 Pa。假设海水密度不随深度变化,潜水器在上浮且未浮出水面过程中,受到水的浮力 (选填“变大”、“变小”或“不变”)。
23.(2022•达州)如图所示,盛有2kg水的柱形容器置于水平地面上,重为6N不吸水的正方体,静止时有五分之三的体积浸入水中,物体下表面与水面平行,则物体的密度为
kg/m3,物体下表面所受水的压力为 N。若物体在压力的作用下刚好浸没水中,不接触容器底,水不溢出,此时水对容器底部的压力为 N。(g取10N/kg,ρ水=1.0×103kg/m3)
24.(2022•兰州)如图所示,两只气球自由地悬挂在空中。为了使两只气球靠拢,你所采用的方法是 ,其中用到的物理知识是 。
25.(2022•襄阳)一块厚为10cm、质地均匀的长方体物块放在水平地面上。若沿如图所示的斜面将物块切成完全相同的两块,把这两块水平分开后依然平放在水平地面上,它们对地面的压强分别为1000Pa和1500Pa,则物块的密度为 kg/m3。(g取10N/kg)
26.(2022•贵港)如图所示,水平地面上放置A、B两个质地均匀的长方体物块,高度之比hA:hB=5:3,底面积之比SA:SB=1:3,它们对地面的压强之比pA:pB=5:3,则它们的密度之比ρA:ρB= 。若从A的上部沿水平方向截取高为h的部分,并将截取部分叠放在B的正中央,A剩余部分对地面的压强与叠放后B对地面的压强相等,则截取部分与A物块原有高度之比h:hA= 。
三、实验探究题。
27.(2022•滨州)在探究性学习活动中,某学习小组做了以下系列实验探究。
(1)探究影响压力作用效果的因素,该小组用一块海绵、一张小桌和一个砝码,做了如图甲所示实验。请根据 两图中的情景,提出一个要探究的问题是:
。经过多次实验表明影响压力作用效果的因素是 。根据实验结论,建立了压强概念和压强的表达式p=。
(2)该小组取三个高度均为h,密度同为ρ的实心均匀物体A、B、C。A、C是圆柱体,B是长方体,A、B的底面积都为S,C的底面积为。把它们放在水平桌面的海绵上,如图乙所示,发现海绵被压下的深度相同。
该小组结合在(1)中得到的结论和表达式,分析出了A、B、C三个物体对海绵的压强均为p= (只写出结果),解释了“海绵被压下的深度相同”的原因。
(3)该小组研究液体内部的压强,用图丙A所示的器材进行实验探究。他们利用这些器材 (选填“能”或“不能”)探究液体的压强跟液体的深度、液体的密度有关。此过程用的实验方法是 (只写出一种)。
该小组对液体压强的大小跟液体的深度、液体的密度之间的定量关系进一步思考。在图丙B容器内装有密度为ρ的液体,他们受到上面实验的启发,要想得到液面下深度h处的压强,可以设想这里有一个水平放置的“平面”,平面的面积为S。这个平面以上的液柱对平面的压力等于液柱所受的重力。因此,液面下深度h处的压强为p=
(写出推导过程)。
(4)由(3)推导出的表达式, (选填“能”或“不能”)应用于大气压强。
28.(2022•攀枝花)为了估测小强同学双脚站立时对水平地面的压强,课外活动小组实验过程如下:
(ⅰ)用台秤称出小强同学的质量为55.5kg。
(ⅱ)为了测量地面的受力面积,活动小组将小强同学的鞋底印在一张带有正方形方格的白纸上,通过鞋底印占有方格的个数(大于半个方格面积的计数,小于半个方格面积的不计数)及每个方格的面积计算出地面的受力面积。
(ⅲ)根据压强公式计算出小强同学双脚站立时对地面的压强。
请回答下列问题:
(1)步骤(ⅱ)中得到的鞋底印如图所示,图中每个方格的面积为1cm2。小组同学在进行该步骤时发现图中鞋底印占有的方格个数太多,计数比较麻烦,分析图后发现可以根据图中方格的行、列数计算出图中全部方格的总数为 ,再用步骤(ⅱ)的方法找出鞋底印外的方格个数为 ,该鞋底印的面积为 cm2。
(2)为方便计算,取g=10N/kg,小强同学双脚站立时对地面的压强为 Pa。
(3)为了使结果更加的精确,请提出你的建议 。
四、计算题。
29.(2022•资阳)2022年,高亭宇在北京冬奥会速度滑冰男子500米项目上滑出34秒32的成绩,打破奥运纪录的同时也赢得中国历史上首枚冬奥会男子速度滑冰金牌。已知高亭宇连同其装备的总质量m=72kg,静止站在起跑处时冰刀与冰面的接触总面积S=12cm2;若将高亭宇的滑行总时间记为t=34s,比赛项目的赛程长度为s,g取10N/kg。求:
(1)高亭宇静止站立时冰刀对地面的压强p;
(2)高亭宇比赛全程的平均速度v的大小(结果保留2位小数)。
30.(2022•湖北)底面积300cm2、深度20cm的薄壁圆柱形容器重6N,放置在水平桌面上,其中盛有6cm深的水,如图甲;然后将一质量为2.7kg的实心正方体铝块放入水中,如图乙。(ρ铝=2.7×103kg/m3)求:
(1)铝块的体积是多少m3?
(2)图甲中容器对水平桌面的压强为多少Pa?
(3)放入铝块后,水对容器底部的压强增加了多少Pa?
31.(2022•永州)冰壶运动是2022年北京冬奥会比赛项目之一,冰壶是由不含云母的花岗岩凿磨制成。有一冰壶体积V=7×10﹣3m3,密度ρ=2.7×103kg/m3,取g=10N/kg。
(1)求冰壶的质量;
(2)将冰壶放在水平地面上,与地面的接触面积S=0.02m2,求冰壶对水平地面的压强。
32.(2022•重庆)为进行浮力相关实验,小涛将力传感器固定在铁架台上,底面积为40cm2的实心均匀圆柱体A通过轻质细线与力传感器相连,力传感器可测量细线拉力的大小。重3N底面积100cm2的薄壁柱形溢水杯B放在水平升降台上,装有23cm深的水,如图甲所示。从某时刻开始让升降台上升使A逐渐浸入水中,力传感器所测力的大小与升降台上升高度h的关系如图乙所示。当升降台上升高度为8cm时,水对A下表面的压强为500Pa。不计细线的伸缩,A始终保持竖直,且不吸水。完成下列问题:(g=10N/kg,ρ水=1.0×103kg/m3)
(1)求A的质量;
(2)求图乙中F1的大小;
(3)当A浸没入水中后剪断细线,升降台和A都静止时,求溢水杯对升降台的压强。
相关试卷
这是一份(人教版)中考物理一轮复习考点讲与练第9章 压强真题演练(2份,原卷版+解析版),文件包含人教版中考物理一轮复习考点讲与练第9章压强真题演练原卷版docx、人教版中考物理一轮复习考点讲与练第9章压强真题演练解析版docx等2份试卷配套教学资源,其中试卷共36页, 欢迎下载使用。
这是一份(人教版)中考物理一轮复习考点讲与练第九章 压强(2份,原卷版+解析版),文件包含人教版中考物理一轮复习考点讲与练第九章压强原卷版docx、人教版中考物理一轮复习考点讲与练第九章压强解析版docx等2份试卷配套教学资源,其中试卷共47页, 欢迎下载使用。
这是一份人教版中考物理一轮复习章节分类考点讲解与训练第9章压强真题演练(原卷版+解析),共31页。试卷主要包含了选择题,填空题,实验探究题,计算题等内容,欢迎下载使用。
相关试卷 更多
- 1.电子资料成功下载后不支持退换,如发现资料有内容错误问题请联系客服,如若属实,我们会补偿您的损失
- 2.压缩包下载后请先用软件解压,再使用对应软件打开;软件版本较低时请及时更新
- 3.资料下载成功后可在60天以内免费重复下载
免费领取教师福利 





.png)




