所属成套资源:湖北省武汉市部分重点中学2025-2026学年高二上学期期中联考各学科试题及答案
湖北省武汉市部分重点中学2025-2026学年高二上学期期中联考地理试题(Word版附解析)
展开
这是一份湖北省武汉市部分重点中学2025-2026学年高二上学期期中联考地理试题(Word版附解析),文件包含湖北省武汉市部分重点中学2025-2026学年高二上学期期中联考地理试题原卷版docx、湖北省武汉市部分重点中学2025-2026学年高二上学期期中联考地理试题Word版含解析docx等2份试卷配套教学资源,其中试卷共16页, 欢迎下载使用。
命审题单位:武汉市第六中学 审题单位:圆创教育研究中心武汉市武钢三中
本试卷共6页,18题。满分100分。考试用时75分钟。
考试时间:2025年11月11日下午16:30—17:45
注意事项:
1.答题前,先将自己的姓名、准考证号填写在试卷和答题卡上,并将准考证号条形码贴在答题卡上的指定位置。
2.选择题的作答:每小题选出答案后,用2B铅笔把答题卡上对应题目的答案标号涂黑。写在试卷、草稿纸和答题卡上的非答题区域均无效。
3.非选择题的作答:用黑色签字笔直接答在答题卡上对应的答题区域内。写在试卷、草稿纸和答题卡上的非答题区域均无效。
4.考试结束后,请将本试卷和答题卡一并上交。
一、选择题:本大题共15小题,每小题3分,共45分。在每小题给出的四个选项中,只有一项是符合题目要求的。
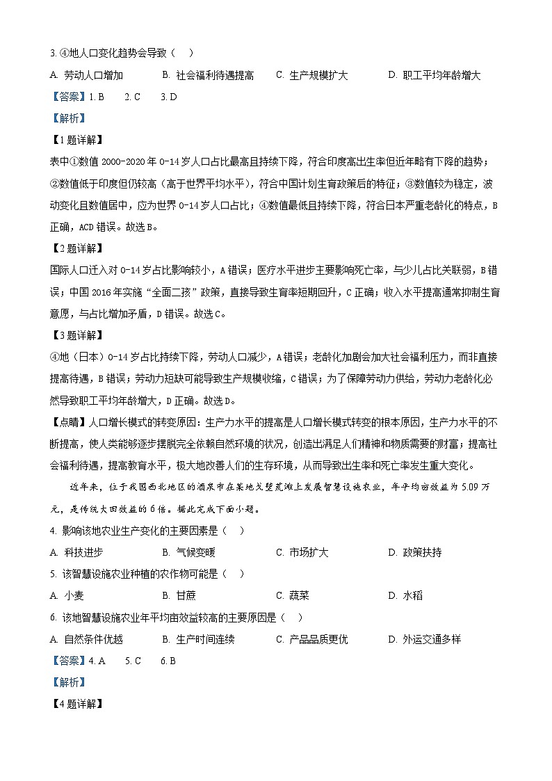
第七次全国人口普查数据显示中国65岁及以上人口比重达到13.50%,高于同期世界平均水平,但低于发达国家平均水平。下表示意中国、印度、日本及世界0~14岁人口占比(%)。据此完成下面小题。
1. 表中①为( )
A. 中国B. 印度C. 日本D. 世界
2. 与2010年相比,③地2020年0~14岁人口占比增加,其主要原因是( )
A. 国际人口迁入B. 医疗水平进步C. 生育政策调整D. 收入水平提高
3. ④地人口变化趋势会导致( )
A. 劳动人口增加B. 社会福利待遇提高C. 生产规模扩大D. 职工平均年龄增大
近年来,位于我国西北地区的酒泉市在某地戈壁荒滩上发展智慧设施农业,年平均亩效益为5.09万元,是传统大田效益的6倍。据此完成下面小题。
4. 影响该地农业生产变化的主要因素是( )
A. 科技进步B. 气候变暖C. 市场扩大D. 政策扶持
5. 该智慧设施农业种植的农作物可能是( )
A 小麦B. 甘蔗C. 蔬菜D. 水稻
6. 该地智慧设施农业年平均亩效益较高的主要原因是( )
A. 自然条件优越B. 生产时间连续C. 产品品质更优D. 外运交通多样
新茶饮以年轻消费者为主要客户群,行业空间快速扩张,门店数量迅速增加。近年来,新茶饮品牌针对不同消费人群的差异化扩张显著。表为新茶饮品牌M和N扩张信息。据此完成下面小题。
7 与N品牌相比,M品牌( )
①单店的投资金额更大②产品的性价比更高③店内装修更具设计感④店铺数量增加更快
A. ①②B. ①③C. ②④D. ③④
8. 推测M品牌店铺多分布于( )
A. 环形主干道沿线B. 社会福利院旁C. 高档写字楼内部D. 大专院校周边
9. 与M品牌相比,N品牌运营模式选择直营的主要目的是( )
A. 保证产品和服务质量B. 节省品牌宣传费用C. 提高资金周转的效率D. 便于货品统一供应
不透水面是指由沥青、水泥混凝土等建筑材料覆盖的地表,是衡量城市发展水平的重要指标。近十年来,重庆中心城区不透水面面积变化明显(下图)。据此完成下面小题。
10. 重庆中心城区不透水面面积变化反映的城市化特征是( )
A. 城市人口数量增加B. 城市人口比重增加C. 城市耕地用途变化D. 城市建设用地扩大
11. 重庆中心城区新增不透水面中,面积最大的土地类型可能是( )
A. 交通用地B. 住宅用地C. 商业用地D. 特殊用地
12. 重庆中心城区不透水面面积变化对城市发展的主要影响是( )
A. 水文灾害增加B. 城市生态优化C. 营商环境优化D. 农业产值下降
中国人口(省级流动)机械增长率为户籍净迁入率与人口净流入率之和。依据机械增长率由高到低,中国省级行政区可分为机械快增型、机械平衡型以及机械负增型(下图)。据此完成下面小题。
13. 中国省级人口迁移活跃度最低省级行政区的分布特征是( )
A. 位于内陆B. 分布分散C. 呈条带状D. 位于中部
14. 近年来,P区域人口净流入率为正,最主要的原因是( )
A. 沿海省份经济发达,户籍迁移率高B. 近年来产业结构调整,吸引务工人员回流
C. 数字时代职住分离,户籍迁移率高D. 入籍放宽、住房补贴,吸引中青年人回迁
15. 青海省为机械负增型,其带来影响是( )
A. 促进城市开发B. 扩大农业规模C. 加快资源输出D. 改善生态环境
二、非选择题:本题共3小题,共55分。
16. 阅读图文材料,完成下列要求。
在2005—2019年期间,南京市GDP持续快速增长,常住人口持续快速增加,人均GDP超过15万元,居民出行方式发生明显变化(下图)。
(1)指出南京市2005—2019年交通出行方式的变化特征。
(2)分析南京市2005—2019年私人汽车占比变化的原因。
(3)有专家预测未来南京市私人汽车出行比例可能会降低,请为该预测提供依据。
17. 阅读图文材料,完成下列要求
近年来,汽车生产由平台化向模块化转变。W企业(下图)是中国著名的现代化车企,整车厂布局已覆盖中国东北(长春)、华北(天津)、西南(成都)、华南(佛山)。平台化生产时期,生产计划精确到秒,需要本地零部件供应商高密度集聚于整车厂周边,按照整车厂生产节拍持续不断的、在精准时间内按需小批量送达。2018年部分整车厂启用模块化生产后,供应链零部件数量减少了31.45%,本地零部件供应商相对密度变小。
(1)指出整车厂的空间分布特征。
(2)分析平台化生产时期零部件供应商高密度集聚于整车厂周边的原因。
(3)与平台化生产时期相比,模块化生产后整车厂附近零部件供应商相对密度变小。请分析原因。
18. 阅读图文材料,完成下列要求。
滕头村位于浙江省宁波市。20世纪60年代初,滕头村耕地为1200多块横七竖八的低产田,乡间流传着“田不平,路不平,收成只有二百零,有囡不嫁滕头人”的歌谣。但滕头村坚持“生态立村”理念,经过坚持不懈地代代传承与发展,形成以生态农业为基础、集体所有制工业为主体、新兴第三产业为经济增长点的“滕头模式”(下表)。
(1)推测1965—1981年土地整治和改土造田的主要内容。
(2)指出1965—2017年不同农业发展阶段土地的主要功能。
(3)研究发现,2018年后滕头村青年人口不断增多。请解释此现象。
世界/国家
2000年
2010年
2020年
①
35.05
30.98
26.11
②
30.22
27.07
25.68
③
22.90
16.61
17.95
④
14.37
1320
11.92
品牌
运营模式
简要扩张过程
M
加盟为主
1997年创立,2014年前布局在省内三、四线城市及县城;后开始向邻近省二、三及四线城市加速扩张,逐步发展。
N
直营为主
2015年创立,以深圳为大本营,广州为次重点,在珠三角内扩张;2017年走出广东,向其他一、二线中心城市扩张。
农业发展阶段
时间
土地利用特征
生计农业
1965—1981年
土地整治;改土造田
立体规模农业
1982—1992年
立体开发;多种种植模式
生态观光农业
1993—2017年
建立农业示范园;发展农业生态游
都市农业
2018年至今
三产融合;农业趋向多元化与市场化
相关试卷
这是一份湖北省武汉市部分重点中学2025-2026学年高二上学期期中联考地理试题含答案含答案解析,共7页。
这是一份湖北省武汉市部分重点中学联考2025-2026学年高二上学期期中考试地理试卷,共7页。
这是一份湖北省武汉市部分重点中学2024-2025学年高二上学期期中联考地理试题(解析版),共10页。试卷主要包含了选择题,非选择题等内容,欢迎下载使用。
相关试卷 更多
- 1.电子资料成功下载后不支持退换,如发现资料有内容错误问题请联系客服,如若属实,我们会补偿您的损失
- 2.压缩包下载后请先用软件解压,再使用对应软件打开;软件版本较低时请及时更新
- 3.资料下载成功后可在60天以内免费重复下载
免费领取教师福利

