




所属成套资源:湖南省A佳教育联盟三新教育联考2025-2026学年高二上学期期中联考各学科试卷及答案
湖南省A佳教育联盟三新教育联考2025-2026学年高二上学期期中联考物理试卷(Word版附解析)
展开 这是一份湖南省A佳教育联盟三新教育联考2025-2026学年高二上学期期中联考物理试卷(Word版附解析),文件包含湖南省A佳教育联盟20252026学年高二上学期期中联考物理试题docx、湖南省A佳教育联盟2025-2026学年高二上学期期中联考物理试题答案pdf等2份试卷配套教学资源,其中试卷共10页, 欢迎下载使用。
班级: 姓名: 准考证号:
(本试卷共6页,15题,考试用时75分钟,全卷满分100分)
注意事项:
1.答题前,先将自己的班级、姓名、准考证号写在试题卷和答题卡上,并将准考证条形码粘贴在答题卡上的指定位置。
2.选择题的作答:每小题选出答案后,用2B 铅笔把答题卡上相应题目的答案标号涂黑。写在试题卷、草稿纸和答题卡上的非答题区域均无效。
3.非选择题的作答:用签字笔直接答在答题卡上对应的答题区域内,写在试题卷、草稿纸和答题卡上的非答题区域均无效。
4.考试结束后,将答题卡上交。
一、选择题:本题共6小题,每小题4分,共24分。在每小题给出的四个选项中,只有一项是符合题目要求的。
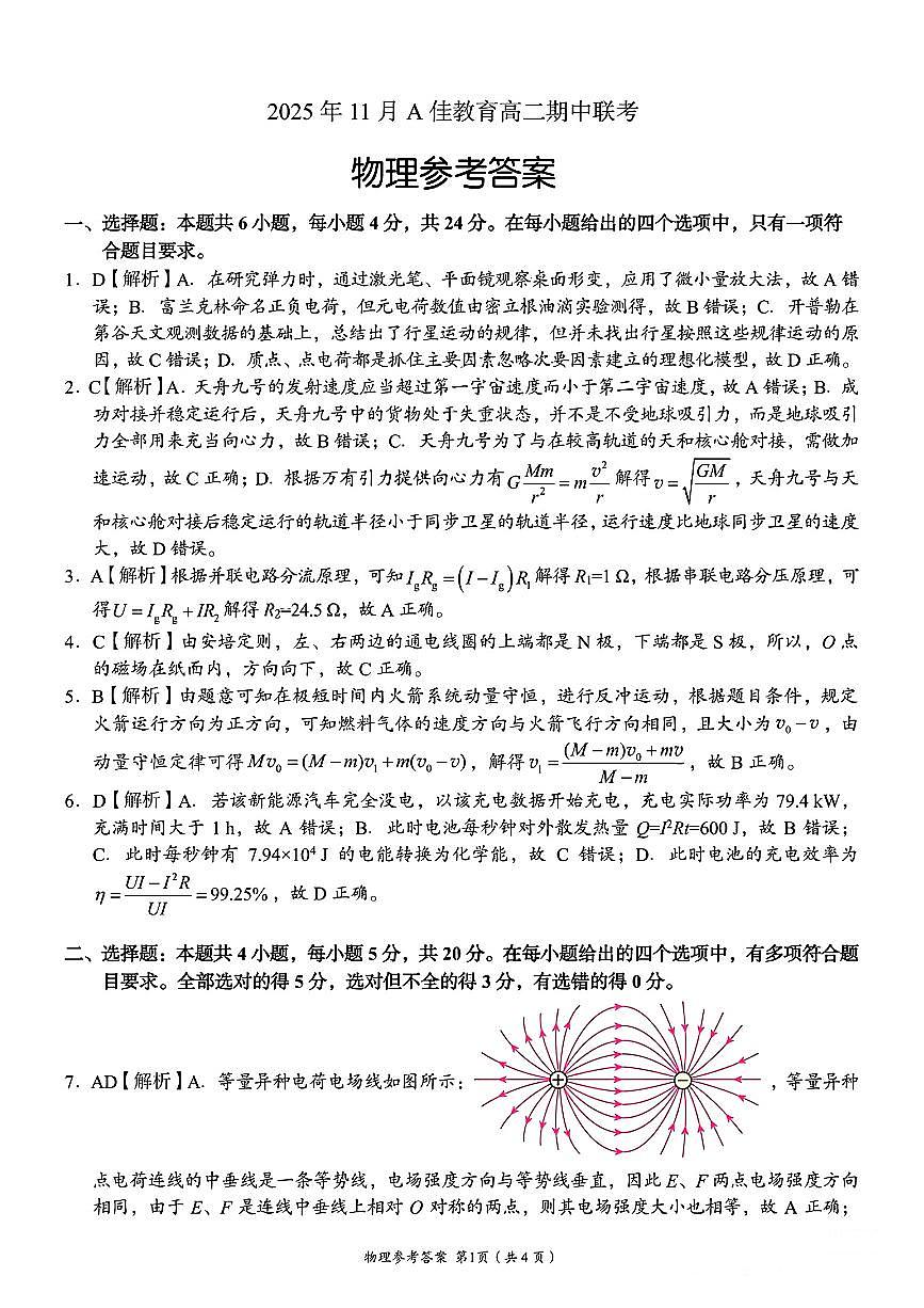
1.在物理学的探索和发现过程中,物理思维和研究方法比物理知识本身更加重要。以下关于物理学研究方法和物理学史的叙述,正确的是
A.在研究弹力时,通过激光笔、平面镜观察桌面形变,这里应用了实验推理法
B.美国科学家富兰克林命名了正电荷和负电荷,并通过油滴实验测得了元电荷的数值
C.第谷总结出了行星运动的规律,找出了行星按照这些规律运动的原因
D.质点、点电荷都是抓住主要因素、忽略次要因素建立的理想化模型
2.2025 年 7 月 15 日天舟九号货运飞船在文昌航天发射场成功发射,据有关资料显示:天舟九号装载量创历史新高,并采用 3 小时快速交会对接模式,成功与轨道高度约为430km的天和核心舱实现对接,相比传统方案节省90%的时间,它不仅是我国航天工程的“太空快递员”,更是空间站常态化运营的“生命线”。以下关于天舟九号货运飞船的说法,正确的是
A.天舟九号的发射速度应当超过第二宇宙速度而小于第三宇宙速度
B.成功对接并稳定运行后,天舟九号中的货物处于失重状态,不受地球吸引力
C.天舟九号为了与在较高轨道的天和核心舱对接,需在较低轨道加速后才能实现对接
D.天舟九号与天和核心舱对接后稳定运行的速度小于地球同步卫星的速度
3.小华国庆假期利用所学的知识将电流表A 进行改装,已知电流表A 的量程为300mA,内阻为1Ω,他先将其改装成一个量程为 0.6A 的电流表,在此基础之上再将它改装成了一个量程为15V的电压表,如右图。则R₁和R₂的阻值分别为
A. 1Ω; 24.5ΩB. 0.5Ω; 49Ω
C. 1Ω; 49ΩD. 1Ω; 24Ω
4.某同学按右图将导线缠绕在圆形铁芯上,若向导线中通入由A至B 的电流,则O 点处的磁感应强度方向应当
A.垂直纸面向里B.垂直纸面向外
C.平行于纸面向下D.平行于纸面向上
5.2025年4月24 日,神舟二十号载人飞船通过长征系列运载火箭发射升空,并成功将航天员乘组送入中国空间站。长征系列运载火箭的成就,不仅是我国航天技术进步的体现,更是国家综合实力的象征。已知某时刻总质量为M(含燃料)的火箭以相对于地面为v₀的速度向上飞行,在极短的时间内向后喷出燃料气体的质量为m,向后喷出的气体相对火箭喷气前的速度大小为v,且 v
相关试卷
这是一份湖南省A佳教育联盟三新教育联考2025-2026学年高二上学期期中联考物理试卷(Word版附解析),文件包含湖南省A佳教育联盟20252026学年高二上学期期中联考物理试题docx、湖南省A佳教育联盟2025-2026学年高二上学期期中联考物理试题答案pdf等2份试卷配套教学资源,其中试卷共10页, 欢迎下载使用。
这是一份湖南省A佳教育联盟三新教育联考2025-2026学年高二上学期期中联考物理试题,共6页。试卷主要包含了选择题的作答,非选择题的作答,考试结束后,将答题卡上交,0×104J的电能转换为化学能,25%等内容,欢迎下载使用。
这是一份湖南省湖湘教育三新探索协作体(A佳教育)2024-2025学年高二上学期11月期中联考物理试卷(Word版附解析),共12页。试卷主要包含了选择题的作答,非选择题的作答,考试结束后,将答题卡上交,9km/s等内容,欢迎下载使用。
相关试卷 更多
- 1.电子资料成功下载后不支持退换,如发现资料有内容错误问题请联系客服,如若属实,我们会补偿您的损失
- 2.压缩包下载后请先用软件解压,再使用对应软件打开;软件版本较低时请及时更新
- 3.资料下载成功后可在60天以内免费重复下载
免费领取教师福利 






