





湖北省部分高中2026届高三上学期11月期中联考生物试题 Word版含解析
展开 这是一份湖北省部分高中2026届高三上学期11月期中联考生物试题 Word版含解析,文件包含湖北省部分高中2026届高三上学期11月期中联考生物试题原卷版docx、湖北省部分高中2026届高三上学期11月期中联考生物试题Word版含解析docx等2份试卷配套教学资源,其中试卷共30页, 欢迎下载使用。
本试卷共8页,共22题,全卷满分100分,考试用时75分钟。
注意事项:
1、答题前,请将自己的姓名、准考证号、考场号、座位号填写在试卷和答题卡上,并将准考证号条形码粘贴在答题卡上的制定位置。
2、选择题的作答:每小题选出答案后,用2B铅笔把答题卡上对应题目的答案标号涂黑,写在试卷、草稿纸和答题卡上的非答题区域均无效。
3、非选择题作答:用黑色签字笔直接答在答题卡对应的答题区域内,写在试卷、草稿纸和答题卡上的非答题区域均无效。
4、考试结束后,请将答题卡上交。
一、单项选择题:本题共18小题,每题2分,共36分,在每小题给出的四个选项中,只有一项是符合题目要求的。
1. 某多肽含20个氨基酸,其中天冬氨酸有4个,分别位于5、6、15、20位(如图所示);肽酶X专门作用于天冬氨酸羧基端的肽键,肽酶Y专门作用于天冬氨酸氨基端的肽键。下列相关叙述正确的是( )
A. 该20肽至少含有22个肽键
B. 该20肽游离的氨基和羧基至少各为1个和8个
C. 肽酶X完全作用后产生的多肽共含有氨基酸19个
D. 肽酶Y完全作用后产生的多肽中氧原子数目比20肽多了4个
2. 某些膜蛋白与膜下细胞骨架结构相结合,限制了膜蛋白的运动。用阻断微丝形成的药物细胞松弛素B处理细胞后,膜蛋白的流动性大大增加。膜蛋白与膜脂分子的相互作用也是影响膜流动性的重要因素。下列说法正确的是( )
A. 细胞骨架含有微丝,其组成成分与结构和植物纤维素类似
B. 使用细胞松弛素B处理细胞后,细胞的运动能力会受到影响
C. 提高温度能够增加膜的流动性,跨膜运输能力也会明显提高
D. 细胞骨架影响膜蛋白的运动,但不影响其周围膜脂的流动
3. 自然界中的L酶能破坏塑料PET中的化学键,利于PET的降解、回收和再利用。研究人员对L酶进行改造,获得了一种M酶。研究人员测定L酶与M酶在不同条件下的催化活性如表所示。下列叙述正确的是( )
A. 该实验的自变量有酶的种类、温度
B. 温度由72℃升高到75℃,M酶的催化活性降低
C. 随着酶浓度的增加,M酶对PET的降解率增加
D. M酶和L酶均为PET中化学键的破坏提供活化能
4. 下图是叶肉细胞在不同光照强度下叶绿体与线粒体代谢简图。以下相关叙述,错误的是( )。
A. 若细胞①处于黑暗环境中。那么该细胞单位时间内放出的CO2量即为呼吸速率
B. 细胞②没有与外界发生O2和CO2交换,可断定此时光合作用速率等于细胞呼吸速率
C. 细胞③处在较强光照条件下,细胞光合作用所利用的CO2量为N1与N2的和
D. 对细胞④的分析可得出,此时的光照强度较弱且物质的量N1小于m2
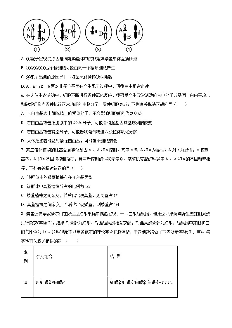
5. 人类遗传病分为单基因遗传病、多基因遗传病和染色体异常遗传病,其中有很多类型的患儿都是父母在产生生殖细胞的过程中细胞异常所致。下图为某个体产生的四个精细胞,有关这些细胞的形成,下列分析正确的是( )
A. ①配子出现的原因是同源染色体中的非姐妹染色单体互换所致
B. ①②③④四个精细胞可能由同一个精原细胞产生
C. ④配子出现的原因是非同源染色体片段缺失所致
D. A、a与B、b两对非等位基因在产生配子过程中,遵循自由组合定律
6. 在人体生命活动中,细胞不断进行各种氧化反应,很容易产生异常活泼的带电分子或基团。自由基攻击和破坏细胞内各种执行正常功能的生物分子,致使细胞衰老。下列有关说法正确的是( )
A. 若自由基攻击细胞膜上的受体分子,不会影响细胞间的信息交流
B. 若自由基攻击细胞膜中的DNA分子,可能会引起基因碱基序列的改变
C. 若自由基攻击磷脂分子,可能影响葡萄糖进入线粒体氧化分解
D. 人体细胞若能及时清除自由基,可能延缓细胞衰老
7. 某二倍体植物的株高受复等位基因A+、A和a控制,其中A+对A和a为显性,A对a为显性,A控制高茎,A+和a基因均控制矮茎,且两者控制的性状无差别。某随机交配的种群中A+、A和a的基因频率相等,下列有关叙述错误的是( )
A. 该群体中的矮茎植株存在4种基因型
B. 该群体中高茎植株所占的比例为1/3
C. 矮茎植株之间杂交,若后代出现高茎,则高茎占1/4
D. 高茎植株之间杂交,若后代出现矮茎,则矮茎占1/4
8. 美国遗传学家摩尔根在野生型红眼果蝇中偶然发现了一只白眼雄果蝇,他用这只果蝇与野生型红眼果蝇进行杂交(实验Ⅰ),结果F1全部为红眼。F1雌雄果蝇相互交配,F2雌果蝇全部为红眼,雄果蝇中红眼和白眼比例为1∶1。这种现象不能用孟德尔的理论完全解释清楚,于是他继续做了下表所示实验(Ⅱ、Ⅲ)。与实验有关叙述错误的是 ( )
A. 实验Ⅱ可视为实验Ⅰ的测交实验,其结果表明F1红眼雌果蝇为杂合子
B. 实验Ⅲ是实验Ⅰ的反交实验,正反交结果不同可确定其不属于核遗传
C. 实验Ⅲ的结果表明野生型红眼果蝇的精子只有一半含有控制眼色的基因
D. 对实验Ⅰ、Ⅱ、Ⅲ最合理的解释是控制眼色的基因位于X染色体上
9. 为研究肺炎链球菌中的R型细菌转化为S型细菌时是否需要二者直接接触,研究人员利用下图所示装置进行实验。将两类菌株分别加入U型管左、右两臂内,U型管中间隔有微孔滤板。在U型管右臂端口对培养液缓慢吸压,让两菌株共享培养液。已知吸压过程会导致两臂内少量菌体破裂。一段时间后取U型管两臂菌液分别培养,观察菌落形态。下列说法错误的是( )
A. 装置中的微孔滤板应允许DNA分子通过而不允许肺炎链球菌通过
B. 若左臂菌液培养后产生一种菌落、右臂菌液培养后产生两种菌落则证明R型细菌转化为S型细菌时不需要二者直接接触
C. R型细菌没有多糖类的荚膜导致其形成的菌落比S型细菌形成的菌落粗糙
D. S型细菌的DNA能诱导R型细菌发生基因突变从而使R型细菌转化为S型细菌
10. 下列关于双链DNA分子结构的叙述,正确的是( )
A. 磷酸与脱氧核糖交替连接构成了DNA的基本骨架
B. 双链DNA中T占比越高,DNA热变性温度越高
C. 两条链之间的氢键形成由DNA聚合酶催化
D. 若一条链的G+C占47%,则另一条链的A+T也占47%
11. 癌症的发生涉及原癌基因和抑癌基因一系列遗传或表观遗传的变化,最终导致细胞不可控的增殖。下列叙述错误的是( )
A. 在膀胱癌患者中,发现原癌基因H-ras所编码蛋白质的第十二位氨基酸由甘氨酸变为缬氨酸,表明基因突变可导致癌变
B. 在肾母细胞瘤患者中,发现抑癌基因WT1的高度甲基化抑制了基因的表达,表明表观遗传变异可导致癌变
C. 在神经母细胞瘤患者中,发现原癌基因N-myc发生异常扩增,基因数目增加,表明染色体变异可导致癌变
D. 在慢性髓细胞性白血病患者中,发现9号和22号染色体互换片段,原癌基因abl过度表达,表明基因重组可导致癌变
12. 现有小麦种质资源包括:①高产、易感病;②低产、抗病;③高产、晚熟。为满足不同地区及不同环境条件下的栽培需求,育种专家要培育3类品种:a.高产、抗病;b.高产、早熟;c.高产、抗旱。下列关于育种方法的叙述,可行的是( )
A. 利用①③品种间杂交筛选获得a
B. 对品种③进行染色体加倍处理筛选获得b
C. a、b和c的培育均可采用诱变育种方法
D. 用杂交育种的方法可以获得c
13. 图表示人体内四种液体之间的不完全关系。下列分析正确的是( )
A. 若乙为细胞内液,则其含量少于甲、丙和丁之和
B. 若乙是红细胞的细胞内液,则需要补充的箭头是“丙→甲”
C. 若乙是神经元的细胞内液,则甲液中可含有胰蛋白酶、Na+、ATP、葡萄糖等
D. 若乙表示的是肝脏细胞的细胞内液,则甲比丁中蛋白质含量高
14. 为探究单侧光对生长素分布的影响,科研工作者利用玉米胚芽鞘做了如下实验。下列分析错误的是( )
A. 胚芽鞘的弯曲角度θ可反映琼脂块中生长素的相对含量
B. 单侧光不影响生长素从胚芽鞘尖端向琼脂块的运输
C. 单侧光能在有光的一面诱导生长素在光下发生分解
D. 单侧光可以引起胚芽鞘中的生长素向背光侧转移
15. 农业上利用人工合成性引诱剂诱杀害虫的雄性个体,降低害虫种群密度,从而达到害虫防治的目的。下列对害虫种群密度下降的合理解释是( )
A. 改变种群的年龄结构,增加死亡率
B. 改变种群的性别比例,降低出生率
C. 性引诱剂引起死亡率升高,直接导致种群密度降低
D. 性引诱剂导致害虫迁入率降低,迁出率上升
16. 某地因过度放牧导致当地天然草地退化,引发水土流失,加剧了土地沙漠化。2010年起,政府实施了生态工程建设,种植了抗旱抗风沙的植被,科学确定载畜量。下表是该地生态工程实施前后总生态足迹与总生态承载力的统计结果(生态盈余为生态承载力与生态足迹的差值)。下列叙述错误的是( )
A. 生态足迹是指维持某一人口单位生存所需的耕地、草地和林地的面积
B. 当地居民适当减少食物中肉类所占的比例,有助于减少生态足迹
C. 治理草地沙化和制定合理载畜量的措施遵循了自生和协调原理
D. 数据显示2024年生态盈余较之前增加,表明生态工程建设初见成效
17. 固氮微生物可将空气中的氮气(N2)还原为氨,并转化为细胞中的含氮物质,是土壤中氮素的主要来源。表格是一个用于分离培养固氮微生物的培养基配方,其中甘露醇的分子式为C6H14O6,下列叙述中错误的是( )
A. 甘露醇在培养基中的作用是调节渗透压
B. 固氮菌合成的氨属于初生代谢产物
C. 对该培养基先调节pH再进行湿热灭菌
D. 该培养基为选择培养基,不含凝固剂
18. 某科研小组采用PCR技术构建了红色荧光蛋白基因(dsred2)和α-淀粉酶基因(amy)的dsred2-amy融合基因,其过程如图所示,其中引物②和引物③中部分序列(黑色区域)可互补配对。下列说法错误的是( )
A. 利用PCR技术扩增基因时不需要解旋酶来打开DNA双链
B. 不能在同一反应体系中进行dsred2基因和amy基因的扩增
C. dsred2基因和amy基因混合后只能得到一种类型的杂交链
D. 杂交链延伸得到dsred2-amy融合基因的过程不需要加引物
二、非选择题:本题共4小题,共64分。
19. 普鲁士蓝纳米酶(以下简称纳米酶)具有催化H2O2分解的能力,科学家利用该酶进行了一系列实验以研究其特性。
(1)实验发现,少量的纳米酶能够催化H2O2在短时间内大量分解,这说明其具有________的特点,原因是酶具有___________的作用机制。
(2)为探究纳米酶在不同pH值下的活性,科学家用溶解氧测定仪测定溶液中的溶氧量得到如图1 所示结果(△DO表示加入H2O25min后的溶氧量变化),可知纳米酶作用的适宜pH________(填“偏酸性”或“偏中性”或“偏碱性”) 。
(3)为监测常用的一种除草剂草甘膦(GLY)对纳米酶的影响,科学家以添加草甘膦的△DO(△DO(GLY) ) 与不添加草甘膦的△DO(△DO(0) ) 的比值(y) 为纵坐标, GLY浓度 (x)为横坐标,绘制标准曲线如图2,说明草甘膦对纳米酶活性具有_________作用。该监测体系也可用于草甘膦浓度的定量检测,使用该监测体系测得某土壤样品△DO比值为0.2,则该土壤样品的草甘膦浓度约为______μml/L。
(4)科学家进一步检测在H2O2溶液加入了不同浓度 Cu2+混合5分钟后溶液的△DO值,实验结果见图3,可得出的结论是:__________。通过查阅资料后发现Cu2+对纳米酶的作用有影响,为研究 Cu2+对纳米酶活性的影响,进行如下实验,请完善实验思路并预期实验结果。
①A组:测定适宜(一定)浓度的 Cu2+ 与_________反应5min后的△DO值;
②B组:测定不同浓度纳米酶与30%H2O2反应5min后的△DO值;
③C组:测定__________与30%H2O2反应5min后的△DO值。
实验结果表明,Cu2+对纳米酶在催化H2O2分解的影响并非简单的物理叠加,而是具有协同作用,如图所示。
20. 将SP8噬菌体的双链DNA温和加热,两条链分离(DNA变性),用密度梯度离心分离两条链。用SP8噬菌体感染枯草杆菌细胞后提取RNA(图中c),分别与分离的SP8噬菌体DNA单链混合。SP8噬菌体的DNA分子由两条碱基组成很不平均的链构成。示意图如下:
(1)SP8噬菌体双链DNA中嘌呤与嘧啶的数量关系可用简式表示为______,其中a链的嘌呤与嘧啶的数量关系可用文字表示为______。
(2)构成a、b链的核苷酸由______键连接,a链与b链之间相邻碱基由______键连接。
(3)图中显示的实验结果是______。
(4)由实验可知,______链为“重链”, ______链为模板链。
(5)为什么要用SP8噬菌体感染枯草杆菌细胞后提取RNA分子?______。
21. 为研究生长素(IAA)和乙烯对植物生命活动的影响,选用番茄幼苗做了以下实验。
实验1:将去掉尖端番茄幼苗做如图甲所示实验处理,一段时间后观察幼苗生长情况。
实验2:将生长两周的番茄幼苗叶片分别进行A、B两种处理(A处理:不同浓度的IAA溶液处理;B处理:在不同浓度的IAA溶液中分别加入适宜浓度的乙烯处理),3 h后测定细胞膜的透性,结果如图乙所示。回答下列问题:
(1)植物的生长发育过程是多种激素相互作用、共同调节的结果,其中在促进植物生长方面与IAA有协同作用的植物激素是______(填一种)。
(2)实验1中,幼苗______(填“能”或“不能”)向光弯曲生长,原因是______。
(3)实验2结果表明,在IAA浓度较低时,加入适宜浓度的外源乙烯后细胞膜透性显著______。IAA浓度较高时,A、B两组细胞膜透性变化趋势具有平行关系。请对这一实验现象提出合理假说:当IAA增高到一定值后,就会促进______,从而进一步提高细胞膜的透性。
22. 某研究小组用玻璃发酵罐、充氧泵、回旋式单向阀等组装了一种果酒、果醋两用发酵装置,如下图1所示。图2是发酵过程中培养液pH可能的变化情况。回答下列问题:
(1)图1中空气过滤器的作用是______,发酵罐中并不装满发酵液,而是留出约1/3的空间,是为了______。利用该装置一般先进行果酒发酵再进行果醋发酵,原因是______。
(2)利用图1中装置进行果酒发酵时,软管夹应______(填“打开”或“关闭”),每隔一段时间打开单向阀排气。果酒发酵时,酒精在酵母菌的______产生。由果酒发酵转为果醋发酵时,有些方面需要做出调整,例如,需要______(填“升高”或“降低”)发酵温度,还需要______。
(3)图2中,能表示整个发酵过程中pH变化情况的是曲线______。菌体代谢过程中的产物使发酵液pH改变至菌体耐受极限后,即使营养充足,菌体的生长也会受到抑制,此时可进行的处理是______(答两点)。酶的种类
L酶
M酶
温度(℃)
72
72
72
72
75
酶的相对浓度(单位)
1
1
2
3
1
PET降解率(%)
53.9
85.6
95.3
951
60.9
组别
杂交组合
结 果
Ⅱ
F1红眼♀×白眼♂
红眼♀∶红眼♂∶白眼♀∶白眼♂=1∶1∶1∶1
Ⅲ
野生型红眼♂×白眼♀(来自实验Ⅱ)
红眼♀∶白眼♂=1∶1
年份
2010年
2024年
总生态足迹/(×104 hm2)
165.5
243.7
总生态承载力/(×104 hm2)
178.7
260.1
物质名称
C6H14O6
K2HPO4
MgSO4·7H2O
NaCl
CaSO4·2H2O
CaCO3
H2O
含量
20g
0.2g
0.2g
0.2g
0.1g
5g
1000mL
相关试卷
这是一份湖北省部分高中2026届高三上学期11月期中联考生物试题 Word版含解析,文件包含湖北省部分高中2026届高三上学期11月期中联考生物试题原卷版docx、湖北省部分高中2026届高三上学期11月期中联考生物试题Word版含解析docx等2份试卷配套教学资源,其中试卷共30页, 欢迎下载使用。
这是一份湖北省部分高中2026届高三上学期11月期中联考生物试卷(Word版附解析),文件包含湖北省部分高中2026届高三上学期11月期中联考生物试题Word版含解析docx、湖北省部分高中2026届高三上学期11月期中联考生物试题原卷版docx等2份试卷配套教学资源,其中试卷共30页, 欢迎下载使用。
这是一份湖北省部分高中2026届高三上学期期中联考生物试题 Word版含解析,文件包含湖北省部分高中联考2026届高三上学期11月期中生物试题原卷版docx、湖北省部分高中联考2026届高三上学期11月期中生物试题Word版含解析docx等2份试卷配套教学资源,其中试卷共30页, 欢迎下载使用。
相关试卷 更多
- 1.电子资料成功下载后不支持退换,如发现资料有内容错误问题请联系客服,如若属实,我们会补偿您的损失
- 2.压缩包下载后请先用软件解压,再使用对应软件打开;软件版本较低时请及时更新
- 3.资料下载成功后可在60天以内免费重复下载
免费领取教师福利 







