





湖北省部分高中联考2025-2026学年高二上学期11月期中生物试题(Word版附解析)
展开 这是一份湖北省部分高中联考2025-2026学年高二上学期11月期中生物试题(Word版附解析),文件包含湖北省部分高中联考2025-2026学年高二上学期11月期中生物试题原卷版docx、湖北省部分高中联考2025-2026学年高二上学期11月期中生物试题Word版含解析docx等2份试卷配套教学资源,其中试卷共28页, 欢迎下载使用。
本试卷共8页,共22题,全卷满分100分,考试用时75分钟。
注意事项:
1、答题前,请将自己的姓名、准考证号、考场号、座位号填写在试卷和答题卡上,并将准考证号条形码粘贴在答题卡上的制定位置。
2、选择题的作答:每小题选出答案后,用2B铅笔把答题卡上对应题目的答案标号涂黑,写在试卷、草稿纸和答题卡上的非答题区域均无效。
3、非选择题作答:用黑色签字笔直接答在答题卡对应的答题区域内,写在试卷、草稿纸和答题卡上的非答题区域均无效。
4、考试结束后,请将答题卡上交。
一、单项选择题:本题共18小题,每题2分,共36分,在每小题给出的四个选项中,只有一项是符合题目要求的。
1. 在孟德尔两对相对性状的杂交实验中,纯合亲本杂交产生F1黄色圆粒豌豆(YyRr),F1自交产生F2。下列叙述正确的是( )
A. F2中两对相对性状均出现3∶1的性状分离比,说明这两对相对性状的遗传都遵循分离定律
B. 配子只含有每对遗传因子中的一个,F1产生的雌配子有4种,这属于演绎的内容
C. 亲本杂交和F1自交的实验中孟德尔都必须在豌豆开花前对母本进行去雄操作
D. F2的黄色圆粒豌豆中能够稳定遗传的个体占2/9
【答案】A
【解析】
【详解】A、F₂中每对相对性状的性状分离比均为3:1,说明每对性状的遗传均遵循分离定律,A正确;
B、“配子只含有每对遗传因子中的一个”属于孟德尔假说的内容,而非演绎的内容,B错误;
C、亲本杂交需对母本去雄以防止自花授粉,但F₁自交时豌豆为自花授粉,无需人工去雄,C错误;
D、F₂中黄色圆粒豌豆个体(Y_R_)所占比例为9/16,F₂中纯合子黄色圆粒豌豆个体(YYRR)所占比例为1/16,故F2的黄色圆粒豌豆中能够稳定遗传的个体(即纯合子)占的比例为1/9,D错误。
故选A。
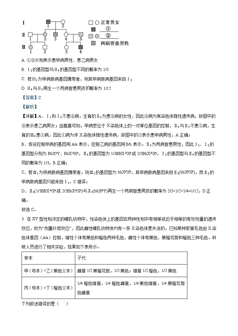
2. 遗传性葡萄糖-6-磷酸脱氢酶缺乏症(甲病)俗称蚕豆病,该遗传病受位于X染色体上的一对等位基因的控制;苯丙酮尿症(乙病)是由苯丙氨酸羟化酶缺乏或活性减弱而导致苯丙氨酸代谢障碍的一种遗传病。两病皆为单基因遗传病,某家族的遗传系谱图如图所示。下列分析错误的是( )
A. ①②分别表示患甲病男性、患乙病男女
B. Ⅰ2的基因型与Ⅱ4的基因型不同的概率为1/3
C. 若Ⅲ1为甲病致病基因携带者,则其甲病致病基因来自Ⅰ2
D. Ⅱ4与Ⅱ5再生一个两病皆患男孩概率为1/12
【答案】C
【解析】
【详解】A、Ⅰ1和Ⅰ2不患②病,生育的Ⅱ2为患②病的女性,因此②病为常染色体隐性遗传病,故图中的②表示患乙病男女;由题意可知,甲病受位于X染色体上的一对等位基因的控制,Ⅱ4与Ⅱ5不患①病,生育的Ⅲ4患①病,因此①病为伴X染色体隐性遗传病,故图中的①表示患甲病男性,A正确;
B、假设控制甲病的基因用A/a表示,控制乙病的基因用B/b表示。Ⅱ3为两病皆患男性,因此Ⅰ1、Ⅰ2的基因型分别为BbXaY、BbXAXa,Ⅱ4的基因型为1/3BBXAXa或2/3BbXAXa,Ⅰ2的基因型与Ⅱ4的基因型不同的概率为1/3,B正确;
C、若Ⅲ1为甲病致病基因携带者,则Ⅲ1的基因型为bbXAXa,其甲病致病基因来自Ⅱ2(bbXAXa),而Ⅱ2的甲病致病基因只能来自Ⅰ1,C错误;
D、Ⅱ4(1/3BBXAXa或2/3BbXAXa)与Ⅱ5(bbXAY)再生一个两病皆患男孩的概率为2/3×1/2×1/4=1/12,D正确。
故选C。
3. 在XY型性别决定的哺乳动物中,性染色体上的基因在两种性别中有相等或近乎相等的有效剂量的遗传效应,称为“剂量补偿效应”,因此雌性哺乳动物体内有一条X染色体是失活的。已知某种家猫毛色由X染色体基因(A/a)控制,雄性个体有黑色和橙色两种毛色,雌性个体有黑色、黑橙花斑和橙色三种毛色。科研人员进行了相关实验,结果如下表所示。
下列叙述错误的是( )
A. 甲和丙的基因型相同,均为XAXa
B. 若一只橙色雌猫和乙交配,子代雌性是黑橙花斑色
C. 雌性个体中X染色体随机失活,造成杂合雌性猫的皮毛可能出现黑橙花斑色
D. 黑橙花斑色的出现是因为雌猫的一半细胞内表达XA基因,一半细胞内表达Xa基因
【答案】D
【解析】
【分析】已知某种家猫毛色由X染色体基因(A/a)控制,雄性个体不存在X染色体随机失活,有2种基因型,有黑色和橙色两种毛色,雌性个体有三种基因型,由于存在X染色体随机失活,故有黑色、黑橙花斑和橙色三种毛色。根据两组子代雄性个体有两种表现型可知,母本的基因型均为XAXa。
【详解】A、根据两组子代中雄性个体均有两种表现型可知,甲和丙的基因型相同,均为XAXa,A正确;
B、若一只橙色雌猫(纯合子)和乙(黑色)交配,子代雌性是杂合子,可能表现为黑橙花斑色,B正确;
C、雌性杂合子由于不同的细胞中失活的X染色体不同,可能会出现黑橙花斑色,C正确;
D、黑橙花斑色的出现是因为雌猫的一部分细胞内表达XA基因,一部分细胞内表达Xa基因,D错误。
故选D。
4. 人体肤色的深浅受A、a和B、b两对等位基因控制,这两对等位基因分别位于两对同源染色体上。A、B可以使黑色素增加,两者增加的量相等,并且可以累加,基因a和b与色素的形成无关。一个基因型为AaBb的人与一个基因型为AaBB的人结婚,下列关于其子女肤色深浅的叙述,错误的是( )
A. 子女可产生4种表型
B. 与亲代AaBb肤色深浅相同的有3/8
C. 肤色最浅的孩子的基因型是aaBB
D. 与亲代AaBB表型相同的有3/8
【答案】C
【解析】
【详解】A、子女基因型为AABB、AABb、AaBB 、AaBb、aaBB、aaBb,含有显性基因总数为4、3、2、1,对应4种表型,A正确;
B、亲代AaBb显性基因总数为2,子代中显性基因为2的基因型(AaBb、aaBB)概率为1/2×1/2+1/4×1/2=3/8,B正确;
C、肤色最浅的显性基因总数为1,对应基因型为aaBb,而非aaBB(显性基因为2),C错误;
D、亲代AaBB显性基因总数为3,子代中显性基因为3的基因型(AaBB、AABb)概率为1/2×1/2+1/4×1/2=3/8,D正确。
故选C。
5. 将1个被15N标记的DNA分子放在含有14N的培养基中培养,复制3次得到了8个DNA分子,则在这些DNA分子中( )
A. 含有15N的DNA共有8个,含有14N的DNA共有0个
B. 含有14N的DNA共有8个,只有14N的DNA共有6个
C. 含有15N的DNA共有2个,含有14N的DNA共有6个
D. 含有15N的脱氧核苷酸链共有8条,含有14N的脱氧核苷酸链共有8条
【答案】B
【解析】
【分析】1个DNA经过3次复制,共产生23=8个DNA分子;由于DNA分子的复制是半保留复制,故8个DNA分子都含14N,比例为100%;含15N的DNA有2个。
【详解】AC、1个DNA经过3次复制,共产生23=8个DNA分子,根据DNA半保留复制可知,含有15N的DNA分子有2个,8个DNA分子都含14N,AC错误;
B、据分析可知,8个DNA分子都含14N,只有14N的DNA共有6个,B正确;
D、8个DNA分子共16条链,其中只有两条链含有15N,其余的14条链含有14N,D错误。
故选B。
6. 下列有关基因的描述,错误的是( )
A. 对于绝大多数生物来说,基因是有遗传效应的DNA片段
B. 基因中的碱基排列顺序千变万化,构成了基因的多样性
C. 基因可通过DNA分子复制把遗传信息传递给下一代
D. 基因中的遗传信息均通过密码子反映到蛋白质的分子结构上
【答案】D
【解析】
【分析】1、对大多数生物来说,基因是有遗传效应的DNA片段。
2、DNA分子的多样性:构成DNA分子的脱氧核苷酸虽只有4种,配对方式仅2种,但其数目却可以成千上万,更重要的是形成碱基对的排列顺序可以千变万化,从而决定了DNA分子的多样性(n对碱基可形成4n种)。
【详解】A、除了少数RNA病毒外,对于绝大多数生物来说,基因是有遗传效应的DNA片段,A正确;
B、不同基因中的碱基排列顺序千变万化,构成了基因的多样性,B正确;
C、在细胞分裂过程中,基因可通过DNA分子复制把遗传信息传递给下一代,C正确;
D、基因中的遗传信息部分通,过密码子反映到蛋白质的分子结构上,部分遗传信息不进行转录,D错误。
故选D。
7. 如图表示基因表达过程中决定异亮氨酸的密码子与反密码子的配对情况。反密码子的第一个碱基(从5'到3'方向阅读)与密码子的第三个碱基配对。反密码子与密码子配对时,密码子的第一位、第二位是严格按照碱基配对原则进行,而第三个碱基配对不严格,特别是tRNA反密码子中除A、G、C、U外,往往在第一位出现次黄嘌呤Ⅰ,Ⅰ可以与U、A、C形成碱基配对,这种现象称为密码子的摆动性。下列说法错误的是( )
A. 图中表示翻译过程,可发生在人体肝细胞的核糖体中
B. 决定该异亮氨酸的DNA模板链碱基为5'—TAC—3'
C. 根据摆动性学说,图中反密码子可能是5'—IAU—3'
D. 每种tRNA的3'端只能识别并转运一种氨基酸
【答案】B
【解析】
【分析】反密码子是指tRNA的A环的三个相邻的碱基,能专一地与mRNA上的特定的3个碱基(即密码子)配对,与其3′-端转运的氨基酸种类有对应关系,一种tRNA只能转运一种氨基酸 。
【详解】A、图中密码子和反密码子的配对属于翻译过程,发生在核糖体,A正确;
B、由于密码子是5'—AUC—3',因此决定该异亮氨酸的DNA模板链碱基为3'—TAG—5',B错误;
C、根据摆动性学说,反密码子的第一位是I,可以与密码子第三位的U、A、C形成碱基配对,因此图中反密码子可能是5'—IAU—3',C正确;
D、每种tRNA只能结合并转运一种氨基酸,氨基酸结合在tRNA的3'端,D正确。
故选B。
8. ACC合成酶是植物体内乙烯合成的限速酶,如表是科学家以番茄ACC合成酶基因为探针,研究番茄果实不同成熟阶段及不同组织中该基因的表达情况。下列相关分析正确的是( )
注:“-”表示该基因不表达,“+”表示该基因表达,“+”的数目越多表示表达水平越高。
A. 该基因的表达水平在不同的组织和果实成熟的不同阶段差异不明显
B. 橙红和亮红的果实细胞中该基因转录产物可能相对较多
C. 绿果、雌蕊、叶片和根中无该基因及其转录产物,体现了细胞基因的选择性表达
D. 果实中该基因表达水平高于叶片,说明前者的分化程度高于后者
【答案】B
【解析】
【分析】表格分析,果实成熟的不同阶段,在绿果阶段中ACC合成酶基因不表达,而到变红阶段已经开始表达,随着果实的不断成熟,该基因表达水平先增强后稳定然后减弱;该基因在雄蕊中表达,而在叶片、雌蕊和根中不表达。
【详解】A、根据表中信息可知,在番茄的不同组织以及果实成熟的不同阶段,ACC合成酶基因的表达水平存在明显差异,A错误;
B、橙红和亮红的果实中,ACC合成酶基因表达水平最高,故其细胞中该基因的转录产物可能相对较多,B正确;
C、番茄不同的组织和果实成熟的不同阶段ACC合成酶基因的表达水平不同,体现了不同细胞中基因的选择性表达,而绿果、雌蕊、叶片和根中尽管该基因不表达,但都含有该基因,C错误;
D、果实中ACC合成酶基因的表达水平高于叶片,说明该基因进行了选择性表达,但不能说明果实的分化程度高于叶片,D错误。
故选B。
9. 基因重组是生物体在进行有性生殖过程中,控制不同性状的基因重新组合。下列有关基因重组的叙述,正确的是( )
A. 基因重组一定不会使DNA碱基序列发生改变
B. 减数分裂前的间期DNA复制时可能发生基因重组
C. 异卵双生的两个子代遗传物质差异主要是由基因重组导致的
D. 基因型为Aa的生物自交产生的子代中出现三种基因型是基因重组的结果
【答案】C
【解析】
【详解】A、基因重组中的 “交叉互换”(减数分裂 Ⅰ 前期同源染色体的非姐妹染色单体交换片段)会改变 DNA 的碱基序列,A错误;
B、基因重组发生在减数分裂 Ⅰ 前期(交叉互换)和后期(自由组合),减数分裂前的间期 DNA 复制时不会发生基因重组,B错误;
C、异卵双生是由两个卵细胞分别与不同精子受精形成的,精子和卵细胞的形成过程中会发生基因重组,导致配子遗传物质差异,因此异卵双生的遗传物质差异主要由基因重组导致,C正确;
D、基因型为 Aa 的生物自交,子代出现 AA、Aa、aa 三种基因型是等位基因分离(减数分裂时 A 和 a 分离)的结果,并非基因重组(基因重组需至少两对等位基因),D错误。
故选C。
10. 遗传性耳聋是一种遗传病,具有很强的遗传异质性,即不同位点的耳聋致病基因可导致相同表型的听觉功能障碍,而同一个基因的不同突变可以引起不同临床表现的耳聋。科研人员确定了一种与耳聋相关的基因,并对其进行测序,结果如图所示。下列分析正确的是( )
A. 氨基酸序列合成的场所是核糖体,该过程需要RNA聚合酶的参与
B. 同一个基因可突变出不同基因,体现了基因突变具有随机性
C. 图中的基因序列与该基因的mRNA碱基序列一致
D. 突变的基因C控制合成的蛋白质的结构发生改变
【答案】D
【解析】
【详解】A、氨基酸序列合成的场所是核糖体,该过程为翻译过程,不需要RNA聚合酶的参与,A错误;
B、同一个基因可突变出不同的基因,体现了基因突变具有不定向性,B错误;
C、图中的基因序列中含有碱基T但不含碱基U,而该基因的mRNA碱基序列不含碱基T但含有碱基U,C错误;
D、由图示分析可知,与正常基因C相比,突变的基因C编码的mRNA中终止密码子提前出现,则其所编码的肽链变短,控制合成的蛋白质的结构发生改变,D正确。
故选D。
11. 血液生物指标可作为疾病的诊断依据。某人的血液生化检验报告单部分结果如下表。下列分析错误的是( )
注:正常人体ALT主要分布在肝细胞内
A. ALT测定值升高表明肝细胞膜的通透性增加
B. 血浆蛋白质含量减少可导致出现组织水肿
C. 肝糖原转化为葡萄糖的过程可能发生障碍
D. 醛固酮水平升高使机体对K+的吸收增强
【答案】D
【解析】
【分析】内环境稳态的概念:正常机体通过调节作用,使各个器官、系统协调活动,共同维持内环境的相对稳定的状态。内环境稳态的主要内容包括化学成分、pH、渗透压、温度的动态平衡。内环境稳态是机体进行正常生命活动的必要条件。
【详解】A、丙氨酸氨基转移酶主要存在于肝脏中,其数值超标可表示肝脏受损,肝细胞膜通透性增加,A正确;
B、血浆蛋白质含量减少导致血浆渗透压降低,血浆中的水分等物质会进入组织液,造成组织水肿,B正确;
C、表格显示葡萄糖的含量相对较低,原因有多方面,其中肝糖原转化为葡萄糖的过程也可能发生障碍,C正确;
D、醛固酮水平升高使机体对钠离子的吸收增强,钾离子的排出增强,D错误。
故选D。
12. 内环境的相对稳定是正常生命活动所必需的,当内环境的理化性质发生变化时,机体能够通过调节作用维持内环境稳态。下列关于内环境稳态的叙述,正确的是( )
A. 剧烈运动以后,进入血液中的乳酸量增加,血浆变为弱酸性
B. 尿液中排出较多蛋白质时,血浆渗透压降低,发生组织水肿
C. 大量饮水后血浆渗透压降低,下丘脑分泌的抗利尿激素增加
D. 无机盐、激素、细胞因子和胰蛋白酶等物质属于内环境组分
【答案】B
【解析】
【分析】1、内环境是由细胞外液构成的液体环境,包括血浆、组织液、淋巴液。组织液、淋巴液的成分和各成分的含量与血浆的相近,但又不完全相同,最主要的差别在于血浆中含有较多的蛋白质,而组织液和淋巴液中蛋白质含量很少。
2、稳态是指正常机体通过调节作用,使各个器官、系统协调活动,共同维持内环境的相对稳定状态。内环境稳态的实质是指其组成成分和理化性质处于相对稳定的状态。
【详解】A、剧烈运动以后,进入血液中的乳酸量增加,但由于血浆中存在HCO3- /H2CO3、HPO42- /H2PO4- 等缓冲对,血浆pH仍在7.35 ~ 7.45这个范围内,A错误;
B、血浆渗透压的大小主要与无机盐、蛋白质的含量有关,尿液中排出较多蛋白质时,血浆渗透压降低,由血浆流向组织液的液体增多,导致组织水肿,B正确;
C、抗利尿激素作用于肾小管和集合管,促进水分的重吸收,使尿量减少。大量饮水后血浆渗透压降低,下丘脑分泌的抗利尿激素减少,尿量增多,C错误;
D、无机盐、激素、细胞因子属于内环境的组分;胰蛋白酶由胰腺分泌,通过导管进入小肠,在肠道中发挥作用,不属于内环境的组分,D错误。
故选B。
13. 如图为血糖调节过程示意图,其中甲、乙、丙为腺体或细胞,A、B、C为激素。下列相关叙述正确的是( )
A. 图中甲为下丘脑,其通过分泌相应的促激素作用于乙,使乙分泌激素A
B. 激素B通过促进肝糖原分解及血糖进入组织细胞氧化分解以升高血糖浓度
C. 激素C和B可协同升高血糖浓度,激素C还可与甲状腺激素协同促进产热
D. 激素A和B的作用结果会反过来影响A 和B的分泌,此过程为正反馈调节
【答案】C
【解析】
【分析】由图可知,图中甲乙丙依次表示下丘脑、胰岛B细胞、胰岛A细胞,ABC依次表示胰岛素、胰高血糖素、肾上腺素。
【详解】A、图中甲为下丘脑,其通过有关神经调节乙胰岛B细胞,使乙分泌激素A胰岛素,以达到降低血糖的作用,A错误;
B、激素B胰高血糖素通过促进肝糖原分解、脂肪等非糖物质转化为葡萄糖以升高血糖浓度,血糖进入组织细胞氧化分解会使血糖浓度降低,B错误;
C、激素C肾上腺素和B胰高血糖素可协同升高血糖浓度,激素C还可与甲状腺激素协同促进产热,C正确;
D、激素A胰岛素和B胰高血糖素的作用结果会反过来影响A 和B的分泌,此过程为负反馈调节,D错误。
故选C。
14. 图甲表示突触结构示意图,图乙表示受到刺激时神经纤维上的电位变化。下列叙述错误的是( )
A. 图甲中a处释放的神经递质都能使b处产生如图乙所示的电位变化
B. 图甲中的a处能完成电信号→化学信号的转变
C. 图乙中动作电位的形成过程主要由Na+内流造成
D. 若将神经纤维置于高K+液体环境中,则图乙所示膜电位初始值会变化
【答案】A
【解析】
【分析】静息时,神经纤维膜两侧的电位表现为内负外正,该电位的形成与钾离子的外流有关。兴奋时,神经纤维膜对钠离子通透性增加,使得刺激点处膜两侧的电位表现为内正外负,该部位与相邻部位产生电位差而发生电荷移动,形成局部电流。
【详解】A、由于神经递质由突触前膜释放作用于突触后膜,使下一个神经元产生兴奋或抑制,所以a兴奋不一定会使b产生图乙所示的变化,形成动作电位,A错误;
B、兴奋传导到a处,突触小体内的突触小泡释放神经递质,作用于b,将兴奋传递给下一神经元,所以在a处能完成电信号→化学信号的转变,B正确;
C、兴奋时,神经纤维膜对Na+通透性增加,Na+内流形成动作电位,C正确;
D、静息电位的形成与钾离子的外流有关,若将神经纤维置于高K+液体环境中,钾离子的外流减少,图乙所示膜电位初始值变小,D正确。
故选A。
15. 某人近期体重异常下降,空腹体检结果显示血糖明显高于参考值,尿中出现葡萄糖。下列关于该患者的叙述正确的是( )
A. 集合管内液体的渗透压升高,促进水的重吸收
B. 机体缺水,抗利尿激素释放增多,促进水的重吸收
C. 感到口渴后,大量饮水,血浆渗透压上升
D. 体重下降的原因是尿量增加,体液渗透压上升
【答案】B
【解析】
【分析】人体的水平衡调节过程:当人体失水过多、饮水不足或吃的食物过咸时→细胞外液渗透压升高→下丘脑渗透压感受器受到刺激→垂体释放抗利尿激素增多→肾小管、集合管对水分的重吸收增加→尿量减少。同时大脑皮层产生渴觉(主动饮水)。
【详解】A、该患者尿中出现葡萄糖,会有大量水分随之排出,说明集合管对水的重吸收减弱,A错误;
B、水分随血糖排出,尿液中渗透压高,肾小管和集合管对水的重吸收减弱,表现为多尿,血浆渗透压升高,抗利尿激素分泌增多,B正确;
C、感到口渴后,大量饮水,细胞外液渗透压降低,C错误;
D、体重下降的原因是血糖被排出无法利用, 机体消耗脂肪,D错误。
故选B。
16. 如图表示某一反射弧模型的部分结构,其中有一部位被切断,a为外周段(远离中枢的部位),b为向中段(靠近中枢的部位),a、b位于中枢神经同侧,且b段的两侧连接电流表。以下是不同的处理方法,哪些处理方法能正确判断切断神经的名称( )
①若刺激a处,肌肉不收缩,刺激b处,肌肉收缩,说明切断的为传入神经②若刺激a处,肌肉收缩,刺激b处,肌肉不收缩,说明切断的为传出神经③若刺激b处,电流表偏转1次,肌肉收缩,说明切断的为传入神经④若刺激b处,电流表偏转2次,肌肉收缩,说明切断的为传出神经
A. ①②③B. ②③④
C. ①③④D. ①②④
【答案】A
【解析】
【详解】①刺激a处,肌肉不收缩,刺激b处,肌肉收缩,说明兴奋不能由外周段传入到神经中枢,切断的为传入神经,①正确;
②刺激a处,肌肉收缩,刺激b处,肌肉不收缩,说明兴奋不能由神经中枢传导到效应器,切断的为传出神经,②正确;
③刺激b处,电流表偏转1次,说明电流表连接在突触的两侧,肌肉收缩,说明切断的为传入神经,突触存在于电流表左连接处与b段之间,③正确;
④因b为向中段,若切断的为传出神经,则刺激b处时,肌肉不收缩,④错误。
故选A。
17. 利用不同的处理使神经纤维上膜电位产生不同的变化,处理方式如下:①利用药物I阻断Na+通道;②利用药物Ⅱ阻断K+通道;③利用药物Ⅲ打开Cl-通道,使Cl-内流;④将神经纤维置于较低浓度的Na+溶液中。上述处理方式与下列可能出现的结果对应正确的是( )
A. 甲一④,乙一②,丙—①,丁—③
B. 甲一①,乙一②,丙—③,丁一④
C. 甲一④,乙一①,丙一②,丁一③
D. 甲一③,乙一①,丙一④,丁一②
【答案】C
【解析】
【分析】静息状态时,细胞膜两侧的电位表现为外正内负,产生原因:K+外流,使膜外阳离子浓度高于膜内。动作电位受到刺激后,细胞两侧的电位表现为外负内正,产生原因:Na+内流,使兴奋部位膜内侧阳离子浓度高于膜外侧。
【详解】图甲虚线的峰值降低,说明处理后Na+内流量减少,可能是将神经纤维置于较低浓度的Na+溶液中,即甲-④;图乙虚线没有波动,说明处理后Na+内流受阻,可能是利用药物I阻断了Na+通道,即乙-①;图丙虚线表示形成动作电位后无法恢复为静息电位,说明处理后K+外流受阻,可能是利用药物Ⅱ阻断K+通道,即丙一②;图丁虚线表示膜两侧的静息电位差变大,可能是处理后Cl-内流,即丁-③,综上分析可知,C正确,ABD错误。
故选C。
18. 电表I、II的两极分别位于神经纤维膜内、 外两侧(如图所示),P、Q、R为三个刺激点。结合下图分析正确的是( )
A. 未接受刺激时,电表I的偏转可表示静息电位
B. 刺激Q点,电表I偏转1次,电表II偏转2次
C. 刺激R点仅电表II发生偏转
D. 分别刺激P、Q点,电表I的偏转方向相反
【答案】A
【解析】
【分析】神经纤维未受到刺激时,K+外流,细胞膜内外的电荷分布情况是外正内负,当某一部位受刺激时,Na+内流,其膜电位变为外负内正;由于神经递质只存在于突触小体的突触小泡中,只能由突触前膜释放作用于突触后膜,使下一个神经元产生兴奋或抑制,因此兴奋在神经元之间的传递只能是单向的。
【详解】A、电表I的两极分别位于同一位置的神经纤维膜内外两侧,因此可以表示静息电位,A正确;
B、刺激Q点,兴奋向左传到电表I时,膜内外电位发生翻转,指针发生一次偏转;兴奋向右传到电表II的左侧电极时,膜外电位由正变为负,指针发生一次偏转,由于兴奋不能逆向通过突触,所以不能继续传导到电表II的右侧电极,所以电表II也只发生一次偏转,B错误;
C、刺激R点兴奋能通过突触传递到左侧的神经元,因此电表I、II均能发生偏转,C错误;
D、分别刺激P、Q点,由于电表I所测为同一位置神经纤维膜内外电位差,此处产生的电位变化相同,因此可见偏转方向相同,D错误。
故选A。
二、非选择题:本题共4小题,共64分。
19. 水稻细胞中的A基因编码一种毒性蛋白,对雌配子没有影响,但会导致同株水稻一定比例的不含该基因的花粉死亡,通过这种方式来改变后代分离比,使其有更多的机会遗传下去。现让基因型为Aa的水稻自交,F1中三种基因型的比例为AA:Aa:aa=3:5:2,F1随机授粉获得F2。
(1)亲本中有___比例的含a基因的花粉死亡。选择杂交组合为___,如果杂交后代中aa为___,则可以证实此结论。
(2)F2中基因型为Aa的个体比例为___%,基因型为aa的个体比例为___%。
(3)F2中a的基因频率为___%。
【答案】(1) ①. 1/3 ②. aa(♀)×Aa(♂) ③. 2/5
(2) ①. 49 ②. 18
(3)42.5
【解析】
【分析】基因的分离定律的实质是:在杂合子的细胞中,位于一对同源染色体上的等位基因,具有一定的独立性;在减数分裂形成配子的过程中。等位基因会随同源染色体的分开而分离,分别进入两个配子中,独立地随配子遗传给后代。
【小问1详解】
依据题意可知,基因型为Aa的水稻自交,F1中三种基因型的比例为AA:Aa:aa=3:5:2,A基因编码一种毒性蛋白,对雌配子没有影响,但会导致同株水稻一定比例的不含该基因的花粉死亡,综合以上可知:F1中aa占2/10,雌配子占1/2,则只有雄配子a=2/5才符合题意,F1中AA占3/10,雌配子A=1/2,雄配子占3/5,所以最终雌配子A:a=1:1,雄配子A:a=3:2,而正常雄配子中A:a=1:1,所以是含a的雄配子中有1/3的花粉致死。选用杂交组合为aa(♀)×Aa(♂),如果杂交后代中aa为2/5,则可证实含a的雄配子中有1/3的花粉致死。
【小问2详解】
由于F1中三种基因型的比例为AA:Aa:aa=3:5:2,F1雌配子为11/20A,9/20a,即A:a=11:9,由(1)项可知,“水稻细胞中的A基因编码一种毒性蛋白,为雌配子没有影响,但会导致同株水稻不含该基因的花粉有1/3死亡”,故雄配子a为2/10+(1/2×5/10×2/3)=11/30,A为3/10+1/2×5/10=11/20,即花粉A:a=3:2,雌雄配子随机结合,F2中基因型为AA的个体所占比例为33/100,aa的个体所占比例18/100,Aa的个体比例为1-33/100-18/100=49%。
【小问3详解】
由上述可知,F1雌配子A:a=11:9,花粉A:a=3:2,故F2中有33/100AA、49/100Aa、18/100aa,所以a的基因频率为18/100+1/2×49/100=42.5%。
20. 研究发现基因表达过程中,转录出的一个mRNA可能含有多个AUG密码子,仅起始密码子AUG上游有一段SD序列,该序列能与rRNA互补结合,使翻译开始。根据以上信息回答下列问题:
(1)若SD序列的碱基为AGGAGG,则与其互补的rRNA碱基序列为________,SD碱基序列存在的作用是_____________,以合成正确长度的多肽链。
(2)如果细胞中产生的r-蛋白质(构成核糖体的蛋白质)含量增多时,r-蛋白质就与指导该蛋白质合成的mRNA结合,阻碍核糖体与mRNA的结合,从而使r-蛋白质的含量____,这种调节方式叫做______。
(3)为探究催化氨基酸合成多肽链是r-蛋白质还是rRNA,研究人员用高浓度的蛋白酶K处理某生物的核糖体,发现剩下的结构仍然可以催化氨基酸合成多肽链,而用核酸酶处理核糖体后,其肽链合成受到了抑制。根据以上实验可得出的结论是______。
【答案】(1) ①. UCCUCC ②. 使翻译能准确从起始密码子开始(或者“核糖体识别并与mRNA结合”)
(2) ①. 降低 ②. 反馈调节(负反馈调节)
(3)催化氨基酸合成多肽链是rRNA,而不是r-蛋白质
【解析】
【分析】分析题干:翻译发生在核糖体处,起始密码子AUG上游有一段SD序列,该序列能与rRNA互补结合,从而开启翻译开始。
【小问1详解】
根据碱基互补配对原则,A-U、C-G配对,若SD序列的碱基为AGGAGG,则与其互补的rRNA碱基序列为UCCUCC。根据分析,SD碱基序列存在的作用是使翻译能准确从起始密码子开始以合成正确长度的多肽链。
【小问2详解】
分析题意,r-蛋白质含量增多时,r-蛋白质就与指导该蛋白质合成mRNA结合,从而导致r-蛋白质的含量降低,这种调节方式是一种负反馈调节。
【小问3详解】
蛋白酶K处理某生物的核糖体可以破坏r-蛋白质,处理之后不影响氨基酸合成多肽链,核酸酶处理核糖体可以破坏rRNA,处理之后肽链合成受到了抑制,这说明催化氨基酸合成多肽链是rRNA,而不是r-蛋白质。
【点睛】本题考查核糖体的结构以及功能,创设了新的题干信息,考生要利用已学知识点来理解新信息进而解题。
21. 白化病的产生与患者体内缺乏正常的酪氨酸酶有关。下图是酪氨酸酶基因A的转录模板链编码区部分位点的碱基序列及其编码的氨基酸。在多种突变类型中,检测到不同位点的碱基改变后,分别产生3种白化病隐性基因(a1、a2、a3)。
(1)该实例说明,基因可以通过______,进而控制生物的性状。
(2)基因a1、a2、a3的产生说明基因突变具有______的特点,据图分析,基因A与三种突变基因的根本区别在于______。与正常的酪氨酸酶相比,基因a1编码的蛋白质的氨基酸序列特点是_______。
(3)若基因a2与a3编码的蛋白质分别为P2和P3,则相对分子质量较小的蛋白质是______(填“P2”或“P3”),原因是______。
【答案】(1)控制酶的合成(控制细胞代谢)
(2) ①. 不定向性 ②. 碱基(对)排列顺序不同 ③. 增加了一个甘氨酸
(3) ①. P2 ②. A基因突变为a2基因,密码子由UCG变为终止密码子,翻译提前结束导致合成的肽链变短,相对分子质量变小
【解析】
【分析】1、基因突变是指DNA分子中发生碱基的替换、增添或缺失,从而引起的基因碱基序列的改变。
2、基因突变的特点:普遍性、随机性、不定向性、低频性。基因突变的不定向性,表现为一个基因可以发生不同的突变,产生一个以上的等位基因;基因突变的低频性,表现为在自然状态下,基因突变的频率是很低的;基因突变的普遍性,表现为自然界中诱发基因突变的因素很多,而且基因突变也会自发产;基因突变的随机性,表现为基因突变可以发生在生物个体发育的任何时期,可以发生在细胞内不同的DNA分子上,以及同一个DNA分子的不同部位。
【小问1详解】
酪氨酸酶能将酪氨酸转变为黑色素,使肤色和发色正常。缺乏正常的酪氨酸酶可使黑色素合成异常,从而产生白化病。该实例说明,基因可以通过控制酶的合成控制细胞代谢进而间接控制生物的性状。
【小问2详解】
一个基因可以发生不同突变,产生一个以上的等位基因,说明基因突变具有不定向性的特点;
a1、a2、a3基因都是由A基因突变而来,因此基因A与三种突变基因的根本区别在于碱基(对)排列顺序不同。
与正常的酪氨酸酶相比,基因a1的CTC中插入了CCC,该碱基可转录出GGG,这个密码子可编码甘氨酸,故可知基因a1编码的蛋白质的氨基酸序列特点是增加了一个甘氨酸。
【小问3详解】
a2中G变成T,则对应mRNA由UCG变为UAG,UAG为终止密码子,不对应氨基酸,使得翻译提前结束导致合成的肽链变短,相对分子质量变小,所以若a2与a3编码的蛋白质分别为P2、P3,则相对分子质量较小的蛋白质是P2。
22. 阅读材料,完成下列要求。
针灸是我国传承千年的治疗疾病的手段。针刺是一种外治法,以外源性刺激作用于身体特定的部位(穴位)引发系列生理学调节效应,远程调节机体功能。科学家揭示了低强度电针刺激小鼠后肢穴位“足三里”可以激活迷走神经—肾上腺抗炎通路,其过程如图所示。已知细菌脂多糖可引起炎症反应,请据图回答问题:
(1)穴位在被针刺时感到疼痛,但并不会缩回,这属于________(填“条件”或“非条件”)反射。反射形成的条件是________和足够强度的刺激。研究发现,在电针刺激“足三里”位置时,会激活一组位于四肢节段的Prkr2感觉神经元,其延伸出去的突起部分可以将后肢的感觉信息通过__________传向大脑的特定区域。在针灸治疗过程中,兴奋在神经纤维上的传导是___________(填“单向”或“双向”)的。
(2)已知细胞外Ca2+对Na+存在“膜屏障作用”。请结合图示分析,临床上患者血钙含量偏高,针灸抗炎疗效甚微的原因是_________ 。
(3)研究人员利用同等强度的电针刺激位于小鼠腹部的天枢穴,并没有引起相同的抗炎反应,原因是______,这也为针灸抗炎需要在特定穴位刺激提供了解释。
(4)请以健康小鼠为材料设计实验,验证低强度电针刺激激活迷走神经—肾上腺抗炎通路是通过Prkr2感觉神经元进行传导的。
实验思路:____________。
实验结果:__________。
【答案】(1) ①. 条件 ②. 完整的反射弧 ③. 脊髓 ④. 单向
(2)血钙过高使Na+内流减少,降低了神经细胞兴奋性,导致抗炎功能降低
(3)腹部不存在迷走神经—肾上腺抗炎通路的Prkr2感觉神经元
(4) ①. 选取若干生理状况相同的小鼠随机均分为A、B两组;A组小鼠破坏Prkr2感觉神经元,B组小鼠不做处理;对两组小鼠用细菌脂多糖诱发炎症;分别用低强度电针刺激两组小鼠足三里位置,观察两组小鼠的抗炎症反应 ②. B组小鼠的抗炎症反应明显强于A组
【解析】
【分析】据图可知,低强度电针刺激小鼠后肢穴位“足三里”可以激活迷走神经—肾上腺抗炎通路,其机理是:在电针刺激“足三里”位置时,会激活一组Prkr2感觉神经元,其延伸出去的突起部分可以将后肢的感觉信息通过脊髓传向大脑的特定区域,通过迷走神经作用到肾上腺,肾上腺细胞分泌的去甲肾上腺素和肾上腺素等具有抗炎作用,导致针灸抗炎。
【小问1详解】
反射需要完整的反射弧参与才能完成,疼痛的感觉在大脑皮层产生。穴位“足三里”在被刺时感到疼痛,但小腿并不会缩回,是大脑皮层对效应器的控制作用,属于条件反射。反射形成的条件是完整的反射弧和足够强度的刺激。由图可知,Prkr2感觉神经元延伸出去的突起部分将后肢的感觉信息通过脊髓传向大脑的特定区域。在针灸治疗过程中,兴奋在神经纤维上的传导是单向的。
【小问2详解】
据图可知,迷走神经能产生去甲肾上腺素、肾上腺素,去甲肾上腺素和肾上腺素等具有抗炎作用;当某一部位受刺激时,Na+内流,其膜电位变为外负内正,产生兴奋; 血钙过高使Na+内流减少,降低了神经细胞兴奋性,导致迷走神经支配肾上腺细胞分泌抗炎症因子的功能降低,进而导致针灸抗炎疗效甚微。
【小问3详解】
Prkr2感觉神经元主要存在于四肢节段,利用同等强度的电针刺激位于小鼠腹部的天枢穴,由于该部位不存在迷走神经—肾上腺抗炎通路的Prkr2感觉神经元,因此没有引起相同的抗炎反应。
【小问4详解】
本实验目的是验证低强度电针刺激激活迷走神经—肾上腺抗炎通路是通过Prkr2感觉神经元进行传导的,自变量为是否具有Prkr2感觉神经元(可以一组破坏Prkr2感觉神经元,一组不破坏),因变量为是否出现抗炎症反应,其他无关变量要相同且适宜。因此实验思路为:选取若干生理状况相同的小鼠随机均分为A、B两组;A组小鼠破坏Prkr2感觉神经元,B组小鼠不做处理;对两组小鼠用细菌脂多糖诱发炎症;分别用低强度电针刺激两组小鼠足三里位置,观察两组小鼠的抗炎症反应。验证性实验结果是唯一的,因为B组含有Prkr2神经元,低强度电针刺激活迷走神经—肾上腺抗炎通路,起到抗炎作用,因此实验结果为B组小鼠的抗炎症反应明显强于A组。亲本
子代
甲(母本)×乙(黑色父本)
雌猫1/2黑橙花斑,1/2黑色;雄猫1/2橙色,1/2黑色
丙(母本)×丁(橙色父本)
1/4橙色雄猫,1/4橙色雌猫,1/4黑色雄猫,1/4黑橙花斑色雌猫
果实成熟的不同阶段
叶片
雌蕊
雄蕊
根
绿果
变红
桃红
橙红
亮红
红透
-
+
++
++++
++++
+++
-
-
+
-
检测项目
测定值
单位
参考值
丙氨酸氨基转移酶(ALT)
130
U/L
9~60
总蛋白
61
g/L
65~85
葡萄糖
3.7
mml/L
3.9~6.1
醛固酮
476.2
pml/L
138~415
相关试卷
这是一份湖北省部分高中联考2025-2026学年高二上学期11月期中生物试题(Word版附解析),文件包含湖北省部分高中联考2025-2026学年高二上学期11月期中生物试题原卷版docx、湖北省部分高中联考2025-2026学年高二上学期11月期中生物试题Word版含解析docx等2份试卷配套教学资源,其中试卷共28页, 欢迎下载使用。
这是一份湖北省部分高中期中联考2024-2025学年高二上学期11月期中生物试卷(Word版附解析),文件包含湖北省部分高中期中联考2024-2025学年高二上学期11月期中生物试题Word版含解析docx、湖北省部分高中期中联考2024-2025学年高二上学期11月期中生物试题Word版无答案docx等2份试卷配套教学资源,其中试卷共28页, 欢迎下载使用。
这是一份湖北省部分高中联考2025-2026学年高一上学期11月期中生物试题(Word版附解析),文件包含湖北省部分高中联考2025-2026学年高一上学期11月期中生物试题Word版含解析docx、湖北省部分高中联考2025-2026学年高一上学期11月期中生物试题docx等2份试卷配套教学资源,其中试卷共21页, 欢迎下载使用。
相关试卷 更多
- 1.电子资料成功下载后不支持退换,如发现资料有内容错误问题请联系客服,如若属实,我们会补偿您的损失
- 2.压缩包下载后请先用软件解压,再使用对应软件打开;软件版本较低时请及时更新
- 3.资料下载成功后可在60天以内免费重复下载
免费领取教师福利 







