若您为此资料的原创作者,认为该资料内容侵犯了您的知识产权,请扫码添加我们的相关工作人员,我们尽可能的保护您的合法权益。

1/8

2/8

3/8
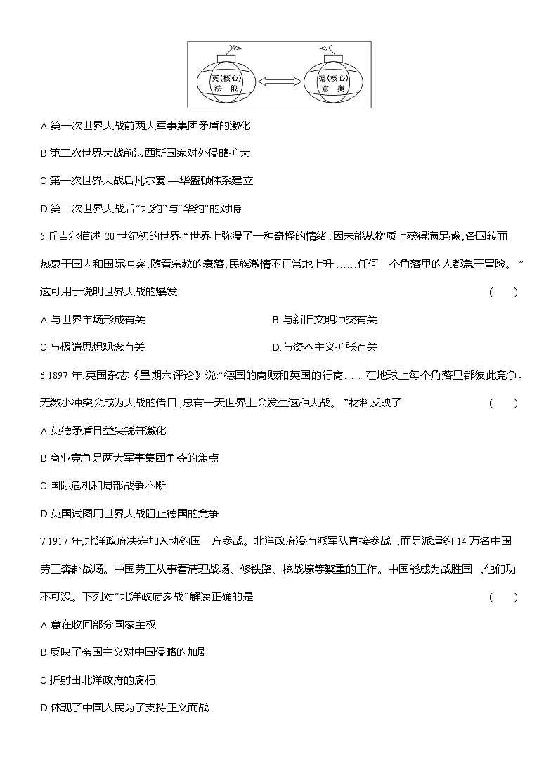
还剩5页未读, 继续阅读
所属成套资源:高一历史(统编版)试题中外历史纲要(下)课时、单元检测试题(Word版附解析)
成套系列资料,整套一键下载
- 高一历史(统编版)试题中外历史纲要(下)课时检测试题(十二)资本主义世界殖民体系的形成(Word版附解析)试卷0 次下载
- 高一历史(统编版)试题中外历史纲要(下)课时检测试题(十三)亚非拉民族独立运动(Word版附解析)试卷0 次下载
- 高一历史(统编版)试题中外历史纲要(下)课时检测试题(十五)十月革命的胜利与苏联的社会主义实践(Word版附解析)试卷0 次下载
- 高一历史(统编版)试题中外历史纲要(下)课时检测试题(十六)亚非拉民族民主运动的高涨(Word版附解析)试卷0 次下载
- 高一历史(统编版)试题中外历史纲要(下)课时检测试题(十七)第二次世界大战与战后国际秩序的形成(Word版附解析)试卷0 次下载
人教统编版(必修)中外历史纲要(下)第一次世界大战与战后国际秩序当堂检测题
展开相关试卷
人教统编版(必修)中外历史纲要(下)第一次世界大战与战后国际秩序当堂检测题:
这是一份人教统编版(必修)中外历史纲要(下)第一次世界大战与战后国际秩序当堂检测题,共8页。试卷主要包含了选择题,非选择题等内容,欢迎下载使用。
高中历史人教统编版(必修)中外历史纲要(下)第二次世界大战与战后国际秩序的形成课时练习:
这是一份高中历史人教统编版(必修)中外历史纲要(下)第二次世界大战与战后国际秩序的形成课时练习,共10页。试卷主要包含了选择题,非选择题等内容,欢迎下载使用。
高中历史人教统编版(必修)中外历史纲要(下)第14课 第一次世界大战与战后国际秩序课后作业题:
这是一份高中历史人教统编版(必修)中外历史纲要(下)第14课 第一次世界大战与战后国际秩序课后作业题,共11页。试卷主要包含了单选题,材料分析题等内容,欢迎下载使用。
相关试卷 更多
资料下载及使用帮助
版权申诉
- 1.电子资料成功下载后不支持退换,如发现资料有内容错误问题请联系客服,如若属实,我们会补偿您的损失
- 2.压缩包下载后请先用软件解压,再使用对应软件打开;软件版本较低时请及时更新
- 3.资料下载成功后可在60天以内免费重复下载
版权申诉
免费领取教师福利 







.png)





