


所属成套资源:最新版高考物理【一轮复习】精品讲义练习资料合集
最新版高考物理【一轮复习】精品讲义练习资料 (18)
展开 这是一份最新版高考物理【一轮复习】精品讲义练习资料 (18),共18页。试卷主要包含了简谐运动的回复力,简谐运动的能量,简谐运动中各物理量的变化等内容,欢迎下载使用。
一、简谐运动的回复力
1.回复力
(1)定义:使振动物体回到平衡位置的力.
(2)方向:总是指向平衡位置.
(3)表达式:F=-kx.
2.简谐运动
如果物体在运动方向上所受的力与它偏离平衡位置位移的大小成正比,并且总是指向平衡位置,质点的运动就是简谐运动.
二、简谐运动的能量
1.能量转化
弹簧振子运动的过程就是动能和势能互相转化的过程.
(1)在最大位移处,势能最大,动能为零.
(2)在平衡位置处,动能最大,势能最小.
2.能量特点
在简谐运动中,振动系统的机械能守恒,而在实际运动中都有一定的能量损耗,因此简谐运动是一种理想化的模型.
技巧点拨
一、简谐运动的回复力
1.回复力
(1)回复力的方向总是指向平衡位置,回复力为零的位置就是平衡位置.
(2)回复力的性质
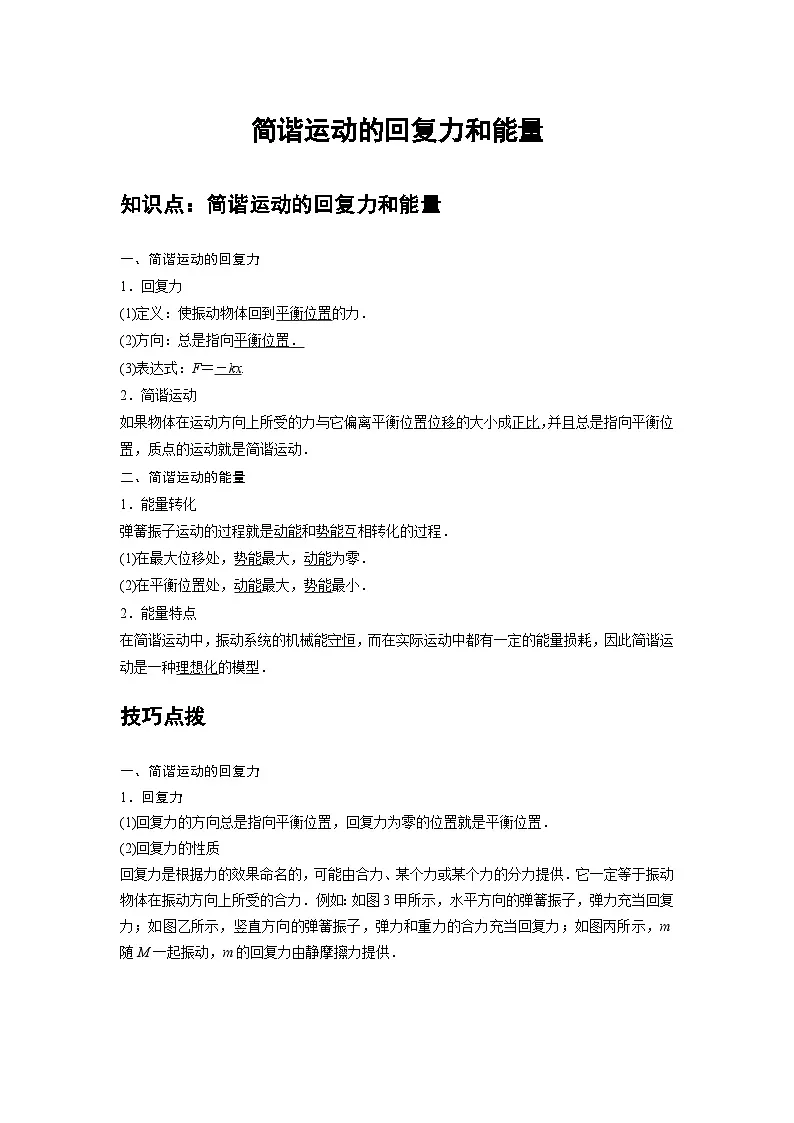
回复力是根据力的效果命名的,可能由合力、某个力或某个力的分力提供.它一定等于振动物体在振动方向上所受的合力.例如:如图3甲所示,水平方向的弹簧振子,弹力充当回复力;如图乙所示,竖直方向的弹簧振子,弹力和重力的合力充当回复力;如图丙所示,m随M一起振动,m的回复力由静摩擦力提供.
图3
2.回复力公式:F=-kx.
(1)k是比例系数,不一定是弹簧的劲度系数.其值由振动系统决定,与振幅无关.
(2)“-”号表示回复力的方向与偏离平衡位置的位移的方向相反.
3.简谐运动的加速度
由F=-kx及牛顿第二定律F=ma可知:a=-eq \f(k,m)x,加速度a与位移x的大小成正比,方向与位移方向相反.
4.物体做简谐运动的判断方法
(1)简谐运动的回复力满足F=-kx;
(2)简谐运动的振动图像是正弦曲线.
二、简谐运动的能量
简谐运动的能量是指物体在经过某一位置时所具有的势能和动能之和.在振动过程中,势能和动能相互转化,机械能守恒.
1.简谐运动的能量由振动系统和振幅决定,对同一个振动系统,振幅越大,能量越大.
2.在简谐运动中,振动的能量保持不变,所以振幅保持不变,只要没有能量损耗,它将永不停息地振动下去.
3.在振动的一个周期内,动能和势能完成两次周期性变化.物体的位移减小,势能转化为动能,位移增大,动能转化为势能.
三、简谐运动中各物理量的变化
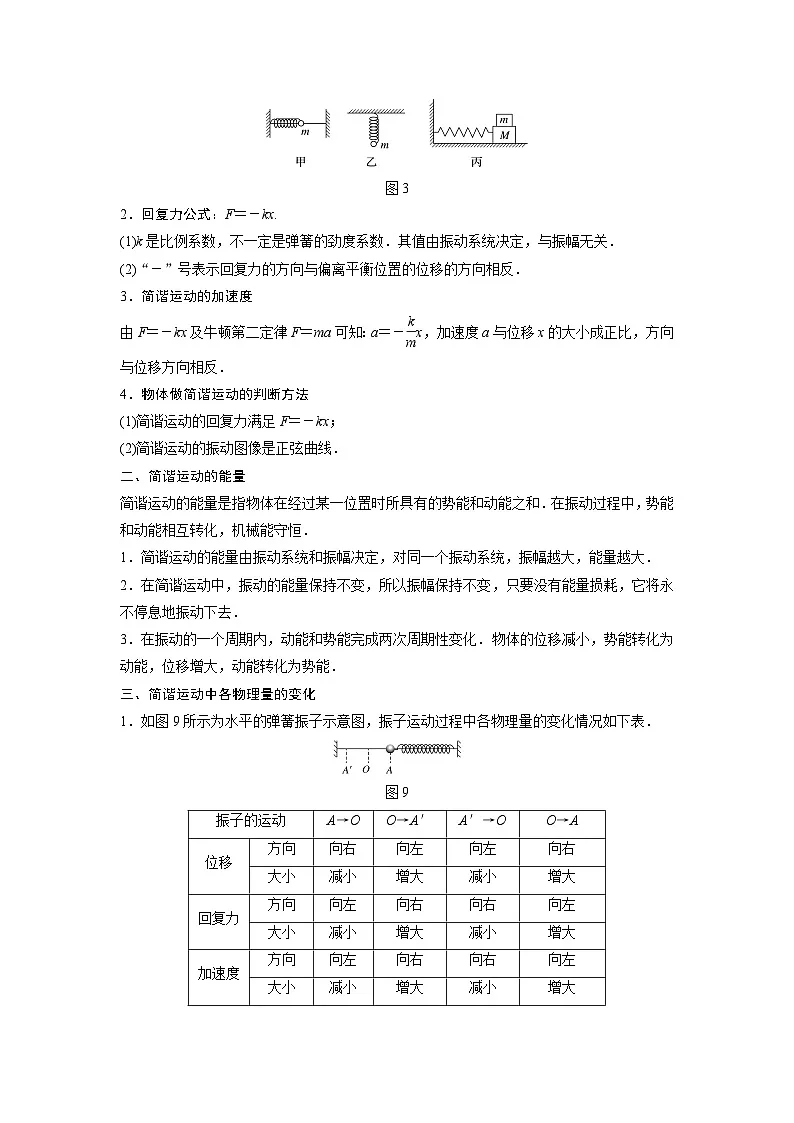
1.如图9所示为水平的弹簧振子示意图,振子运动过程中各物理量的变化情况如下表.
图9
2.说明:(1)简谐运动中各个物理量对应关系不同.位置不同,则位移不同,加速度、回复力不同,但是速度、动能、势能可能相同,也可能不同.
(2)简谐运动中的最大位移处,F、a、Ep最大,Ek=0;在平衡位置处,F=0,a=0,Ep=0,Ek最大.
(3)位移增大时,回复力、加速度和势能增大,速度和动能减小;位移减小时,回复力、加速度和势能减小,速度和动能增大.
例题精练
1.(苏州期末)关于正在做简谐运动的水平弹簧振子,下列说法正确的是( )
A.振子的位移方向和加速度方向总是相同
B.振子的位移方向和回复力方向总是相同
C.振子的位移最大时加速度最小
D.振子的位移最大时弹簧的弹性势能最大
2.(全国四模)某鱼漂的示意图如图所示O、M、N为鱼漂上的三个点。当鱼漂静止时,水面恰好过点O。用手将鱼漂向下压,使点M到达水面,松手后,鱼漂会上下运动,上升到最高处时,点N到达水面。不考虑阻力的影响,下列说法正确的是( )
A.鱼漂的运动是简谐运动
B.点O过水面时,鱼漂的加速度最大
C.点M到达水面时,鱼漂具有向下的加速度
D.鱼漂由上往下运动时,速度越来越大
随堂练习
1.(如皋市校级模拟)如图所示,光滑斜面的倾角为θ,劲度系数为k的轻弹簧上端固定在斜面的挡板上,下端固定有质量为m的小球,重力加速度为g.将小球沿斜面上移并保持弹簧处于原长状态,然后松开小球,则( )
A.小球运动过程中机械能守恒
B.小球在最低点的加速度大小为0
C.弹簧弹力充当小球运动的回复力
D.小球做简谐运动的振幅为
2.(忻府区校级月考)如图所示,一轻弹簧的一端固定在竖直墙壁上,另一端与小滑块B相连,另一小滑块A置于小滑块B上。在轻弹簧的弹性限度内。小滑块A和小滑块B保持相对静止,一起在光滑水平面上往复运动。不考虑空气阻力,则下列说法正确的是( )
A.因为小滑块A水平方向上只受摩擦力作用,所以小滑块A的运动不是简谐运动
B.作用在小滑块A上的静摩擦力大小与弹簧的形变量成正比
C.小滑块B对小滑块A的静摩擦力始终对小滑块A做负功,而小滑块A对小滑块B的静摩擦力对小滑块B不做功
D.小滑块B从平衡位置向右运动,系统的动能增大,势能减小
3.(兴宁区校级月考)关于简谐运动的理解,下列说法中正确的是( )
A.简谐运动是匀变速运动
B.周期、频率是表征物体做简谐运动快慢程度的物理量
C.位移减小时,加速度增大,速度减小
D.位移的方向总是跟加速度的方向相反,跟速度的方向相同
综合练习
一.选择题(共22小题)
1.(雨城区校级期中)如图所示,轻弹簧上端固定,下端连接一小物块,物块沿竖直方向做简谐运动。以竖直向上为正方向,物块简谐运动的表达式为y=﹣0.1sin(2.5πt)(m)。t=0时刻,一小球从距物块的平衡位置h高处自由落下;t=0.6s时,小球恰好与物块处于同一高度。取重力加速度的大小g=10m/s2。以下判断正确的是( )
A.h=1.9m
B.简谐运动的周期是0.8πs
C.0.6s内物块运动的路程是0.2m
D.t=0.4s时,物块与小球运动方向相同
2.(湖北期中)如图甲所示为以O点为平衡位置,在A、B两点间做简谐运动的弹簧振子,图乙为这个弹簧振子的振动图像,由图可知,下列说法中正确的是( )
A.在t=0.2s时,弹簧振子一定运动到B位置
B.在t=0.3s与t=0.7s两个时刻,弹簧振子的速度相同
C.从t=0到t=0.2s的时间内,弹簧振子的动能持续地减少
D.在t=0.2s与t=0.6s两个时刻,弹簧振子的加速度相同
3.(邳州市校级期中)如图甲所示,弹簧振子以O点为平衡位置,在光滑水平面上的A、B两点之间做简谐运动,A、B分居O点的左右两侧的对称点。取水平向右为正方向,振子的位移x随时间t的变化如图乙所示的正弦曲线,下列说法正确的是( )
A.t=0.6s时,振子在O点右侧6cm处
B.振子t=0.2s和t=1.0s时的速度相同
C.t=1.2s时,振子加速度的方向水平向右
D.t=1.0s到t=1.4s的时间内,振子的加速度和速度都逐渐增大
4.(重庆模拟)如图所示,一弹簧振子在M和M′两点之间做简谐振动,MM′间距为d,O为平衡位置。振子从M点运动到M′点的最短时间为t,下列说法正确的是( )
A.该弹簧振子的振幅为d
B.该弹簧振子的周期为t
C.该弹簧振子振动的频率为
D.振子在M点和M′点的加速度相同
5.(潍坊期末)质量为0.5kg的小球静止在O点,现用手竖直向上托起小球至A点,使弹簧处于原长状态,如图甲所示。t=0时放手,小球在竖直方向上A、B之间运动,其位移x随时间t的变化如图乙所示,g取10m/s2,下列说法正确的是( )
A.小球在t=0.6s时速度向上
B.小球在t=1.2s时加速度向下
C.小球从A到B过程中,弹簧的弹性势能一直增大
D.该弹簧的劲度系数为100N/cm
6.(黄浦区期末)在弹簧振子振动过程中,下列物理量方向始终相同的是( )
A.速度和加速度B.加速度和位移
C.回复力和加速度D.回复力和速度
7.(静安区期末)做简谐运动的物体,通过平衡位置时,其( )
A.合外力为零B.回复力为零C.加速度为零D.速度为零
8.(辽阳期末)光滑的水平面上叠放着质量分别为1kg和0.5kg的两木块M、N,木块M与一劲度系数为100N/m的水平轻弹簧相连,弹簧的另一端固定在墙上,如图所示。已知两木块间的动摩擦因数为0.3,认为最大静摩擦力等于滑动摩擦力,要使这两个木块一起振动(不发生相对滑动),取重力加速度大小g=10m/s2,弹簧始终在弹性限度内,则振动的最大振幅为( )
A.1.5cmB.3cmC.4.5cmD.9cm
9.(工农区校级期中)如图,一个质量为m的木块放在质量为M的平板小车上,它们之间的最大静摩擦力是fmax,在劲度系数为k的轻质弹簧作用下,沿光滑水平面做简谐运动,为使小车能跟木块一起振动,不发生相对滑动,则简谐运动的振幅不能大于( )
A.B.
C.D.
10.(中牟县期中)装有一定量液体的玻璃管竖直漂浮在水中,水面足够大,如图甲所示。把玻璃管向下缓慢按压4cm后放手,忽略运动阻力,玻璃管的运动可以视为竖直方向的简谐运动,测得振动周期为0.5s。竖直向上为正方向,某时刻开始计时,其振动图象如图乙所示,其中A为振幅。对于玻璃管,下列说法正确的是( )
A.玻璃管受重力、浮力和回复力作用
B.在t1∼t2时间内,加速度与速度方向相反
C.位移满足函数式x=4sin(4πt﹣π)cm
D.振动频率与按压的深度有关
11.(相城区校级月考)如图把一质量为m的小球放在竖立的弹簧上,并把球往下按至A位置,如图甲所示。迅速松手后,弹簧把球弹起,球升至最高位置C(图丙),途中经过位置B时弹簧正好处于自由状态(图乙)。已知A、B的高度差为h,C、B高度差为2h,取图甲小球所处位置为零势能面,重力加速度为g,弹簧的质量和空气阻力均可忽略,则( )
A.弹簧的劲度系数为
B.小球从位置A到位置B,弹簧弹性势能减小,小球动能增大
C.图甲弹簧的弹性势能为2mgh
D.图乙小球的动能为2mgh
12.(泰宁县校级期中)一个单摆的摆球均匀带正电且与外界绝缘,当摆球偏离到位移最大时,突然加一个竖直向下的匀强电场,则下列结论正确的是( )
A.摆球经过平衡位置时的速度要增大,振动的周期要增大,振幅也增大
B.摆球经过平衡位置时的速度要增大,振动的周期减小,振幅不变
C.摆球经过平衡位置时的速度没有变化,振动的周期要减小,振幅也减小
D.摆球经过平衡位置时的速度没有变化,振动的周期不变,振幅也不变
13.(莒县期中)下列关于机械振动的说法,正确的是( )
A.简谐运动中反映物体振动强弱的物理量是位移
B.简谐运动物体的位移方向总是和速度方向相反
C.单摆运动的回复力是重力和摆线拉力的合力
D.当驱动力的频率等于振动系统的固有频率时,受迫振动的振幅最大
14.(浙江月考)如图所示,物体A、B叠放在光滑水平面上,轻质弹簧的一端固定在墙面上,另一端与A相连,弹簧的轴线与水平面平行。开始时弹簧处于伸长状态,释放后物体A、B一起运动,第一次向右通过平衡位置开始计时,取向右为正方向,则物体A受的摩擦力Ff与时间t的关系图象正确的是( )
A.B.
C.D.
15.(五莲县期中)一弹簧振子做简谐运动,它所受的回复力F随时间t变化的图象为正弦曲线,如图所示,下列说法正确的是( )
A.在t从0到2s时间内,弹簧振子做加速运动
B.在t从0到4s时间内,t=2s时刻弹簧振子所受回复力做功的功率最大
C.在t1=3s和t2=5s时,弹簧振子的速度大小相等,方向相反
D.在t2=5s和t3=7s时,弹簧振子的位移大小相等,方向相同
16.(肥城市期中)下列说法中正确的是( )
A.用弹簧连接一物体沿水平方向做简谐运动,该物体做的是匀变速直线运动
B.做简谐振动的单摆通过平衡位置时,小球受到的回复力为零,合外力不为零
C.做简谐运动的物体,当它每次经过同一位置时,速度一定相同
D.单摆在周期性外力作用下做受迫运动,外力的频率越大,单摆的振幅就越大
17.(山东月考)如图所示,光滑水平杆上套着一个小球和一个弹簧,弹簧一端固定,另一端连接在小球上,忽略弹簧质量。小球以点O为平衡位置,在A、B两点之间做往复运动,它所受的回复力F随时间t变化的图象如图,则t在2s~3s的时间内,振子的动能Ek和势能Ep的变化情况是( )
A.Ek变小,Ep变大B.Ek变大,Ep变小
C.Ek,Ep均变小D.Ek,Ep均变大
18.(浙江月考)如图所示,两根完全相同的轻弹簧和一根张紧的细线,将甲、乙两物块束缚在光滑的水平面上。已知甲的质量小于乙的质量,弹簧在弹性限度范围内。剪断细线后,在两物块运动的过程中( )
A.甲的振幅大于乙的振幅
B.甲的最大速度大于乙的最大速度
C.甲的最大动能小于乙的最大动能
D.甲的最大加速度等于乙的最大加速度
19.(厦门期末)如图所示,水平弹簧振子以坐标原点O为水平位置,沿x轴在M、N之间做简谐运动,其运动方程为x=5sin(2πt+)cm,则( )
A.t=0.5s时,振子的位移最小
B.t=1.5s时,振子的加速度最小
C.t=2.25s时,振子的速度沿x轴负方向
D.t=0到t=1.5s的时间内,振子通过的路程为15cm
20.(德州期末)如图所示,弹簧下面挂一质量为m的物体,物体在竖直方向上做振幅为A的简谐运动,当物体振动到最高点时,弹簧正好处于原长。振动过程中弹簧始终在弹性限度内,重力加速度为g,则在振动过程中( )
A.弹簧的最大弹性势能等于mgA
B.弹簧的弹性势能和物体的动能总和保持不变
C.物体在最低点时所受弹簧的弹力大小为2mg
D.物体在最低点时的加速度大小为2g
21.(北京模拟)如图所示,一轻质弹簧上端固定在天花板上,下端连接一物块,物块沿竖直方向以O点为中心点,在C、D两点之间做周期为T的简谐运动。已知在t1时刻物块的速度大小为v,方向向下,动能为Ek,下列说法错误的是( )
A.如果在t2时刻物块的速度大小也为v,方向向下则t2﹣t1的最小值小于
B.如果在t2时刻物块的动能也为Ek,则t2﹣t1的最小值为T
C.物块通过O点时动能最大
D.当物块通过O点时,其加速度最小
22.(邢台期末)某弹簧振子如图所示,其中A、B均为振子偏离平衡位置的最大位移处,O为平衡位置。在振子由O向B运动的过程中,下列说法正确的是( )
A.振子偏离平衡位置的位移方向向右
B.振子偏离平衡位置的位移正在增大
C.弹簧的弹性势能正在减小
D.振子的速度正在增大
二.多选题(共11小题)
23.(黎川县校级期末)如图甲所示,在升降机的顶部安装了一个能够显示拉力大小的传感器,传感器下方挂上一劲度系数k=100N/m的轻质弹簧,弹簧下端挂一质量m=1kg的小球。若小球随升降机在匀速运行过程中升降机突然停止,并以此时为零时刻,在后面一段时间内传感器显示弹簧弹力F随时间t变化的图像如图乙所示。已知弹簧振子做简谐运动的周期,取重力加速度大小g=10m/s2,则下列说法正确的是( )
A.升降机停止运行前在向上运动
B.t1~t2时间内,小球处于超重状态
C.t1~t2时间内,小球向下运动速度先增大后减小
D.从t=0时刻起小球开始做振幅为0.1m、周期为2s的简谐运动
24.(大竹县校级月考)如图甲所示,弹簧振子以O点为平衡位置,在M、N两点之间做简谐运动.振子的位移x随时间t的变化图象如图乙所示.下列判断正确的是( )
A.t=0.8s时,振子的速度方向向左
B.振子做简谐运动的表达式为x=12sin(1.25πt)cm
C.t=0.4s和t=1.2s时,振子的加速度相同
D.从t=0.4s到t=0.8s的时间内,振子的速度逐渐增大
25.(武侯区校级期中)如图所示,一根不计质量的弹簧竖直悬吊铁块M,在其下方吸引了一磁铁m,已知弹簧的劲度系数为k,磁铁对铁块的最大吸引力等于3mg,不计磁铁对其他物体的作用并忽略阻力,为了使M和m能够共同沿竖直方向做简谐运动,那么( )
A.它处于平衡位置时弹簧的伸长量为
B.弹簧运动到最低点时,铁块加速度的最大值为2g
C.弹簧弹性势能最大时,弹力的大小等于2(M+m)g
D.振幅的最大值是
26.(思明区校级期中)如图甲所示,单摆在小角度(小于5°)情况下做简谐振动,利用传感器测出细线上的拉力大小F随时间t的变化如图乙,图乙中原点处的横、纵坐标都为零,则( )
A.该单摆做简谐振动的周期是t0
B.该单摆的速度变化的周期是2t0
C.t0时刻单摆处于最高点
D.t0时刻单摆动能最大
27.(新华区校级模拟)如图为某质点做简谐振动的图像,下列说法正确的是( )
A.该振动形成的波一定为横波
B.质点在t=0.25s时加速度的大小与t=1s时加速度的大小之比为1:
C.若图像表示一弹簧振子的受迫振动,则其固有周期一定为2s
D.若该振动形成波速为v=2m/s的横波,则平衡位置相距10m的两质点振动步调相反
28.(德清县校级月考)公路上匀速行驶的货车受一扰动,车上货物随车厢底板上下振动但不脱离底板。一段时间内货物在竖直方向振动可视为简谐运动,周期为T。竖直向上为正方向,以某时刻为计时起点,其振动图象如图所示,则下列说法正确的是( )
A.t=时,货物对车厢底板的压力最小
B.t=时,货物对车厢底板的压力最小
C.t=时,货物对车厢底板的压力最小
D.t=T时,货物所受合力为零
29.(溧水区校级月考)理论表明:弹簧振子的振动周期T=2π,总机械能与振幅A的平方成正比,即E=kA2,k为弹簧的劲度系数,m为振子的质量。如图,一劲度系数为k的轻弹簧一端固定,另一端连接着质量为m的物块,物块在光滑水平面上往复运动。当物块运动到最大位移为A的时刻,把另一质量也为m的物块轻放在其上,两个物块始终一起振动。设最大静摩擦力等于滑动摩擦力,重力加速度为g。放上质量也为m的物块后,下列说法正确的是( )
A.物块振动周期变为原来的2倍
B.两物块之间的动摩擦因数至少为
C.物块经过平衡位置时速度为
D.系统的振幅可能减小
30.(市中区校级月考)如图所示,轻质弹簧下挂重为300N的物体A时伸长了3cm,再挂上重为200N的物体B时又伸长了2cm。现将A、B间的细线烧断,使A在竖直平面内振动,则(弹簧始终在弹性限度内)( )
A.最大回复力为500N,振幅为5cm
B.最大回复力为200N,振幅为2cm
C.只减小A的质量,振动的振幅不变,周期变小
D.只减小B的质量,振动的振幅变小,周期不变
31.(五模拟)下列说法正确的是( )
A.简谐运动的回复力是恒力,简谐运动是匀变速运动
B.单摆的运动周期与摆长和重力加速度有关,与质量无关
C.弹簧振子每次经过平衡位置时,位移为零,动能最大
D.受迫振动系统机械能不守恒,系统与外界时刻进行能量交换
E.简谐运动中关于平衡位置对称的两点,速度相同
32.(邹城市期中)如图甲所示为以O点为平衡位置,在A、B两点间做简谐运动的弹簧振子,图乙为这个弹簧振子的振动图象,由图可知下列说法中正确的是( )
A.在t=0.2s时,弹簧振子的加速度为正向最大
B.在t=0.1s与t=0.3s两个时刻,弹簧振子在同一位置
C.从t=0到t=0.2s时间内,弹簧振子做加速度增加的减速运动
D.在t=0.6s时,弹簧振子有最小的弹性势能
33.(武汉期中)水平弹簧振子在做简谐运动过程中的位移随时间的关系如图所示,则下列说法中正确的是( )
A.振子在0.1s时的速度发生反向
B.振子在0.15s时的弹性势能最大,动能最小
C.振子在0.05s到0.15s过程中,回复力先变大再变小
D.振子在0.15s到0.2s过程中,速度增大、加速度减小
三.填空题(共7小题)
34.(宝山区校级月考)如图所示,质量为m的木块放在轻弹簧上,与弹簧一起在竖直方向上做简谐运动。当振幅为A时,物体对弹簧的最大压力是物体重力的1.5倍,则物体对弹簧的最小弹力为 ;要使物体在振动中不离开弹簧,振幅的最大值为 。
35.(上海)质量为m、摆长为L的单摆,拉开一定角度后,t1时刻由静止释放,在t1、t2、t3时刻(t1<t2<t3)。摆球动能Ek与势能Ep第一次出现如图关系,其中E0为单摆的总机械能。此单摆周期为 ,摆球在最低点的向心加速度为 。
36.(广西月考)如图所示,质量为m的物体被放到劲度系数为k弹簧上,并使其在竖直方向上做简谐运动,当振幅为A时,物体对弹簧的最大压力是物体重量的1.5倍,重力加速度为g。则该简谐运动的平衡位置离O点(弹簧处于原长时其上端的位置)的距离为 ;振动过程中物体对弹簧的最小压力为 ;要使物体在振动过程中不离开弹簧,振幅不能超过 。
37.(扶余市校级月考)升降机中有一单摆,若当它随升降机匀速上升时,它的摆动周期是2s;则当它随升降机以3g/4的加速度减速上升时,周期是 s;当它随升降机以3g的加速度加速上升时,周期是 s。
38.(洮南市校级月考)一质点在平衡位置O附近做简谐运动,从它经过平衡位置起开始计时,经0.28s质点第一次通过M点,再经0.1s第二次通过M点,则质点振动周期的可能为 。
39.(思明区校级模拟)如图,一质量为M的木质框架放在水平桌面上,框架上悬挂一劲度系数为k的轻质弹簧,弹簧下端拴接一质量为m的铁球。用手向下拉一小段距离后释放铁球,铁球便上下做简谐运动,弹簧处于原长时的位置 (填“是”或“不是”)铁球做简谐运动的平衡位置;若弹簧振动过程的振幅可调,且保证木质框架不会离开桌面,则铁球的振幅最大是
。
40.(桥西区校级期末)弹簧振子从距离平衡位置5cm处由静止释放4s内完成5次全振动,则这个弹簧振子的振幅为 ,振动的周期为 ;4s末振子的位移大小为 ;4s内振子通过的距离为 。
振子的运动
A→O
O→A′
A′→O
O→A
位移
方向
向右
向左
向左
向右
大小
减小
增大
减小
增大
回复力
方向
向左
向右
向右
向左
大小
减小
增大
减小
增大
加速度
方向
向左
向右
向右
向左
大小
减小
增大
减小
增大
速度
方向
向左
向左
向右
向右
大小
增大
减小
增大
减小
振子的动能
增大
减小
增大
减小
弹簧的势能
减小
增大
减小
增大
系统总能量
不变
不变
不变
不变
相关试卷 更多
- 1.电子资料成功下载后不支持退换,如发现资料有内容错误问题请联系客服,如若属实,我们会补偿您的损失
- 2.压缩包下载后请先用软件解压,再使用对应软件打开;软件版本较低时请及时更新
- 3.资料下载成功后可在60天以内免费重复下载
免费领取教师福利 

.png)




