搜索
      上传资料 赚现金

      最新版高考物理【一轮复习】精品讲义练习资料 (16)

      • 330.44 KB
      • 2025-11-25 15:38:38
      • 16
      • 0
      • 实事求是运
      加入资料篮
      立即下载
      最新版高考物理【一轮复习】精品讲义练习资料 (16)第1页
      1/15
      最新版高考物理【一轮复习】精品讲义练习资料 (16)第2页
      2/15
      最新版高考物理【一轮复习】精品讲义练习资料 (16)第3页
      3/15
      还剩12页未读, 继续阅读

      最新版高考物理【一轮复习】精品讲义练习资料 (16)

      展开

      这是一份最新版高考物理【一轮复习】精品讲义练习资料 (16),共15页。试卷主要包含了振幅,周期和频率,相位,简谐运动的表达式等内容,欢迎下载使用。
      一、振幅
      1.概念:振动物体离开平衡位置的最大距离.
      2.意义:振幅是表示物体振动幅度大小的物理量,振动物体运动的范围是振幅的两倍.
      二、周期和频率
      1.全振动:一个完整的振动过程称为一次全振动,弹簧振子完成一次全振动的时间总是相同的.
      2.周期:做简谐运动的物体完成一次全振动所需要的时间,叫作振动的周期,用T表示.在国际单位制中,周期的单位是秒(s).
      3.频率:周期的倒数叫作振动的频率,数值等于单位时间内完成全振动的次数,用f表示.在国际单位制中,频率的单位是赫兹,简称赫,符号是Hz.
      4.周期和频率的关系:f=eq \f(1,T).周期和频率都是表示物体振动快慢的物理量,周期越小,频率越大,表示振动越快.
      5.圆频率ω:表示简谐运动的快慢,其与周期T、频率f间的关系式为ω=eq \f(2π,T),ω=2πf.
      三、相位
      1.概念:描述周期性运动在一个运动周期中的状态.
      2.表示:相位的大小为ωt+φ,其中φ是t=0时的相位,叫初相位,或初相.
      3.相位差:两个相同频率的简谐运动的相位的差值,Δφ=φ1-φ2.
      四、简谐运动的表达式
      x=Asin (ωt+φ0)=Asin (eq \f(2π,T)t+φ0),其中:A为振幅,ω为圆频率,T为简谐运动的周期,φ0为初相位.
      技巧点拨
      一、简谐运动的振幅、周期和频率
      1.对全振动的理解
      (1)经过一次全振动,位移(x)、加速度(a)、速度(v)三者第一次同时与初始状态相同.
      (2)经过一次全振动,振子历时一个周期.
      (3)经过一次全振动,振子的路程为振幅的4倍.
      2.振幅和位移的区别
      (1)振幅等于最大位移的数值.
      (2)对于一个给定的振动,振子的位移是时刻变化的,但振幅是不变的.
      (3)位移是矢量,振幅是标量.
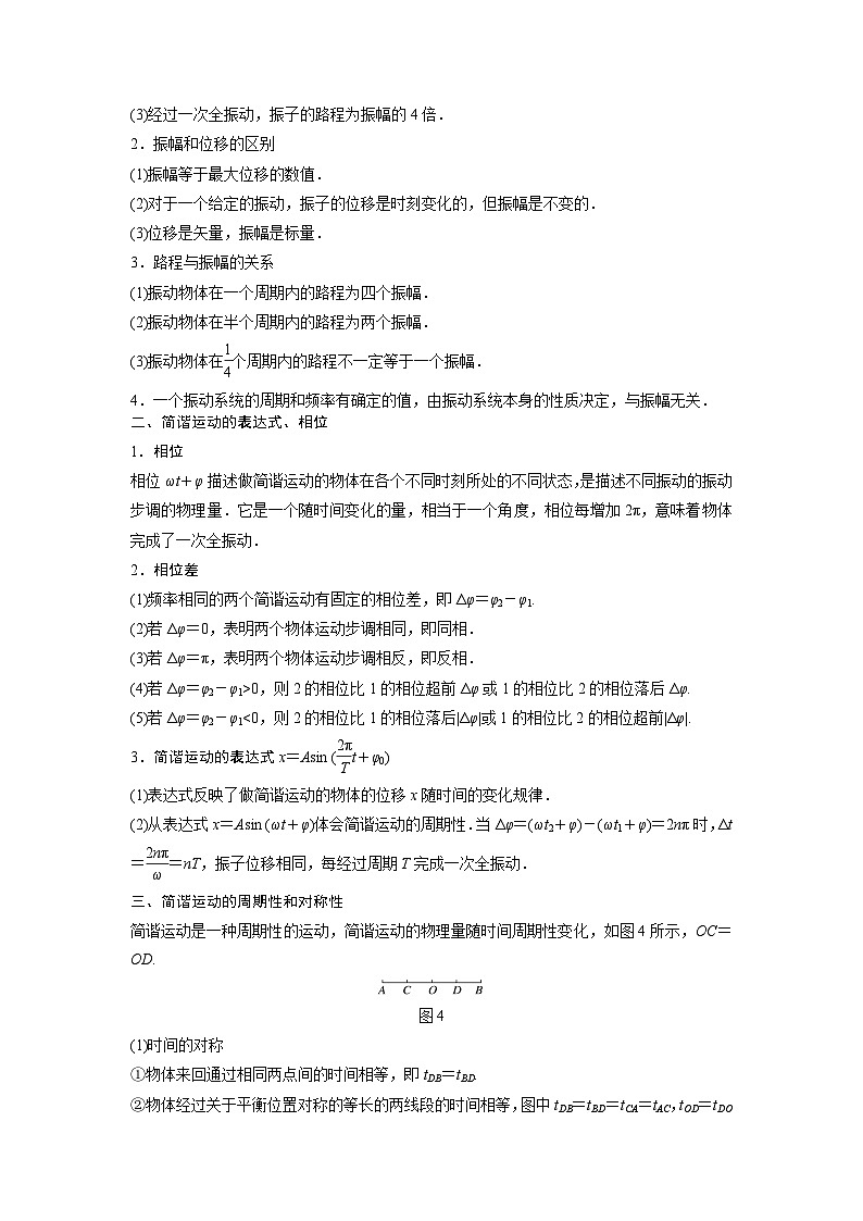
      3.路程与振幅的关系
      (1)振动物体在一个周期内的路程为四个振幅.
      (2)振动物体在半个周期内的路程为两个振幅.
      (3)振动物体在eq \f(1,4)个周期内的路程不一定等于一个振幅.
      4.一个振动系统的周期和频率有确定的值,由振动系统本身的性质决定,与振幅无关.
      二、简谐运动的表达式、相位
      1.相位
      相位ωt+φ描述做简谐运动的物体在各个不同时刻所处的不同状态,是描述不同振动的振动步调的物理量.它是一个随时间变化的量,相当于一个角度,相位每增加2π,意味着物体完成了一次全振动.
      2.相位差
      (1)频率相同的两个简谐运动有固定的相位差,即Δφ=φ2-φ1.
      (2)若Δφ=0,表明两个物体运动步调相同,即同相.
      (3)若Δφ=π,表明两个物体运动步调相反,即反相.
      (4)若Δφ=φ2-φ1>0,则2的相位比1的相位超前Δφ或1的相位比2的相位落后Δφ.
      (5)若Δφ=φ2-φ1

      相关试卷 更多

      资料下载及使用帮助
      版权申诉
      • 1.电子资料成功下载后不支持退换,如发现资料有内容错误问题请联系客服,如若属实,我们会补偿您的损失
      • 2.压缩包下载后请先用软件解压,再使用对应软件打开;软件版本较低时请及时更新
      • 3.资料下载成功后可在60天以内免费重复下载
      版权申诉
      若您为此资料的原创作者,认为该资料内容侵犯了您的知识产权,请扫码添加我们的相关工作人员,我们尽可能的保护您的合法权益。
      入驻教习网,可获得资源免费推广曝光,还可获得多重现金奖励,申请 精品资源制作, 工作室入驻。
      版权申诉二维码
      欢迎来到教习网
      • 900万优选资源,让备课更轻松
      • 600万优选试题,支持自由组卷
      • 高质量可编辑,日均更新2000+
      • 百万教师选择,专业更值得信赖
      微信扫码注册
      手机号注册
      手机号码

      手机号格式错误

      手机验证码 获取验证码 获取验证码

      手机验证码已经成功发送,5分钟内有效

      设置密码

      6-20个字符,数字、字母或符号

      注册即视为同意教习网「注册协议」「隐私条款」
      QQ注册
      手机号注册
      微信注册

      注册成功

      返回
      顶部
      学业水平 高考一轮 高考二轮 高考真题 精选专题 初中月考 教师福利
      添加客服微信 获取1对1服务
      微信扫描添加客服
      Baidu
      map