搜索
      上传资料 赚现金
      独家版权

      [精] 7.8.2《做中华传统美德的践行者》课时训练(含答案)-部编版初中道法七年级下册

      加入资料篮
      立即下载
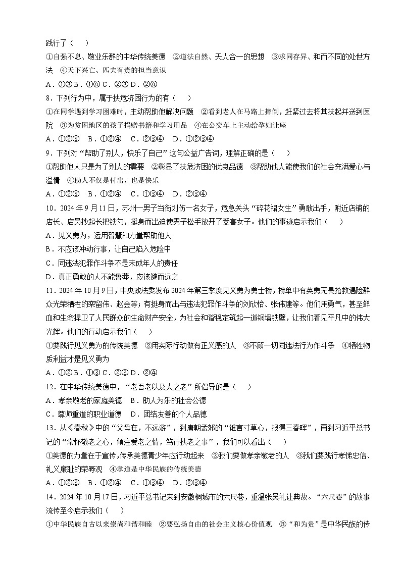
      7.8.2《做中华传统美德的践行者》课时训练(含答案)-部编版初中道法七年级下册第1页
      高清全屏预览
      1/4
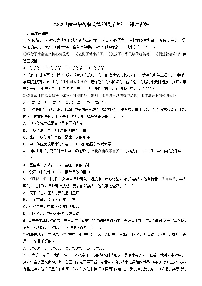
      7.8.2《做中华传统美德的践行者》课时训练(含答案)-部编版初中道法七年级下册第2页
      高清全屏预览
      2/4
      还剩2页未读, 继续阅读

      政治 (道德与法治)七年级下册(2024)第三单元 传承中华优秀传统文化第八课 践行中华传统美德做中华传统美德的践行者优秀课后作业题

      展开

      相关试卷

      人教版(2024)七年级下册(2024)薪火相传的传统美德精品复习练习题:

      这是一份人教版(2024)七年级下册(2024)薪火相传的传统美德精品复习练习题,共4页。试卷主要包含了单项选择题,分析说明题等内容,欢迎下载使用。

      人教版(2024)七年级下册(2024)做中华传统美德的践行者同步练习题:

      这是一份人教版(2024)七年级下册(2024)做中华传统美德的践行者同步练习题,文件包含82做中华传统美德的践行者分层作业原卷版初中道德与法治统编版2024七年级下册docx、82做中华传统美德的践行者分层作业含解析初中道德与法治统编版2024七年级下册docx等2份试卷配套教学资源,其中试卷共16页, 欢迎下载使用。

      资料下载及使用帮助
      版权申诉
      • 1.电子资料成功下载后不支持退换,如发现资料有内容错误问题请联系客服,如若属实,我们会补偿您的损失
      • 2.压缩包下载后请先用软件解压,再使用对应软件打开;软件版本较低时请及时更新
      • 3.资料下载成功后可在60天以内免费重复下载
      版权申诉
      若您为此资料的原创作者,认为该资料内容侵犯了您的知识产权,请扫码添加我们的相关工作人员,我们尽可能的保护您的合法权益。
      入驻教习网,可获得资源免费推广曝光,还可获得多重现金奖励,申请 精品资源制作, 工作室入驻。
      版权申诉二维码
      初中政治 (道德与法治)人教版(2024)七年级下册(2024)电子课本 新教材

      做中华传统美德的践行者

      版本: 人教版(2024)

      年级: 七年级下册(2024)

      切换课文
      • 同课精品
      • 所属专辑60份
      欢迎来到教习网
      • 900万优选资源,让备课更轻松
      • 600万优选试题,支持自由组卷
      • 高质量可编辑,日均更新2000+
      • 百万教师选择,专业更值得信赖
      微信扫码注册
      手机号注册
      手机号码

      手机号格式错误

      手机验证码 获取验证码 获取验证码

      手机验证码已经成功发送,5分钟内有效

      设置密码

      6-20个字符,数字、字母或符号

      注册即视为同意教习网「注册协议」「隐私条款」
      QQ注册
      手机号注册
      微信注册

      注册成功

      返回
      顶部
      中考一轮 精选专题 初中月考 教师福利
      添加客服微信 获取1对1服务
      微信扫描添加客服
      Baidu
      map