搜索
      上传资料 赚现金

      高考物理精品【一轮复习】讲义练习资料合集 (25)

      • 168.82 KB
      • 2025-11-21 18:35:02
      • 17
      • 0
      • 实事求是运
      加入资料篮
      立即下载
      高考物理精品【一轮复习】讲义练习资料合集 (25)第1页
      1/22
      高考物理精品【一轮复习】讲义练习资料合集 (25)第2页
      2/22
      高考物理精品【一轮复习】讲义练习资料合集 (25)第3页
      3/22
      还剩19页未读, 继续阅读

      高考物理精品【一轮复习】讲义练习资料合集 (25)

      展开

      这是一份高考物理精品【一轮复习】讲义练习资料合集 (25),共22页。试卷主要包含了相对论时空观,牛顿力学的成就与局限性等内容,欢迎下载使用。
      一、相对论时空观
      1.19世纪,英国物理学家麦克斯韦根据电磁场理论预言了电磁波的存在,并证明电磁波的传播速度等于光速c.
      2.1887年迈克耳孙—莫雷实验以及其他一些实验表明:在不同的参考系中,光的传播速度都是一样的!这与牛顿力学中不同参考系之间的速度变换关系不符(填“相符”或“不符”).
      3.爱因斯坦假设:在不同的惯性参考系中,物理规律的形式都是相同的;真空中的光速在不同的惯性参考系中大小都是相同的.
      4.时间延缓效应
      (1)如果相对于地面以v运动的惯性参考系上的人观察到与其一起运动的物体完成某个动作的时间间隔为Δτ,地面上的人观察到该物体在同一地点完成这个动作的时间间隔为Δt,那么两者之间的关系是Δt=eq \f(Δτ,\r(1-\f(v,c)2)).
      (2)Δt与Δτ的关系总有Δt>Δτ,即物理过程的快慢(时间进程)与运动状态有关.(填“有关”或“无关”)
      5.长度收缩效应:
      (1)如果与杆相对静止的人测得杆长是l0,沿着杆的方向,以v相对杆运动的人测得杆长是l,那么两者之间的关系是l=l0eq \r(1-\f(v,c)2).
      (2)l与l0的关系总有l<l0,即运动物体的长度(空间距离)跟物体的运动状态有关.(填“无关”或“有关”)
      二、牛顿力学的成就与局限性
      1.牛顿力学的成就:牛顿力学的基础是牛顿运动定律,万有引力定律的建立与应用更是确立了人们对牛顿力学的尊敬.
      2.牛顿力学局限性:牛顿力学的适用范围是低速(填“高速”或“低速”)运动的宏观(填“宏观”或“微观”)物体.
      (1)当物体以接近光速运动时,有些与牛顿力学的结论不相同.
      (2)电子、质子、中子等微观粒子的运动不能用牛顿力学来说明.
      3.牛顿力学不会被新的科学成就所否定,当物体运动的速度远小于光速c时,相对论物理学与牛顿力学的结论没有区别.
      技巧点拨
      一、相对论时空观
      1.低速与高速
      (1)低速:通常所见物体的运动,如行驶的汽车、发射的导弹、人造地球卫星及宇宙飞船等物体皆为低速运动物体.
      (2)高速:有些微观粒子在一定条件下其速度可以与光速相接近,这样的速度称为高速.
      2.相对论的两个效应
      (1)时间延缓效应:运动时钟会变慢,即Δt=eq \f(Δτ,\r(1-\f(v,c)2)).
      (2)长度收缩效应:运动长度会收缩,即l=l0eq \r(1-\f(v,c)2).
      3.对于低速运动的物体,相对论效应可以忽略不计,一般用经典力学规律来处理;对于高速运动问题,经典力学不再适用,需要用相对论知识来处理.
      二、牛顿力学的成就与局限性
      1.经典力学的成就
      (1)经典力学体系是时代的产物,是现代机械、土木建筑、交通运输以至航空航天技术的理论基础.
      (2)经典力学的思想方法对艺术、政治、哲学等社会科学领域也有巨大影响.
      2.经典力学的局限性及适用范围
      (1)经典力学适用于低速运动的物体,相对论阐述物体在以接近光速运动时所遵循的规律.
      (2)经典力学适用于宏观世界;量子力学能够正确描述微观粒子的运动规律.
      3.相对论和量子力学没有否定经典力学
      (1)当物体的运动速度远小于光速时,相对论物理学与经典物理学的结论没有区别;
      (2)当另一个重要常量即“普朗克常量”可以忽略不计时,量子力学和经典力学的结论没有区别.
      (3)相对论和量子力学并没有否定经典力学,经典力学是二者在一定条件下的特殊情形
      例题精练
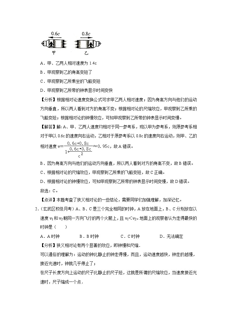
      1.(雨花台区校级月考)如图所示,甲、乙两人分别乘坐速度为0.6c和0.8c(c为真空中光速)的飞船反向运动,则下列说法正确的是( )
      A.甲、乙两人相对速度为1.4c
      B.甲观察到乙的身高变短了
      C.甲观察到乙所乘坐的飞船变短
      D.甲观察到乙所带的钟表显示时间变快
      【分析】根据相对论速度变换公式可求甲乙两人相对速度;因为身高方向与他们的运动方向垂直,所以两人看到对方的身高不变;根据相对论的尺缩效应,甲观察到乙所乘的飞船变短;根据相对论的钟慢效应,可知甲观察到乙所带的钟表显示时间变慢。
      【解答】解:A、甲、乙两人速度均相对于同一参考系,现以甲为参考系,则原参考系相对于甲以0.6c的速度向右运动,乙相对于原参考系以0.8c的速度向右运动,则甲、乙的相对速度v=,故A错误。
      B、因为身高方向与他们的运动方向垂直,所以两人看到对方的身高不变,故B错误。
      C、根据相对论的尺缩效应,甲观察到乙所乘的飞船变短,故C正确。
      D、根据相对论的钟慢效应,可知甲观察到乙所带的钟表显示时间变慢,故D错误。
      故选:C。
      【点评】本题考查了狭义相对论的一些结论,需要同学们加强理解,加深记忆。
      2.(玄武区校级月考)A、B、C是三个完全相同的时钟,A放在地面上,B、C分别放在以速度v1和v2朝同一方向飞行的两个火箭上,且v1<v2。地面上的观察者认为走得最快的时钟是( )
      A.A时钟B.B时钟C.C时钟D.无法确定
      【分析】狭义相对论有两个显著的效应,即钟慢和尺缩.
      可以通俗的理解为:运动的钟比静止的钟走得慢,而且,运动速度越快,钟走的越慢,接近光速时,钟就几乎停止了;
      在尺子长度方向上运动的尺子比静止的尺子短,这就是所谓的尺缩效应,当速度接近光速时,尺子缩成一个点.
      【解答】解:根据公式△t= 可知,相对于观察者的速度v越大,其上的时间进程越慢,C时钟相对于观察者的速度最大,所以C走的最慢.地面上的钟A的速度v=0,它所记录的两事件的时间间隔最大,即地面上的钟走得最快,故A正确,BCD错误;
      故选:A。
      【点评】记住并理解狭义相对论的基本假设和几个基本结论是解决此题的关键,掌握时间的相对性的公式是解决本题的关键。
      随堂练习
      1.(南安市校级月考)关于能量和能源,下列说法正确的是( )
      A.由于自然界的能量守恒,所以不需要节约能源
      B.人类在不断地开发新能源,所以能量可以被创造
      C.能量的转化和转移没有方向性
      D.能量可以从一种形式转化为另一种形式
      【分析】自然界的能量守恒,但能直接应用的能源使用后品质降低,不能直接应用,所以可利用能源越来越少;根据能量守恒定律,能量是不能被创造的;根据热力学第二定律,能量的转化和转移具有方向性;能量可以从一种形式转化为另一种形式,力对物体做的功总是在某过程中完成的,所以功是一个过程量。
      【解答】解:A、自然界的能量守恒,但能直接应用的能源使用后品质降低,不能直接应用,所以可利用能源越来越少,故A错误;
      B、根据能量守恒定律,能量是不能被创造的,故B错误;
      C、根据热力学第二定律,能量的转化和转移具有方向性,故C错误;
      D、能量可以从一种形式转化为另一种形式,力对物体做的功总是在某过程中完成的,所以功是一个过程量,故D正确。
      故选:D。
      【点评】本题考查了能源的利用与环境保护,题目以基础为主,难度不大,注意理解能量转化与守恒的内涵。
      2.(温州期中)在下列运动中,牛顿运动定律可能不适用的是( )
      A.电子绕原子核运动
      B.篮球被投出后在空中飞行
      C.超音速飞机在高空飞行
      D.地球绕太阳运动
      【分析】根据牛顿运动定律的适用范围:(1)只适用于低速运动的物体(与光速比速度较低);(2)只适用于宏观物体,牛顿第二定律不适用于微观原子;(3)参照系应为惯性系,即可求解.
      【解答】解:A、牛顿第二定律不适用于微观原子,故A不适用;
      BCD、都是宏观低速运动的物体(远远的小于光速),牛顿运动定律都适用,故BCD均适用。
      本题选择不适用的,
      故选:A。
      【点评】本题主要考查了牛顿运动定律的适用范围,难度不大,属于基础题.
      综合练习
      一.选择题(共10小题)
      1.(雨花台区校级月考)如图所示,甲、乙两人分别乘坐速度为0.6c和0.8c(c为真空中光速)的飞船反向运动,则下列说法正确的是( )
      A.甲、乙两人相对速度为1.4c
      B.甲观察到乙的身高变短了
      C.甲观察到乙所乘坐的飞船变短
      D.甲观察到乙所带的钟表显示时间变快
      【分析】根据相对论速度变换公式可求甲乙两人相对速度;因为身高方向与他们的运动方向垂直,所以两人看到对方的身高不变;根据相对论的尺缩效应,甲观察到乙所乘的飞船变短;根据相对论的钟慢效应,可知甲观察到乙所带的钟表显示时间变慢。
      【解答】解:A、甲、乙两人速度均相对于同一参考系,现以甲为参考系,则原参考系相对于甲以0.6c的速度向右运动,乙相对于原参考系以0.8c的速度向右运动,则甲、乙的相对速度v=,故A错误。
      B、因为身高方向与他们的运动方向垂直,所以两人看到对方的身高不变,故B错误。
      C、根据相对论的尺缩效应,甲观察到乙所乘的飞船变短,故C正确。
      D、根据相对论的钟慢效应,可知甲观察到乙所带的钟表显示时间变慢,故D错误。
      故选:C。
      【点评】本题考查了狭义相对论的一些结论,需要同学们加强理解,加深记忆。
      2.(玄武区校级月考)A、B、C是三个完全相同的时钟,A放在地面上,B、C分别放在以速度v1和v2朝同一方向飞行的两个火箭上,且v1<v2。地面上的观察者认为走得最快的时钟是( )
      A.A时钟B.B时钟C.C时钟D.无法确定
      【分析】狭义相对论有两个显著的效应,即钟慢和尺缩.
      可以通俗的理解为:运动的钟比静止的钟走得慢,而且,运动速度越快,钟走的越慢,接近光速时,钟就几乎停止了;
      在尺子长度方向上运动的尺子比静止的尺子短,这就是所谓的尺缩效应,当速度接近光速时,尺子缩成一个点.
      【解答】解:根据公式△t= 可知,相对于观察者的速度v越大,其上的时间进程越慢,C时钟相对于观察者的速度最大,所以C走的最慢.地面上的钟A的速度v=0,它所记录的两事件的时间间隔最大,即地面上的钟走得最快,故A正确,BCD错误;
      故选:A。
      【点评】记住并理解狭义相对论的基本假设和几个基本结论是解决此题的关键,掌握时间的相对性的公式是解决本题的关键。
      3.(常熟市期中)如图所示,惯性系S中有一边长为1的立方体,从相对S系沿x方向以接近光速匀速飞行的飞行器上观察,则该立方体的形状是( )
      A.B.
      C.D.
      【分析】根据爱因斯坦相对论可知,沿着运动方向的距离会变短可分析得出答案。
      【解答】解:根据相对论效应可知,沿x轴方向正方体边长缩短,而沿y轴方向正方形边长没有改变,则其形状变成长方体,故D正确,ABC错误。
      故选:D。
      【点评】本题考查爱因斯坦相对论,考查知识点有针对性,重点突出,充分考查了学生掌握知识与应用知识的能力。
      4.(如皋市期末)下列说法正确的是( )
      A.牛顿是国际单位制中的基本单位
      B.研究原子核结构时,因原子核很小,可把原子核看作质点
      C.在铁路的转弯处,通常要求外轨比内轨高,目的是减轻轮缘与轨道间的侧向挤压
      D.“和谐号”动车组高速行驶时,在地面上测得的其车厢长度明显变短
      【分析】在国际单位制中力学有三个基本单位:m、kg、s;根据物体看作质点的条件判断;根据向心力的来源分析;根据长度的相对性原理分析。
      【解答】解:A、在国际单位制中力学有三个基本单位:m、kg、s,根据牛顿第二定律F=ma可知力的单位为:1N=1kg•m/s2,可知牛顿为国际单位制中的导出单位,故A错误;
      B、在研究原子核结构时,虽然原子核很小,但原子核的形状与大小不能忽略不计,否则就没有“结构”,所以不能可把原子核看作质点,故B错误;
      C、火车拐弯时做圆周运动,靠重力和支持力的合力提供向心力,弯道处设计成外轨高内轨低,目的是减轻轮缘与轨道间的侧向挤压,故C正确;
      D、“和谐号”动车组高速行驶时,其速度远远小于光速,则不会出现沿车厢长度明显变短的现象,故D错误。
      故选:C。
      【点评】该题考查单位制、向心力的应用以及长度的相对性等知识点的内容,涉及的知识点较多,做好这一类的题目要靠平时的积累。
      5.(海淀区校级期末)一张正方形宣传画,边长为5m,平行贴于铁路旁的广告牌上,如图所示。假设一高速列车以0.6c速度驶过,在司机看来,宣传画是( )
      A.长4m、高5m的长方形B.长6.25m、高5m的长方形
      C.4m×4m的正方形D.长5m、高4m的长方形
      【分析】狭义相对论有两个显著的效应,即钟慢和尺缩.在尺子长度方向上运动的尺子比静止的尺子短,这就是所谓的尺缩效应,当速度接近光速时,尺子缩成一个点.
      根据相对论效应l=,判断宣传画的长度变化.
      【解答】解:一张正方形宣传画,边长为5m,平行地贴于铁路旁边的墙上,一超高速列车以0.6c的速度接近此宣传画,
      根据相对论效应l==
      司机测量时宣传画的长度变成4m,即图形是长为4m,
      竖直方向无尺缩现象,故高度不变,高5m的,故A正确,BCD错误
      故选:A。
      【点评】此题只要理解尺缩效应,理解尺缩效应是在沿速度的方向上就可以正确得出答案,
      6.(宿迁月考)如图所示,a、b、c为三个完全相同的时钟,a放在水平地面上,b、c分别放在以速度vb、vc向同一方向飞行的两枚火箭上,且vb<vc,则地面的观察者认为走得最慢的钟为( )
      A.aB.bC.cD.无法确定
      【分析】狭义相对论有两个显著的效应,即钟慢和尺缩。可以通俗的理解为:运动的钟比静止的钟走得慢,而且,运动速度越快,钟走的越慢,接近光速时,钟就几乎停止了; 在尺子长度方向上运动的尺子比静止的尺子短,这就是所谓的尺缩效应,当速度接近光速时,尺子缩成一个点。
      【解答】解:根据公式△t=可知,相对于观察者的速度v越大,其上的时间进程越慢,a放在地面上,在地面上的人看来,a钟没有变化。
      b、c两钟放在两个火箭上,根据爱因斯坦相对论可知,b、c变慢,由于υb<υc,c钟比b钟更慢,所以a钟最快,c钟最慢,故ABD错误,C正确。
      故选:C。
      【点评】记住并理解狭义相对论的基本假设和几个基本结论是解决此题的关键,掌握时间的相对性的公式即可。
      7.(郑州月考)如图所示,假设一根10cm长的梭镖以接近光速穿过一根10cm长静止的管子,它们的长度都是在静止状态下测量的。以下叙述中最好地描述了梭镖穿过管子情况的是( )
      A.静止的观察者看到梭镖收缩变短,因此在某个位置,管子能完全遮住梭镖
      B.静止的观察者看到梭镖变长,因此在某个位置,梭镖从管子的两端伸出来
      C.静止的观察者看到两者的收缩量相等,因此在某个位置,管子仍恰好遮住梭镖
      D.如果梭镖和管子都以光速c相向运动,则二者的相对速度是2c
      【分析】尺缩效应:在尺子长度方向上运动的尺子比静止的尺子短,当速度接近光速时,尺子缩成一个点。
      【解答】解:ABC、根据狭义相对论的尺缩效应,梭镖相对于静止的观察者高速运动,那么梭镖收缩变短,而管子相对于静止的观察者是静止的,那么管子长度不变,所以静止的观察者看到梭镖收缩变短,因此在某个位置,管子能完全遮住梭镖,故A正确,BC错误;
      D、如果梭镖和管子都以光速c相向运动,根据相对论的原理可知则二者的相对速度是c,故D错误。
      故选:A。
      【点评】此题考查狭义相对论的基本结论,熟记并理解它,可以解决所有关于狭义相对论的问题。
      8.(闵行区期末)牛顿运动定律适用于( )
      A.宏观物体的高速运动B.宏观物体的低速运动
      C.微观粒子的高速运动D.微观粒子的低速运动
      【分析】根据经典力学的局限性分析,经典力学的基础是牛顿运动定律,在宏观、低速的条件下适用。
      【解答】解:经典力学具有局限性,经典力学的基础是牛顿运动定律,牛顿运动定律只适用于宏观物体的低速运动,微观粒子的运动不适用,高速运动也不适用,故B正确,ACD错误。
      故选:B。
      【点评】本题考查了牛顿运动定律的局限性,牢记内容即可求解,难度不大。
      9.(正安县校级月考)广东省虎门大桥全长近15km,在500m高空有一架与大桥平行匀速飞行的飞机,飞机上人员看到大桥的长度将是( )
      A.大于15km
      B.等于15km
      C.小于15km
      D.飞机飞行越快,大桥将变得越长
      【分析】狭义相对论效应有:“尺缩效应”,“运动延时效应”,“运动质量变大效应”。由此分析解答即可。
      【解答】解:狭义相对论效应有:“尺缩效应”,在500m高空有一架与大桥平行匀速飞行的飞机,飞机上人员看到大桥的长度将是小于15km,故C正确,ABD错误。
      故选:C。
      【点评】本题关键是关键明确狭义相对论的基本假设和常见的相对论效应,基础问题。
      10.(绵阳期末)在地面附近有一高速飞行的宇宙飞行器,地面上的人和宇宙飞行器中的宇航员观察到的现象,正确的是( )
      A.地面上的人观察到宇宙飞行器变短了
      B.地面上的人观察到宇宙飞行器变长了
      C.宇航员观察到宇宙飞行器内的时钟变慢了
      D.宇航员观察到宇宙飞行器内的时钟变快了
      【分析】由相对论效应分析飞船的时间和长度变化;当人和飞船之间有相对运动时,人观察到的飞船长度会变短,时间会变慢。
      【解答】解:AB、根据爱因斯坦相对论可知,地面上的人观察到飞船变短了,则A正确,B错误
      CD、运动是相对的,飞船上的人员观察到飞船的长度不变而时间进程也不变。故CD错误。
      故选:A。
      【点评】该题考查相对论的时间与长度的变化,解答本题要掌握相对论的基本原理,能分析时间和长度的变化。基础题目。
      二.多选题(共10小题)
      11.(江苏一模)下列说法正确的是( )
      A.真空中的光速在不同惯性参考系中都是相同的
      B.质点做简谐运动时,若位移为负值,加速度一定为正值,速度一定也为正值
      C.不同色光通过三棱镜,频率越大,折射率越小,偏折角度就越小
      D.医学上用激光做“光刀”来进行手术,主要是利用了激光的亮度高、能量大的特点
      【分析】根据光速不变原理分析A选项;
      根据加速度公式分析加速度,速度方向不确定;
      根据折射定律分析C选项;
      根据激光亮度高、能量大的特点分析D选项。
      【解答】解:A、根据光速不变原理,在狭义相对论中,无论在何种惯性系(惯性参照系)中观察,光在真空中的传播速度都是一个常数,不随光源和观察者所在参考系的相对运动而改变,故A正确;
      B、质点做简谐运动,位移为负值时,根据加速度公式,加速度一定为正值,速度可能为负值也可能为正值,故B错误;
      C、根据折射定律知,不同色光通过三棱镜,光的频率越大,折射率越大,在入射角相同的情况下偏折角度就越大,故C错误;
      D、激光的亮度高、能量大,医学上常用激光做“光刀”来进行手术,故D正确。
      故选:AD。
      【点评】本题主要是考查光速不变原理、简谐振动、光的折射以及激光的特点等知识,牢固掌握课本的基本内容是解答此类问题的关键。
      12.(元江县校级月考)20世纪以来,人们发现了一些新的事实,而经典力学却无法解释。经典力学只适用于解决物体的低速运动问题,不能用来处理高速运动问题;只适用于宏观物体,不适用于微观粒子。这说明( )
      A.随着认识的发展,经典力学已成了过时的理论
      B.人们对客观事物的具体认识,在广度上是有局限性的
      C.不同领域的事物各有其本质与规律
      D.人们应当不断扩展认识,在更广阔的领域内掌握不同事物的本质与规律
      【分析】经典力学有一定的局限性,经典力学只适用于宏观、低速运动的物体,不适用于高速、微观的物体。
      【解答】解:A、相对论和量子力学的出现,并没有否定经典力学,经典力学是相对论和量子力学在低速、宏观条件下的特殊情形。故A错误;
      B、人们发现了一些新的事实,而经典力学却无法解释,说明人们对客观事物的具体认识,在广度上是有局限性的。故B正确;
      C、经典力学有一定的局限性,经典力学只适用于宏观、低速运动的物体,不适用于高速、微观的物体;而相对论与量子力学的出现,适用于高速、微观的物体,可以补充经典力学的不足,说明不同领域的事物各有其本质与规律。故C正确;
      D、经典力学到相对论的发展,说明了人们应当不断扩展认识,在更广阔的领域内掌握不同事物的本质与规律。故D正确。
      故选:BCD。
      【点评】掌握经典力学和相对论与量子力学各自的适用范围,明白两者是互补的关系,并没有相互替代的功能。
      13.(淮安一模)下列说法正确的是( )
      A.受迫振动的频率总等于振动系统的固有频率
      B.波长越长的电磁波越容易发生衍射
      C.利用超声波的多普勒效应,可测量心脏血液的流速
      D.宇航员在相对地面高速运动的飞船里观测到地面上的钟走的较快
      【分析】受迫振动的频率总等于策动力的频率;波的波长越长,发生衍射现象越明显,医生利用超声波的多普勒效应可以探测病人血管中血液的流速。
      宇航员在相对地面高速运动的飞船里观测到地面上的钟走的较慢。
      【解答】解:A、受迫振动的频率总等于驱动力的频率,则A错误
      B、电磁波的波长越长,发生衍射现象越明显,则B正确
      C、多普勒效应是波特有的现象,医生利用超声波的多普勒效应可以探测病人血管中血液的流速。则C正确
      D、由公式:△t′=△t宇航员在相对地面高速运动的飞船里观测到地面上的钟走的较慢,则D错误
      故选:BC。
      【点评】该题考查的知识点比较多,要注重对知识的理解,平时多加积累。
      14.(如皋市期末)下列说法正确的是 ( )
      A.可用超声波被血液反射回来的发生变化的频率测血液流速
      B.单摆在周期性外力作用下做受迫振动,其振幅与驱动力的频率无关
      C.由于波长较短的光比波长较长的光更容易被大气散射,故天空看起来是蓝色的
      D.一条运动的杆,其总长度比静止时的长度小
      【分析】彩超利用多普勒效应原理:当间距变小时,接收频率高于发出频率,当间距变大时,接收频率低于发出频率;
      当驱动力的频率与单摆的固有频率相近时振幅大。
      波长较短的蓝、靛、紫等色光,很容易被大气中的微粒散射,使天空呈现蔚蓝色
      相对论公式:l=l0,可判断长度。
      【解答】解:A、彩超利用多普勒效应原理:当间距变小时,接收频率高于发出频率,当间距变大时,接收频率低于发出频率,则A正确
      B、单摆在周期性外力作用下做受迫振动,其振幅与驱动力的频率有关,当驱动力的频率与单摆的固有频率相近时振幅大,则B错误
      C、太阳光是由红、澄、黄、绿、蓝、靛、紫七种光组成,以红光波长最长,紫光波长最短。波长比较长的红光等色光透射性最大,能够直接透过大气中的微粒射向地面,而波长较短的蓝、靛、紫等色光,很容易被大气中的微粒散射,使天空呈现蔚蓝色,则C正确
      D、由相对论公式:l=l0,沿自身长度方向运动的杆其长度总比杆静止时的长度小,但是若横向运动,则长度不减小,则D错误
      故选:AC。
      【点评】考查电磁波在生活中的应用,明确各种现象的原理,记住相对论公式,并要注意其条件,内容较多要注意平时多积累。
      15.(山西期末)下列说法正确的是( )
      A.机械波和电磁波都能发生干涉、衍射现象
      B.海啸发生后尚未到达海岸边,沿海渔民没有反应,但狗显得烦噪不安,这是因为次声波传播速度比超声波大
      C.一质点做简谐运动,质点每次通过同一位置时,其速度不一定相同,但加速度一定相同
      D.光学镜头上的增透膜利用了光的干涉现象
      E.在不同的惯性参考系中,光在真空中的速度都是不相同的
      【分析】干涉、衍射是波特有的现象;狗能接受到次声波,但人无法接受次声波;简谐运动中,质点经过同一位置,速度不一定相同,而加速度一定相同。增透膜是利用光的干涉现象,真空中的光速在不同的惯性参考系中都是相同的。
      【解答】解:A、干涉、衍射是波特有的现象,机械波和电磁波都能发生干涉、衍射现象,故A正确。
      B、海啸发生时,发出很强的次声波,狗能接受到次声波,但人无法接受次声波,故B错误。
      C、做简谐运动的质点每次通过同一位置时,位移一定,回复力与加速度一定相同;速度有两种可能的方向,速度不一定相同,故C正确。
      D、光学镜头表面涂上增透膜,以增强透射光的强度,是利用了光的薄膜干涉现象,故D正确。
      E、根据光速不变原理:真空中的光速在不同的惯性参考系中都是相同的。故E错误。
      故选:ACD。
      【点评】该题考查波的几种不同的现象以及光的干涉等,都属于一些记忆性的知识点,在平时的学习中多加积累即可。
      16.(如皋市月考)下列说法正确的是( )
      A.单缝衍射实验中,缝越宽,条纹越亮,衍射现象越明显
      B.光纤通信,医用纤维式内窥镜都利用了光的全反射原理
      C.机械波传播过程中,某质点在一个周期内向前移动一个波长的距离
      D.地球上的人看来,接近光速运动的飞船中的时钟变慢了
      【分析】缝越宽,条纹越亮,衍射现象越不明显;当光从光密介质射向光疏介质时,且不小于临界角,则一定会发生全反射现象.质点不会随着波迁移.相对论导出了不同惯性系之间时间进度的关系:钟慢效应.可以通俗的理解为,运动的钟比静止的钟走得慢,而且,运动速度越快,钟走的越慢,接近光速时,钟就几乎停止了.
      【解答】解:A、单缝衍射中,缝越宽,条纹越亮,衍射现象越不明显,故A错误;
      B、光纤通信,医用纤维式内窥镜都利用了光的全反射原理,故B正确;
      C、波在一个周期内向前传播的距离等于波长,并质点不会随波迁移,故C错误;
      D、根据狭义相对论的钟慢效应可知,在地面上的观测者看来,接近光速飞行的飞船中时钟会变慢,故D正确。
      故选:BD。
      【点评】考查光的衍射、干涉的区别,掌握光的全反射条件,注意圆孔衍射与圆盘衍射的区别,及一切物体均放射经外线,温度是影响辐射的强弱因素.
      17.(合肥三模)(1)下列说法正确的是 ( )(填正确答案标号。选对1个得2分,选对2个得4分,选对3个得5分。每选错1个扣3分,最低得分为0分)
      A.单摆在周期性外力作用下做受迫振动,其振动周期与单摆的摆长无关
      B.机械波传播方向上各质点的振动周期与波源的振动周期相同
      C.能产生衍射现象的条件是障碍物或孔的尺寸与波长相差不多或比波长小
      D.黑洞之所以不能被看到任何光射出,是因为黑洞巨大的引力使环绕其运动的物体速度超过了光速
      E.地面上的人观测到的一高速飞行的火箭长度要比火箭上的人观测到的要短一些
      【分析】明确受迫振动的性质,知道做受迫振动的物体其周期等于驱动力的频率;质点的振动周期由波源的振动周期决定;干涉和衍射是波特有的现象,当障碍物的尺寸与波长相比差不多,或比波长小,会发生明显的衍射;黑洞表面物体的环绕速度要大于光速;明确相对论基本内容,知道地面上的人观测到的一高速飞行的火箭长度要比火箭上的人观测到的要短一些。
      【解答】解:A、单摆在周期性外力作用下做受迫振动,其振动周期与单摆的摆长无关,只与驱动力的频率有关,故A正确;
      B、机械波传播方向上各质点的振动周期与波源的振动周期相同,故B正确;
      C、能产生明显衍射现象的条件是障碍物或孔的尺寸与波长相差不多或比波长小,而波在任何条件下均可以发生衍射,故C错误;
      D、黑洞之所以不能被看到任何光射出,是因为黑洞巨大的引力使环绕其表面运动的物体速度超过了光速,注意是表面,故D错误;
      E、根据相对论知识可知,地面上的人观测到的一高速飞行的火箭长度要比火箭上的人观测到的要短一些,故E正确。
      故选:ABE。
      【点评】本题考查受迫振动以及机械波的传播;要明确受迫振动的性质,知道驱动力的频率与固有频率之间的关系,同时掌握波的产生和波长的定义。
      18.(云南月考)下列服从经典力学规律的是 ( )
      A.自行车、汽车、火车、飞机等交通工具的运动
      B.发射导弹、人造卫星、宇宙飞船
      C.物体运动的速率接近于真空中的光速
      D.地壳的变动
      【分析】牛顿力学只适用于宏观低速运动的物体(低速是指速度与光速相比很小),不适用于微观高速运动的物体,比如在考虑接近光速运动的电子或质子的时候就不能用牛顿的经典力学。
      【解答】解:
      ABD、自行车、汽车、火车、飞机、导弹、卫星、宇宙飞船和地壳的运动均属于宏观、低速的问题,经典力学能适用,故ABD正确。
      C、而接近光速时,根据爱因斯坦相对论,会出现时间延长、空间缩短、质量增加等效应,不能用经典物理去解释,故C错误。
      故选:ABD。
      【点评】经典力学是狭义相对论在低速(v<<c)条件下的近似,牛顿经典力学只考虑了空间,而狭义相对论既考虑了空间,也考虑了时间,牛顿经典力学只适用于宏观低速物体,而微观、高速物体适用于量子力学和相对论。
      19.(淄博二模)下列说法中正确的是( )
      A.水中的气泡看上去比较明亮是因为有一部分发生了衍射现象
      B.雷达发射的电磁波是由均匀变化的电场或磁场产生的
      C.拍摄玻璃橱窗内的物品时,可在镜头前加一个偏振片来减弱橱窗玻璃表面的反射光
      D.红色和蓝色的激光在不同介质中传播时波长可能相同
      E.狭义相对论认为:真空中的光速在不同惯性参考系中都是相同的
      【分析】水中的气泡看上去比较明亮是因为有一部分发生了全反射现象;电磁波是由周期性变化的电场或磁场产生的;在镜头前加一个偏振片可以减弱橱窗玻璃表面的反射光;光在传播过程中频率不变,波速越大,波长越长;真空中的光速在不同惯性参考系中都是相同的。
      【解答】解:A、水中的气泡看上去比较明亮是因为有一部分发生了全反射现象;不是衍射。故A错误;
      B、电磁波是由周期性变化的电场或磁场产生的,均匀变化的电场或磁场产生稳定的磁场或电场,不能产生电磁波。故B错误;
      C、反射光属于偏振光,拍摄玻璃橱窗内的物品时,在镜头前加一个偏振片能减弱橱窗玻璃表面的反射光,提高拍摄的效果。故C正确;
      D、光速与介质有关,红色和蓝色的激光的频率不同,在同种介质中的波长是不同的,而在不同介质中传播时波长可能相同。故D正确;
      E、根据爱因斯坦的狭义相对论认为:真空中的光速在不同惯性参考系中都是相同的。故E正确。
      故选:CDE。
      【点评】该题考查对电磁波的产生以及光的本性的理解,都是一些记忆性的知识点的内容,在平时的学习过程中多加积累就可以做好这一类的题目。
      20.(南岗区二模)下列说法中正确的是( )
      A.横波在传播过程中,处于波峰位置的质点运动到相邻的波峰所用的时间为一个周期
      B.光纤通信是一种现代通信手段,它是利用光的全反射原理来传递信息的
      C.利用电磁波传递信号可以实现无线通信,但电磁波不能通过电缆、光缆传输
      D.机械波和电磁波本质上不相同,但他们都能发射反射、折射、干涉和衍射现象
      E.相对论认为:真空中的光速在不同惯性参考系中都是相同的
      【分析】横波在传播过程中,质点不会随波迁移;光导纤维是利用光的全反射原理来传递信息的;电磁波可以能通过电缆、光缆传输;机械波和电磁波本质上不相同;根据狭义相对论光速不变原理分析光速的特点。
      【解答】解:A、横波在传播过程中,相邻的两个波峰之间的时间间隔为一个周期,质点不会随波迁移,故A错误;
      B、光纤内部是光导纤维,它是利用光的全反射原理来传递信息的,故B正确;
      C、电磁波可以在介质中传播,所以可以根据电缆、光缆进行有线传播,也可以不需要介质进行传播,即无线传播。故C错误;
      D、机械波是机械振动在介质中的传播,电磁波属于概率波,二者本质上不相同,但他们都能发射反射、折射、干涉和衍射现象,故D正确;
      E、根据狭义相对论光速不变原理可知,真空中的光速在不同惯性参考系中都是相同的,故E正确。
      故选:BDE。
      【点评】本题考查机械波和电磁波基本特性的了解程度。电磁波与机械波本质不同,电磁波在真空中的速度最大,在介质中速度较小;同时注意明确电磁波的传播性质,知道电磁波可以在真空中传播。
      三.填空题(共6小题)
      21.(徐汇区校级期中)300多年前建立的牛顿力学至今在人类的生活、生产和科学实践中依然非常有用,随着科学的不断向前推进,人们认识到牛顿运动定律仅适用于 宏观 、 低速 运动体系。
      【分析】了解牛顿在力学中的伟大成就,以及牛顿定律的适用范围即可正确解答。
      牛顿运动定律仅适用于宏观、低速的运动体系。
      【解答】解:牛顿是人类历史上出现过的最伟大、最有影响的科学家之一,同时也是物理学家、数学家和哲学家,他在前人基础上创立了以牛顿运动定律为核心的经典力学,但牛顿运动定律仅适用于宏观、低速运动体系。
      故答案为:宏观;低速。
      【点评】本题考查了牛顿力学的局限性,了解科学家牛顿的主要贡献,明确牛顿运动定律的局限性是解题的关键,同时注意在科学探究过程中培养科学素养和科学精神。
      22.(盐城四模)甲乘坐速度为0.9c(c为光速)的宇宙飞船追赶正前方的乙,乙的飞行速度为0.5c,甲向乙发出一束光进行联络,则乙观测到光速是 c (选填“c”“1.4c”或“1.9c”);地面上的观察者发现甲的手表示数比乙的手表示数变化 慢了 (选填“慢了”“快了”或“相同”)。
      【分析】光速不变原理:在狭义相对论中,无论在何种惯性系(惯性参照系)中观察,光在真空中的传播速度都是一个常数,不随光源和观察者所在参考系的相对运动而改变;根据爱因斯坦相对论观点得:t=判断即可。
      【解答】解:根据爱因斯坦相对论,在任何参考系中,光速不变,即光速不随光源和观察者所在参考系的相对运动而改变。所以乙观测到该光束的传播速度为c;根据爱因斯坦相对论观点得:t=,可知:t>t0,即地面上的观察者发现甲的手表示数比乙的手表示数变化慢了。
      故答案为:c;慢了。
      【点评】本题考查了光速不变原理和爱因斯坦相对论时空观,知道运动的时钟变慢。
      23.(广陵区校级模拟)我们想象这样一幅图景:一列火车以接近光速从观察者身边飞驰而过,火车里的观察者看到沿铁路电线杆距离 变小 (填“变大”、“变小”、“不变”),而地面上的观察者看到火车车窗的高度 不变 (填“变大”、“变小”、“不变”).
      【分析】本题关键是知道狭义相对论的一个重要效应﹣﹣尺缩效应:在尺子长度方向上运动的尺子比静止的尺子短.
      【解答】解:一列火车以接近光速从观察者身边飞驰而过,根据相对论尺缩效应可知:火车里的观察者看到沿铁路电线杆距离变小;
      同时,根据相对论尺缩效应可知地面上的观察者看到火车车窗长度变短,而车窗高度不变.
      故答案为:变小,不变
      【点评】此题考查狭义相对论的基本结论,熟记并理解它,可以解决所有关于狭义相对论的问题.
      24.(宿迁一模)地球与月球相距为L0,若飞船以接近光速的速度v经过地球飞向月球,地面上的人测得飞船经过t1时间从地球到达月球,在飞船内宇航员测得飞船经过t2时间从地球到达月球,则t1 > (选填“>”“=”或“<”)t2;在飞船内宇航员测得地球、月球相距为L,则L < (选填“>”“=”或“<”)L0。
      【分析】先根据长度相对性公式,判断出在地面上和在飞船上看到的长度关系,然后再利用速度公式求解时间的大小关系。
      【解答】解:根据相对论长度公式:,可知,飞船驾驶员观测到地球、月球两点距离小于地面上人观测的距离,即L<L0;
      根据位移与速度的比值,则时间为:,而船驾驶员测量地球、月球两点时间是:,所以t1>t2。
      故答案为:>;<
      【点评】本题考查德玛知识点是:爱因斯坦相对论效应中,有关长度和时间的相对性公式具体应用,关键是要牢记公式。
      25.(江苏一模)一列长为L的列车以速度0.5c相对地面运动,地面上的人测得该列车的长度为L′.则L′ < L(填“>”、“<”或“=”)。地面上的人测得,列车上的时钟比地面上的时钟要 慢 (填“快”或“慢”)。
      【分析】根据相对论效应:尺缩效应和钟慢效应分析即可。
      【解答】解:列车以速度0.5c相对地面运动,地面上的人测得该列车的长度为L′,根据相对论尺缩效应知,L′<L.根据钟慢效应,知地面上的人测得,列车上的时钟比地面上的时钟要慢。
      故答案为:<,慢。
      【点评】解决本题的关键是理解并掌握相对论的两个效应:尺缩效应和钟慢效应,并能用来分析具体问题。
      26.(绵阳期末)在行进的火车车厢中测站台上的两根柱子之间的距离为L1,在站台上测这两根柱子之间的距离为L2,则L1 小于 L2(选填“小于”“大于”或“等于”)。
      【分析】根据相对论的“尺缩效应”可知,沿一个物体长度方向运动时,会发现这个物体的长度比静止时的长度要短。
      【解答】解:根据相对论原理中的“尺缩效应”可知,在行进的火车车厢中测站台上的两根柱子之间的距离小于静止时两根柱子之间的距离。
      故答案为:小于。
      【点评】本题难度不大,关键对相对论相关效应,如“尺缩效应”和“钟慢效应”要理解清楚,并能够据此判断时间和空间的变化情况。
      四.计算题(共2小题)
      27.带正电的π介子是一种不稳定的粒子,当它静止时,平均寿命为2.5×10﹣8s,然后就衰变为一个μ子和一个中微子。今有一束π介子,在实验室中测得它的速率为u=0.99c,并测出它从产生到衰变通过的平均距离为52m。
      (1)问这些测量结果是否一致?
      (2)计算相对于π介子静止的参考系中π介子的平均寿命是多少?
      【分析】(1)根据时间间隔的相对性计算在实验室中测得的平均寿命,再计算在实验室中测得π介子通过的平均距离进行分析;
      (2)根据l=l0计算相对π介子静止的参考系中测得实验室通过的距离,实验室通过l所用的时间就是π介子从产生到衰变的时间,由此计算π介子的平均寿命。
      【解答】解:(1)根据时间间隔的相对性,当π介子以u=0.99c的速率相对实验室运动时,在实验室中测得的平均寿命应为△t==s≈1.8×10﹣7s.在实验室中测得π介子通过的平均距离约为d=u△t=0.99×3.0×108×1.8×10﹣7m≈53m,考虑到实验误差,这一计算结果与测量结果一致。
      (2)在相对π介子静止的参考系中观察,实验室的运动速率为u=0.99c,而在实验室中测得π介子通过的距离为l0=52m,
      则在相对π介子静止的参考系中测得实验室通过的距离为l=l0=52×m=7.3m。
      实验室通过l所用的时间就是π介子从产生到衰变的时间,即π介子的平均寿命为△t==s=2.5×10﹣8s。
      答:(1)这些测量结果是一致的;
      (2)计算相对于π介子静止的参考系中π介子的平均寿命是2.5×10﹣8s。
      【点评】本题关键是根据狭义相对论的尺缩效应和运动延时效进行分析,在一个坐标系中的时刻发生的事件在另一个参考系中不可能变为2个事件。
      28.假如有一对孪生兄弟A和B,其中B乘坐速度为v=0.9c的火箭飞往大角星(牧夫座a),而后又飞回地球.根据A在地球上的观测,大角星离地球有40万光年远,这次B往返飞行经历时间为80.8年.如果B在离开地球时,他们的年龄都为20岁,试问当B回到地球时,他们的年龄各有多大?
      【分析】根据爱因斯坦的狭义相对论,空间距离是相对的,根据时间的相对性公式t=列式求解即可.
      【解答】解:设B在飞船惯性系中经历的时间为t′,根据相对论效应得:
      t=,
      即为:80.8=
      解得:t′=35.2(年)
      所以B回到地球时的年龄为20+35.2=55.2岁.
      A的年龄为20+80.8=100.8岁.
      答:B回到地球时年龄为55.2岁,A的年龄为100.8岁.
      【点评】本题关键明确时间间隔的相对性,记住公式△t=是关键,较难.

      相关试卷

      高考物理精品【一轮复习】讲义练习资料合集 (25):

      这是一份高考物理精品【一轮复习】讲义练习资料合集 (25),共22页。试卷主要包含了相对论时空观,牛顿力学的成就与局限性等内容,欢迎下载使用。

      高考物理精品【一轮复习】讲义练习资料合集 (25):

      这是一份高考物理精品【一轮复习】讲义练习资料合集 (25),共11页。

      高考物理精品【一轮复习】讲义练习资料合集 (25):

      这是一份高考物理精品【一轮复习】讲义练习资料合集 (25),共13页。

      资料下载及使用帮助
      版权申诉
      • 1.电子资料成功下载后不支持退换,如发现资料有内容错误问题请联系客服,如若属实,我们会补偿您的损失
      • 2.压缩包下载后请先用软件解压,再使用对应软件打开;软件版本较低时请及时更新
      • 3.资料下载成功后可在60天以内免费重复下载
      版权申诉
      若您为此资料的原创作者,认为该资料内容侵犯了您的知识产权,请扫码添加我们的相关工作人员,我们尽可能的保护您的合法权益。
      入驻教习网,可获得资源免费推广曝光,还可获得多重现金奖励,申请 精品资源制作, 工作室入驻。
      版权申诉二维码
      欢迎来到教习网
      • 900万优选资源,让备课更轻松
      • 600万优选试题,支持自由组卷
      • 高质量可编辑,日均更新2000+
      • 百万教师选择,专业更值得信赖
      微信扫码注册
      手机号注册
      手机号码

      手机号格式错误

      手机验证码 获取验证码 获取验证码

      手机验证码已经成功发送,5分钟内有效

      设置密码

      6-20个字符,数字、字母或符号

      注册即视为同意教习网「注册协议」「隐私条款」
      QQ注册
      手机号注册
      微信注册

      注册成功

      返回
      顶部
      学业水平 高考一轮 高考二轮 高考真题 精选专题 初中月考 教师福利
      添加客服微信 获取1对1服务
      微信扫描添加客服
      Baidu
      map