搜索
      上传资料 赚现金

      最新版高考物理【一轮复习】精品讲义练习 (3)

      • 594.28 KB
      • 2025-11-21 13:32:20
      • 12
      • 0
      • 实事求是运
      加入资料篮
      立即下载
      最新版高考物理【一轮复习】精品讲义练习 (3)第1页
      1/20
      最新版高考物理【一轮复习】精品讲义练习 (3)第2页
      2/20
      最新版高考物理【一轮复习】精品讲义练习 (3)第3页
      3/20
      还剩17页未读, 继续阅读

      最新版高考物理【一轮复习】精品讲义练习 (3)

      展开

      这是一份最新版高考物理【一轮复习】精品讲义练习 (3),共20页。试卷主要包含了质点,参考系,路程和位移,平均速率,5 m/s D等内容,欢迎下载使用。
      1.质点
      (1)质点是用来代替物体的具有质量的点,质点是一种理想化模型.
      (2)把物体看作质点的条件:物体的形状和大小对所研究问题的影响可以忽略不计.
      2.参考系
      在描述物体运动时,用来作为参考的物体,通常以地面为参考系.
      3.路程和位移
      (1)路程是物体运动轨迹的长度,它是标量.
      (2)位移是由初位置指向末位置的有向线段,它是矢量.
      (3)在单向直线运动中,位移的大小等于路程;其他情况下,位移的大小小于路程.
      例题精练
      1.做下列运动的物体,能当成质点处理的是( )
      A.研究跆拳道比赛中运动员的动作时
      B.研究风力发电机叶片的旋转时
      C.研究被运动员踢出的足球的旋转时
      D.研究从上海到北京运动的火车的路径时
      答案 D
      解析 在研究跆拳道比赛中运动员的动作时,运动员的大小和形状不能忽略,不能把运动员当成质点处理,A错误;研究风力发电机叶片的旋转时,叶片的形状不能忽略,B错误;研究足球的旋转时,足球的大小和形状不能忽略,C错误;研究从上海到北京运动的火车的路径时,其大小和形状对所研究问题的影响可以忽略不计,可当成质点处理,D正确.
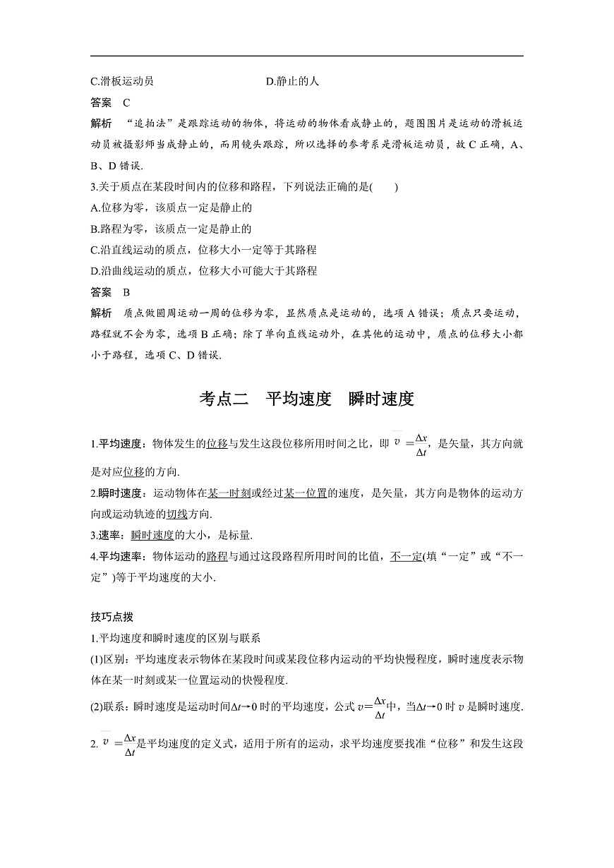
      2.如图1是体育摄影中“追拍法”的成功之作,摄影师眼中清晰的滑板运动员是静止的,而模糊的背景是运动的,摄影师用自己的方式表达了运动的美.请问摄影师选择的参考系是( )
      图1
      A.大地 B.太阳
      C.滑板运动员 D.静止的人
      答案 C
      解析 “追拍法”是跟踪运动的物体,将运动的物体看成静止的,题图图片是运动的滑板运动员被摄影师当成静止的,而用镜头跟踪,所以选择的参考系是滑板运动员,故C正确,A、B、D错误.
      3.关于质点在某段时间内的位移和路程,下列说法正确的是( )
      A.位移为零,该质点一定是静止的
      B.路程为零,该质点一定是静止的
      C.沿直线运动的质点,位移大小一定等于其路程
      D.沿曲线运动的质点,位移大小可能大于其路程
      答案 B
      解析 质点做圆周运动一周的位移为零,显然质点是运动的,选项A错误;质点只要运动,路程就不会为零,选项B正确;除了单向直线运动外,在其他的运动中,质点的位移大小都小于路程,选项C、D错误.
      考点二 平均速度 瞬时速度
      1.平均速度:物体发生的位移与发生这段位移所用时间之比,即eq \x\t(v)=eq \f(Δx,Δt),是矢量,其方向就是对应位移的方向.
      2.瞬时速度:运动物体在某一时刻或经过某一位置的速度,是矢量,其方向是物体的运动方向或运动轨迹的切线方向.
      3.速率:瞬时速度的大小,是标量.
      4.平均速率:物体运动的路程与通过这段路程所用时间的比值,不一定(填“一定”或“不一定”)等于平均速度的大小.
      技巧点拨
      1.平均速度和瞬时速度的区别与联系
      (1)区别:平均速度表示物体在某段时间或某段位移内运动的平均快慢程度,瞬时速度表示物体在某一时刻或某一位置运动的快慢程度.
      (2)联系:瞬时速度是运动时间Δt→0时的平均速度,公式v=eq \f(Δx,Δt)中,当Δt→0时v是瞬时速度.
      2.eq \x\t(v)=eq \f(Δx,Δt)是平均速度的定义式,适用于所有的运动,求平均速度要找准“位移”和发生这段位移所需的“时间”;而eq \x\t(v)=eq \f(v0+v,2)只适用于匀变速直线运动.
      例题精练
      4.一质点沿直线Ox方向做变速运动,它离开O点的距离x随时间t变化的关系为x=(5+2t3) m,该质点在t=0到t=2 s间的平均速度和t=2 s到t=3 s间的平均速度的大小分别为( )
      A.12 m/s,39 m/s B.8 m/s,38 m/s
      C.12 m/s,19.5 m/s D.8 m/s,13 m/s
      答案 B
      解析 由x=5+2t3可知:t1=0时,x1=5 m;t2=2 s时,x2=21 m;t3=3 s时,x3=59 m;所以:Δx1=x2-x1=16 m,Δx2=x3-x2=38 m,故平均速度大小分别为:eq \x\t(v)1=eq \f(Δx1,Δt1)=8 m/s,eq \x\t(v)2=eq \f(Δx2,Δt2)=38 m/s,选项B正确.
      5.如图3所示,气垫导轨上滑块经过光电门时,其上的遮光条将光遮住,电子计时器可自动记录遮光时间Δt.测得遮光条的宽度为Δx,用eq \f(Δx,Δt)近似代表滑块通过光电门时的瞬时速度.为使eq \f(Δx,Δt)更接近瞬时速度,正确的措施是( )
      图3
      A.换用宽度更窄的遮光条
      B.提高测量遮光条宽度的精确度
      C.使滑块的释放点更靠近光电门
      D.增大气垫导轨与水平面的夹角
      答案 A
      考点三 加速度
      1.物理意义:描述物体速度变化快慢的物理量.
      2.定义:物体速度的变化量和发生这一变化所用时间之比.
      定义式:a=eq \f(Δv,Δt),单位:m/s2.
      3.方向:与Δv的方向一致,由合力的方向决定,而与v0、v的方向无关(填“有关”或“无关”),是矢量.
      技巧点拨
      1.速度、速度的变化量和加速度的对比
      2.判断直线运动中的“加速”或“减速”方法
      判断物体做加速运动还是减速运动,关键是看物体的加速度与速度的方向关系.
      (1)a和v同向―→eq \b\lc\{\rc\ (\a\vs4\al\c1(a不变,v随时间均匀增加,a增大,v增加得越来越快,a减小,v增加得越来越慢))
      (2)a和v反向―→eq \b\lc\{\rc\ (\a\vs4\al\c1(a不变,v随时间均匀减小(或反向增加),a增大,v减小(或反向增加)得越来越快,a减小,v减小(或反向增加)得越来越慢))
      例题精练
      6.关于速度、速度的变化量和加速度,正确的说法是( )
      A.物体运动时,速度的变化量越大,它的加速度一定越大
      B.速度很大的物体,其加速度可以为零
      C.某时刻物体的速度为零,其加速度一定为零
      D.加速度很大时,运动物体的速度一定很快变大
      答案 B
      解析 由a=eq \f(Δv,Δt)可知,当知道速度的变化量,但不知道Δt的大小时,无法确定加速度的大小,故A错误;高速匀速飞行的战机,速度很大,但速度的变化量为零,加速度为零,故B正确;例如:竖直上抛的物体到达最高点时,速度为零,加速度为g,故C错误;加速度很大,说明速度变化很快,速度可能很快变大,也可能很快变小,故D错误.
      7.如图4所示,弹丸和足球的初速度均为v1=10 m/s,方向水平向右.设它们与木板作用的时间都是0.1 s,那么:
      图4
      (1)子弹击穿木板后速度大小变为7 m/s,方向不变,求弹丸击穿木板时的加速度大小及方向;
      (2)足球与木板作用后反向弹回的速度大小为7 m/s,求足球与木板碰撞反弹时的加速度大小及方向.
      答案 (1)30 m/s2 方向与初速度方向相反
      (2)170 m/s2 方向与初速度方向相反
      解析 (1)设弹丸初速度方向为正方向,则知弹丸的初速度为v1=10 m/s,末速度为v2=7 m/s,根据加速度的定义知,此过程中弹丸的加速度a1=eq \f(Δv,Δt)=eq \f(7-10,0.1) m/s2=-30 m/s2,负号表示加速度的方向与初速度的方向相反.
      (2)设足球初速度方向为正方向,则知足球的初速度为v1=10 m/s,末速度为v2′=-7 m/s,根据加速度的定义知,此过程中足球的加速度a2=eq \f(Δv,Δt)=eq \f(-7-10,0.1) m/s2=-170 m/s2,负号表示加速度的方向与初速度的方向相反.
      综合练习
      一.选择题(共15小题)
      1.(黄浦区校级期中)下列物理量属于标量的是( )
      A.功率B.线速度C.角速度D.向心力
      【分析】在物理学中,只有大小没有方向的物理量叫做标量。既有大小又有方向,相加时遵循平行四边形定则的物理量是矢量。
      【解答】解:BCD、既有大小又有方向,合成时遵循平行四边形定则的物理量是矢量,线速度、角速度和向心力都是矢量,故BCD错误;
      A、只有大小没有方向的物理量叫做标量,功率只有大小没有方向,是标量,故A正确。
      故选:A。
      【点评】本题考查了矢量和标量的问题,考查知识点针对性强,难度较小,考查了学生掌握知识与应用知识的能力。
      2.(邢台月考)下列说法正确的是( )
      A.飞行的子弹在惯性力的作用下向前飞
      B.支付宝交易记录显示09:49:34有一单转账,这个指的是时间间隔
      C.伽利略的“冲淡”重力实验,证明了自由落体运动是匀加速直线运动
      D.推导匀变速直线运动位移公式时,把整个运动过程等分成很多小段,然后将各小段位移相加,此过程运用了控制变量法
      【分析】物体保持原来的匀速直线运动状态或静止状态的性质叫做惯性;明确时间和时刻的主要区别;根据物理学史的知识分析;知道推导匀变速直线运动位移公式用了微元法。
      【解答】解:A、飞行的子弹向前运动是由于惯性,但惯性是物体的基本属性,不是力,故A错误;
      B、支付宝交易记录显示有一单的转账时间为09:49:34,这里的09:49:34对应一个瞬间,故这里的时间是时刻,故B错误;
      C、由于当时条件的限制,伽利略采用了斜面实验,“冲淡”了重力的作用,便于运动时间的测量,证明了物体沿斜面的运动是匀加速直线运动,然后通过外推得出了自由落体运动是匀加速直线运动,故C正确;
      D、推导匀变速直线运动位移公式时,把整个运动过程等分成很多小段,然后将各小段位移相加,此过程运用了微元法,故D错误。
      故选:C。
      【点评】本题考查惯性、时间和时刻以及常用的物理方法等,要注意明确相近知识点的区别和联系;注意明确伽利略的“理想斜面实验”是建立在可靠的事实基础之上的,它来源于实践,而又高于实践,它是实践和思维的结晶。
      3.(浙江期中)下列单位中对应的物理量是矢量的是( )
      A.瓦特WB.特斯拉TC.韦伯WbD.焦耳J
      【分析】即有大小又有方向,相加时遵循平行四边形定则的物理量是矢量,如力、速度、加速度、位移、动量等都是矢量;只有大小,没有方向的物理量是标量,如路程、时间、质量等都是标量.
      【解答】解:A、瓦特W是功率的单位,功率是标量,故A错误;
      B、特斯拉T是磁感应强度的单位,磁感应强度是矢量,故B正确;
      C、韦伯Wb是磁通量的的单位,磁通量是标量,故C错误;
      D、焦耳J是功的单位,功是标量,故D错误。
      故选:B。
      【点评】矢量与标量有两大区别:一是矢量有方向,标量没有方向;二是运算法则不同,矢量运算遵守平行四边形定则,标量运算遵守代数加减法则.
      4.(黄浦区二模)有时我们靠近正在地面取食的小鸟时,它会毫不慌张,但当我们感觉能把它抓住时,它却总能立刻飞走,这是因为小鸟在起飞时具有较大的( )
      A.加速度B.初速度
      C.速度的改变量D.位移
      【分析】根据小鸟运动状态变化的快慢,分析其在起飞时哪个物理量较大。
      【解答】解:小鸟在起飞时总能立刻飞走,运动状态改变较快,即速度变化较快,加速度较大,故A正确,BCD错误。
      故选:A。
      【点评】解决本题的关键要掌握加速度的物理意义:加速度反映速度变化的快慢,即反映物体运动状态改变的快慢。
      5.(十堰期末)已知物体在一条直线上运动,下列说法正确的是( )
      A.加速度增大,速度一定增大
      B.物体有加速度,速度一定增大
      C.速度变化越快,加速度一定越大
      D.加速度方向改变,速度方向也随之改变
      【分析】根据加速度的定义式可知加速度就等于速度的变化率,加速度的方向与速度变化量的方向相同。
      当加速度方向与速度方向相反时,物体做减速速运动,当加速度与速度方向相同时,物体做加速运动。
      【解答】解:A、当加速度方向与速度方向相反时,物体做减速运动,此时加速度增大,速度减小,故A错误;
      B、加速度是描述速度变化快慢的物理量,物体有加速度,速度一定变化,但不一定增大,故B错误;
      C、速度变化越快,物体的加速度一定越大,故C正确;
      D、加速度的方向由速度变化量的方向决定,加速度方向改变,速度方向不一定改变,故D错误。
      故选:C。
      【点评】该题考查对加速度的理解,掌握加速度的定义及其物理意义,是正确解题的关键。
      6.(定州市校级期末)关于速度和加速度的关系,以下说法正确的有( )
      A.加速度方向为正,速度一定增加
      B.加速度方向保持不变,速度方向一定保持不变
      C.加速度逐渐变大,速度一定逐渐变大
      D.加速度和速度方向相反,速度一定减小
      【分析】根据加速度的定义式a=△v△t,加速度等于速度的变化率。物体的速度变化量大,加速度不一定大。加速度与速度无关,当加速度方向与速度方向相同时,物体做加速运动,相反时做减速运动。
      【解答】解:A、当加速度方向与速度方向相同时,物体做加速运动,速度增大,加速度方向为正时,若速度方向为负,则速度减小。故A错误;
      B、加速度方向保持不变,速度方向可能改变,如平抛运动,故B错误;
      C、当加速度方向与速度方向相反时,物体做减速运动,加速度增大,速度减小,故C错误,D正确;
      故选:D。
      【点评】本题考查了学生对加速度概念的理解情况,明确速度、加速度、加速度变化量的关系,知道当加速度方向与速度方向相同时,物体做加速运动,当加速度方向与速度方向相反时,物体做减速运动。
      7.(杭州期中)如图所示是动车运行过程中3号车厢显示屏上相关的信息,下列有关说法正确的是( )
      A.“126km/h”指的是动车运动的速率
      B.由图中的信息可以推断动车运动1h路程一定是126km
      C.由图中的信息可以推断动车运动1h位移一定是126km
      D.动车进站停靠时可以看成质点
      【分析】瞬时速度是指物体通过某一时刻或者某一位置的速度大小;平均速度对应一段位移或一段时间内的速度大小.
      位移表示质点在空间的位置的变化,用有向线段表示,路程是质点在空间运动轨迹的长度.
      当物体的形状和大小相对所研究的问题可以忽略不计的时候,物体可以看做质点.
      【解答】解:A、“126km/h”指的是动车运动的瞬时速度大小,故A正确;
      BD、动车运动1h,运动可能是变速运动,速率可能发生改变,所以动车运动1h路程不一定是126km,位移不一定是126km,故BC错误;
      D、动车进站停靠时,车的长度不能忽略,所以不可以看成质点,故D错误。
      故选:A。
      【点评】对于物理中的基本概念要理解其本质不同,如时刻具有瞬时性的特点,是变化中的某一瞬间通常与物体的状态相对应;时间间隔具有连续性的特点,与某一过程相对应.明确平均速度与瞬时速度的区别.物体能不能看出质点取决于问题的性质,研究物体的动作或转动等都不能把物体看做质点.
      8.(温州期中)以下物理量属于矢量的是( )
      A.线速度B.功C.功率D.动能
      【分析】既有大小又有方向,运算遵循平行四边形定则的物理量是矢量,如力、速度、加速度、位移等都是矢量;只有大小,没有方向的物理量是标量,如路程、时间、质量等都是标量。
      【解答】解:A、线速度既有大小有方向,运算遵循平行四边形定则,是矢量,故A正确;
      BCD、功,功率,动能都是只有大小没有方向,是标量,故BCD错误。
      故选:A。
      【点评】物理量的矢标性是其基本内涵,要掌握矢量的方向特点和运算法则:平行四边形定则,明确矢量与标量的区别。
      9.(浙江期中)下列说法中正确的是( )
      A.物体位置变化越快,速度越大
      B.高铁速度很快,任何时刻都不能看做质点
      C.检测新冠病毒是否变异时可以把病毒看成质点
      D.质点运动的轨迹是直线还是曲线,与参考系的选取无关
      【分析】质点是只计质量不计大小、形状的一个几何点,是实际物体在一定条件的科学抽象,能否看作质点物体本身无关,要看所研究问题的性质,看物体的形状和大小在所研究的问题中是否可以忽略;速度是描述物体运动快慢的物理量,物体的位置变化越快,则速度越大;
      【解答】解:A、速度等于位移与时间的比值,位置变化越快,速度越大,故A正确;
      B、物体能否看做质点,关键是物体的大小和形状对研究的结果有无影响,与物体的速度无关,故B错误;
      C、研究新冠肺炎病毒的形状时,病毒的形状和大小不能忽略,不可以把病毒看成质点,故C错误;
      D、质点运动的轨迹是直线还是曲线,与参考系的选取有关,故D错误。
      故选:A。
      【点评】本题要掌握质点、参考系、时间和时刻、位移和路程的定义才能顺利解决此类题目,故应注意掌握基础概念。
      10.(浙江模拟)玉环中学第8届田径运动会于2020年9月28日~9月30日隆重举行,关于田径项目,下列叙述中正确的是( )
      A.远方看台的观众观看排球运动员的发球动作时,可将运动员视为质点
      B.在跳水比赛中,如果以运动员为参考系,该运动员下方的水面一定是上升的
      C.本次亚运会的新增项目男女 4×100米混合泳接力决赛中,中国队以3分40秒45的成绩夺得金牌,并且打破了亚洲纪录。这里提到的“3分40秒45”指的是时间
      D.本次亚运会男子200米自由泳决赛中,中国选手孙杨以1分45秒43的成绩夺冠,200米指的是位移大小
      【分析】明确物体可以看作质点的条件是,在所研究的问题中物体的大小和形状可以忽略不计;在研究问题中一般选择地面为参考系。时刻是某一瞬间,时间间隔是两个时刻的间隔。根据题意可明确句子中的数据是时间还是时刻。
      【解答】解:A、远方看台的观众观看排球运动员的发球动作时,运动员的手形以及运动员的大小和形状不能忽略,因此不可以将运动员看作质点,故A错误;
      B、在跳水比赛中,如果是运动员从跳板上跳起上升运动中,离水面越来越远,所以以运动员作参考系,则水面是下降的,故B错误;
      C、这里提到的“3分40秒45”指的是运动员混合泳游完全程所用的时间,故C正确;
      D、泳道长度是50米,在男子200米自由泳决赛中,运动员要往复游两次,200米指的是路程,故D错误。
      故选:C。
      【点评】本题考查质点、参考系、时间与时刻,位移等基本内容,要注意重点掌握质点的性质,知道路程与位移的区别。
      11.(邯郸二模)如图所示,观察者面朝东坐在一列火车中,看到水平桌面上的小球忽然离开他向东滚动,仅凭这一现象,他能够做出的正确判断是( )
      A.列车的速度方向一定向东
      B.列车的速度方向一定向西
      C.列车的加速度方向一定向西
      D.列车的加速度方向一定向东
      【分析】一切物体,不论是运动还是静止、匀速运动还是变速运动,都具有惯性,惯性是物体本身的一种基本属性,根据惯性知识进行分析。
      【解答】解:观察者面朝东坐在一列火车中,看到水平桌面上的小球忽然离开他向东滚动,可知小球的速度与列车的速度不等,
      列车可能向东做减速运动,也有可能向西做加速运动,列车的加速度方向一定向西,故ABD错误,C正确。
      故选:C。
      【点评】只有车速发生改变的时候小球才会因为惯性而发生相对于车的运动,运动的方向则取决于车速如何变化.
      12.(龙华区校级月考)下列说法正确的是( )
      A.物体的速度变化越来越快,加速度越来越小
      B.单向直线运动中,位移方向与加速度方向一定相同
      C.两物体间如果有相互作用的弹力,就一定存在摩擦力
      D.理想实验的思想方法与质点概念的建立一样,都是一种科学抽象的思维方法
      【分析】加速度的物理意义是表示物体速度变化的快慢;知道当速度和加速度同向时,物体做加速运动;速度和加速度反向时,做减速运动;摩擦力产生的条件相互接触并挤压,接触面粗糙,并有相对运动或相对运动趋势。
      【解答】解:A、加速度的物理意义是表示物体速度变化的快慢,物体的速度变化越来越快,加速度越来越大,故A错误;
      B、物体做减速直线运动时,加速度的方向与速度的方向相反,位移方向与加速度方向相反,故B错误;
      C、有摩擦力一定有弹力,但是有弹力不一定有摩擦力,比如光滑的物体之间即使有弹力也不会有摩擦力,故C错误;
      D、理想实验的思想方法与质点概念的建立一样,都是一种科学抽象的思维方法,故D正确。
      故选:D。
      【点评】本题考查了学生对加速度、位移、弹力与摩擦力的关系等,注意从它们的定义入手进行概念的区分,同时注意物理概念和生活中一些概念的不同。
      13.(邢台月考)中国高铁运营里程占世界高铁运营总里程的三分之二以上,位居全球第一。高铁相对于传统火车来说最突出的特点是速度非常快,测试速度最高能达到700km/h,运营速度普遍也在350km/h以上。高铁在平直铁轨上做匀减速直线运动时,从某时刻开始,第1s末的速度比第3s末的速度大1.3m/s,以高铁运动的方向为正方向,则高铁的加速度为( )
      A.1.3m/s2B.﹣1.3m/s2C.0.65m/s2D.﹣0.65m/s2
      【分析】已知第1s末的速度比第3s末的速度大1.3m/s,结合加速度的定义式即可求出。
      【解答】解:已知高铁第1s末的速度比第3s末的速度大1.3m/s,选取运动的方向为正方向,则2s内速度的变化量为﹣1.3m/s,
      所以加速度:a=△v△t=−1.32m/s2=﹣0.65m/s2,负号表示加速度的方向与高铁运动的方向相反,故D正确,ABC错误。
      故选:D。
      【点评】本题考查加速度的计算,牢记加速度的定义式即可求出,基础题目。
      14.(南岗区校级月考)在物理学的发展过程中,科学家们创造出了许多物理学研究方法,下列关于物理学研究方法的叙述不正确的是( )
      A.在不需要考虑物体本身的大小和形状时,用质点来代替物体的方法叫理想模型法
      B.在探究共点力的合成时用到了等效替代的思想
      C.牛顿第一定律是利用逻辑思维对事实进行分析的产物,可以用实验直接验证
      D.速度和加速度都是采取比值法定义的物理量
      【分析】在不需要考虑物体本身的大小和形状时,用质点来代替物体的方法叫理想模型法;合力与分力能够等效替代,在探究共点力的合成时采用了等效替代的思想;牛顿第一定律是在实验的基础上经分析推理而得出的,采用的是实验加推理的方法,不可能用实验直接验证;加速度、速度都是采取比值法定义。
      【解答】解:A、在不需要考虑物体本身的大小和形状时,用质点来代替物体的方法叫理想模型法。故A正确;
      B、合力和分力是等效关系,在探究共点力的合成时用到了等效替代的思想方法,故B正确;
      C、牛顿第一定律是利用逻辑思维对事实进行分析的产物,不可以用实验直接验证;故C错误;
      D、加速度表示速度变化的快慢,速度表示物体实物位置变化的快慢,它们都是采取比值法定义的物理量,故D正确。
      本题选不正确的,故选:C。
      【点评】本题考查了物理学中常用的基本研究方法,在学习物理的过程中要注意掌握相应的物理方法,如:比值法、理想模型法、微分法、放大法、等效替代等。
      15.(安徽月考)2021年1月20日0时25分,我国在西昌卫星发射中心用“长征三号”乙运载火箭,成功将“天通一号”03星发射升空。若卫星距离地面的高度为h,地球半径为R,卫星绕地球运动的周期为T,下列说法正确的是共100分。考试时间90分钟( )
      A.2021年1月20日0时25分为时刻
      B.研究卫星的周期时不能把卫星看成质点
      C.卫星绕地球运动一周,其位移大小为2π(R+h)
      D.卫星绕地球运动一周,其平均速度大小为2π(R+ℎ)T
      【分析】时刻是指某一瞬时,时间是指两个时刻之间的间隔;
      能否把物体看作质点,主要看物体的大小和形状是否影响了我们所研究的问题即可;
      位移决定于起点和终点.平均速度是位移与时间的比值.
      【解答】解:A、2021年1月20日0时25分对应时间轴上的一个点,是时刻,故A正确;
      B、研究卫星的周期时其大小相对于轨道可以忽略不计,可以视为质点,故B错误;
      C、卫星绕地球运动一周,其位移大小为0,故C错误;
      D、卫星绕地球运动一周位移是0,平均速度是位移与时间的比值,所以平均速度大小为零,故D错误。
      故选:A。
      【点评】该题考查质点、位移与路程、时刻和时间等基本概念,解决本题的关键掌握物体能否看成质点的条件,关键看物体的大小和形状在研究的问题中能否忽略.
      二.多选题(共6小题)
      16.(2011秋•苍南县校级期中)关于时间和时刻,下列说法正确的是( )
      A.时间间隔是较长的一段时间,时刻是较短的一段时间
      B.第2s内和前2s内指的是不相等的一段时间间隔
      C.“北京时间12点整”指的是时刻
      D.时光不能倒流,因此时间有方向是矢量
      【分析】时刻是某一瞬间,时间间隔是两个时刻的间隔。第2S内指的是1s的一段时间,前2s内指的是2s一段时间。北京时间12点整”指的是时刻。时光不能倒流,但时间是标量。
      【解答】解:A、时间间隔是两个时刻的间隔,时刻是某一瞬间,不是较短的一段时间。故A错误。
      B、第2S内指的是1s的一段时间,前2s内指的是2s一段时间,两者不是相等的一段时间间隔。故B正确。
      C、“北京时间12点整”指的是一个瞬间,是时刻。故C正确。
      D、时光不能倒流,但时间是标量。故D错误。
      故选:BC。
      【点评】本题考查对时间和时刻概念的理解和把握区别的能力。要注意生活中的时间与物理上的时间意义的不同。
      17.(西城区期末)以下描述的情景可能出现的是( )
      A.物体运动的加速度等于零,而速度却不等于零
      B.物体的加速度不为零,而速度却保持不变
      C.物体受到的合外力向东,而其加速度方向却向西
      D.物体做直线运动,所受合外力在减小,但速度却在增大
      【分析】明确牛顿第二定律的内容,知道力的方向与加速度方向相同;物体的速度变化,一定具有加速度,加速度等于单位时间内速度的变化量,反映速度变化快慢的物理量。
      【解答】解:A、加速度等于零,速度可能不为零,比如匀速直线运动。故A正确。
      B、物体的加速度不等于零,速度一定在变化。故B错误。
      C、根据牛顿第二定律可知,物体的加速度一定与速度方向相同,故C错误;
      D、物体做直线运动,所受合外力在减小,则加速度减小,但如果力与运动方向相同,则速度却在增大,故D正确。
      故选:AD。
      【点评】解决本题的关键知道加速度的物理意义,知道力、加速度与速度变化的关系,明确加速度由力决定,和速度没有关系。
      18.(三门峡期末)如图所示,物体以5m/s的初速度沿光滑的斜面向上做减速运动,经过2s速度大小变为3m/s,则物体的加速度( )
      A.大小为1m/s2,方向沿斜面向上
      B.大小为1m/s2,方向沿斜面向下
      C.大小为4m/s2,方向沿斜面向下
      D.大小为4m/s2,方向沿斜面向上
      【分析】据匀变速直线运动的速度时间公式求出物体的加速度,注意经过2s后的速度方向可能与原速度的方向相同或相反.
      【解答】解:若2s后物体的速度仍向上,则有:a=△v△t=3−52=−1m/s2;
      若2s后速度方向向下,则有:a=△v△t=−3−52=−4m/s2;
      负号说明加速度向下;故BC正确,AD错误。
      故选:BC。
      【点评】解决本题的关键掌握匀变速直线运动的速度﹣时间公式,并能灵活运用,注意公式的矢量性,明确末速度的方向可能沿斜面向下也可能向上.
      19.(玄武区校级月考)一质点做变速直线运动,初速度大小为2m/s,1s后速度大小变为4m/s,则下列关于这段时间内的速度变化量、加速度的判断正确的是( )
      A.速度的变化量大小一定是2m/s
      B.速度的变化量大小可能等于6m/s
      C.加速度大小可能大于2m/s2
      D.加速度大小一定等于2m/s2
      【分析】根据末速度与初速度之差求出速度的变化量,结合加速度的定义式求出加速度的大小,注意1s后的速度与初速度方向可能相同,可能相反。
      【解答】解:AB、以初速度方向为正方向,则初速度为v0=2m/s。当1s后的速度方向与初速度方向相同时,末速度为v1=4m/s,则速度的变化量为△v1=v1﹣v0=4m/s﹣2m/s=2m/s。当1s后的速度方向与初速度方向相反时,末速度为v2=﹣4m/s,则速度的变化量为△v2=v2﹣v0=﹣4m/s﹣2m/s=﹣6m/s,所以,速度的变化量大小可能等于6m/s,故A错误,B正确;
      CD、当1s后的速度方向与初速度方向相同时,加速度为 a1=△v1△t=21m/s2=2m/s2.当1s后的速度方向与初速度方向相反时,加速度为 a2=△v2△t=−61m/s2=﹣6m/s2.可知,加速度大小可能大于2m/s2,故C正确,D错误。
      故选:BC。
      【点评】解决本题的关键要掌握加速度的定义式a=△v△t,理解该公式的矢量性,知道速度方向与正方向相同时,为正值。速度方向与正方向相反为负值。
      20.(青冈县月考)一辆汽车从静止开始由甲地出发,沿平直公路开往乙地.汽车先做匀加速直线运动历时t,接着做匀减速直线运动历时2t,恰好停在乙地.那么在匀加速和匀减速两段时间内( )
      A.加速度大小之比为1:2
      B.加速度大小之比为2:1
      C.平均速度大小之比为1:1
      D.平均速度大小之比为1:2
      【分析】根据加速度a=△v△t求加速度大小之比.
      根据平均速度公式去求平均速度之比.
      【解答】解:AB、匀加速运动的加速度大小a1=v−0t=vt,匀减速运动的加速度大小a2=0-v2t=-v2t,所以加速阶段和减速阶段的加速度大小之比为2:1.故A错误,B正确。
      CD、匀加速运动的平均速度v1=0+v2=v2,匀减速运动的平均速度v2=v+02=v2.所以平均速度大小之比为1:1.故C正确。D错误;
      故选:BC。
      【点评】解决本题的关键掌握加速度的定义式,以及匀变速直线运动的平均速度公式
      21.(吉林期末)关于做直线运动的物体的加速度、速度及速度变化量的说法,正确的是( )
      A.物体的速度越大,加速度越大
      B.物体的速度变化量越大,加速度不一定大
      C.物体的速度变化越快,加速度越大
      D.物体的加速度减小,速度一定减小
      【分析】加速度等于物体的速度变化量与发生变化所用时间的比值。
      加速度与速度没有直接关系,加速度大小不断变小,速度不一定变小,相反,加速度变大,速度也不一定变大。
      物体速度的增减取决于加速度和速度的方向关系,不决定于加速度的正负,加速度的大小就是速度的变化率。
      【解答】解:A、加速度是描述速度变化快慢的物理量,速度很大,比如匀速直线运动,但不存在变化,加速度为零,故A错误。
      B、物体的速度变化量越大,所用时间很长,加速度不一定大,故B正确。
      C、物体速度变化越快,加速度越大,故C正确。
      D、物体速度的增减取决于加速度和速度的方向关系,两者反向时,速度一定减小,故D错误。
      故选:BC。
      【点评】此题考查了加速度与速度的关系,速度与加速度均是矢量,速度变化的方向决定了加速度的方向,却与速度方向无关。同时加速度增加,速度可能减小,所以加速度与初速度的方向关系决定速度增加与否。
      三.填空题(共1小题)
      22.(内江期末)一个篮球从高处落下,以速度v1=10m/s竖直落到水平地面上,碰撞后以速度v2=6m/s反弹,碰撞时间为0.2s,那么,球下落过程中的平均速度大小为 5 m/s,与地面碰撞过程中的平均加速度大小为 80 m/s2。
      【分析】篮球下落过程做自由落体运动,根据公式v=v0+v2求球下落过程中的平均速度大小。根据a=v−v0t求球与地面碰撞过程中的平均加速度大小。
      【解答】解:篮球下落过程做自由落体运动,则球下落过程中的平均速度大小为v=0+v12=102m/s=5m/s
      取竖直向上方向为正方向,球与地面碰撞过程中的平均加速度为a=v2-(-v1)t=6+100.2m/s2=80m/s2
      故答案为:5,80。
      【点评】加速度是高中物理中的一个重要概念,要明确加速度是采用比值法定义的,要充分理解公式中各个物理量的含义,注意加速度的矢量性。
      四.解答题(共1小题)
      23.(西城区期末)根据a=△v△t,△v的方向即为△t时间内平均加速度的方向,当△t趋近于0时,△v的方向即为某时刻瞬时加速度的方向。我们可以通过观察不断缩小的时间段内的平均加速度方向的方法,来逼近某点的瞬时加速度方向。图中圆弧是某一质点绕O点沿顺时针方向做匀速圆周运动的轨迹,若质点在t时间内从A点经过一段劣弧运动到B点。
      (1)请用铅笔画出质点从A点起在时间t内速度变化量△v的方向;
      (2)质点从A到B的时间t内平均加速度a1的方向与AB连线是平行还是垂直?
      (3)请用铅笔画出质点经过A点时瞬时加速度aA的方向,并说明理由。
      【分析】(1)根据速度变化量的定义和三角形定则用铅笔画出质点从A点起在时间t内速度变化量△v的方向;
      (2)根据加速度的定义和三角形相似法可判断质点从A到B的时间t内平均加速度a1的方向与AB连线是平行还是垂直;
      (3)根据加速度定义和极限思想可知质点经过A点时瞬时加速度aA的方向。
      【解答】解:(1)根据速度变化量的定义得:△v=v2→−v1→,根据三角形定则,可知质点从A点起在时间t内速度变化量△v的方向,如图中红线所示:
      (2)质点从A到B的时间t内平均加速度a1为:a1=△v△t
      即平均加速度的方向与速度变化量的方向相同,v1方向与半径OA垂直,v2方向与半径OB垂直,
      △OAB与速度的矢量三角形相似,所以△v与AB垂直。
      (3)质点经过A点时瞬时加速度aA的方向如图所示:
      根据加速度的定义式知,质点做匀速圆周运动的平均加速度为a=△v△t
      当△t趋近于0时,加速度a就表示质点A的瞬时加速度,
      由(2)分析可知,△v与两质点的连线相互垂直,当△t趋近于0时,两质点间的距离逐渐减小为0,
      则此时的瞬时加速度方向将指向圆心。
      答:(1)用铅笔画出质点从A点起在时间t内速度变化量△v的方向如上图所示;
      (2)质点从A到B的时间t内平均加速度a1的方向与AB连线是垂直;
      (3)用铅笔画出质点经过A点时瞬时加速度aA的方向如上图所示,理由如上所述。
      【点评】本题考查了极限思想在加速度定义中的应用,解决此题的关键是正确理解加速度的定义以及会从数学几何关系入手分析问题。
      比较项目
      速度
      速度的变化量
      加速度
      物理意义
      描述物体运动快慢和方向
      描述物体速度的改变
      描述物体速度变化快慢
      公式
      v=eq \f(Δx,Δt)
      Δv=v-v0
      a=eq \f(Δv,Δt)=eq \f(v-v0,t)
      决定因素
      匀变速直线运动中,由v=v0+at知v的大小由v0、a、t决定
      由Δv=aΔt知Δv由a与Δt决定
      由a=eq \f(F,m)知,a由F、m决定,与v、Δv、t无关

      相关试卷 更多

      资料下载及使用帮助
      版权申诉
      • 1.电子资料成功下载后不支持退换,如发现资料有内容错误问题请联系客服,如若属实,我们会补偿您的损失
      • 2.压缩包下载后请先用软件解压,再使用对应软件打开;软件版本较低时请及时更新
      • 3.资料下载成功后可在60天以内免费重复下载
      版权申诉
      若您为此资料的原创作者,认为该资料内容侵犯了您的知识产权,请扫码添加我们的相关工作人员,我们尽可能的保护您的合法权益。
      入驻教习网,可获得资源免费推广曝光,还可获得多重现金奖励,申请 精品资源制作, 工作室入驻。
      版权申诉二维码
      欢迎来到教习网
      • 900万优选资源,让备课更轻松
      • 600万优选试题,支持自由组卷
      • 高质量可编辑,日均更新2000+
      • 百万教师选择,专业更值得信赖
      微信扫码注册
      手机号注册
      手机号码

      手机号格式错误

      手机验证码 获取验证码 获取验证码

      手机验证码已经成功发送,5分钟内有效

      设置密码

      6-20个字符,数字、字母或符号

      注册即视为同意教习网「注册协议」「隐私条款」
      QQ注册
      手机号注册
      微信注册

      注册成功

      返回
      顶部
      学业水平 高考一轮 高考二轮 高考真题 精选专题 初中月考 教师福利
      添加客服微信 获取1对1服务
      微信扫描添加客服
      Baidu
      map